Models the transmission of RRC messages from the UE to the eNB in a real fashion, by creating real RRC PDUs and transmitting them over Signaling Radio Bearers using radio resources allocated by the LTE MAC scheduler. More...
#include "lte-rrc-protocol-real.h"
Inheritance diagram for ns3::LteUeRrcProtocolReal:
Collaboration diagram for ns3::LteUeRrcProtocolReal:Public Member Functions | |
| LteUeRrcProtocolReal () | |
| ~LteUeRrcProtocolReal () override | |
| void | DoDispose () override |
| Destructor implementation. | |
| LteUeRrcSapUser * | GetLteUeRrcSapUser () |
| Get LTE UE RRC SAP user function. | |
| void | SetLteUeRrcSapProvider (LteUeRrcSapProvider *p) |
| Set LTE UE RRC SAP provider function. | |
| void | SetUeRrc (Ptr< LteUeRrc > rrc) |
| Set UE RRC function. | |
Public Member Functions inherited from ns3::Object | |
| Object () | |
| Constructor. | |
| ~Object () override | |
| Destructor. | |
| void | AggregateObject (Ptr< Object > other) |
| Aggregate two Objects together. | |
| void | Dispose () |
| Dispose of this Object. | |
| AggregateIterator | GetAggregateIterator () const |
| Get an iterator to the Objects aggregated to this one. | |
| TypeId | GetInstanceTypeId () const override |
| Get the most derived TypeId for this Object. | |
| template<typename T > | |
| Ptr< T > | GetObject () const |
| Get a pointer to the requested aggregated Object. | |
| template<> | |
| Ptr< Object > | GetObject () const |
| Specialization of () for objects of type ns3::Object. | |
| template<typename T > | |
| Ptr< T > | GetObject (TypeId tid) const |
| Get a pointer to the requested aggregated Object by TypeId. | |
| template<> | |
| Ptr< Object > | GetObject (TypeId tid) const |
| Specialization of (TypeId tid) for objects of type ns3::Object. | |
| void | Initialize () |
| Invoke DoInitialize on all Objects aggregated to this one. | |
| bool | IsInitialized () const |
| Check if the object has been initialized. | |
| void | UnidirectionalAggregateObject (Ptr< Object > other) |
| Aggregate an Object to another Object. | |
Public Member Functions inherited from ns3::SimpleRefCount< Object, ObjectBase, ObjectDeleter > | |
| SimpleRefCount () | |
| Default constructor. | |
| SimpleRefCount (const SimpleRefCount &o) | |
| Copy constructor. | |
| uint32_t | GetReferenceCount () const |
| Get the reference count of the object. | |
| SimpleRefCount & | operator= (const SimpleRefCount &o) |
| Assignment operator. | |
| void | Ref () const |
| Increment the reference count. | |
| void | Unref () const |
| Decrement the reference count. | |
Public Member Functions inherited from ns3::ObjectBase | |
| virtual | ~ObjectBase () |
| Virtual destructor. | |
| void | GetAttribute (std::string name, AttributeValue &value, bool permissive=false) const |
| Get the value of an attribute, raising fatal errors if unsuccessful. | |
| bool | GetAttributeFailSafe (std::string name, AttributeValue &value) const |
| Get the value of an attribute without raising errors. | |
| void | SetAttribute (std::string name, const AttributeValue &value) |
| Set a single attribute, raising fatal errors if unsuccessful. | |
| bool | SetAttributeFailSafe (std::string name, const AttributeValue &value) |
| Set a single attribute without raising errors. | |
| bool | TraceConnect (std::string name, std::string context, const CallbackBase &cb) |
| Connect a TraceSource to a Callback with a context. | |
| bool | TraceConnectWithoutContext (std::string name, const CallbackBase &cb) |
| Connect a TraceSource to a Callback without a context. | |
| bool | TraceDisconnect (std::string name, std::string context, const CallbackBase &cb) |
| Disconnect from a TraceSource a Callback previously connected with a context. | |
| bool | TraceDisconnectWithoutContext (std::string name, const CallbackBase &cb) |
| Disconnect from a TraceSource a Callback previously connected without a context. | |
Static Public Member Functions | |
| static TypeId | GetTypeId () |
| Get the type ID. | |
Static Public Member Functions inherited from ns3::Object | |
| static TypeId | GetTypeId () |
| Register this type. | |
Static Public Member Functions inherited from ns3::ObjectBase | |
| static TypeId | GetTypeId () |
| Get the type ID. | |
Private Attributes | |
| LteUeRrcSapProvider::CompleteSetupParameters | m_completeSetupParameters |
| complete setup parameters | |
| LteEnbRrcSapProvider * | m_enbRrcSapProvider |
| ENB RRC SAP provider. | |
| uint16_t | m_rnti |
| the RNTI | |
| Ptr< LteUeRrc > | m_rrc |
| the RRC | |
| LteUeRrcSapUser::SetupParameters | m_setupParameters |
| setup parameters | |
| LteUeRrcSapProvider * | m_ueRrcSapProvider |
| UE RRC SAP provider. | |
| LteUeRrcSapUser * | m_ueRrcSapUser |
| UE RRC SAP user. | |
Friends | |
| class | LtePdcpSpecificLtePdcpSapUser< LteUeRrcProtocolReal > |
| allow LtePdcpSpecificLtePdcpSapUser<LteUeRrcProtocolReal> class friend access | |
| class | LteRlcSpecificLteRlcSapUser< LteUeRrcProtocolReal > |
| allow LteRlcSpecificLteRlcSapUser<LteUeRrcProtocolReal> class friend access | |
| class | MemberLteUeRrcSapUser< LteUeRrcProtocolReal > |
| allow MemberLteUeRrcSapUser<LteUeRrcProtocolReal> class friend access | |
Additional Inherited Members | |
Protected Member Functions inherited from ns3::Object | |
| Object (const Object &o) | |
| Copy an Object. | |
| virtual void | DoInitialize () |
| Initialize() implementation. | |
| virtual void | NotifyNewAggregate () |
| Notify all Objects aggregated to this one of a new Object being aggregated. | |
Protected Member Functions inherited from ns3::ObjectBase | |
| void | ConstructSelf (const AttributeConstructionList &attributes) |
| Complete construction of ObjectBase; invoked by derived classes. | |
| virtual void | NotifyConstructionCompleted () |
| Notifier called once the ObjectBase is fully constructed. | |
Related Symbols inherited from ns3::ObjectBase | |
| static TypeId | GetObjectIid () |
| Ensure the TypeId for ObjectBase gets fully configured to anchor the inheritance tree properly. | |
Models the transmission of RRC messages from the UE to the eNB in a real fashion, by creating real RRC PDUs and transmitting them over Signaling Radio Bearers using radio resources allocated by the LTE MAC scheduler.
Introspection did not find any typical Config paths.
No Attributes are defined for this type.
No TraceSources are defined for this type.
Group: Lte
Size of this type is 128 bytes (on a 64-bit architecture).
Definition at line 40 of file lte-rrc-protocol-real.h.
| ns3::LteUeRrcProtocolReal::LteUeRrcProtocolReal | ( | ) |
Definition at line 35 of file lte-rrc-protocol-real.cc.
References LtePdcpSpecificLtePdcpSapUser< LteUeRrcProtocolReal >, LteRlcSpecificLteRlcSapUser< LteUeRrcProtocolReal >, m_completeSetupParameters, m_ueRrcSapUser, MemberLteUeRrcSapUser< LteUeRrcProtocolReal >, ns3::LteUeRrcSapProvider::CompleteSetupParameters::srb0SapUser, and ns3::LteUeRrcSapProvider::CompleteSetupParameters::srb1SapUser.
|
override |
Definition at line 46 of file lte-rrc-protocol-real.cc.
|
overridevirtual |
Destructor implementation.
This method is called by Dispose() or by the Object's destructor, whichever comes first.
Subclasses are expected to implement their real destruction code in an overridden version of this method and chain up to their parent's implementation once they are done. i.e, for simplicity, the destructor of every subclass should be empty and its content should be moved to the associated DoDispose() method.
It is safe to call GetObject() from within this method.
Reimplemented from ns3::Object.
Definition at line 51 of file lte-rrc-protocol-real.cc.
References m_completeSetupParameters, m_rrc, m_ueRrcSapUser, NS_LOG_FUNCTION, ns3::LteUeRrcSapProvider::CompleteSetupParameters::srb0SapUser, and ns3::LteUeRrcSapProvider::CompleteSetupParameters::srb1SapUser.
Receive PDCP PDU function.
| p | the packet |
Definition at line 292 of file lte-rrc-protocol-real.cc.
References ns3::Create(), m_ueRrcSapProvider, ns3::LteUeRrcSapProvider::RecvRrcConnectionReestablishment(), ns3::LteUeRrcSapProvider::RecvRrcConnectionReject(), and ns3::LteUeRrcSapProvider::RecvRrcConnectionSetup().
Here is the call graph for this function:
|
private |
Receive PDCP SDU function.
| params | LtePdcpSapUser::ReceivePdcpSduParameters |
Definition at line 343 of file lte-rrc-protocol-real.cc.
References ns3::Create(), m_ueRrcSapProvider, and ns3::LteUeRrcSapProvider::RecvRrcConnectionReconfiguration().
Here is the call graph for this function:
|
private |
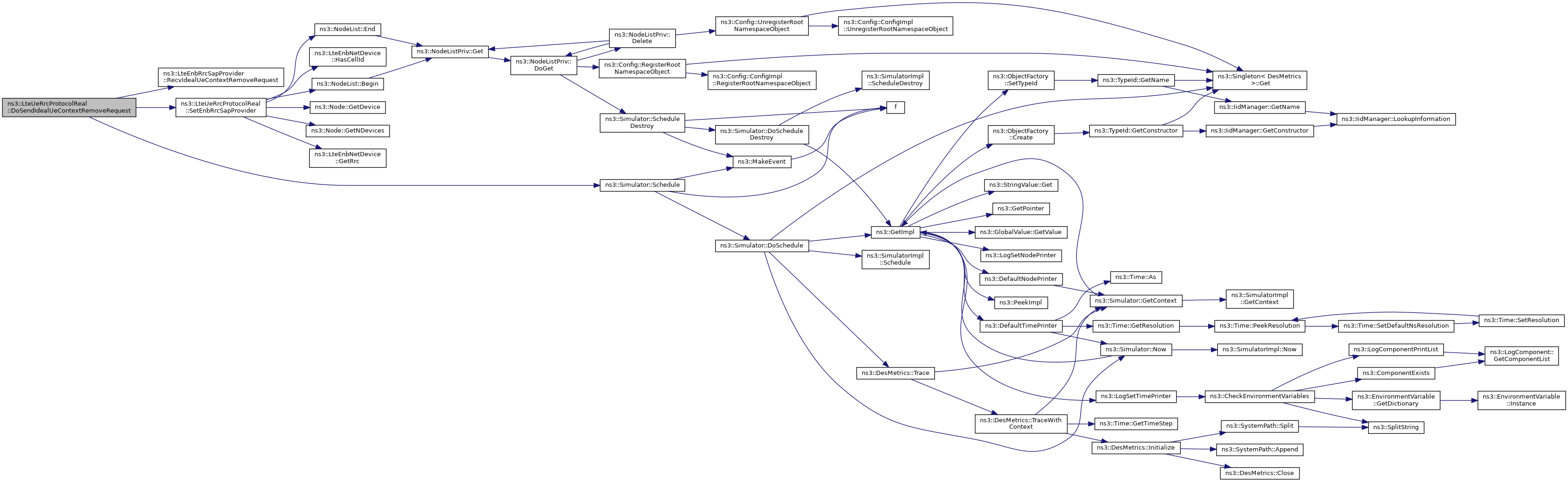
Send ideal UE context remove request function.
Notify eNodeB to release UE context once radio link failure or random access failure is detected. It is needed since no RLF detection mechanism at eNodeB is implemented
| rnti | the RNTI of the UE |
Definition at line 191 of file lte-rrc-protocol-real.cc.
References m_enbRrcSapProvider, m_rnti, m_rrc, NS_ABORT_MSG_IF, NS_LOG_DEBUG, NS_LOG_FUNCTION, ns3::LteEnbRrcSapProvider::RecvIdealUeContextRemoveRequest(), ns3::RRC_REAL_MSG_DELAY, ns3::Simulator::Schedule(), and SetEnbRrcSapProvider().
Here is the call graph for this function:
|
private |
Send measurement report function.
| msg | LteRrcSap::MeasurementReport |
Definition at line 168 of file lte-rrc-protocol-real.cc.
References ns3::Create(), m_rnti, m_rrc, m_setupParameters, ns3::LtePdcpSapProvider::TransmitPdcpSduParameters::pdcpSdu, SetEnbRrcSapProvider(), ns3::MeasurementReportHeader::SetMessage(), ns3::LteUeRrcSapUser::SetupParameters::srb1SapProvider, and ns3::LtePdcpSapProvider::TransmitPdcpSdu().
Here is the call graph for this function:
|
private |
Send RRC connection reconfiguration setup completed function.
| msg | LteRrcSap::RrcConnectionReconfigurationCompleted |
Definition at line 144 of file lte-rrc-protocol-real.cc.
References ns3::Create(), m_rnti, m_rrc, m_setupParameters, ns3::LtePdcpSapProvider::TransmitPdcpSduParameters::pdcpSdu, SetEnbRrcSapProvider(), ns3::RrcConnectionReconfigurationCompleteHeader::SetMessage(), ns3::LteUeRrcSapUser::SetupParameters::srb1SapProvider, and ns3::LtePdcpSapProvider::TransmitPdcpSdu().
Here is the call graph for this function:
|
private |
Send RRC connection reestablishment complete function.
| msg | LteRrcSap::RrcConnectionReestablishmentComplete |
Definition at line 232 of file lte-rrc-protocol-real.cc.
References ns3::Create(), m_rnti, m_setupParameters, ns3::LtePdcpSapProvider::TransmitPdcpSduParameters::pdcpSdu, ns3::RrcConnectionReestablishmentCompleteHeader::SetMessage(), ns3::LteUeRrcSapUser::SetupParameters::srb1SapProvider, and ns3::LtePdcpSapProvider::TransmitPdcpSdu().
Here is the call graph for this function:
|
private |
Send RRC connection reestablishment request function.
| msg | LteRrcSap::RrcConnectionReestablishmentRequest |
Definition at line 213 of file lte-rrc-protocol-real.cc.
References ns3::Create(), m_rnti, m_setupParameters, ns3::LteRlcSapProvider::TransmitPdcpPduParameters::pdcpPdu, ns3::RrcConnectionReestablishmentRequestHeader::SetMessage(), ns3::LteUeRrcSapUser::SetupParameters::srb0SapProvider, and ns3::LteRlcSapProvider::TransmitPdcpPdu().
Here is the call graph for this function:
|
private |
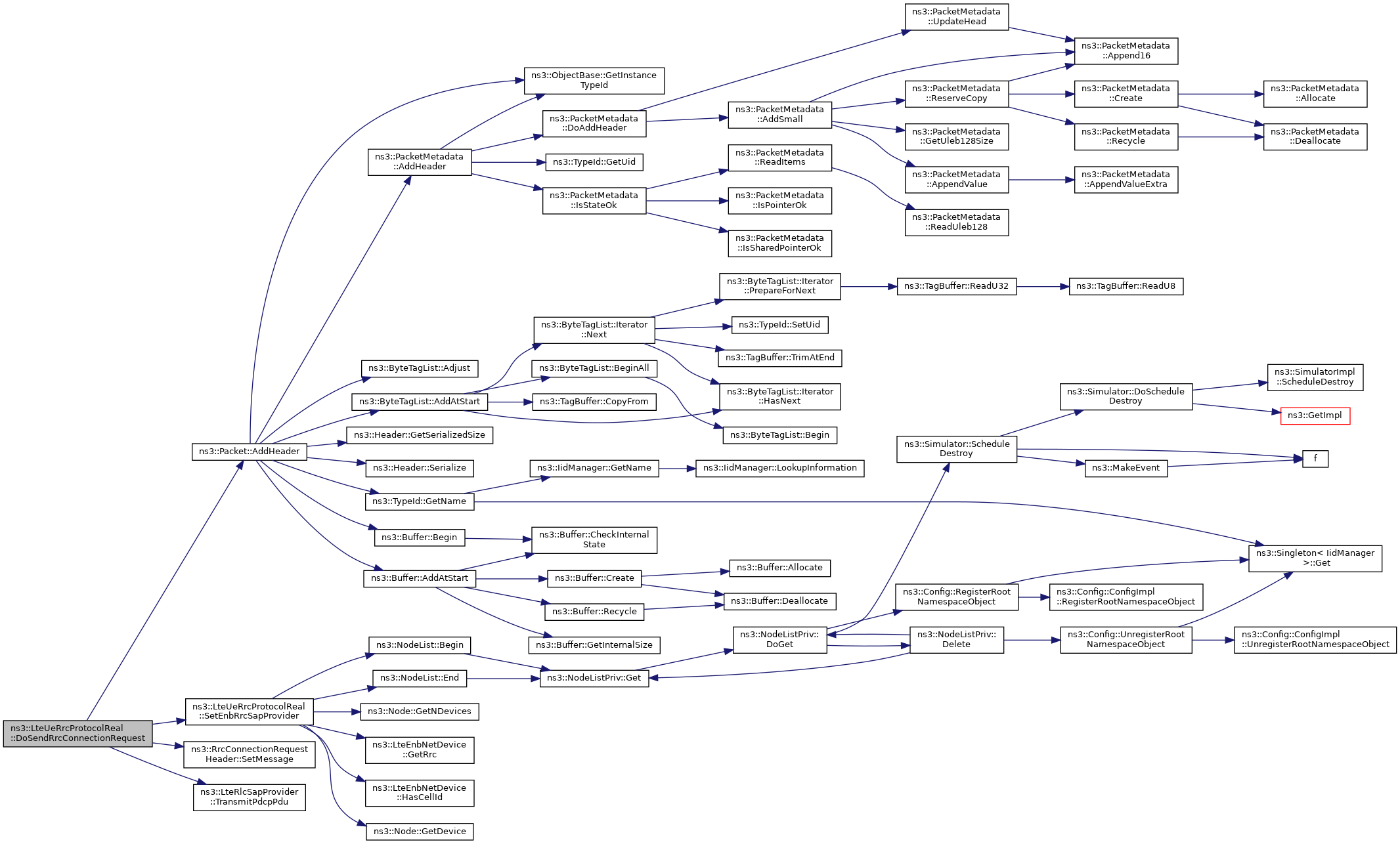
Send RRC connection request function.
| msg | LteRrcSap::RrcConnectionRequest |
Definition at line 99 of file lte-rrc-protocol-real.cc.
References ns3::Create(), m_rnti, m_rrc, m_setupParameters, ns3::LteRlcSapProvider::TransmitPdcpPduParameters::pdcpPdu, SetEnbRrcSapProvider(), ns3::RrcConnectionRequestHeader::SetMessage(), ns3::LteUeRrcSapUser::SetupParameters::srb0SapProvider, and ns3::LteRlcSapProvider::TransmitPdcpPdu().
Here is the call graph for this function:
|
private |
Send RRC connection setup completed function.
| msg | LteRrcSap::RrcConnectionSetupCompleted |
Definition at line 122 of file lte-rrc-protocol-real.cc.
References ns3::Create(), m_rnti, m_setupParameters, ns3::LtePdcpSapProvider::TransmitPdcpSduParameters::pdcpSdu, ns3::RrcConnectionSetupCompleteHeader::SetMessage(), ns3::LteUeRrcSapUser::SetupParameters::srb1SapProvider, and ns3::LtePdcpSapProvider::TransmitPdcpSdu().
Here is the call graph for this function:
|
private |
Setup function.
| params | LteUeRrcSapUser::SetupParameters |
Definition at line 89 of file lte-rrc-protocol-real.cc.
References ns3::LteUeRrcSapProvider::CompleteSetup(), m_completeSetupParameters, m_setupParameters, m_ueRrcSapProvider, NS_LOG_FUNCTION, ns3::LteUeRrcSapUser::SetupParameters::srb0SapProvider, and ns3::LteUeRrcSapUser::SetupParameters::srb1SapProvider.
Here is the call graph for this function:| LteUeRrcSapUser * ns3::LteUeRrcProtocolReal::GetLteUeRrcSapUser | ( | ) |
Get LTE UE RRC SAP user function.
Definition at line 77 of file lte-rrc-protocol-real.cc.
References m_ueRrcSapUser.
|
static |
Get the type ID.
Definition at line 61 of file lte-rrc-protocol-real.cc.
References ns3::TypeId::SetParent().
Here is the call graph for this function:
|
private |
Set ENB RRC SAP provider.
Definition at line 251 of file lte-rrc-protocol-real.cc.
References ns3::NodeList::Begin(), ns3::Create(), ns3::NodeList::End(), m_enbRrcSapProvider, m_rnti, m_rrc, m_ueRrcSapProvider, NS_ASSERT_MSG, NS_LOG_DEBUG, NS_LOG_FUNCTION, and ns3::LteEnbRrcProtocolReal::SetUeRrcSapProvider().
Referenced by DoSendIdealUeContextRemoveRequest(), DoSendMeasurementReport(), DoSendRrcConnectionReconfigurationCompleted(), and DoSendRrcConnectionRequest().
Here is the call graph for this function:
Here is the caller graph for this function:| void ns3::LteUeRrcProtocolReal::SetLteUeRrcSapProvider | ( | LteUeRrcSapProvider * | p | ) |
Set LTE UE RRC SAP provider function.
| p | the LTE UE RRC SAP provider |
Definition at line 71 of file lte-rrc-protocol-real.cc.
References m_ueRrcSapProvider.
Set UE RRC function.
| rrc | the LTE UE RRC |
Definition at line 83 of file lte-rrc-protocol-real.cc.
References ns3::Create(), and m_rrc.
Here is the call graph for this function:
|
friend |
allow LtePdcpSpecificLtePdcpSapUser<LteUeRrcProtocolReal> class friend access
Definition at line 1 of file lte-rrc-protocol-real.h.
Referenced by LteUeRrcProtocolReal().
|
friend |
allow LteRlcSpecificLteRlcSapUser<LteUeRrcProtocolReal> class friend access
Definition at line 1 of file lte-rrc-protocol-real.h.
Referenced by LteUeRrcProtocolReal().
|
friend |
allow MemberLteUeRrcSapUser<LteUeRrcProtocolReal> class friend access
Definition at line 1 of file lte-rrc-protocol-real.h.
Referenced by LteUeRrcProtocolReal().
|
private |
complete setup parameters
Definition at line 162 of file lte-rrc-protocol-real.h.
Referenced by LteUeRrcProtocolReal(), DoDispose(), and DoSetup().
|
private |
ENB RRC SAP provider.
Definition at line 158 of file lte-rrc-protocol-real.h.
Referenced by DoSendIdealUeContextRemoveRequest(), and SetEnbRrcSapProvider().
|
private |
the RNTI
Definition at line 155 of file lte-rrc-protocol-real.h.
Referenced by DoSendIdealUeContextRemoveRequest(), DoSendMeasurementReport(), DoSendRrcConnectionReconfigurationCompleted(), DoSendRrcConnectionReestablishmentComplete(), DoSendRrcConnectionReestablishmentRequest(), DoSendRrcConnectionRequest(), DoSendRrcConnectionSetupCompleted(), and SetEnbRrcSapProvider().
the RRC
Definition at line 154 of file lte-rrc-protocol-real.h.
Referenced by DoDispose(), DoSendIdealUeContextRemoveRequest(), DoSendMeasurementReport(), DoSendRrcConnectionReconfigurationCompleted(), DoSendRrcConnectionRequest(), SetEnbRrcSapProvider(), and SetUeRrc().
|
private |
setup parameters
Definition at line 160 of file lte-rrc-protocol-real.h.
Referenced by DoSendMeasurementReport(), DoSendRrcConnectionReconfigurationCompleted(), DoSendRrcConnectionReestablishmentComplete(), DoSendRrcConnectionReestablishmentRequest(), DoSendRrcConnectionRequest(), DoSendRrcConnectionSetupCompleted(), and DoSetup().
|
private |
UE RRC SAP provider.
Definition at line 156 of file lte-rrc-protocol-real.h.
Referenced by DoReceivePdcpPdu(), DoReceivePdcpSdu(), DoSetup(), SetEnbRrcSapProvider(), and SetLteUeRrcSapProvider().
|
private |
UE RRC SAP user.
Definition at line 157 of file lte-rrc-protocol-real.h.
Referenced by LteUeRrcProtocolReal(), DoDispose(), and GetLteUeRrcSapUser().