A Discrete-Event Network Simulator
API
Loading...
Searching...
No Matches
ns3::BooleanProbe Class Reference

This class is designed to probe an underlying ns3 TraceSource exporting a bool. More...

#include "boolean-probe.h"

+ Inheritance diagram for ns3::BooleanProbe:
+ Collaboration diagram for ns3::BooleanProbe:

Public Member Functions

 BooleanProbe ()
 
 ~BooleanProbe () override
 
bool ConnectByObject (std::string traceSource, Ptr< Object > obj) override
 connect to a trace source attribute provided by a given object
 
void ConnectByPath (std::string path) override
 connect to a trace source provided by a config path
 
bool GetValue () const
 
void SetValue (bool value)
 
- Public Member Functions inherited from ns3::Probe
 Probe ()
 
 ~Probe () override
 
bool IsEnabled () const override
 
- Public Member Functions inherited from ns3::DataCollectionObject
 DataCollectionObject ()
 
 ~DataCollectionObject () override
 
void Disable ()
 Unset the status of an individual object.
 
void Enable ()
 Set the status of an individual object.
 
std::string GetName () const
 Get the object's name.
 
void SetName (std::string name)
 Set the object's name.
 
- Public Member Functions inherited from ns3::Object
 Object ()
 Constructor.
 
 ~Object () override
 Destructor.
 
void AggregateObject (Ptr< Object > other)
 Aggregate two Objects together.
 
void Dispose ()
 Dispose of this Object.
 
AggregateIterator GetAggregateIterator () const
 Get an iterator to the Objects aggregated to this one.
 
TypeId GetInstanceTypeId () const override
 Get the most derived TypeId for this Object.
 
template<typename T >
Ptr< T > GetObject () const
 Get a pointer to the requested aggregated Object.
 
template<>
Ptr< ObjectGetObject () const
 Specialization of () for objects of type ns3::Object.
 
template<typename T >
Ptr< T > GetObject (TypeId tid) const
 Get a pointer to the requested aggregated Object by TypeId.
 
template<>
Ptr< ObjectGetObject (TypeId tid) const
 Specialization of (TypeId tid) for objects of type ns3::Object.
 
void Initialize ()
 Invoke DoInitialize on all Objects aggregated to this one.
 
bool IsInitialized () const
 Check if the object has been initialized.
 
void UnidirectionalAggregateObject (Ptr< Object > other)
 Aggregate an Object to another Object.
 
- Public Member Functions inherited from ns3::SimpleRefCount< Object, ObjectBase, ObjectDeleter >
 SimpleRefCount ()
 Default constructor.
 
 SimpleRefCount (const SimpleRefCount &o)
 Copy constructor.
 
uint32_t GetReferenceCount () const
 Get the reference count of the object.
 
SimpleRefCountoperator= (const SimpleRefCount &o)
 Assignment operator.
 
void Ref () const
 Increment the reference count.
 
void Unref () const
 Decrement the reference count.
 
- Public Member Functions inherited from ns3::ObjectBase
virtual ~ObjectBase ()
 Virtual destructor.
 
void GetAttribute (std::string name, AttributeValue &value, bool permissive=false) const
 Get the value of an attribute, raising fatal errors if unsuccessful.
 
bool GetAttributeFailSafe (std::string name, AttributeValue &value) const
 Get the value of an attribute without raising errors.
 
void SetAttribute (std::string name, const AttributeValue &value)
 Set a single attribute, raising fatal errors if unsuccessful.
 
bool SetAttributeFailSafe (std::string name, const AttributeValue &value)
 Set a single attribute without raising errors.
 
bool TraceConnect (std::string name, std::string context, const CallbackBase &cb)
 Connect a TraceSource to a Callback with a context.
 
bool TraceConnectWithoutContext (std::string name, const CallbackBase &cb)
 Connect a TraceSource to a Callback without a context.
 
bool TraceDisconnect (std::string name, std::string context, const CallbackBase &cb)
 Disconnect from a TraceSource a Callback previously connected with a context.
 
bool TraceDisconnectWithoutContext (std::string name, const CallbackBase &cb)
 Disconnect from a TraceSource a Callback previously connected without a context.
 

Static Public Member Functions

static TypeId GetTypeId ()
 Get the type ID.
 
static void SetValueByPath (std::string path, bool value)
 Set a probe value by its name in the Config system.
 
- Static Public Member Functions inherited from ns3::Probe
static TypeId GetTypeId ()
 Get the type ID.
 
- Static Public Member Functions inherited from ns3::DataCollectionObject
static TypeId GetTypeId ()
 Get the type ID.
 
- Static Public Member Functions inherited from ns3::Object
static TypeId GetTypeId ()
 Register this type.
 
- Static Public Member Functions inherited from ns3::ObjectBase
static TypeId GetTypeId ()
 Get the type ID.
 

Private Member Functions

void TraceSink (bool oldData, bool newData)
 Method to connect to an underlying ns3::TraceSource of type bool.
 

Private Attributes

TracedValue< bool > m_output
 Output trace source.
 

Additional Inherited Members

- Protected Member Functions inherited from ns3::Object
 Object (const Object &o)
 Copy an Object.
 
virtual void DoDispose ()
 Destructor implementation.
 
virtual void DoInitialize ()
 Initialize() implementation.
 
virtual void NotifyNewAggregate ()
 Notify all Objects aggregated to this one of a new Object being aggregated.
 
- Protected Member Functions inherited from ns3::ObjectBase
void ConstructSelf (const AttributeConstructionList &attributes)
 Complete construction of ObjectBase; invoked by derived classes.
 
virtual void NotifyConstructionCompleted ()
 Notifier called once the ObjectBase is fully constructed.
 
- Protected Attributes inherited from ns3::Probe
Time m_start
 Time when logging starts.
 
Time m_stop
 Time when logging stops.
 
- Protected Attributes inherited from ns3::DataCollectionObject
bool m_enabled
 Object's activation state.
 
std::string m_name
 Name of the object within the data collection framework.
 

Detailed Description

This class is designed to probe an underlying ns3 TraceSource exporting a bool.

Introspection did not find any typical Config paths.

This probe exports a trace source "Output" of type bool. The Output trace source emits a value when either the trace source emits a new value, or when SetValue () is called.

The current value of the probe can be polled with the GetValue () method.


No Attributes are defined for this type.

Attributes defined in parent class ns3::Probe

  • Start: Time data collection starts
    • Set with class: ns3::TimeValue
    • Underlying type: Time -9.22337e+18ns:+9.22337e+18ns
    • Initial value: +0ns
    • Flags: constructwriteread
    • Support level: SUPPORTED
  • Stop: Time when data collection stops. The special time value of 0 disables this attribute
    • Set with class: ns3::TimeValue
    • Underlying type: Time -9.22337e+18ns:+9.22337e+18ns
    • Initial value: +0ns
    • Flags: constructwriteread
    • Support level: SUPPORTED

Attributes defined in parent class ns3::DataCollectionObject

  • Enabled: Object's enabled status
    • Set with class: ns3::BooleanValue
    • Underlying type: bool
    • Initial value: true
    • Flags: constructwriteread
    • Support level: SUPPORTED
  • Name: Object's name
    • Set with class: ns3::StringValue
    • Underlying type: std::string
    • Initial value: unnamed
    • Flags: constructwriteread
    • Support level: SUPPORTED

TraceSources

Group: Stats

Size of this type is 136 bytes (on a 64-bit architecture).

Definition at line 37 of file boolean-probe.h.

Constructor & Destructor Documentation

◆ BooleanProbe()

ns3::BooleanProbe::BooleanProbe ( )

Definition at line 41 of file boolean-probe.cc.

References m_output, and NS_LOG_FUNCTION.

◆ ~BooleanProbe()

ns3::BooleanProbe::~BooleanProbe ( )
override

Definition at line 47 of file boolean-probe.cc.

References NS_LOG_FUNCTION.

Member Function Documentation

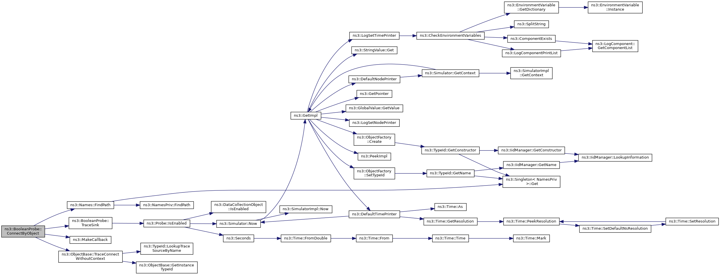
◆ ConnectByObject()

bool ns3::BooleanProbe::ConnectByObject ( std::string  traceSource,
Ptr< Object obj 
)
overridevirtual

connect to a trace source attribute provided by a given object

Parameters
traceSourcethe name of the attribute TraceSource to connect to
objns3::Object to connect to
Returns
true if the trace source was successfully connected

Implements ns3::Probe.

Definition at line 76 of file boolean-probe.cc.

References ns3::Create(), ns3::Names::FindPath(), ns3::MakeCallback(), NS_LOG_DEBUG, NS_LOG_FUNCTION, and TraceSink().

+ Here is the call graph for this function:

◆ ConnectByPath()

void ns3::BooleanProbe::ConnectByPath ( std::string  path)
overridevirtual

connect to a trace source provided by a config path

Parameters
pathConfig path to bind to

Note, if an invalid path is provided, the probe will not be connected to anything.

Implements ns3::Probe.

Definition at line 87 of file boolean-probe.cc.

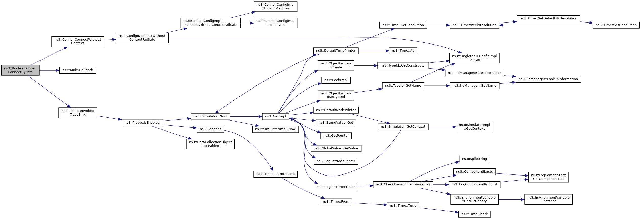
References ns3::Config::ConnectWithoutContext(), ns3::MakeCallback(), NS_LOG_DEBUG, NS_LOG_FUNCTION, and TraceSink().

+ Here is the call graph for this function:

◆ GetTypeId()

TypeId ns3::BooleanProbe::GetTypeId ( )
static

Get the type ID.

Returns
the object TypeId

Definition at line 28 of file boolean-probe.cc.

References m_output, ns3::MakeTraceSourceAccessor(), and ns3::TypeId::SetParent().

+ Here is the call graph for this function:

◆ GetValue()

bool ns3::BooleanProbe::GetValue ( ) const
Returns
the most recent value

Definition at line 53 of file boolean-probe.cc.

References m_output, and NS_LOG_FUNCTION.

◆ SetValue()

void ns3::BooleanProbe::SetValue ( bool  value)
Parameters
valueset the traced bool to a new value

Definition at line 60 of file boolean-probe.cc.

References ns3::Create(), m_output, and NS_LOG_FUNCTION.

+ Here is the call graph for this function:

◆ SetValueByPath()

void ns3::BooleanProbe::SetValueByPath ( std::string  path,
bool  value 
)
static

Set a probe value by its name in the Config system.

Parameters
pathConfig path to access the probe
valueset the traced bool to a new value

Definition at line 67 of file boolean-probe.cc.

References ns3::Create(), NS_ASSERT_MSG, and NS_LOG_FUNCTION.

+ Here is the call graph for this function:

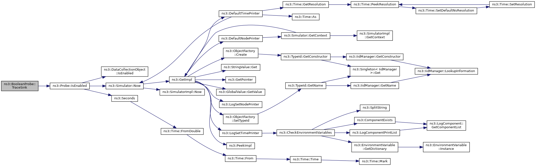
◆ TraceSink()

void ns3::BooleanProbe::TraceSink ( bool  oldData,
bool  newData 
)
private

Method to connect to an underlying ns3::TraceSource of type bool.

Parameters
oldDataprevious value of the bool
newDatanew value of the bool

Definition at line 95 of file boolean-probe.cc.

References ns3::Create(), ns3::Probe::IsEnabled(), m_output, and NS_LOG_FUNCTION.

Referenced by ConnectByObject(), and ConnectByPath().

+ Here is the call graph for this function:
+ Here is the caller graph for this function:

Member Data Documentation

◆ m_output

TracedValue<bool> ns3::BooleanProbe::m_output
private

Output trace source.

Definition at line 94 of file boolean-probe.h.

Referenced by BooleanProbe(), GetTypeId(), GetValue(), SetValue(), and TraceSink().


The documentation for this class was generated from the following files: