A Discrete-Event Network Simulator
API
Loading...
Searching...
No Matches
TestDlMuTxVector Class Reference

DL MU TX-VECTOR test. More...

+ Inheritance diagram for TestDlMuTxVector:
+ Collaboration diagram for TestDlMuTxVector:

Public Member Functions

 TestDlMuTxVector ()
 
- Public Member Functions inherited from ns3::TestCase
 TestCase (const TestCase &)=delete
 
virtual ~TestCase ()
 Destructor.
 
std::string GetName () const
 
TestCaseoperator= (const TestCase &)=delete
 

Private Member Functions

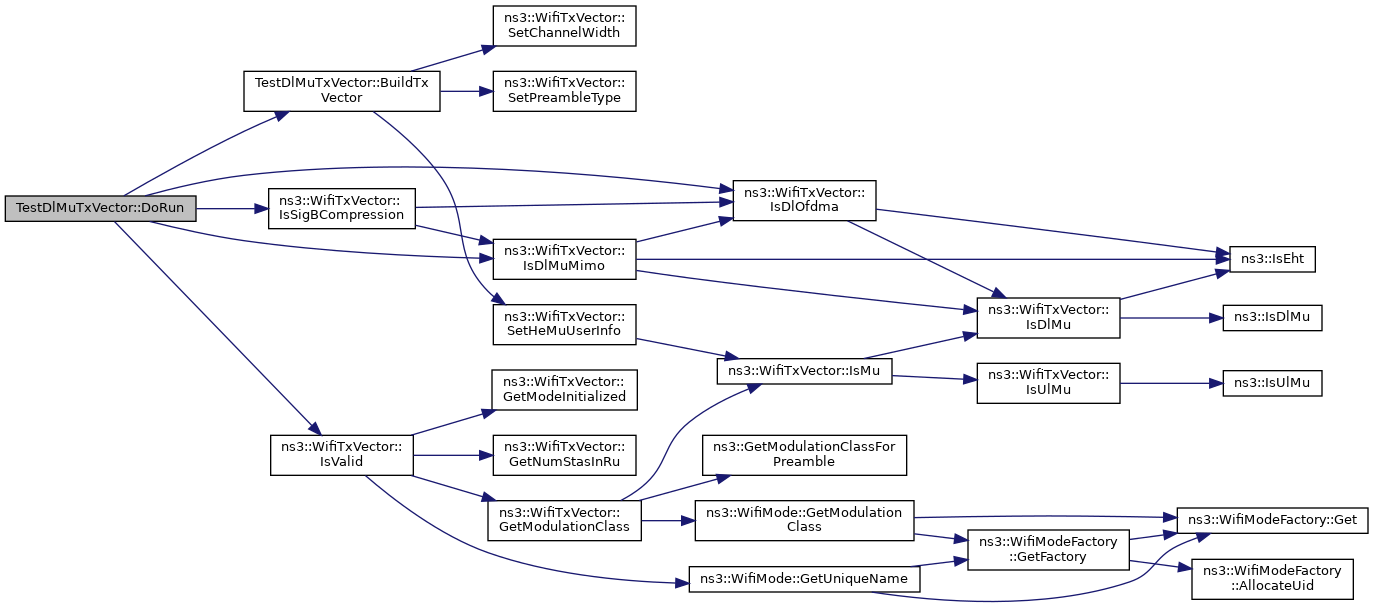
void DoRun () override
 Implementation to actually run this TestCase.
 

Static Private Member Functions

static WifiTxVector BuildTxVector (MHz_u bw, const std::list< HeMuUserInfo > &userInfos)
 Build a TXVECTOR for DL MU with the given bandwidth and user information.
 

Additional Inherited Members

- Public Types inherited from ns3::TestCase
enum class  Duration { QUICK = 1 , EXTENSIVE = 2 , TAKES_FOREVER = 3 }
 How long the test takes to execute. More...
 
using TestDuration = Duration
 Deprecated test duration simple enums.
 
- Static Public Attributes inherited from ns3::TestCase
static constexpr auto QUICK = Duration::QUICK
 Deprecated test duration simple enums.
 
static constexpr auto EXTENSIVE = Duration::EXTENSIVE
 
static constexpr auto TAKES_FOREVER = Duration::TAKES_FOREVER
 
- Protected Member Functions inherited from ns3::TestCase
 TestCase (std::string name)
 Constructor.
 
void AddTestCase (TestCase *testCase, Duration duration=Duration::QUICK)
 Add an individual child TestCase to this test suite.
 
TestCaseGetParent () const
 Get the parent of this TestCase.
 
bool IsStatusFailure () const
 Check if any tests failed.
 
bool IsStatusSuccess () const
 Check if all tests passed.
 
void SetDataDir (std::string directory)
 Set the data directory where reference trace files can be found.
 
void ReportTestFailure (std::string cond, std::string actual, std::string limit, std::string message, std::string file, int32_t line)
 Log the failure of this TestCase.
 
bool MustAssertOnFailure () const
 Check if this run should assert on failure.
 
bool MustContinueOnFailure () const
 Check if this run should continue on failure.
 
std::string CreateDataDirFilename (std::string filename)
 Construct the full path to a file in the data directory.
 
std::string CreateTempDirFilename (std::string filename)
 Construct the full path to a file in a temporary directory.
 

Detailed Description

DL MU TX-VECTOR test.

Definition at line 50 of file wifi-phy-mu-mimo-test.cc.

Constructor & Destructor Documentation

◆ TestDlMuTxVector()

TestDlMuTxVector::TestDlMuTxVector ( )

Definition at line 69 of file wifi-phy-mu-mimo-test.cc.

Member Function Documentation

◆ BuildTxVector()

WifiTxVector TestDlMuTxVector::BuildTxVector ( MHz_u  bw,
const std::list< HeMuUserInfo > &  userInfos 
)
staticprivate

Build a TXVECTOR for DL MU with the given bandwidth and user information.

Parameters
bwthe channel width of the PPDU
userInfosthe list of HE MU specific user transmission parameters
Returns
the configured MU TXVECTOR

Definition at line 75 of file wifi-phy-mu-mimo-test.cc.

References ns3::Create(), ns3::WifiTxVector::SetChannelWidth(), ns3::WifiTxVector::SetHeMuUserInfo(), ns3::WifiTxVector::SetPreambleType(), and ns3::WIFI_PREAMBLE_HE_MU.

Referenced by DoRun().

+ Here is the call graph for this function:
+ Here is the caller graph for this function:

◆ DoRun()

void TestDlMuTxVector::DoRun ( )
overrideprivatevirtual

Implementation to actually run this TestCase.

Subclasses should override this method to conduct their tests.

Implements ns3::TestCase.

Definition at line 91 of file wifi-phy-mu-mimo-test.cc.

References BuildTxVector(), ns3::Create(), ns3::WifiTxVector::IsDlMuMimo(), ns3::WifiTxVector::IsDlOfdma(), ns3::WifiTxVector::IsSigBCompression(), ns3::WifiTxVector::IsValid(), NS_TEST_EXPECT_MSG_EQ, ns3::HeRu::RU_106_TONE, and ns3::HeRu::RU_242_TONE.

+ Here is the call graph for this function:

The documentation for this class was generated from the following file: