Unit test for RequestQueue. More...
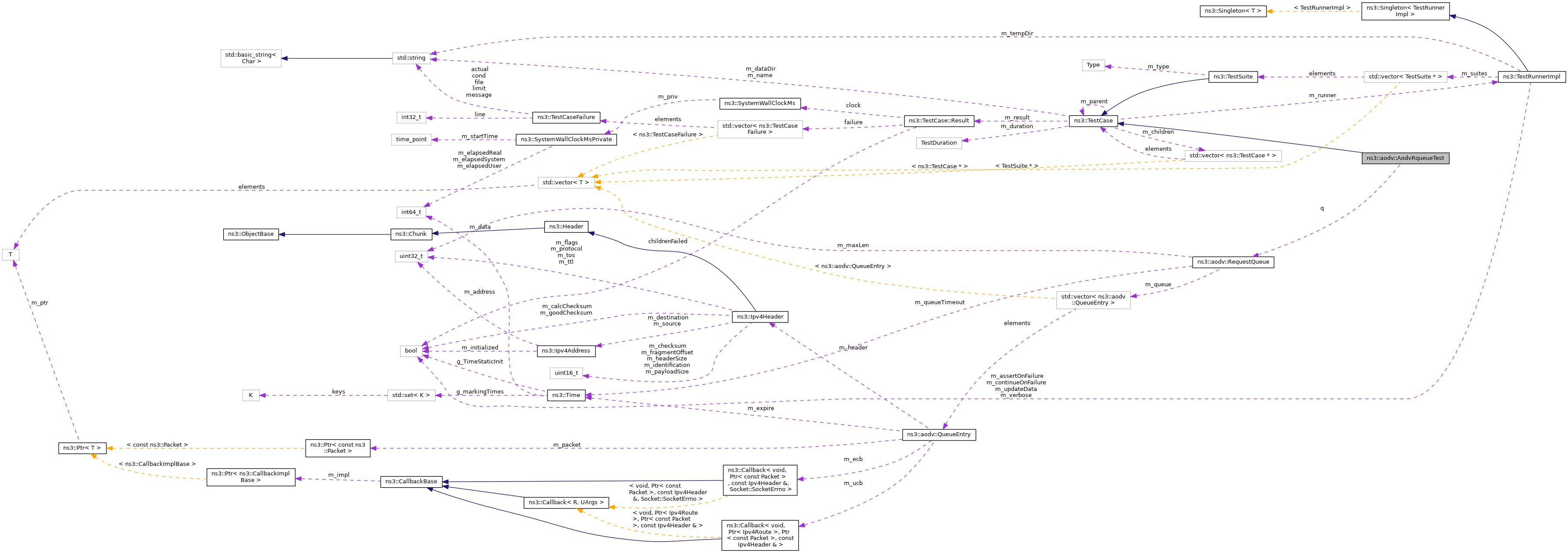
Inheritance diagram for ns3::aodv::AodvRqueueTest:
Collaboration diagram for ns3::aodv::AodvRqueueTest:Public Member Functions | |
| AodvRqueueTest () | |
| void | CheckSizeLimit () |
| Check size limit function. | |
| void | CheckTimeout () |
| Check timeout function. | |
| void | DoRun () override |
| Implementation to actually run this TestCase. | |
| void | Error (Ptr< const Packet > p, const Ipv4Header &h, Socket::SocketErrno e) |
| Error test function. | |
| void | Unicast (Ptr< Ipv4Route > route, Ptr< const Packet > packet, const Ipv4Header &header) |
| Unicast test function. | |
Public Member Functions inherited from ns3::TestCase | |
| TestCase (const TestCase &)=delete | |
| virtual | ~TestCase () |
| Destructor. | |
| std::string | GetName () const |
| TestCase & | operator= (const TestCase &)=delete |
Public Attributes | |
| RequestQueue | q |
| Request queue. | |
Additional Inherited Members | |
Public Types inherited from ns3::TestCase | |
| enum class | Duration { QUICK = 1 , EXTENSIVE = 2 , TAKES_FOREVER = 3 } |
| How long the test takes to execute. More... | |
| using | TestDuration = Duration |
| Deprecated test duration simple enums. | |
Static Public Attributes inherited from ns3::TestCase | |
| static constexpr auto | QUICK = Duration::QUICK |
| Deprecated test duration simple enums. | |
| static constexpr auto | EXTENSIVE = Duration::EXTENSIVE |
| static constexpr auto | TAKES_FOREVER = Duration::TAKES_FOREVER |
Protected Member Functions inherited from ns3::TestCase | |
| TestCase (std::string name) | |
| Constructor. | |
| void | AddTestCase (TestCase *testCase, Duration duration=Duration::QUICK) |
| Add an individual child TestCase to this test suite. | |
| TestCase * | GetParent () const |
| Get the parent of this TestCase. | |
| bool | IsStatusFailure () const |
| Check if any tests failed. | |
| bool | IsStatusSuccess () const |
| Check if all tests passed. | |
| void | SetDataDir (std::string directory) |
| Set the data directory where reference trace files can be found. | |
| void | ReportTestFailure (std::string cond, std::string actual, std::string limit, std::string message, std::string file, int32_t line) |
| Log the failure of this TestCase. | |
| bool | MustAssertOnFailure () const |
| Check if this run should assert on failure. | |
| bool | MustContinueOnFailure () const |
| Check if this run should continue on failure. | |
| std::string | CreateDataDirFilename (std::string filename) |
| Construct the full path to a file in the data directory. | |
| std::string | CreateTempDirFilename (std::string filename) |
| Construct the full path to a file in a temporary directory. | |
Unit test for RequestQueue.
Definition at line 416 of file aodv-test-suite.cc.
|
inline |
Definition at line 418 of file aodv-test-suite.cc.
| void ns3::aodv::AodvRqueueTest::CheckSizeLimit | ( | ) |
Check size limit function.
Definition at line 515 of file aodv-test-suite.cc.
References ns3::Create(), ns3::aodv::RequestQueue::Enqueue(), Error(), ns3::aodv::RequestQueue::GetMaxQueueLen(), ns3::aodv::RequestQueue::GetSize(), ns3::MakeCallback(), NS_TEST_EXPECT_MSG_EQ, q, ns3::Seconds(), and Unicast().
Referenced by DoRun().
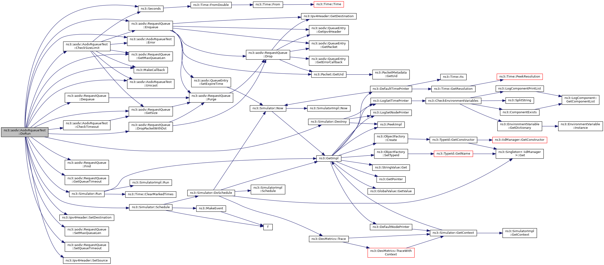
Here is the call graph for this function:
Here is the caller graph for this function:| void ns3::aodv::AodvRqueueTest::CheckTimeout | ( | ) |
Check timeout function.
Definition at line 537 of file aodv-test-suite.cc.
References ns3::aodv::RequestQueue::GetSize(), NS_TEST_EXPECT_MSG_EQ, and q.
Referenced by DoRun().
Here is the call graph for this function:
Here is the caller graph for this function:
|
overridevirtual |
Implementation to actually run this TestCase.
Subclasses should override this method to conduct their tests.
Implements ns3::TestCase.
Definition at line 456 of file aodv-test-suite.cc.
References CheckSizeLimit(), CheckTimeout(), ns3::Create(), ns3::aodv::RequestQueue::Dequeue(), ns3::Simulator::Destroy(), ns3::aodv::RequestQueue::DropPacketWithDst(), ns3::aodv::RequestQueue::Enqueue(), Error(), ns3::aodv::RequestQueue::Find(), ns3::aodv::RequestQueue::GetMaxQueueLen(), ns3::aodv::RequestQueue::GetQueueTimeout(), ns3::aodv::RequestQueue::GetSize(), ns3::MakeCallback(), NS_TEST_EXPECT_MSG_EQ, q, ns3::Simulator::Run(), ns3::Simulator::Schedule(), ns3::Seconds(), ns3::Ipv4Header::SetDestination(), ns3::aodv::RequestQueue::SetMaxQueueLen(), ns3::aodv::RequestQueue::SetQueueTimeout(), and Unicast().
Here is the call graph for this function:
|
inline |
Error test function.
| p | The packet |
| h | The header |
| e | the socket error |
Definition at line 442 of file aodv-test-suite.cc.
Referenced by CheckSizeLimit(), and DoRun().
Here is the caller graph for this function:
|
inline |
Unicast test function.
| route | the IPv4 route |
| packet | the packet |
| header | the IPv4 header |
Definition at line 432 of file aodv-test-suite.cc.
Referenced by CheckSizeLimit(), and DoRun().
Here is the caller graph for this function:| RequestQueue ns3::aodv::AodvRqueueTest::q |
Request queue.
Definition at line 452 of file aodv-test-suite.cc.
Referenced by CheckSizeLimit(), CheckTimeout(), and DoRun().