A Discrete-Event Network Simulator
API
Loading...
Searching...
No Matches
TcpOptionTSTestCase Class Reference

TCP TimeStamp option Test. More...

+ Inheritance diagram for TcpOptionTSTestCase:
+ Collaboration diagram for TcpOptionTSTestCase:

Public Member Functions

 TcpOptionTSTestCase (std::string name)
 Constructor.
 
void TestDeserialize ()
 Deserialization test.
 
void TestSerialize ()
 Serialization test.
 
- Public Member Functions inherited from ns3::TestCase
 TestCase (const TestCase &)=delete
 
virtual ~TestCase ()
 Destructor.
 
std::string GetName () const
 
TestCaseoperator= (const TestCase &)=delete
 

Private Member Functions

void DoRun () override
 Implementation to actually run this TestCase.
 
void DoTeardown () override
 Implementation to do any local setup required for this TestCase.
 

Private Attributes

Buffer m_buffer
 Buffer.
 
uint32_t m_echo
 Echoed TimeStamp.
 
uint32_t m_timestamp
 TimeStamp.
 

Additional Inherited Members

- Public Types inherited from ns3::TestCase
enum class  Duration { QUICK = 1 , EXTENSIVE = 2 , TAKES_FOREVER = 3 }
 How long the test takes to execute. More...
 
using TestDuration = Duration
 Deprecated test duration simple enums.
 
- Static Public Attributes inherited from ns3::TestCase
static constexpr auto QUICK = Duration::QUICK
 Deprecated test duration simple enums.
 
static constexpr auto EXTENSIVE = Duration::EXTENSIVE
 
static constexpr auto TAKES_FOREVER = Duration::TAKES_FOREVER
 
- Protected Member Functions inherited from ns3::TestCase
 TestCase (std::string name)
 Constructor.
 
void AddTestCase (TestCase *testCase, Duration duration=Duration::QUICK)
 Add an individual child TestCase to this test suite.
 
TestCaseGetParent () const
 Get the parent of this TestCase.
 
bool IsStatusFailure () const
 Check if any tests failed.
 
bool IsStatusSuccess () const
 Check if all tests passed.
 
void SetDataDir (std::string directory)
 Set the data directory where reference trace files can be found.
 
void ReportTestFailure (std::string cond, std::string actual, std::string limit, std::string message, std::string file, int32_t line)
 Log the failure of this TestCase.
 
bool MustAssertOnFailure () const
 Check if this run should assert on failure.
 
bool MustContinueOnFailure () const
 Check if this run should continue on failure.
 
std::string CreateDataDirFilename (std::string filename)
 Construct the full path to a file in the data directory.
 
std::string CreateTempDirFilename (std::string filename)
 Construct the full path to a file in a temporary directory.
 

Detailed Description

TCP TimeStamp option Test.

Definition at line 101 of file tcp-option-test.cc.

Constructor & Destructor Documentation

◆ TcpOptionTSTestCase()

TcpOptionTSTestCase::TcpOptionTSTestCase ( std::string  name)

Constructor.

Parameters
nameTest description.

Definition at line 128 of file tcp-option-test.cc.

References m_echo, and m_timestamp.

Member Function Documentation

◆ DoRun()

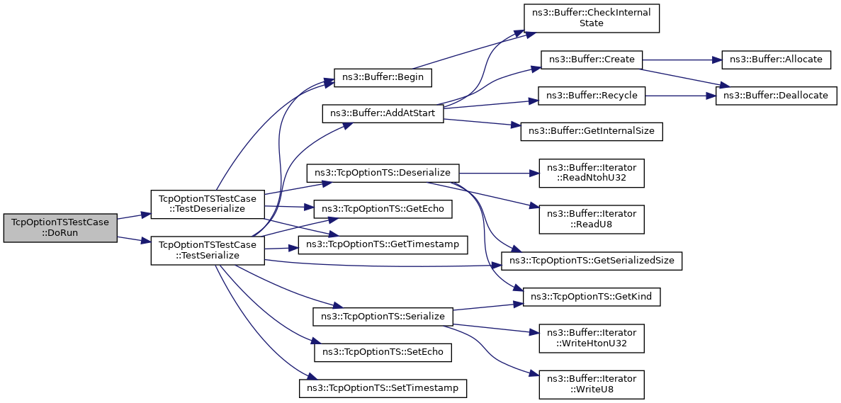
void TcpOptionTSTestCase::DoRun ( )
overrideprivatevirtual

Implementation to actually run this TestCase.

Subclasses should override this method to conduct their tests.

Implements ns3::TestCase.

Definition at line 136 of file tcp-option-test.cc.

References ns3::Create(), m_echo, m_timestamp, TestDeserialize(), and TestSerialize().

+ Here is the call graph for this function:

◆ DoTeardown()

void TcpOptionTSTestCase::DoTeardown ( )
overrideprivatevirtual

Implementation to do any local setup required for this TestCase.

Subclasses should override this method to perform any costly per-test teardown

Reimplemented from ns3::TestCase.

Definition at line 182 of file tcp-option-test.cc.

◆ TestDeserialize()

void TcpOptionTSTestCase::TestDeserialize ( )

Deserialization test.

Definition at line 166 of file tcp-option-test.cc.

References ns3::Buffer::Begin(), ns3::Create(), m_buffer, m_echo, m_timestamp, NS_TEST_EXPECT_MSG_EQ, and ns3::TcpOption::TS.

Referenced by DoRun().

+ Here is the call graph for this function:
+ Here is the caller graph for this function:

◆ TestSerialize()

void TcpOptionTSTestCase::TestSerialize ( )

Serialization test.

Definition at line 150 of file tcp-option-test.cc.

References ns3::Buffer::AddAtStart(), ns3::Buffer::Begin(), ns3::Create(), m_buffer, m_echo, m_timestamp, NS_TEST_EXPECT_MSG_EQ, and ns3::TcpOptionTS::SetTimestamp().

Referenced by DoRun().

+ Here is the call graph for this function:
+ Here is the caller graph for this function:

Member Data Documentation

◆ m_buffer

Buffer TcpOptionTSTestCase::m_buffer
private

Buffer.

Definition at line 125 of file tcp-option-test.cc.

Referenced by TestDeserialize(), and TestSerialize().

◆ m_echo

uint32_t TcpOptionTSTestCase::m_echo
private

Echoed TimeStamp.

Definition at line 124 of file tcp-option-test.cc.

Referenced by TcpOptionTSTestCase(), DoRun(), TestDeserialize(), and TestSerialize().

◆ m_timestamp

uint32_t TcpOptionTSTestCase::m_timestamp
private

TimeStamp.

Definition at line 123 of file tcp-option-test.cc.

Referenced by TcpOptionTSTestCase(), DoRun(), TestDeserialize(), and TestSerialize().


The documentation for this class was generated from the following file: