A Discrete-Event Network Simulator
API
Loading...
Searching...
No Matches
ns3::FqCobaltQueueDisc Class Reference

A FqCobalt packet queue disc. More...

#include "fq-cobalt-queue-disc.h"

+ Inheritance diagram for ns3::FqCobaltQueueDisc:
+ Collaboration diagram for ns3::FqCobaltQueueDisc:

Public Member Functions

 FqCobaltQueueDisc ()
 FqCobaltQueueDisc constructor.
 
 ~FqCobaltQueueDisc () override
 
uint32_t GetQuantum () const
 Get the quantum value.
 
void SetQuantum (uint32_t quantum)
 Set the quantum value.
 
- Public Member Functions inherited from ns3::QueueDisc
 QueueDisc (const QueueDisc &)=delete
 
 QueueDisc (QueueDiscSizePolicy policy, QueueSizeUnit unit)
 Constructor.
 
 QueueDisc (QueueDiscSizePolicy policy=QueueDiscSizePolicy::SINGLE_INTERNAL_QUEUE)
 Constructor.
 
 ~QueueDisc () override
 
void AddInternalQueue (Ptr< InternalQueue > queue)
 Add an internal queue to the tail of the list of queues.
 
void AddPacketFilter (Ptr< PacketFilter > filter)
 Add a packet filter to the tail of the list of filters used to classify packets.
 
void AddQueueDiscClass (Ptr< QueueDiscClass > qdClass)
 Add a queue disc class to the tail of the list of classes.
 
int32_t Classify (Ptr< QueueDiscItem > item)
 Classify a packet by calling the packet filters, one at a time, until either a filter able to classify the packet is found or all the filters have been processed.
 
Ptr< QueueDiscItemDequeue ()
 Extract from the queue disc the packet that has been dequeued by calling Peek, if any, or call the private DoDequeue method (which must be implemented by derived classes) to dequeue a packet, otherwise.
 
bool Enqueue (Ptr< QueueDiscItem > item)
 Pass a packet to store to the queue discipline.
 
QueueSize GetCurrentSize () const
 Get the current size of the queue disc in bytes, if operating in bytes mode, or packets, otherwise.
 
Ptr< InternalQueueGetInternalQueue (std::size_t i) const
 Get the i-th internal queue.
 
QueueSize GetMaxSize () const
 Get the maximum size of the queue disc.
 
uint32_t GetNBytes () const
 Get the amount of bytes stored by the queue disc.
 
Ptr< NetDeviceQueueInterfaceGetNetDeviceQueueInterface () const
 
std::size_t GetNInternalQueues () const
 Get the number of internal queues.
 
std::size_t GetNPacketFilters () const
 Get the number of packet filters.
 
uint32_t GetNPackets () const
 Get the number of packets stored by the queue disc.
 
std::size_t GetNQueueDiscClasses () const
 Get the number of queue disc classes.
 
Ptr< PacketFilterGetPacketFilter (std::size_t i) const
 Get the i-th packet filter.
 
Ptr< QueueDiscClassGetQueueDiscClass (std::size_t i) const
 Get the i-th queue disc class.
 
virtual uint32_t GetQuota () const
 Get the maximum number of dequeue operations following a packet enqueue.
 
SendCallback GetSendCallback () const
 
const StatsGetStats ()
 Retrieve all the collected statistics.
 
virtual WakeMode GetWakeMode () const
 When setting up the wake callbacks on the netdevice queues, it is necessary to determine which queue disc (the root queue disc or one of its children) should be activated when the netdevice wakes one of its transmission queues.
 
QueueDiscoperator= (const QueueDisc &)=delete
 
Ptr< const QueueDiscItemPeek ()
 Get a copy of the next packet the queue discipline will extract.
 
void Run ()
 Modelled after the Linux function __qdisc_run (net/sched/sch_generic.c) Dequeues multiple packets, until a quota is exceeded or sending a packet to the device failed.
 
bool SetMaxSize (QueueSize size)
 Set the maximum size of the queue disc.
 
void SetNetDeviceQueueInterface (Ptr< NetDeviceQueueInterface > ndqi)
 
virtual void SetQuota (const uint32_t quota)
 Set the maximum number of dequeue operations following a packet enqueue.
 
void SetSendCallback (SendCallback func)
 
- Public Member Functions inherited from ns3::Object
 Object ()
 Constructor.
 
 ~Object () override
 Destructor.
 
void AggregateObject (Ptr< Object > other)
 Aggregate two Objects together.
 
void Dispose ()
 Dispose of this Object.
 
AggregateIterator GetAggregateIterator () const
 Get an iterator to the Objects aggregated to this one.
 
TypeId GetInstanceTypeId () const override
 Get the most derived TypeId for this Object.
 
template<typename T >
Ptr< T > GetObject () const
 Get a pointer to the requested aggregated Object.
 
template<>
Ptr< ObjectGetObject () const
 Specialization of () for objects of type ns3::Object.
 
template<typename T >
Ptr< T > GetObject (TypeId tid) const
 Get a pointer to the requested aggregated Object by TypeId.
 
template<>
Ptr< ObjectGetObject (TypeId tid) const
 Specialization of (TypeId tid) for objects of type ns3::Object.
 
void Initialize ()
 Invoke DoInitialize on all Objects aggregated to this one.
 
bool IsInitialized () const
 Check if the object has been initialized.
 
void UnidirectionalAggregateObject (Ptr< Object > other)
 Aggregate an Object to another Object.
 
- Public Member Functions inherited from ns3::SimpleRefCount< Object, ObjectBase, ObjectDeleter >
 SimpleRefCount ()
 Default constructor.
 
 SimpleRefCount (const SimpleRefCount &o)
 Copy constructor.
 
uint32_t GetReferenceCount () const
 Get the reference count of the object.
 
SimpleRefCountoperator= (const SimpleRefCount &o)
 Assignment operator.
 
void Ref () const
 Increment the reference count.
 
void Unref () const
 Decrement the reference count.
 
- Public Member Functions inherited from ns3::ObjectBase
virtual ~ObjectBase ()
 Virtual destructor.
 
void GetAttribute (std::string name, AttributeValue &value, bool permissive=false) const
 Get the value of an attribute, raising fatal errors if unsuccessful.
 
bool GetAttributeFailSafe (std::string name, AttributeValue &value) const
 Get the value of an attribute without raising errors.
 
void SetAttribute (std::string name, const AttributeValue &value)
 Set a single attribute, raising fatal errors if unsuccessful.
 
bool SetAttributeFailSafe (std::string name, const AttributeValue &value)
 Set a single attribute without raising errors.
 
bool TraceConnect (std::string name, std::string context, const CallbackBase &cb)
 Connect a TraceSource to a Callback with a context.
 
bool TraceConnectWithoutContext (std::string name, const CallbackBase &cb)
 Connect a TraceSource to a Callback without a context.
 
bool TraceDisconnect (std::string name, std::string context, const CallbackBase &cb)
 Disconnect from a TraceSource a Callback previously connected with a context.
 
bool TraceDisconnectWithoutContext (std::string name, const CallbackBase &cb)
 Disconnect from a TraceSource a Callback previously connected without a context.
 

Static Public Member Functions

static TypeId GetTypeId ()
 Get the type ID.
 
- Static Public Member Functions inherited from ns3::QueueDisc
static TypeId GetTypeId ()
 Get the type ID.
 
- Static Public Member Functions inherited from ns3::Object
static TypeId GetTypeId ()
 Register this type.
 
- Static Public Member Functions inherited from ns3::ObjectBase
static TypeId GetTypeId ()
 Get the type ID.
 

Static Public Attributes

static constexpr const char * OVERLIMIT_DROP = "Overlimit drop"
 Overlimit dropped packets.
 
static constexpr const char * UNCLASSIFIED_DROP
 No packet filter able to classify packet.
 
- Static Public Attributes inherited from ns3::QueueDisc
static constexpr const char * CHILD_QUEUE_DISC_DROP
 Packet dropped by a child queue disc.
 
static constexpr const char * CHILD_QUEUE_DISC_MARK
 Packet marked by a child queue disc.
 
static constexpr const char * INTERNAL_QUEUE_DROP
 Packet dropped by an internal queue.
 

Private Member Functions

bool CheckConfig () override
 Check whether the current configuration is correct.
 
Ptr< QueueDiscItemDoDequeue () override
 This function actually extracts a packet from the queue disc.
 
bool DoEnqueue (Ptr< QueueDiscItem > item) override
 This function actually enqueues a packet into the queue disc.
 
uint32_t FqCobaltDrop ()
 Drop a packet from the head of the queue with the largest current byte count.
 
void InitializeParams () override
 Initialize parameters (if any) before the first packet is enqueued.
 
uint32_t SetAssociativeHash (uint32_t flowHash)
 Compute the index of the queue for the flow having the given flowHash, according to the set associative hash approach.
 

Private Attributes

Time m_blueThreshold
 Threshold to enable blue enhancement.
 
Time m_ceThreshold
 Threshold above which to CE mark.
 
double m_decrement
 decrement value for marking probability
 
uint32_t m_dropBatchSize
 Max number of packets dropped from the fat flow.
 
bool m_enableSetAssociativeHash
 whether to enable set associative hash
 
ObjectFactory m_flowFactory
 Factory to create a new flow.
 
uint32_t m_flows
 Number of flow queues.
 
std::map< uint32_t, uint32_tm_flowsIndices
 Map with the index of class for each flow.
 
double m_increment
 increment value for marking probability
 
std::string m_interval
 CoDel interval attribute.
 
std::list< Ptr< FqCobaltFlow > > m_newFlows
 The list of new flows.
 
std::list< Ptr< FqCobaltFlow > > m_oldFlows
 The list of old flows.
 
double m_Pdrop
 Drop Probability.
 
uint32_t m_perturbation
 hash perturbation value
 
uint32_t m_quantum
 Deficit assigned to flows at each round.
 
ObjectFactory m_queueDiscFactory
 Factory to create a new queue.
 
uint32_t m_setWays
 size of a set of queues (used by set associative hash)
 
std::map< uint32_t, uint32_tm_tags
 Tags used by set associative hash.
 
std::string m_target
 CoDel target attribute.
 
bool m_useEcn
 True if ECN is used (packets are marked instead of being dropped)
 
bool m_useL4s
 True if L4S is used (ECT1 packets are marked at CE threshold)
 

Additional Inherited Members

- Public Types inherited from ns3::QueueDisc
typedef Queue< QueueDiscItemInternalQueue
 Internal queues store QueueDiscItem objects.
 
typedef std::function< void(Ptr< QueueDiscItem >)> SendCallback
 Callback invoked to send a packet to the receiving object when Run is called.
 
enum  WakeMode { WAKE_ROOT = 0x00 , WAKE_CHILD = 0x01 }
 Used to determine whether the queue disc itself or its children must be activated when a netdevice wakes a transmission queue. More...
 
- Protected Member Functions inherited from ns3::QueueDisc
void DoDispose () override
 Dispose of the object.
 
void DoInitialize () override
 Check whether the configuration is correct and initialize parameters.
 
void DropAfterDequeue (Ptr< const QueueDiscItem > item, const char *reason)
 Perform the actions required when the queue disc is notified of a packet dropped after dequeue.
 
void DropBeforeEnqueue (Ptr< const QueueDiscItem > item, const char *reason)
 Perform the actions required when the queue disc is notified of a packet dropped before enqueue.
 
bool Mark (Ptr< QueueDiscItem > item, const char *reason)
 Marks the given packet and, if successful, updates the counters associated with the given reason.
 
- Protected Member Functions inherited from ns3::Object
 Object (const Object &o)
 Copy an Object.
 
virtual void NotifyNewAggregate ()
 Notify all Objects aggregated to this one of a new Object being aggregated.
 
- Protected Member Functions inherited from ns3::ObjectBase
void ConstructSelf (const AttributeConstructionList &attributes)
 Complete construction of ObjectBase; invoked by derived classes.
 
virtual void NotifyConstructionCompleted ()
 Notifier called once the ObjectBase is fully constructed.
 

Detailed Description

A FqCobalt packet queue disc.

Introspection did not find any typical Config paths.


Attributes

  • BlueThreshold: The Threshold after which Blue is enabled
    • Set with class: ns3::TimeValue
    • Underlying type: Time -9.22337e+18ns:+9.22337e+18ns
    • Initial value: +4e+08ns
    • Flags: constructwriteread
    • Support level: SUPPORTED
  • CeThreshold: The FqCobalt CE threshold for marking packets
    • Set with class: ns3::TimeValue
    • Underlying type: Time -9.22337e+18ns:+9.22337e+18ns
    • Initial value: +9.22337e+18ns
    • Flags: constructwriteread
    • Support level: SUPPORTED
  • Decrement: Pdrop decrement Value
    • Set with class: ns3::DoubleValue
    • Underlying type: double -1.79769e+308:1.79769e+308
    • Initial value: 0.000244141
    • Flags: constructwriteread
    • Support level: SUPPORTED
  • DropBatchSize: The maximum number of packets dropped from the fat flow
    • Set with class: ns3::UintegerValue
    • Underlying type: uint32_t 0:4294967295
    • Initial value: 64
    • Flags: constructwriteread
    • Support level: SUPPORTED
  • EnableSetAssociativeHash: Enable/Disable Set Associative Hash
    • Set with class: ns3::BooleanValue
    • Underlying type: bool
    • Initial value: false
    • Flags: constructwriteread
    • Support level: SUPPORTED
  • Flows: The number of queues into which the incoming packets are classified
    • Set with class: ns3::UintegerValue
    • Underlying type: uint32_t 0:4294967295
    • Initial value: 1024
    • Flags: constructwriteread
    • Support level: SUPPORTED
  • Increment: Pdrop increment value
    • Set with class: ns3::DoubleValue
    • Underlying type: double -1.79769e+308:1.79769e+308
    • Initial value: 0.00390625
    • Flags: constructwriteread
    • Support level: SUPPORTED
  • Interval: The CoDel algorithm interval for each FqCobalt queue
    • Set with class: ns3::StringValue
    • Underlying type: std::string
    • Initial value: 100ms
    • Flags: constructwriteread
    • Support level: SUPPORTED
  • MaxSize: The maximum number of packets accepted by this queue disc
  • Pdrop: Marking Probability
    • Set with class: ns3::DoubleValue
    • Underlying type: double -1.79769e+308:1.79769e+308
    • Initial value: 0
    • Flags: constructwriteread
    • Support level: SUPPORTED
  • Perturbation: The salt used as an additional input to the hash function used to classify packets
    • Set with class: ns3::UintegerValue
    • Underlying type: uint32_t 0:4294967295
    • Initial value: 0
    • Flags: constructwriteread
    • Support level: SUPPORTED
  • SetWays: The size of a set of queues (used by set associative hash)
    • Set with class: ns3::UintegerValue
    • Underlying type: uint32_t 0:4294967295
    • Initial value: 8
    • Flags: constructwriteread
    • Support level: SUPPORTED
  • Target: The CoDel algorithm target queue delay for each FqCobalt queue
    • Set with class: ns3::StringValue
    • Underlying type: std::string
    • Initial value: 5ms
    • Flags: constructwriteread
    • Support level: SUPPORTED
  • UseEcn: True to use ECN (packets are marked instead of being dropped)
    • Set with class: ns3::BooleanValue
    • Underlying type: bool
    • Initial value: true
    • Flags: constructwriteread
    • Support level: SUPPORTED
  • UseL4s: True to use L4S (only ECT1 packets are marked at CE threshold)
    • Set with class: ns3::BooleanValue
    • Underlying type: bool
    • Initial value: false
    • Flags: constructwriteread
    • Support level: SUPPORTED

Attributes defined in parent class ns3::QueueDisc

No TraceSources are defined for this type.

TraceSources defined in parent class ns3::QueueDisc

Group: TrafficControl

Size of this type is 1464 bytes (on a 64-bit architecture).

Definition at line 109 of file fq-cobalt-queue-disc.h.

Constructor & Destructor Documentation

◆ FqCobaltQueueDisc()

ns3::FqCobaltQueueDisc::FqCobaltQueueDisc ( )

FqCobaltQueueDisc constructor.

Definition at line 192 of file fq-cobalt-queue-disc.cc.

References NS_LOG_FUNCTION.

◆ ~FqCobaltQueueDisc()

ns3::FqCobaltQueueDisc::~FqCobaltQueueDisc ( )
override

Definition at line 199 of file fq-cobalt-queue-disc.cc.

References NS_LOG_FUNCTION.

Member Function Documentation

◆ CheckConfig()

bool ns3::FqCobaltQueueDisc::CheckConfig ( )
overrideprivatevirtual

Check whether the current configuration is correct.

Default objects (such as internal queues) might be created by this method to ensure the configuration is correct. This method is automatically called at simulation initialization time, and it is called before the InitializeParams () method. It is appropriate to promote parameter initialization to this method if it aids in checking for correct configuration.

See also
QueueDisc::InitializeParams
Returns
true if the configuration is correct, false otherwise

Implements ns3::QueueDisc.

Definition at line 415 of file fq-cobalt-queue-disc.cc.

References ns3::Create(), ns3::QueueDisc::GetNetDeviceQueueInterface(), ns3::QueueDisc::GetNInternalQueues(), ns3::QueueDisc::GetNQueueDiscClasses(), m_ceThreshold, m_enableSetAssociativeHash, m_flows, m_quantum, m_setWays, m_useEcn, m_useL4s, ns3::Time::Max(), NS_ABORT_MSG_IF, NS_LOG_DEBUG, NS_LOG_ERROR, NS_LOG_FUNCTION, and NS_LOG_WARN.

+ Here is the call graph for this function:

◆ DoDequeue()

Ptr< QueueDiscItem > ns3::FqCobaltQueueDisc::DoDequeue ( )
overrideprivatevirtual

This function actually extracts a packet from the queue disc.

Returns
0 if the operation was not successful; the item otherwise.

Implements ns3::QueueDisc.

Definition at line 332 of file fq-cobalt-queue-disc.cc.

References ns3::Create(), ns3::FqCobaltFlow::INACTIVE, m_newFlows, m_oldFlows, m_quantum, NS_LOG_DEBUG, NS_LOG_FUNCTION, and ns3::FqCobaltFlow::OLD_FLOW.

+ Here is the call graph for this function:

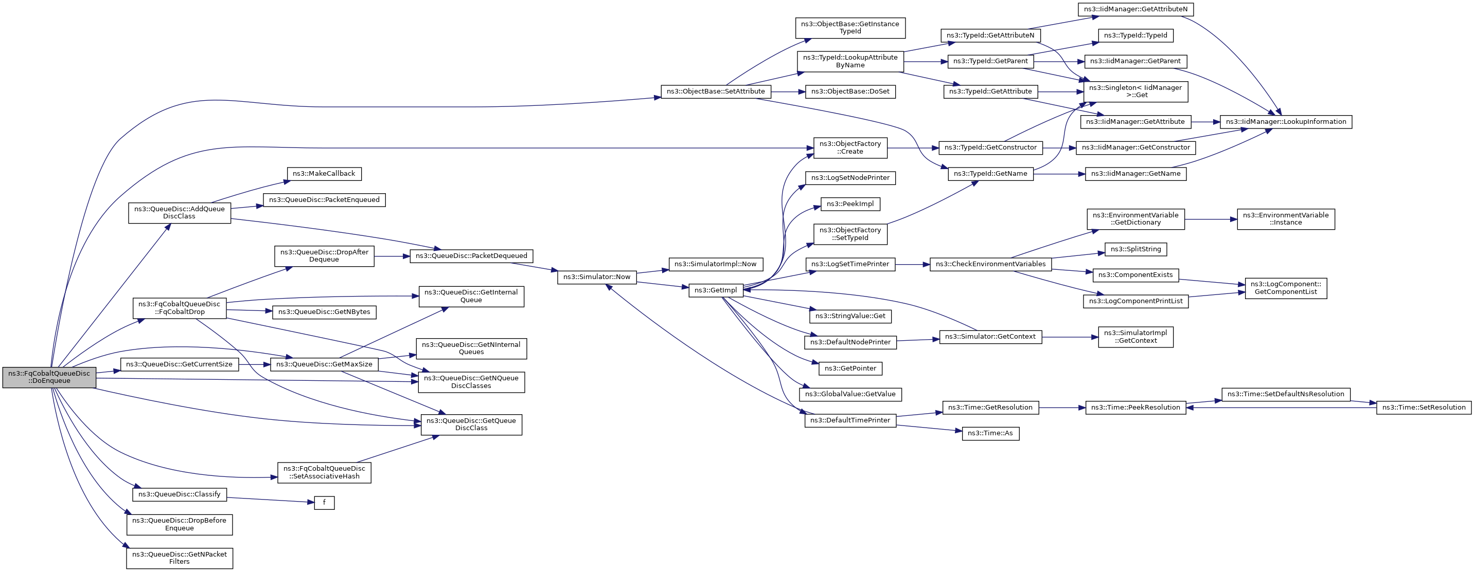
◆ DoEnqueue()

◆ FqCobaltDrop()

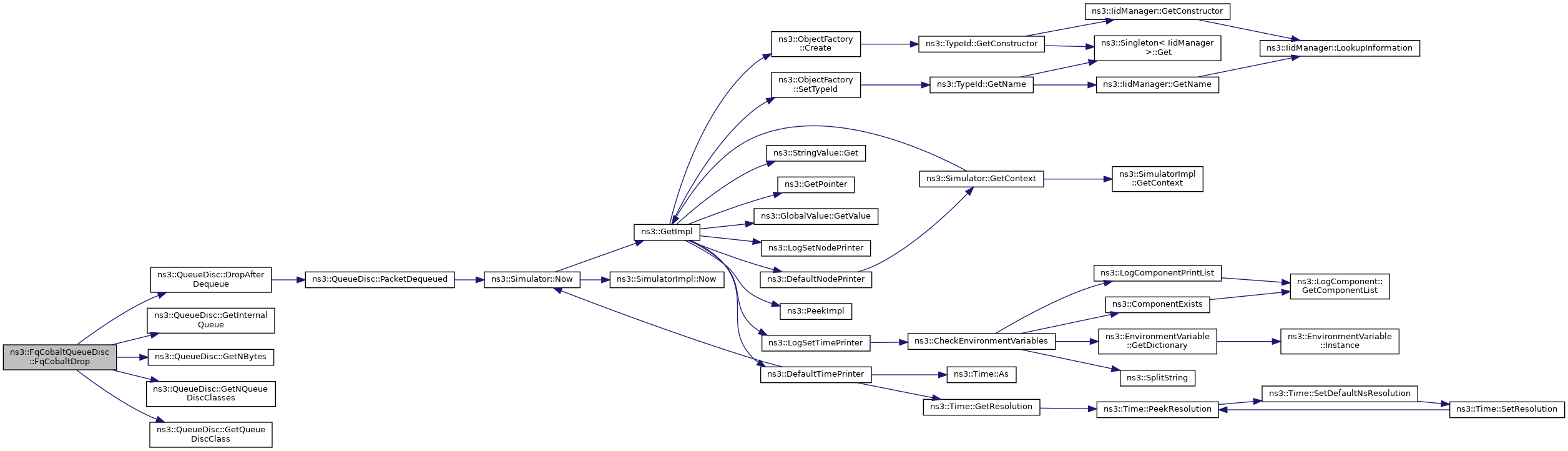
uint32_t ns3::FqCobaltQueueDisc::FqCobaltDrop ( )
private

Drop a packet from the head of the queue with the largest current byte count.

Returns
the index of the queue with the largest current byte count

Definition at line 486 of file fq-cobalt-queue-disc.cc.

References ns3::Create(), ns3::QueueDisc::DropAfterDequeue(), ns3::QueueDisc::GetNQueueDiscClasses(), ns3::QueueDisc::GetQueueDiscClass(), m_dropBatchSize, NS_LOG_DEBUG, NS_LOG_FUNCTION, and OVERLIMIT_DROP.

Referenced by DoEnqueue().

+ Here is the call graph for this function:
+ Here is the caller graph for this function:

◆ GetQuantum()

uint32_t ns3::FqCobaltQueueDisc::GetQuantum ( ) const

Get the quantum value.

Returns
The number of bytes each queue gets to dequeue on each round of the scheduling algorithm

Definition at line 212 of file fq-cobalt-queue-disc.cc.

References m_quantum.

◆ GetTypeId()

◆ InitializeParams()

void ns3::FqCobaltQueueDisc::InitializeParams ( )
overrideprivatevirtual

Initialize parameters (if any) before the first packet is enqueued.

This method is automatically called at simulation initialization time, after the CheckConfig() method has been called.

See also
QueueDisc::CheckConfig

Implements ns3::QueueDisc.

Definition at line 470 of file fq-cobalt-queue-disc.cc.

References ns3::QueueDisc::GetMaxSize(), m_decrement, m_flowFactory, m_increment, m_interval, m_Pdrop, m_queueDiscFactory, m_target, NS_LOG_FUNCTION, ns3::ObjectFactory::Set(), and ns3::ObjectFactory::SetTypeId().

+ Here is the call graph for this function:

◆ SetAssociativeHash()

uint32_t ns3::FqCobaltQueueDisc::SetAssociativeHash ( uint32_t  flowHash)
private

Compute the index of the queue for the flow having the given flowHash, according to the set associative hash approach.

Parameters
flowHashthe hash of the flow 5-tuple
Returns
the index of the queue for the given flow

Definition at line 218 of file fq-cobalt-queue-disc.cc.

References ns3::Create(), ns3::QueueDisc::GetQueueDiscClass(), ns3::FqCobaltFlow::INACTIVE, m_flows, m_flowsIndices, m_setWays, m_tags, and NS_LOG_FUNCTION.

Referenced by DoEnqueue().

+ Here is the call graph for this function:
+ Here is the caller graph for this function:

◆ SetQuantum()

void ns3::FqCobaltQueueDisc::SetQuantum ( uint32_t  quantum)

Set the quantum value.

Parameters
quantumThe number of bytes each queue gets to dequeue on each round of the scheduling algorithm

Definition at line 205 of file fq-cobalt-queue-disc.cc.

References ns3::Create(), m_quantum, and NS_LOG_FUNCTION.

+ Here is the call graph for this function:

Member Data Documentation

◆ m_blueThreshold

Time ns3::FqCobaltQueueDisc::m_blueThreshold
private

Threshold to enable blue enhancement.

Definition at line 180 of file fq-cobalt-queue-disc.h.

Referenced by DoEnqueue(), and GetTypeId().

◆ m_ceThreshold

Time ns3::FqCobaltQueueDisc::m_ceThreshold
private

Threshold above which to CE mark.

Definition at line 174 of file fq-cobalt-queue-disc.h.

Referenced by CheckConfig(), DoEnqueue(), and GetTypeId().

◆ m_decrement

double ns3::FqCobaltQueueDisc::m_decrement
private

decrement value for marking probability

Definition at line 178 of file fq-cobalt-queue-disc.h.

Referenced by GetTypeId(), and InitializeParams().

◆ m_dropBatchSize

uint32_t ns3::FqCobaltQueueDisc::m_dropBatchSize
private

Max number of packets dropped from the fat flow.

Definition at line 171 of file fq-cobalt-queue-disc.h.

Referenced by FqCobaltDrop(), and GetTypeId().

◆ m_enableSetAssociativeHash

bool ns3::FqCobaltQueueDisc::m_enableSetAssociativeHash
private

whether to enable set associative hash

Definition at line 175 of file fq-cobalt-queue-disc.h.

Referenced by CheckConfig(), DoEnqueue(), and GetTypeId().

◆ m_flowFactory

ObjectFactory ns3::FqCobaltQueueDisc::m_flowFactory
private

Factory to create a new flow.

Definition at line 188 of file fq-cobalt-queue-disc.h.

Referenced by DoEnqueue(), and InitializeParams().

◆ m_flows

uint32_t ns3::FqCobaltQueueDisc::m_flows
private

Number of flow queues.

Definition at line 169 of file fq-cobalt-queue-disc.h.

Referenced by CheckConfig(), DoEnqueue(), GetTypeId(), and SetAssociativeHash().

◆ m_flowsIndices

std::map<uint32_t, uint32_t> ns3::FqCobaltQueueDisc::m_flowsIndices
private

Map with the index of class for each flow.

Definition at line 185 of file fq-cobalt-queue-disc.h.

Referenced by DoEnqueue(), and SetAssociativeHash().

◆ m_increment

double ns3::FqCobaltQueueDisc::m_increment
private

increment value for marking probability

Definition at line 177 of file fq-cobalt-queue-disc.h.

Referenced by GetTypeId(), and InitializeParams().

◆ m_interval

std::string ns3::FqCobaltQueueDisc::m_interval
private

CoDel interval attribute.

Definition at line 166 of file fq-cobalt-queue-disc.h.

Referenced by GetTypeId(), and InitializeParams().

◆ m_newFlows

std::list<Ptr<FqCobaltFlow> > ns3::FqCobaltQueueDisc::m_newFlows
private

The list of new flows.

Definition at line 182 of file fq-cobalt-queue-disc.h.

Referenced by DoDequeue(), and DoEnqueue().

◆ m_oldFlows

std::list<Ptr<FqCobaltFlow> > ns3::FqCobaltQueueDisc::m_oldFlows
private

The list of old flows.

Definition at line 183 of file fq-cobalt-queue-disc.h.

Referenced by DoDequeue().

◆ m_Pdrop

double ns3::FqCobaltQueueDisc::m_Pdrop
private

Drop Probability.

Definition at line 179 of file fq-cobalt-queue-disc.h.

Referenced by GetTypeId(), and InitializeParams().

◆ m_perturbation

uint32_t ns3::FqCobaltQueueDisc::m_perturbation
private

hash perturbation value

Definition at line 172 of file fq-cobalt-queue-disc.h.

Referenced by DoEnqueue(), and GetTypeId().

◆ m_quantum

uint32_t ns3::FqCobaltQueueDisc::m_quantum
private

Deficit assigned to flows at each round.

Definition at line 168 of file fq-cobalt-queue-disc.h.

Referenced by CheckConfig(), DoDequeue(), DoEnqueue(), GetQuantum(), and SetQuantum().

◆ m_queueDiscFactory

ObjectFactory ns3::FqCobaltQueueDisc::m_queueDiscFactory
private

Factory to create a new queue.

Definition at line 189 of file fq-cobalt-queue-disc.h.

Referenced by DoEnqueue(), and InitializeParams().

◆ m_setWays

uint32_t ns3::FqCobaltQueueDisc::m_setWays
private

size of a set of queues (used by set associative hash)

Definition at line 170 of file fq-cobalt-queue-disc.h.

Referenced by CheckConfig(), GetTypeId(), and SetAssociativeHash().

◆ m_tags

std::map<uint32_t, uint32_t> ns3::FqCobaltQueueDisc::m_tags
private

Tags used by set associative hash.

Definition at line 186 of file fq-cobalt-queue-disc.h.

Referenced by SetAssociativeHash().

◆ m_target

std::string ns3::FqCobaltQueueDisc::m_target
private

CoDel target attribute.

Definition at line 167 of file fq-cobalt-queue-disc.h.

Referenced by GetTypeId(), and InitializeParams().

◆ m_useEcn

bool ns3::FqCobaltQueueDisc::m_useEcn
private

True if ECN is used (packets are marked instead of being dropped)

Definition at line 173 of file fq-cobalt-queue-disc.h.

Referenced by CheckConfig(), DoEnqueue(), and GetTypeId().

◆ m_useL4s

bool ns3::FqCobaltQueueDisc::m_useL4s
private

True if L4S is used (ECT1 packets are marked at CE threshold)

Definition at line 176 of file fq-cobalt-queue-disc.h.

Referenced by CheckConfig(), DoEnqueue(), and GetTypeId().

◆ OVERLIMIT_DROP

constexpr const char* ns3::FqCobaltQueueDisc::OVERLIMIT_DROP = "Overlimit drop"
staticconstexpr

Overlimit dropped packets.

Definition at line 143 of file fq-cobalt-queue-disc.h.

Referenced by FqCobaltDrop().

◆ UNCLASSIFIED_DROP

constexpr const char* ns3::FqCobaltQueueDisc::UNCLASSIFIED_DROP
staticconstexpr
Initial value:
=
"Unclassified drop"

No packet filter able to classify packet.

Definition at line 141 of file fq-cobalt-queue-disc.h.

Referenced by DoEnqueue().


The documentation for this class was generated from the following files: