A Discrete-Event Network Simulator
API
Loading...
Searching...
No Matches
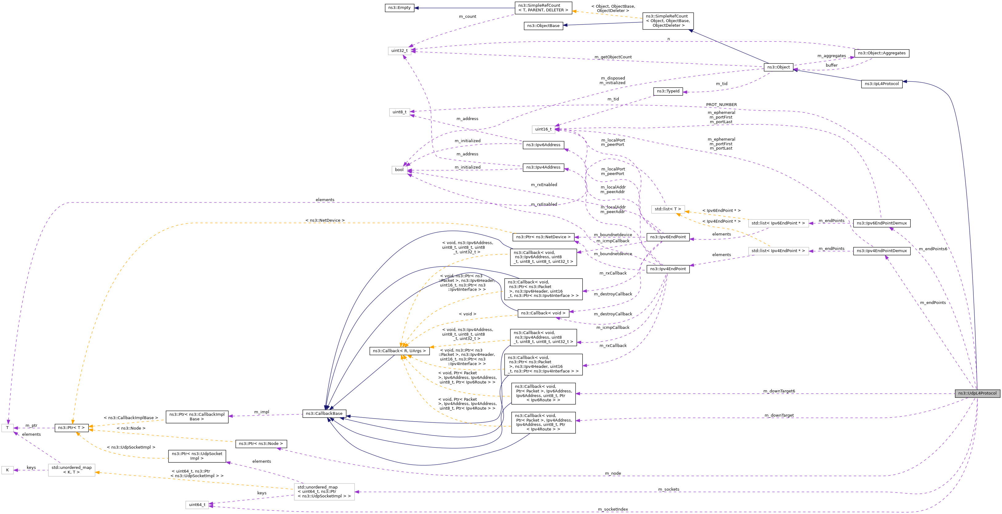
ns3::UdpL4Protocol Class Reference

Implementation of the UDP protocol. More...

#include "udp-l4-protocol.h"

+ Inheritance diagram for ns3::UdpL4Protocol:
+ Collaboration diagram for ns3::UdpL4Protocol:

Public Member Functions

 UdpL4Protocol ()
 
 UdpL4Protocol (const UdpL4Protocol &)=delete
 
 ~UdpL4Protocol () override
 
Ipv4EndPointAllocate ()
 Allocate an IPv4 Endpoint.
 
Ipv4EndPointAllocate (Ipv4Address address)
 Allocate an IPv4 Endpoint.
 
Ipv4EndPointAllocate (Ptr< NetDevice > boundNetDevice, Ipv4Address address, uint16_t port)
 Allocate an IPv4 Endpoint.
 
Ipv4EndPointAllocate (Ptr< NetDevice > boundNetDevice, Ipv4Address localAddress, uint16_t localPort, Ipv4Address peerAddress, uint16_t peerPort)
 Allocate an IPv4 Endpoint.
 
Ipv4EndPointAllocate (Ptr< NetDevice > boundNetDevice, uint16_t port)
 Allocate an IPv4 Endpoint.
 
Ipv6EndPointAllocate6 ()
 Allocate an IPv6 Endpoint.
 
Ipv6EndPointAllocate6 (Ipv6Address address)
 Allocate an IPv6 Endpoint.
 
Ipv6EndPointAllocate6 (Ptr< NetDevice > boundNetDevice, Ipv6Address address, uint16_t port)
 Allocate an IPv6 Endpoint.
 
Ipv6EndPointAllocate6 (Ptr< NetDevice > boundNetDevice, Ipv6Address localAddress, uint16_t localPort, Ipv6Address peerAddress, uint16_t peerPort)
 Allocate an IPv6 Endpoint.
 
Ipv6EndPointAllocate6 (Ptr< NetDevice > boundNetDevice, uint16_t port)
 Allocate an IPv6 Endpoint.
 
Ptr< SocketCreateSocket ()
 
void DeAllocate (Ipv4EndPoint *endPoint)
 Remove an IPv4 Endpoint.
 
void DeAllocate (Ipv6EndPoint *endPoint)
 Remove an IPv6 Endpoint.
 
IpL4Protocol::DownTargetCallback GetDownTarget () const override
 This method allows a caller to get the current down target callback set for this L4 protocol (IPv4 case)
 
IpL4Protocol::DownTargetCallback6 GetDownTarget6 () const override
 This method allows a caller to get the current down target callback set for this L4 protocol (IPv6 case)
 
int GetProtocolNumber () const override
 Returns the protocol number of this protocol.
 
UdpL4Protocoloperator= (const UdpL4Protocol &)=delete
 
IpL4Protocol::RxStatus Receive (Ptr< Packet > p, const Ipv4Header &header, Ptr< Ipv4Interface > interface) override
 Called from lower-level layers to send the packet up in the stack.
 
IpL4Protocol::RxStatus Receive (Ptr< Packet > p, const Ipv6Header &header, Ptr< Ipv6Interface > interface) override
 Called from lower-level layers to send the packet up in the stack.
 
void ReceiveIcmp (Ipv4Address icmpSource, uint8_t icmpTtl, uint8_t icmpType, uint8_t icmpCode, uint32_t icmpInfo, Ipv4Address payloadSource, Ipv4Address payloadDestination, const uint8_t payload[8]) override
 Called from lower-level layers to send the ICMP packet up in the stack.
 
void ReceiveIcmp (Ipv6Address icmpSource, uint8_t icmpTtl, uint8_t icmpType, uint8_t icmpCode, uint32_t icmpInfo, Ipv6Address payloadSource, Ipv6Address payloadDestination, const uint8_t payload[8]) override
 Called from lower-level layers to send the ICMPv6 packet up in the stack.
 
bool RemoveSocket (Ptr< UdpSocketImpl > socket)
 Remove a socket from the internal list.
 
void Send (Ptr< Packet > packet, Ipv4Address saddr, Ipv4Address daddr, uint16_t sport, uint16_t dport)
 Send a packet via UDP (IPv4)
 
void Send (Ptr< Packet > packet, Ipv4Address saddr, Ipv4Address daddr, uint16_t sport, uint16_t dport, Ptr< Ipv4Route > route)
 Send a packet via UDP (IPv4)
 
void Send (Ptr< Packet > packet, Ipv6Address saddr, Ipv6Address daddr, uint16_t sport, uint16_t dport)
 Send a packet via UDP (IPv6)
 
void Send (Ptr< Packet > packet, Ipv6Address saddr, Ipv6Address daddr, uint16_t sport, uint16_t dport, Ptr< Ipv6Route > route)
 Send a packet via UDP (IPv6)
 
void SetDownTarget (IpL4Protocol::DownTargetCallback cb) override
 This method allows a caller to set the current down target callback set for this L4 protocol (IPv4 case)
 
void SetDownTarget6 (IpL4Protocol::DownTargetCallback6 cb) override
 This method allows a caller to set the current down target callback set for this L4 protocol (IPv6 case)
 
void SetNode (Ptr< Node > node)
 Set node associated with this stack.
 
- Public Member Functions inherited from ns3::IpL4Protocol
 ~IpL4Protocol () override
 
- Public Member Functions inherited from ns3::Object
 Object ()
 Constructor.
 
 ~Object () override
 Destructor.
 
void AggregateObject (Ptr< Object > other)
 Aggregate two Objects together.
 
void Dispose ()
 Dispose of this Object.
 
AggregateIterator GetAggregateIterator () const
 Get an iterator to the Objects aggregated to this one.
 
TypeId GetInstanceTypeId () const override
 Get the most derived TypeId for this Object.
 
template<typename T >
Ptr< T > GetObject () const
 Get a pointer to the requested aggregated Object.
 
template<>
Ptr< ObjectGetObject () const
 Specialization of () for objects of type ns3::Object.
 
template<typename T >
Ptr< T > GetObject (TypeId tid) const
 Get a pointer to the requested aggregated Object by TypeId.
 
template<>
Ptr< ObjectGetObject (TypeId tid) const
 Specialization of (TypeId tid) for objects of type ns3::Object.
 
void Initialize ()
 Invoke DoInitialize on all Objects aggregated to this one.
 
bool IsInitialized () const
 Check if the object has been initialized.
 
void UnidirectionalAggregateObject (Ptr< Object > other)
 Aggregate an Object to another Object.
 
- Public Member Functions inherited from ns3::SimpleRefCount< Object, ObjectBase, ObjectDeleter >
 SimpleRefCount ()
 Default constructor.
 
 SimpleRefCount (const SimpleRefCount &o)
 Copy constructor.
 
uint32_t GetReferenceCount () const
 Get the reference count of the object.
 
SimpleRefCountoperator= (const SimpleRefCount &o)
 Assignment operator.
 
void Ref () const
 Increment the reference count.
 
void Unref () const
 Decrement the reference count.
 
- Public Member Functions inherited from ns3::ObjectBase
virtual ~ObjectBase ()
 Virtual destructor.
 
void GetAttribute (std::string name, AttributeValue &value, bool permissive=false) const
 Get the value of an attribute, raising fatal errors if unsuccessful.
 
bool GetAttributeFailSafe (std::string name, AttributeValue &value) const
 Get the value of an attribute without raising errors.
 
void SetAttribute (std::string name, const AttributeValue &value)
 Set a single attribute, raising fatal errors if unsuccessful.
 
bool SetAttributeFailSafe (std::string name, const AttributeValue &value)
 Set a single attribute without raising errors.
 
bool TraceConnect (std::string name, std::string context, const CallbackBase &cb)
 Connect a TraceSource to a Callback with a context.
 
bool TraceConnectWithoutContext (std::string name, const CallbackBase &cb)
 Connect a TraceSource to a Callback without a context.
 
bool TraceDisconnect (std::string name, std::string context, const CallbackBase &cb)
 Disconnect from a TraceSource a Callback previously connected with a context.
 
bool TraceDisconnectWithoutContext (std::string name, const CallbackBase &cb)
 Disconnect from a TraceSource a Callback previously connected without a context.
 

Static Public Member Functions

static TypeId GetTypeId ()
 Get the type ID.
 
- Static Public Member Functions inherited from ns3::IpL4Protocol
static TypeId GetTypeId ()
 Get the type ID.
 
- Static Public Member Functions inherited from ns3::Object
static TypeId GetTypeId ()
 Register this type.
 
- Static Public Member Functions inherited from ns3::ObjectBase
static TypeId GetTypeId ()
 Get the type ID.
 

Static Public Attributes

static constexpr uint8_t PROT_NUMBER = 17
 Protocol number (see http://www.iana.org/assignments/protocol-numbers)
 

Protected Member Functions

void DoDispose () override
 Destructor implementation.
 
void NotifyNewAggregate () override
 Notify all Objects aggregated to this one of a new Object being aggregated.
 
- Protected Member Functions inherited from ns3::Object
 Object (const Object &o)
 Copy an Object.
 
virtual void DoInitialize ()
 Initialize() implementation.
 
- Protected Member Functions inherited from ns3::ObjectBase
void ConstructSelf (const AttributeConstructionList &attributes)
 Complete construction of ObjectBase; invoked by derived classes.
 
virtual void NotifyConstructionCompleted ()
 Notifier called once the ObjectBase is fully constructed.
 

Private Attributes

IpL4Protocol::DownTargetCallback m_downTarget
 Callback to send packets over IPv4.
 
IpL4Protocol::DownTargetCallback6 m_downTarget6
 Callback to send packets over IPv6.
 
Ipv4EndPointDemuxm_endPoints
 A list of IPv4 end points.
 
Ipv6EndPointDemuxm_endPoints6
 A list of IPv6 end points.
 
Ptr< Nodem_node
 The node this stack is associated with.
 
uint64_t m_socketIndex {0}
 Index of the next socket to be created.
 
std::unordered_map< uint64_t, Ptr< UdpSocketImpl > > m_sockets
 Unordered map of socket IDs and corresponding sockets.
 

Additional Inherited Members

- Public Types inherited from ns3::IpL4Protocol
typedef Callback< void, Ptr< Packet >, Ipv4Address, Ipv4Address, uint8_t, Ptr< Ipv4Route > > DownTargetCallback
 callback to send packets over IPv4
 
typedef Callback< void, Ptr< Packet >, Ipv6Address, Ipv6Address, uint8_t, Ptr< Ipv6Route > > DownTargetCallback6
 callback to send packets over IPv6
 
enum  RxStatus { RX_OK , RX_CSUM_FAILED , RX_ENDPOINT_CLOSED , RX_ENDPOINT_UNREACH }
 Rx status codes. More...
 

Detailed Description

Implementation of the UDP protocol.

Config Paths

ns3::UdpL4Protocol is accessible through the following paths with Config::Set and Config::Connect:

  • "/NodeList/[i]/$ns3::UdpL4Protocol"

Attributes

  • SocketList: A container of sockets associated to this protocol. The underlying type is an unordered map, the attribute name is kept for backward compatibility.

Attributes defined in parent class ns3::IpL4Protocol

  • ProtocolNumber: The IP protocol number.
    • Set with class: ns3::IntegerValue
    • Underlying type: int32_t 0:255
    • Flags: read
    • Support level: SUPPORTED

No TraceSources are defined for this type.
Group: Internet

Size of this type is 160 bytes (on a 64-bit architecture).

Definition at line 52 of file udp-l4-protocol.h.

Constructor & Destructor Documentation

◆ UdpL4Protocol() [1/2]

ns3::UdpL4Protocol::UdpL4Protocol ( )

Definition at line 57 of file udp-l4-protocol.cc.

References NS_LOG_FUNCTION.

◆ ~UdpL4Protocol()

ns3::UdpL4Protocol::~UdpL4Protocol ( )
override

Definition at line 64 of file udp-l4-protocol.cc.

References NS_LOG_FUNCTION.

◆ UdpL4Protocol() [2/2]

ns3::UdpL4Protocol::UdpL4Protocol ( const UdpL4Protocol )
delete

Member Function Documentation

◆ Allocate() [1/5]

Ipv4EndPoint * ns3::UdpL4Protocol::Allocate ( )

Allocate an IPv4 Endpoint.

Returns
the Endpoint

Definition at line 164 of file udp-l4-protocol.cc.

References ns3::Ipv4EndPointDemux::Allocate(), m_endPoints, and NS_LOG_FUNCTION.

+ Here is the call graph for this function:

◆ Allocate() [2/5]

Ipv4EndPoint * ns3::UdpL4Protocol::Allocate ( Ipv4Address  address)

Allocate an IPv4 Endpoint.

Parameters
addressaddress to use
Returns
the Endpoint

Definition at line 171 of file udp-l4-protocol.cc.

References ns3::Ipv4EndPointDemux::Allocate(), m_endPoints, and NS_LOG_FUNCTION.

+ Here is the call graph for this function:

◆ Allocate() [3/5]

Ipv4EndPoint * ns3::UdpL4Protocol::Allocate ( Ptr< NetDevice boundNetDevice,
Ipv4Address  address,
uint16_t  port 
)

Allocate an IPv4 Endpoint.

Parameters
boundNetDeviceBound NetDevice (if any)
addressaddress to use
portport to use
Returns
the Endpoint

Definition at line 185 of file udp-l4-protocol.cc.

References ns3::Ipv4EndPointDemux::Allocate(), ns3::Create(), m_endPoints, NS_LOG_FUNCTION, and port.

+ Here is the call graph for this function:

◆ Allocate() [4/5]

Ipv4EndPoint * ns3::UdpL4Protocol::Allocate ( Ptr< NetDevice boundNetDevice,
Ipv4Address  localAddress,
uint16_t  localPort,
Ipv4Address  peerAddress,
uint16_t  peerPort 
)

Allocate an IPv4 Endpoint.

Parameters
boundNetDeviceBound NetDevice (if any)
localAddresslocal address to use
localPortlocal port to use
peerAddressremote address to use
peerPortremote port to use
Returns
the Endpoint

Definition at line 192 of file udp-l4-protocol.cc.

References ns3::Ipv4EndPointDemux::Allocate(), ns3::Create(), m_endPoints, and NS_LOG_FUNCTION.

+ Here is the call graph for this function:

◆ Allocate() [5/5]

Ipv4EndPoint * ns3::UdpL4Protocol::Allocate ( Ptr< NetDevice boundNetDevice,
uint16_t  port 
)

Allocate an IPv4 Endpoint.

Parameters
boundNetDeviceBound NetDevice (if any)
portport to use
Returns
the Endpoint

Definition at line 178 of file udp-l4-protocol.cc.

References ns3::Ipv4EndPointDemux::Allocate(), ns3::Create(), m_endPoints, NS_LOG_FUNCTION, and port.

+ Here is the call graph for this function:

◆ Allocate6() [1/5]

Ipv6EndPoint * ns3::UdpL4Protocol::Allocate6 ( )

Allocate an IPv6 Endpoint.

Returns
the Endpoint

Definition at line 210 of file udp-l4-protocol.cc.

References ns3::Ipv6EndPointDemux::Allocate(), m_endPoints6, and NS_LOG_FUNCTION.

+ Here is the call graph for this function:

◆ Allocate6() [2/5]

Ipv6EndPoint * ns3::UdpL4Protocol::Allocate6 ( Ipv6Address  address)

Allocate an IPv6 Endpoint.

Parameters
addressaddress to use
Returns
the Endpoint

Definition at line 217 of file udp-l4-protocol.cc.

References ns3::Ipv6EndPointDemux::Allocate(), m_endPoints6, and NS_LOG_FUNCTION.

+ Here is the call graph for this function:

◆ Allocate6() [3/5]

Ipv6EndPoint * ns3::UdpL4Protocol::Allocate6 ( Ptr< NetDevice boundNetDevice,
Ipv6Address  address,
uint16_t  port 
)

Allocate an IPv6 Endpoint.

Parameters
boundNetDeviceBound NetDevice (if any)
addressaddress to use
portport to use
Returns
the Endpoint

Definition at line 231 of file udp-l4-protocol.cc.

References ns3::Ipv6EndPointDemux::Allocate(), ns3::Create(), m_endPoints6, NS_LOG_FUNCTION, and port.

+ Here is the call graph for this function:

◆ Allocate6() [4/5]

Ipv6EndPoint * ns3::UdpL4Protocol::Allocate6 ( Ptr< NetDevice boundNetDevice,
Ipv6Address  localAddress,
uint16_t  localPort,
Ipv6Address  peerAddress,
uint16_t  peerPort 
)

Allocate an IPv6 Endpoint.

Parameters
boundNetDeviceBound NetDevice (if any)
localAddresslocal address to use
localPortlocal port to use
peerAddressremote address to use
peerPortremote port to use
Returns
the Endpoint

Definition at line 238 of file udp-l4-protocol.cc.

References ns3::Ipv6EndPointDemux::Allocate(), ns3::Create(), m_endPoints6, and NS_LOG_FUNCTION.

+ Here is the call graph for this function:

◆ Allocate6() [5/5]

Ipv6EndPoint * ns3::UdpL4Protocol::Allocate6 ( Ptr< NetDevice boundNetDevice,
uint16_t  port 
)

Allocate an IPv6 Endpoint.

Parameters
boundNetDeviceBound NetDevice (if any)
portport to use
Returns
the Endpoint

Definition at line 224 of file udp-l4-protocol.cc.

References ns3::Ipv6EndPointDemux::Allocate(), ns3::Create(), m_endPoints6, NS_LOG_FUNCTION, and port.

+ Here is the call graph for this function:

◆ CreateSocket()

Ptr< Socket > ns3::UdpL4Protocol::CreateSocket ( )
Returns
A smart Socket pointer to a UdpSocket, allocated by this instance of the UDP protocol

Definition at line 153 of file udp-l4-protocol.cc.

References ns3::Create(), m_node, m_socketIndex, m_sockets, and NS_LOG_FUNCTION.

+ Here is the call graph for this function:

◆ DeAllocate() [1/2]

void ns3::UdpL4Protocol::DeAllocate ( Ipv4EndPoint endPoint)

Remove an IPv4 Endpoint.

Parameters
endPointthe end point to remove

Definition at line 203 of file udp-l4-protocol.cc.

References ns3::Create(), ns3::Ipv4EndPointDemux::DeAllocate(), m_endPoints, and NS_LOG_FUNCTION.

+ Here is the call graph for this function:

◆ DeAllocate() [2/2]

void ns3::UdpL4Protocol::DeAllocate ( Ipv6EndPoint endPoint)

Remove an IPv6 Endpoint.

Parameters
endPointthe end point to remove

Definition at line 249 of file udp-l4-protocol.cc.

References ns3::Create(), ns3::Ipv6EndPointDemux::DeAllocate(), m_endPoints6, and NS_LOG_FUNCTION.

+ Here is the call graph for this function:

◆ DoDispose()

void ns3::UdpL4Protocol::DoDispose ( )
overrideprotectedvirtual

Destructor implementation.

This method is called by Dispose() or by the Object's destructor, whichever comes first.

Subclasses are expected to implement their real destruction code in an overridden version of this method and chain up to their parent's implementation once they are done. i.e, for simplicity, the destructor of every subclass should be empty and its content should be moved to the associated DoDispose() method.

It is safe to call GetObject() from within this method.

Reimplemented from ns3::Object.

Definition at line 124 of file udp-l4-protocol.cc.

References ns3::Create(), ns3::Object::DoDispose(), m_downTarget, m_downTarget6, m_endPoints, m_endPoints6, m_node, m_sockets, NS_LOG_FUNCTION, and ns3::Callback< R, UArgs >::Nullify().

+ Here is the call graph for this function:

◆ GetDownTarget()

IpL4Protocol::DownTargetCallback ns3::UdpL4Protocol::GetDownTarget ( ) const
overridevirtual

This method allows a caller to get the current down target callback set for this L4 protocol (IPv4 case)

Returns
current Callback for the L4 protocol

Implements ns3::IpL4Protocol.

Definition at line 519 of file udp-l4-protocol.cc.

References m_downTarget.

◆ GetDownTarget6()

IpL4Protocol::DownTargetCallback6 ns3::UdpL4Protocol::GetDownTarget6 ( ) const
overridevirtual

This method allows a caller to get the current down target callback set for this L4 protocol (IPv6 case)

Returns
current Callback for the L4 protocol

Implements ns3::IpL4Protocol.

Definition at line 532 of file udp-l4-protocol.cc.

References m_downTarget6.

◆ GetProtocolNumber()

int ns3::UdpL4Protocol::GetProtocolNumber ( ) const
overridevirtual

Returns the protocol number of this protocol.

Returns
the protocol number.

Implements ns3::IpL4Protocol.

Definition at line 118 of file udp-l4-protocol.cc.

References PROT_NUMBER.

◆ GetTypeId()

TypeId ns3::UdpL4Protocol::GetTypeId ( )
static

Get the type ID.

Returns
the object TypeId

Definition at line 40 of file udp-l4-protocol.cc.

References ns3::Create(), m_sockets, ns3::MakeObjectMapAccessor(), and ns3::TypeId::SetParent().

+ Here is the call graph for this function:

◆ NotifyNewAggregate()

void ns3::UdpL4Protocol::NotifyNewAggregate ( )
overrideprotectedvirtual

Notify all Objects aggregated to this one of a new Object being aggregated.

This method is invoked whenever two sets of Objects are aggregated together. It is invoked exactly once for each Object in both sets. This method can be overridden by subclasses who wish to be notified of aggregation events. These subclasses must chain up to their base class NotifyNewAggregate() method.

It is safe to call GetObject() and AggregateObject() from within this method.

Reimplemented from ns3::Object.

Definition at line 81 of file udp-l4-protocol.cc.

References ns3::Create(), ns3::Callback< R, UArgs >::IsNull(), m_downTarget, m_downTarget6, m_node, ns3::MakeCallback(), ns3::Object::NotifyNewAggregate(), NS_LOG_FUNCTION, ns3::Ipv4::Send(), ns3::Ipv6::Send(), SetDownTarget(), SetDownTarget6(), and SetNode().

+ Here is the call graph for this function:

◆ operator=()

UdpL4Protocol & ns3::UdpL4Protocol::operator= ( const UdpL4Protocol )
delete

◆ Receive() [1/2]

IpL4Protocol::RxStatus ns3::UdpL4Protocol::Receive ( Ptr< Packet p,
const Ipv4Header header,
Ptr< Ipv4Interface incomingInterface 
)
overridevirtual

Called from lower-level layers to send the packet up in the stack.

Parameters
ppacket to forward up
headerIPv4 Header information
incomingInterfacethe Ipv4Interface on which the packet arrived
Returns
Rx status code

Implements ns3::IpL4Protocol.

Definition at line 321 of file udp-l4-protocol.cc.

References ns3::Node::ChecksumEnabled(), ns3::Create(), ns3::UdpHeader::EnableChecksums(), ns3::Ipv4Header::GetDestination(), ns3::Ipv4Header::GetSource(), ns3::Ipv4EndPointDemux::Lookup(), m_endPoints, ns3::Ipv6Address::MakeIpv4MappedAddress(), NS_LOG_DEBUG, NS_LOG_FUNCTION, NS_LOG_INFO, NS_LOG_LOGIC, PROT_NUMBER, Receive(), ns3::IpL4Protocol::RX_CSUM_FAILED, ns3::IpL4Protocol::RX_ENDPOINT_UNREACH, and ns3::IpL4Protocol::RX_OK.

Referenced by Receive().

+ Here is the call graph for this function:
+ Here is the caller graph for this function:

◆ Receive() [2/2]

IpL4Protocol::RxStatus ns3::UdpL4Protocol::Receive ( Ptr< Packet p,
const Ipv6Header header,
Ptr< Ipv6Interface incomingInterface 
)
overridevirtual

Called from lower-level layers to send the packet up in the stack.

Parameters
ppacket to forward up
headerIPv6 Header information
incomingInterfacethe Ipv6Interface on which the packet arrived
Returns
Rx status code

Implements ns3::IpL4Protocol.

Definition at line 379 of file udp-l4-protocol.cc.

References ns3::Node::ChecksumEnabled(), ns3::Create(), ns3::UdpHeader::EnableChecksums(), ns3::Ipv6Header::GetDestination(), ns3::Ipv6Header::GetSource(), ns3::Ipv6Address::IsIpv4MappedAddress(), ns3::Ipv6EndPointDemux::Lookup(), m_endPoints6, NS_LOG_DEBUG, NS_LOG_FUNCTION, NS_LOG_INFO, NS_LOG_LOGIC, PROT_NUMBER, ns3::IpL4Protocol::RX_CSUM_FAILED, ns3::IpL4Protocol::RX_ENDPOINT_UNREACH, and ns3::IpL4Protocol::RX_OK.

+ Here is the call graph for this function:

◆ ReceiveIcmp() [1/2]

void ns3::UdpL4Protocol::ReceiveIcmp ( Ipv4Address  icmpSource,
uint8_t  icmpTtl,
uint8_t  icmpType,
uint8_t  icmpCode,
uint32_t  icmpInfo,
Ipv4Address  payloadSource,
Ipv4Address  payloadDestination,
const uint8_t  payload[8] 
)
overridevirtual

Called from lower-level layers to send the ICMP packet up in the stack.

Parameters
icmpSourcethe source address of the icmp message
icmpTtlthe ttl of the icmp message
icmpTypethe 'type' field of the icmp message
icmpCodethe 'code' field of the icmp message
icmpInfoextra information dependent on the icmp message generated by Icmpv4L4Protocol
payloadSourcethe source address of the packet which triggered the icmp message
payloadDestinationthe destination address of the packet which triggered the icmp message.
payloadthe first 8 bytes of the packet payload which triggered the icmp message.

Reimplemented from ns3::IpL4Protocol.

Definition at line 256 of file udp-l4-protocol.cc.

References ns3::Create(), ns3::Ipv4EndPoint::ForwardIcmp(), m_endPoints, NS_LOG_DEBUG, NS_LOG_FUNCTION, and ns3::Ipv4EndPointDemux::SimpleLookup().

+ Here is the call graph for this function:

◆ ReceiveIcmp() [2/2]

void ns3::UdpL4Protocol::ReceiveIcmp ( Ipv6Address  icmpSource,
uint8_t  icmpTtl,
uint8_t  icmpType,
uint8_t  icmpCode,
uint32_t  icmpInfo,
Ipv6Address  payloadSource,
Ipv6Address  payloadDestination,
const uint8_t  payload[8] 
)
overridevirtual

Called from lower-level layers to send the ICMPv6 packet up in the stack.

Parameters
icmpSourcethe source address of the icmp message
icmpTtlthe ttl of the icmp message
icmpTypethe 'type' field of the icmp message
icmpCodethe 'code' field of the icmp message
icmpInfoextra information dependent on the icmp message generated by Icmpv6L4Protocol
payloadSourcethe source address of the packet which triggered the icmp message
payloadDestinationthe destination address of the packet which triggered the icmp message.
payloadthe first 8 bytes of the packet payload which triggered the icmp message.

Reimplemented from ns3::IpL4Protocol.

Definition at line 288 of file udp-l4-protocol.cc.

References ns3::Create(), ns3::Ipv6EndPoint::ForwardIcmp(), m_endPoints6, NS_LOG_DEBUG, NS_LOG_FUNCTION, and ns3::Ipv6EndPointDemux::SimpleLookup().

+ Here is the call graph for this function:

◆ RemoveSocket()

bool ns3::UdpL4Protocol::RemoveSocket ( Ptr< UdpSocketImpl socket)

Remove a socket from the internal list.

Parameters
socketsocket to remove
Returns
true if the socket has been removed

Definition at line 538 of file udp-l4-protocol.cc.

References ns3::Create(), m_sockets, and NS_LOG_FUNCTION.

+ Here is the call graph for this function:

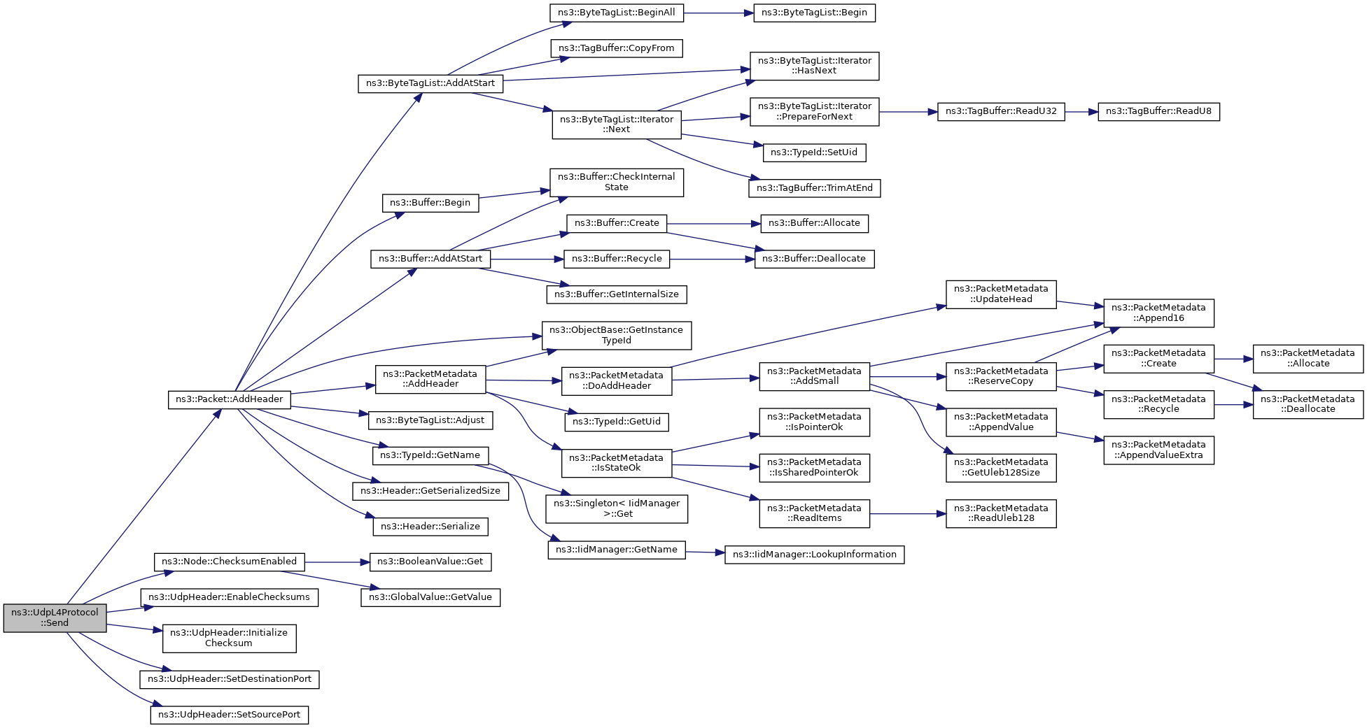
◆ Send() [1/4]

void ns3::UdpL4Protocol::Send ( Ptr< Packet packet,
Ipv4Address  saddr,
Ipv4Address  daddr,
uint16_t  sport,
uint16_t  dport 
)

Send a packet via UDP (IPv4)

Parameters
packetThe packet to send
saddrThe source Ipv4Address
daddrThe destination Ipv4Address
sportThe source port number
dportThe destination port number

Definition at line 418 of file udp-l4-protocol.cc.

References ns3::Node::ChecksumEnabled(), ns3::Create(), ns3::UdpHeader::EnableChecksums(), m_downTarget, NS_LOG_FUNCTION, and PROT_NUMBER.

+ Here is the call graph for this function:

◆ Send() [2/4]

void ns3::UdpL4Protocol::Send ( Ptr< Packet packet,
Ipv4Address  saddr,
Ipv4Address  daddr,
uint16_t  sport,
uint16_t  dport,
Ptr< Ipv4Route route 
)

Send a packet via UDP (IPv4)

Parameters
packetThe packet to send
saddrThe source Ipv4Address
daddrThe destination Ipv4Address
sportThe source port number
dportThe destination port number
routeThe route

Definition at line 441 of file udp-l4-protocol.cc.

References ns3::Node::ChecksumEnabled(), ns3::Create(), ns3::UdpHeader::EnableChecksums(), m_downTarget, NS_LOG_FUNCTION, and PROT_NUMBER.

+ Here is the call graph for this function:

◆ Send() [3/4]

void ns3::UdpL4Protocol::Send ( Ptr< Packet packet,
Ipv6Address  saddr,
Ipv6Address  daddr,
uint16_t  sport,
uint16_t  dport 
)

Send a packet via UDP (IPv6)

Parameters
packetThe packet to send
saddrThe source Ipv4Address
daddrThe destination Ipv4Address
sportThe source port number
dportThe destination port number

Definition at line 465 of file udp-l4-protocol.cc.

References ns3::Node::ChecksumEnabled(), ns3::Create(), ns3::UdpHeader::EnableChecksums(), m_downTarget6, NS_LOG_FUNCTION, and PROT_NUMBER.

+ Here is the call graph for this function:

◆ Send() [4/4]

void ns3::UdpL4Protocol::Send ( Ptr< Packet packet,
Ipv6Address  saddr,
Ipv6Address  daddr,
uint16_t  sport,
uint16_t  dport,
Ptr< Ipv6Route route 
)

Send a packet via UDP (IPv6)

Parameters
packetThe packet to send
saddrThe source Ipv4Address
daddrThe destination Ipv4Address
sportThe source port number
dportThe destination port number
routeThe route

Definition at line 488 of file udp-l4-protocol.cc.

References ns3::Node::ChecksumEnabled(), ns3::Create(), ns3::UdpHeader::EnableChecksums(), m_downTarget6, NS_LOG_FUNCTION, and PROT_NUMBER.

+ Here is the call graph for this function:

◆ SetDownTarget()

void ns3::UdpL4Protocol::SetDownTarget ( IpL4Protocol::DownTargetCallback  cb)
overridevirtual

This method allows a caller to set the current down target callback set for this L4 protocol (IPv4 case)

Parameters
cbcurrent Callback for the L4 protocol

Implements ns3::IpL4Protocol.

Definition at line 512 of file udp-l4-protocol.cc.

References m_downTarget, and NS_LOG_FUNCTION.

Referenced by ns3::DsrHelper::Create(), and NotifyNewAggregate().

+ Here is the caller graph for this function:

◆ SetDownTarget6()

void ns3::UdpL4Protocol::SetDownTarget6 ( IpL4Protocol::DownTargetCallback6  cb)
overridevirtual

This method allows a caller to set the current down target callback set for this L4 protocol (IPv6 case)

Parameters
cbcurrent Callback for the L4 protocol

Implements ns3::IpL4Protocol.

Definition at line 525 of file udp-l4-protocol.cc.

References m_downTarget6, and NS_LOG_FUNCTION.

Referenced by NotifyNewAggregate().

+ Here is the caller graph for this function:

◆ SetNode()

void ns3::UdpL4Protocol::SetNode ( Ptr< Node node)

Set node associated with this stack.

Parameters
nodethe node

Definition at line 70 of file udp-l4-protocol.cc.

References m_node.

Referenced by NotifyNewAggregate().

+ Here is the caller graph for this function:

Member Data Documentation

◆ m_downTarget

IpL4Protocol::DownTargetCallback ns3::UdpL4Protocol::m_downTarget
private

Callback to send packets over IPv4.

Definition at line 293 of file udp-l4-protocol.h.

Referenced by DoDispose(), GetDownTarget(), NotifyNewAggregate(), Send(), Send(), and SetDownTarget().

◆ m_downTarget6

IpL4Protocol::DownTargetCallback6 ns3::UdpL4Protocol::m_downTarget6
private

Callback to send packets over IPv6.

Definition at line 294 of file udp-l4-protocol.h.

Referenced by DoDispose(), GetDownTarget6(), NotifyNewAggregate(), Send(), Send(), and SetDownTarget6().

◆ m_endPoints

Ipv4EndPointDemux* ns3::UdpL4Protocol::m_endPoints
private

A list of IPv4 end points.

Definition at line 287 of file udp-l4-protocol.h.

Referenced by Allocate(), Allocate(), Allocate(), Allocate(), Allocate(), DeAllocate(), DoDispose(), Receive(), and ReceiveIcmp().

◆ m_endPoints6

Ipv6EndPointDemux* ns3::UdpL4Protocol::m_endPoints6
private

A list of IPv6 end points.

Definition at line 288 of file udp-l4-protocol.h.

Referenced by Allocate6(), Allocate6(), Allocate6(), Allocate6(), Allocate6(), DeAllocate(), DoDispose(), Receive(), and ReceiveIcmp().

◆ m_node

Ptr<Node> ns3::UdpL4Protocol::m_node
private

The node this stack is associated with.

Definition at line 286 of file udp-l4-protocol.h.

Referenced by CreateSocket(), DoDispose(), NotifyNewAggregate(), and SetNode().

◆ m_socketIndex

uint64_t ns3::UdpL4Protocol::m_socketIndex {0}
private

Index of the next socket to be created.

Definition at line 292 of file udp-l4-protocol.h.

Referenced by CreateSocket().

◆ m_sockets

std::unordered_map<uint64_t, Ptr<UdpSocketImpl> > ns3::UdpL4Protocol::m_sockets
private

Unordered map of socket IDs and corresponding sockets.

Definition at line 291 of file udp-l4-protocol.h.

Referenced by CreateSocket(), DoDispose(), GetTypeId(), and RemoveSocket().

◆ PROT_NUMBER


The documentation for this class was generated from the following files: