create WifiMode class instances and keep track of them. More...
#include "wifi-mode.h"
Collaboration diagram for ns3::WifiModeFactory:Classes | |
| struct | WifiModeItem |
| This is the data associated to a unique WifiMode. More... | |
Public Types | |
| typedef Callback< bool, const WifiTxVector & > | AllowedCallback |
| Typedef for callback used to check whether a given combination is allowed. More... | |
| typedef Callback< WifiCodeRate > | CodeRateCallback |
| Typedef for callback used to retrieve code rate of a WifiMode. More... | |
| typedef Callback< uint16_t > | ConstellationSizeCallback |
| Typedef for callback used to retrieve constellation size of a WifiMode. More... | |
| typedef Callback< uint64_t, const WifiTxVector &, uint16_t > | DataRateCallback |
| Typedef for callback used to calculate data rate of a WifiMode from a TXVECTOR. More... | |
| typedef Callback< uint64_t > | NonHtReferenceRateCallback |
| Typedef for callback used to calculate Non-HT Reference Rate of an MCS defined in HT or later amendment. More... | |
| typedef Callback< uint64_t, const WifiTxVector &, uint16_t > | PhyRateCallback |
| Typedef for callback used to calculate PHY rate of a WifiMode from a TXVECTOR. More... | |
Static Public Member Functions | |
| static WifiMode | CreateWifiMcs (std::string uniqueName, uint8_t mcsValue, WifiModulationClass modClass, bool isMandatory, CodeRateCallback codeRateCallback, ConstellationSizeCallback constellationSizeCallback, PhyRateCallback phyRateCallback, DataRateCallback dataRateCallback, NonHtReferenceRateCallback nonHtReferenceRateCallback, AllowedCallback isAllowedCallback) |
| static WifiMode | CreateWifiMode (std::string uniqueName, WifiModulationClass modClass, bool isMandatory, CodeRateCallback codeRateCallback, ConstellationSizeCallback constellationSizeCallback, PhyRateCallback phyRateCallback, DataRateCallback dataRateCallback, AllowedCallback isAllowedCallback) |
Private Types | |
| typedef std::vector< WifiModeItem > | WifiModeItemList |
| typedef for a vector of WifiModeItem. More... | |
Private Member Functions | |
| WifiModeFactory () | |
| uint32_t | AllocateUid (std::string uniqueUid) |
| Allocate a WifiModeItem from a given uniqueUid. More... | |
| WifiModeItem * | Get (uint32_t uid) |
| Return a WifiModeItem at the given UID index. More... | |
| WifiMode | Search (std::string name) const |
| Search and return WifiMode from a given name. More... | |
Static Private Member Functions | |
| static WifiModeFactory * | GetFactory () |
| Return a WifiModeFactory. More... | |
Private Attributes | |
| WifiModeItemList | m_itemList |
| item list More... | |
Friends | |
| std::istream & | operator>> (std::istream &is, WifiMode &mode) |
| Serialize WifiMode from istream (human-readable). More... | |
| class | WifiMode |
| allow WifiMode class access More... | |
create WifiMode class instances and keep track of them.
This factory ensures that each WifiMode created has a unique name and assigns to each of them a unique integer.
Definition at line 274 of file wifi-mode.h.
| typedef Callback<bool, const WifiTxVector& > ns3::WifiModeFactory::AllowedCallback |
Typedef for callback used to check whether a given combination is allowed.
| txVector | the TXVECTOR containing the combination to check |
Definition at line 322 of file wifi-mode.h.
Typedef for callback used to retrieve code rate of a WifiMode.
Definition at line 282 of file wifi-mode.h.
| typedef Callback<uint16_t> ns3::WifiModeFactory::ConstellationSizeCallback |
Typedef for callback used to retrieve constellation size of a WifiMode.
Definition at line 287 of file wifi-mode.h.
| typedef Callback<uint64_t, const WifiTxVector& , uint16_t > ns3::WifiModeFactory::DataRateCallback |
Typedef for callback used to calculate data rate of a WifiMode from a TXVECTOR.
| txVector | the TXVECTOR used for the transmission |
| staId | the station ID |
Definition at line 307 of file wifi-mode.h.
| typedef Callback<uint64_t> ns3::WifiModeFactory::NonHtReferenceRateCallback |
Typedef for callback used to calculate Non-HT Reference Rate of an MCS defined in HT or later amendment.
For Non-HT modes (DSSS, OFDM, etc) this should be defined as null.
Definition at line 315 of file wifi-mode.h.
| typedef Callback<uint64_t, const WifiTxVector& , uint16_t > ns3::WifiModeFactory::PhyRateCallback |
Typedef for callback used to calculate PHY rate of a WifiMode from a TXVECTOR.
| txVector | the TXVECTOR used for the transmission |
| staId | the station ID |
Definition at line 297 of file wifi-mode.h.
|
private |
typedef for a vector of WifiModeItem.
Definition at line 458 of file wifi-mode.h.
|
private |
Definition at line 265 of file wifi-mode.cc.
|
private |
Allocate a WifiModeItem from a given uniqueUid.
| uniqueUid | the unique UID |
Definition at line 383 of file wifi-mode.cc.
References m_itemList.
Referenced by CreateWifiMcs(), CreateWifiMode(), and GetFactory().
Here is the caller graph for this function:
|
static |
| uniqueName | the name of the associated WifiMode. This name must be unique across all instances. |
| mcsValue | the MCS value |
| modClass | the class of modulation |
| isMandatory | true if this WifiMode is mandatory, false otherwise. |
| codeRateCallback | a callback function that returns the coding rate of this WifiMode. |
| constellationSizeCallback | a callback function that returns the size of modulation constellation of this WifiMode. |
| phyRateCallback | a callback function to calculate the PHY rate (in bps) of this WifiMode. |
| dataRateCallback | a callback function to calculate the data rate (in bps) of this WifiMode. |
| nonHtReferenceRateCallback | a callback function to calculate the rate (in bps) of the non-HT Reference Rate of this WifiMode. |
| isAllowedCallback | a callback function to calculate whether a given combination of is allowed for this WifiMode. |
Create a HT or later WifiMode.
Definition at line 318 of file wifi-mode.cc.
References AllocateUid(), Get(), ns3::WifiModeFactory::WifiModeItem::GetCodeRateCallback, ns3::WifiModeFactory::WifiModeItem::GetConstellationSizeCallback, ns3::WifiModeFactory::WifiModeItem::GetDataRateCallback, GetFactory(), ns3::WifiModeFactory::WifiModeItem::GetNonHtReferenceRateCallback, ns3::WifiModeFactory::WifiModeItem::GetPhyRateCallback, ns3::WifiModeFactory::WifiModeItem::IsAllowedCallback, ns3::WifiModeFactory::WifiModeItem::isMandatory, ns3::WifiModeFactory::WifiModeItem::mcsValue, ns3::WifiModeFactory::WifiModeItem::modClass, NS_ASSERT, ns3::WifiModeFactory::WifiModeItem::uniqueUid, ns3::WIFI_MOD_CLASS_HT, and WifiMode.
Referenced by ns3::EhtPhy::CreateEhtMcs(), ns3::HePhy::CreateHeMcs(), ns3::HtPhy::CreateHtMcs(), and ns3::VhtPhy::CreateVhtMcs().
Here is the call graph for this function:
Here is the caller graph for this function:
|
static |
| uniqueName | the name of the associated WifiMode. This name must be unique across all instances. |
| modClass | the class of modulation |
| isMandatory | true if this WifiMode is mandatory, false otherwise. |
| codeRateCallback | a callback function to retrieve coding rate of this WifiMode. If convolutional coding is used for this rate then the callback returns the convolutional coding rate used. If there is no explicit convolutional coding step (e.g., for DSSS rates) then the callback should returns WIFI_CODE_RATE_UNDEFINED. |
| constellationSizeCallback | a callback function that returns the order of the constellation used. |
| phyRateCallback | a callback function to calculate the PHY rate (in bps) of this WifiMode. |
| dataRateCallback | a callback function to calculate the data rate (in bps) of this WifiMode. |
| isAllowedCallback | a callback function to check whether a specific combination of this WifiMode is allowed. |
Create a non-HT WifiMode.
Definition at line 270 of file wifi-mode.cc.
References AllocateUid(), Get(), ns3::WifiModeFactory::WifiModeItem::GetCodeRateCallback, ns3::WifiModeFactory::WifiModeItem::GetConstellationSizeCallback, ns3::WifiModeFactory::WifiModeItem::GetDataRateCallback, GetFactory(), ns3::WifiModeFactory::WifiModeItem::GetNonHtReferenceRateCallback, ns3::WifiModeFactory::WifiModeItem::GetPhyRateCallback, ns3::WifiModeFactory::WifiModeItem::IsAllowedCallback, ns3::WifiModeFactory::WifiModeItem::isMandatory, ns3::WifiModeFactory::WifiModeItem::mcsValue, ns3::WifiModeFactory::WifiModeItem::modClass, NS_ASSERT, NS_FATAL_ERROR, ns3::WifiModeFactory::WifiModeItem::uniqueUid, ns3::WIFI_CODE_RATE_UNDEFINED, ns3::WIFI_MOD_CLASS_DSSS, ns3::WIFI_MOD_CLASS_HR_DSSS, ns3::WIFI_MOD_CLASS_HT, ns3::WIFI_MOD_CLASS_UNKNOWN, and WifiMode.
Referenced by ns3::DsssPhy::CreateDsssMode(), ns3::ErpOfdmPhy::CreateErpOfdmMode(), and ns3::OfdmPhy::CreateOfdmMode().
Here is the call graph for this function:
Here is the caller graph for this function:
|
private |
Return a WifiModeItem at the given UID index.
| uid | the UID index |
Definition at line 400 of file wifi-mode.cc.
References m_itemList, and NS_ASSERT.
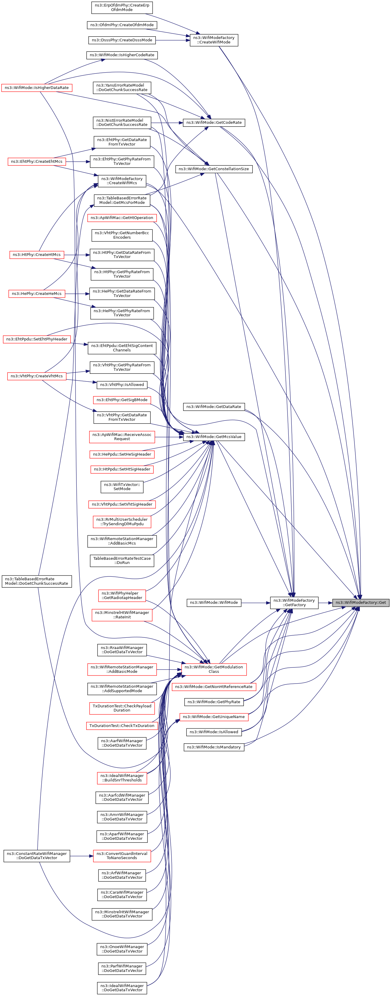
Referenced by CreateWifiMcs(), CreateWifiMode(), ns3::WifiMode::GetCodeRate(), ns3::WifiMode::GetConstellationSize(), ns3::WifiMode::GetDataRate(), GetFactory(), ns3::WifiMode::GetMcsValue(), ns3::WifiMode::GetModulationClass(), ns3::WifiMode::GetNonHtReferenceRate(), ns3::WifiMode::GetPhyRate(), ns3::WifiMode::GetUniqueName(), ns3::WifiMode::IsAllowed(), and ns3::WifiMode::IsMandatory().
Here is the caller graph for this function:
|
staticprivate |
Return a WifiModeFactory.
Definition at line 407 of file wifi-mode.cc.
References AllocateUid(), Get(), ns3::WifiModeFactory::WifiModeItem::GetCodeRateCallback, ns3::WifiModeFactory::WifiModeItem::GetConstellationSizeCallback, ns3::WifiModeFactory::WifiModeItem::GetDataRateCallback, ns3::WifiModeFactory::WifiModeItem::GetNonHtReferenceRateCallback, ns3::WifiModeFactory::WifiModeItem::GetPhyRateCallback, ns3::WifiModeFactory::WifiModeItem::IsAllowedCallback, ns3::WifiModeFactory::WifiModeItem::isMandatory, ns3::WifiModeFactory::WifiModeItem::mcsValue, ns3::WifiModeFactory::WifiModeItem::modClass, ns3::WifiModeFactory::WifiModeItem::uniqueUid, and ns3::WIFI_MOD_CLASS_UNKNOWN.
Referenced by ns3::WifiMode::WifiMode(), CreateWifiMcs(), CreateWifiMode(), ns3::WifiMode::GetCodeRate(), ns3::WifiMode::GetConstellationSize(), ns3::WifiMode::GetDataRate(), ns3::WifiMode::GetMcsValue(), ns3::WifiMode::GetModulationClass(), ns3::WifiMode::GetNonHtReferenceRate(), ns3::WifiMode::GetPhyRate(), ns3::WifiMode::GetUniqueName(), ns3::WifiMode::IsAllowed(), and ns3::WifiMode::IsMandatory().
Here is the call graph for this function:
Here is the caller graph for this function:
|
private |
Search and return WifiMode from a given name.
| name | human-readable WifiMode |
Definition at line 350 of file wifi-mode.cc.
References m_itemList, NS_FATAL_ERROR, NS_LOG_UNCOND, and WifiMode.
Referenced by ns3::WifiMode::WifiMode().
Here is the caller graph for this function:
|
friend |
Serialize WifiMode from istream (human-readable).
| is | the input stream |
| mode | the WifiMode |
Definition at line 59 of file wifi-mode.cc.
|
friend |
allow WifiMode class access
Definition at line 392 of file wifi-mode.h.
Referenced by CreateWifiMcs(), CreateWifiMode(), and Search().
|
private |
item list
Definition at line 459 of file wifi-mode.h.
Referenced by AllocateUid(), Get(), and Search().