A Discrete-Event Network Simulator
API
Loading...
Searching...
No Matches
InternetStackHelperTestCase Class Reference

InternetStackHelper Test. More...

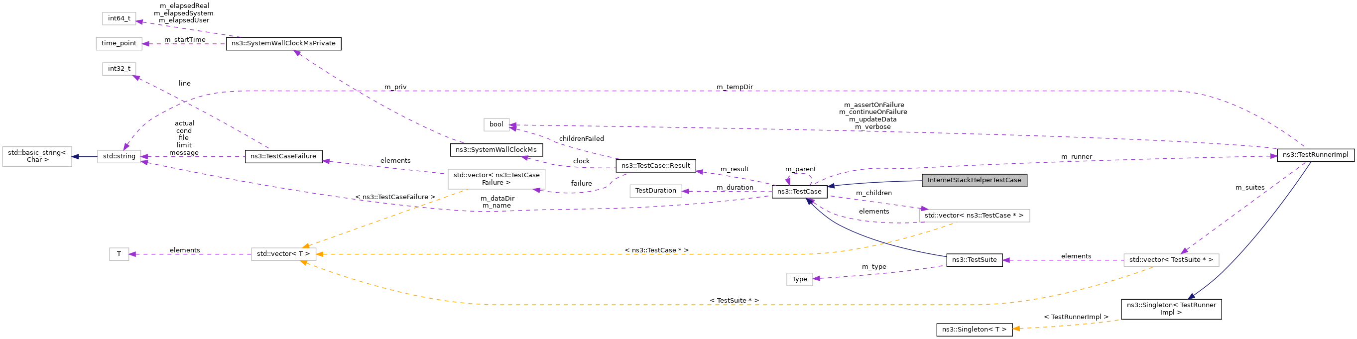
+ Inheritance diagram for InternetStackHelperTestCase:
+ Collaboration diagram for InternetStackHelperTestCase:

Public Member Functions

 InternetStackHelperTestCase ()
 
- Public Member Functions inherited from ns3::TestCase
 TestCase (const TestCase &)=delete
 
virtual ~TestCase ()
 Destructor.
 
std::string GetName () const
 
TestCaseoperator= (const TestCase &)=delete
 

Private Member Functions

void DoRun () override
 Implementation to actually run this TestCase.
 
void DoTeardown () override
 Implementation to do any local setup required for this TestCase.
 

Additional Inherited Members

- Public Types inherited from ns3::TestCase
enum class  Duration { QUICK = 1 , EXTENSIVE = 2 , TAKES_FOREVER = 3 }
 How long the test takes to execute. More...
 
using TestDuration = Duration
 Deprecated test duration simple enums.
 
- Static Public Attributes inherited from ns3::TestCase
static constexpr auto QUICK = Duration::QUICK
 Deprecated test duration simple enums.
 
static constexpr auto EXTENSIVE = Duration::EXTENSIVE
 
static constexpr auto TAKES_FOREVER = Duration::TAKES_FOREVER
 
- Protected Member Functions inherited from ns3::TestCase
 TestCase (std::string name)
 Constructor.
 
void AddTestCase (TestCase *testCase, Duration duration=Duration::QUICK)
 Add an individual child TestCase to this test suite.
 
TestCaseGetParent () const
 Get the parent of this TestCase.
 
bool IsStatusFailure () const
 Check if any tests failed.
 
bool IsStatusSuccess () const
 Check if all tests passed.
 
void SetDataDir (std::string directory)
 Set the data directory where reference trace files can be found.
 
void ReportTestFailure (std::string cond, std::string actual, std::string limit, std::string message, std::string file, int32_t line)
 Log the failure of this TestCase.
 
bool MustAssertOnFailure () const
 Check if this run should assert on failure.
 
bool MustContinueOnFailure () const
 Check if this run should continue on failure.
 
std::string CreateDataDirFilename (std::string filename)
 Construct the full path to a file in the data directory.
 
std::string CreateTempDirFilename (std::string filename)
 Construct the full path to a file in a temporary directory.
 

Detailed Description

InternetStackHelper Test.

Definition at line 25 of file internet-stack-helper-test-suite.cc.

Constructor & Destructor Documentation

◆ InternetStackHelperTestCase()

InternetStackHelperTestCase::InternetStackHelperTestCase ( )

Definition at line 35 of file internet-stack-helper-test-suite.cc.

Member Function Documentation

◆ DoRun()

void InternetStackHelperTestCase::DoRun ( )
overrideprivatevirtual

Implementation to actually run this TestCase.

Subclasses should override this method to conduct their tests.

Implements ns3::TestCase.

Definition at line 41 of file internet-stack-helper-test-suite.cc.

References ns3::Create(), NS_TEST_EXPECT_MSG_EQ, and NS_TEST_EXPECT_MSG_NE.

+ Here is the call graph for this function:

◆ DoTeardown()

void InternetStackHelperTestCase::DoTeardown ( )
overrideprivatevirtual

Implementation to do any local setup required for this TestCase.

Subclasses should override this method to perform any costly per-test teardown

Reimplemented from ns3::TestCase.

Definition at line 126 of file internet-stack-helper-test-suite.cc.

References ns3::Simulator::Destroy().

+ Here is the call graph for this function:

The documentation for this class was generated from the following file: