A Discrete-Event Network Simulator
API
ns3::WimaxNetDevice Class Referenceabstract

Hold together all WiMAX-related objects in a NetDevice. More...

#include "wimax-net-device.h"

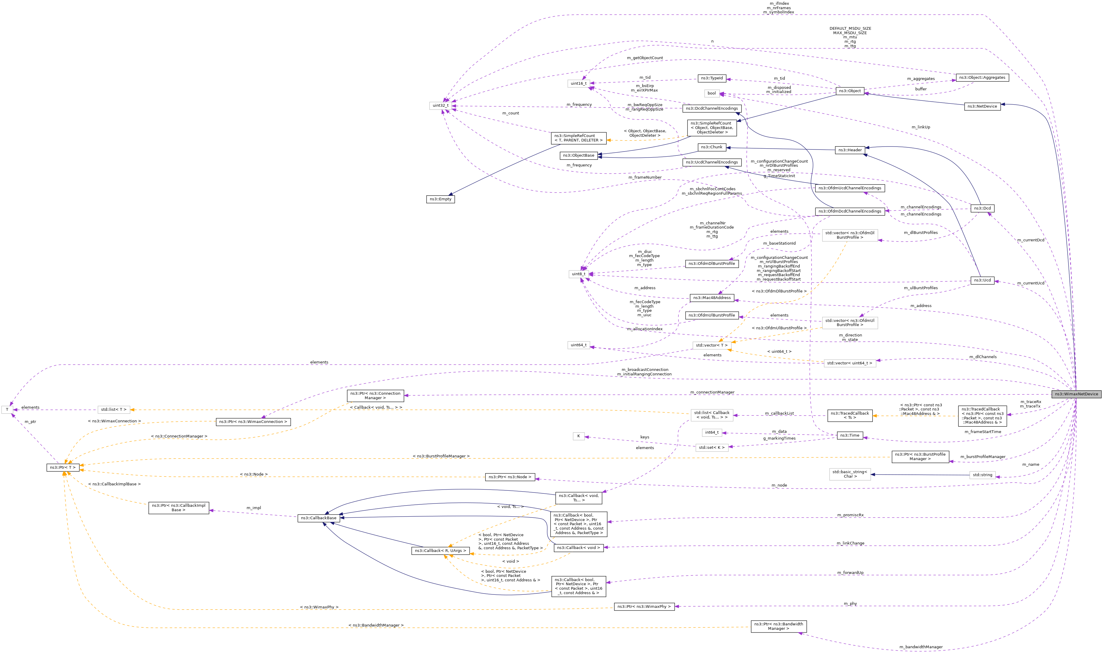
+ Inheritance diagram for ns3::WimaxNetDevice:
+ Collaboration diagram for ns3::WimaxNetDevice:

Public Types

enum  Direction { DIRECTION_DOWNLINK , DIRECTION_UPLINK }
 Direction enumeration. More...
 
enum  RangingStatus { RANGING_STATUS_EXPIRED , RANGING_STATUS_CONTINUE , RANGING_STATUS_ABORT , RANGING_STATUS_SUCCESS }
 RangingStatus enumeration. More...
 
typedef void(* TxRxTracedCallback) (Ptr< const Packet > packet, const Mac48Address &mac)
 TracedCallback signature for packet and Mac48Address. More...
 
- Public Types inherited from ns3::NetDevice
typedef void(* LinkChangeTracedCallback) ()
 TracedCallback signature for link changed event. More...
 
enum  PacketType {
  PACKET_HOST = 1 , NS3_PACKET_HOST = PACKET_HOST , PACKET_BROADCAST , NS3_PACKET_BROADCAST = PACKET_BROADCAST ,
  PACKET_MULTICAST , NS3_PACKET_MULTICAST = PACKET_MULTICAST , PACKET_OTHERHOST , NS3_PACKET_OTHERHOST = PACKET_OTHERHOST
}
 Packet types are used as they are in Linux. More...
 
typedef Callback< bool, Ptr< NetDevice >, Ptr< const Packet >, uint16_t, const Address &, const Address &, PacketTypePromiscReceiveCallback
 
typedef Callback< bool, Ptr< NetDevice >, Ptr< const Packet >, uint16_t, const Address & > ReceiveCallback
 

Public Member Functions

 WimaxNetDevice ()
 
 ~WimaxNetDevice () override
 
void AddLinkChangeCallback (Callback< void > callback) override
 Add link change callback function. More...
 
void Attach (Ptr< WimaxChannel > channel)
 Attach device to channel. More...
 
void CreateDefaultConnections ()
 Creates the initial ranging and broadcast connections. More...
 
void DoDispose () override
 Destructor implementation. More...
 
virtual bool Enqueue (Ptr< Packet > packet, const MacHeaderType &hdrType, Ptr< WimaxConnection > connection)=0
 Enqueue a packet. More...
 
void ForwardDown (Ptr< PacketBurst > burst, WimaxPhy::ModulationType modulationType)
 Forward a packet down the stack. More...
 
void ForwardUp (Ptr< Packet > packet, const Mac48Address &source, const Mac48Address &dest)
 Forward a packet to the next layer above the device. More...
 
Address GetAddress () const override
 Get address of the device. More...
 
Ptr< BandwidthManagerGetBandwidthManager () const
 Get the bandwidth manager on the device. More...
 
Address GetBroadcast () const override
 Get broadcast address. More...
 
Ptr< WimaxConnectionGetBroadcastConnection () const
 Get the broadcast connection. More...
 
Ptr< BurstProfileManagerGetBurstProfileManager () const
 Get the burst profile manager. More...
 
Ptr< ChannelGetChannel () const override
 Get the channel. More...
 
uint64_t GetChannel (uint8_t index) const
 Get the channel object by index. More...
 
Ptr< ConnectionManagerGetConnectionManager () const
 Get the connection manager of the device. More...
 
Dcd GetCurrentDcd () const
 Get the current DCD. More...
 
Ucd GetCurrentUcd () const
 Get the current UCD. More...
 
uint32_t GetIfIndex () const override
 Get interface index. More...
 
Ptr< WimaxConnectionGetInitialRangingConnection () const
 Get the initial ranging connection. More...
 
Mac48Address GetMacAddress () const
 Get the MAC address. More...
 
uint16_t GetMtu () const override
 Get MTU of the device. More...
 
virtual Address GetMulticast () const
 Get multicast address. More...
 
Address GetMulticast (Ipv4Address multicastGroup) const override
 Make and return a MAC multicast address using the provided multicast group. More...
 
Address GetMulticast (Ipv6Address addr) const override
 Get the MAC multicast address corresponding to the IPv6 address provided. More...
 
virtual std::string GetName () const
 Get device name. More...
 
Ptr< NodeGetNode () const override
 Get node pointer. More...
 
uint32_t GetNrFrames () const
 Get the number of frames. More...
 
Ptr< WimaxPhyGetPhy () const
 Get the physical layer object. More...
 
virtual Ptr< ChannelGetPhyChannel () const
 Get the channel (this method is redundant with GetChannel()) More...
 
NetDevice::PromiscReceiveCallback GetPromiscReceiveCallback ()
 Get promiscuous receive callback function. More...
 
uint16_t GetRtg () const
 Get receive/transmit transition gap. More...
 
uint8_t GetState () const
 Get the device state. More...
 
uint16_t GetTtg () const
 Get transmission/receive transition gap. More...
 
bool IsBridge () const override
 Return true if the net device is acting as a bridge. More...
 
bool IsBroadcast () const override
 Check if broadcast enabled. More...
 
bool IsLinkUp () const override
 Check if link is up. More...
 
bool IsMulticast () const override
 Check if multicast enabled. More...
 
bool IsPointToPoint () const override
 Check if device is a point-to-point device. More...
 
bool IsPromisc ()
 Check if device is promiscuous. More...
 
virtual Address MakeMulticastAddress (Ipv4Address multicastGroup) const
 Make multicast address. More...
 
bool NeedsArp () const override
 Check if device needs ARP. More...
 
void NotifyPromiscTrace (Ptr< Packet > p)
 Notify promiscuous trace of a packet arrival. More...
 
bool Send (Ptr< Packet > packet, const Address &dest, uint16_t protocolNumber) override
 Send function. More...
 
bool SendFrom (Ptr< Packet > packet, const Address &source, const Address &dest, uint16_t protocolNumber) override
 Send a packet. More...
 
void SetAddress (Address address) override
 Set address of the device. More...
 
void SetBandwidthManager (Ptr< BandwidthManager > bandwidthManager)
 Set the bandwidth manager on the device. More...
 
void SetBurstProfileManager (Ptr< BurstProfileManager > burstProfileManager)
 Set the burst profile manager. More...
 
void SetChannel (Ptr< WimaxChannel > wimaxChannel)
 Set the channel object. More...
 
virtual void SetConnectionManager (Ptr< ConnectionManager > connectionManager)
 Set the connection manager of the device. More...
 
void SetCurrentDcd (Dcd dcd)
 Set the current DCD. More...
 
void SetCurrentUcd (Ucd ucd)
 Set the current UCD. More...
 
void SetIfIndex (const uint32_t index) override
 Set interface index. More...
 
virtual void SetLinkChangeCallback (Callback< void > callback)
 Set link change callback function. More...
 
void SetMacAddress (Mac48Address address)
 Set the MAC address. More...
 
bool SetMtu (const uint16_t mtu) override
 Set MTU value for the device. More...
 
virtual void SetName (const std::string name)
 Set device name. More...
 
void SetNode (Ptr< Node > node) override
 Set node pointer. More...
 
void SetNrFrames (uint32_t nrFrames)
 Set the number of frames. More...
 
void SetPhy (Ptr< WimaxPhy > phy)
 Set the physical layer object. More...
 
void SetPromiscReceiveCallback (PromiscReceiveCallback cb) override
 Set promiscuous receive callback function. More...
 
void SetReceiveCallback ()
 Set receive callback function. More...
 
void SetReceiveCallback (NetDevice::ReceiveCallback cb) override
 Set receive callback function. More...
 
void SetRtg (uint16_t rtg)
 Set receive/transmit transition gap. More...
 
void SetState (uint8_t state)
 Set the device state. More...
 
void SetTtg (uint16_t ttg)
 Set transmission/receive transition gap. More...
 
virtual void Start ()=0
 Start function. More...
 
virtual void Stop ()=0
 Stop function. More...
 
bool SupportsSendFrom () const override
 Check if device supports the SendFrom method. More...
 
- Public Member Functions inherited from ns3::NetDevice
 ~NetDevice () override
 
- Public Member Functions inherited from ns3::Object
 Object ()
 Constructor. More...
 
 ~Object () override
 Destructor. More...
 
void AggregateObject (Ptr< Object > other)
 Aggregate two Objects together. More...
 
void Dispose ()
 Dispose of this Object. More...
 
AggregateIterator GetAggregateIterator () const
 Get an iterator to the Objects aggregated to this one. More...
 
TypeId GetInstanceTypeId () const override
 Get the most derived TypeId for this Object. More...
 
template<typename T >
Ptr< T > GetObject () const
 Get a pointer to the requested aggregated Object. More...
 
template<>
Ptr< ObjectGetObject () const
 Specialization of () for objects of type ns3::Object. More...
 
template<typename T >
Ptr< T > GetObject (TypeId tid) const
 Get a pointer to the requested aggregated Object by TypeId. More...
 
template<>
Ptr< ObjectGetObject (TypeId tid) const
 Specialization of (TypeId tid) for objects of type ns3::Object. More...
 
void Initialize ()
 Invoke DoInitialize on all Objects aggregated to this one. More...
 
bool IsInitialized () const
 Check if the object has been initialized. More...
 
- Public Member Functions inherited from ns3::SimpleRefCount< Object, ObjectBase, ObjectDeleter >
 SimpleRefCount ()
 Default constructor. More...
 
 SimpleRefCount (const SimpleRefCount &o[[maybe_unused]])
 Copy constructor. More...
 
uint32_t GetReferenceCount () const
 Get the reference count of the object. More...
 
SimpleRefCountoperator= (const SimpleRefCount &o[[maybe_unused]])
 Assignment operator. More...
 
void Ref () const
 Increment the reference count. More...
 
void Unref () const
 Decrement the reference count. More...
 
- Public Member Functions inherited from ns3::ObjectBase
virtual ~ObjectBase ()
 Virtual destructor. More...
 
void GetAttribute (std::string name, AttributeValue &value) const
 Get the value of an attribute, raising fatal errors if unsuccessful. More...
 
bool GetAttributeFailSafe (std::string name, AttributeValue &value) const
 Get the value of an attribute without raising errors. More...
 
void SetAttribute (std::string name, const AttributeValue &value)
 Set a single attribute, raising fatal errors if unsuccessful. More...
 
bool SetAttributeFailSafe (std::string name, const AttributeValue &value)
 Set a single attribute without raising errors. More...
 
bool TraceConnect (std::string name, std::string context, const CallbackBase &cb)
 Connect a TraceSource to a Callback with a context. More...
 
bool TraceConnectWithoutContext (std::string name, const CallbackBase &cb)
 Connect a TraceSource to a Callback without a context. More...
 
bool TraceDisconnect (std::string name, std::string context, const CallbackBase &cb)
 Disconnect from a TraceSource a Callback previously connected with a context. More...
 
bool TraceDisconnectWithoutContext (std::string name, const CallbackBase &cb)
 Disconnect from a TraceSource a Callback previously connected without a context. More...
 

Static Public Member Functions

static TypeId GetTypeId ()
 Get the type ID. More...
 
- Static Public Member Functions inherited from ns3::NetDevice
static TypeId GetTypeId ()
 Get the type ID. More...
 
- Static Public Member Functions inherited from ns3::Object
static TypeId GetTypeId ()
 Register this type. More...
 
- Static Public Member Functions inherited from ns3::ObjectBase
static TypeId GetTypeId ()
 Get the type ID. More...
 

Public Attributes

TracedCallback< Ptr< const Packet >, const Mac48Address & > m_traceRx
 
TracedCallback< Ptr< const Packet >, const Mac48Address & > m_traceTx
 

Static Public Attributes

static uint8_t m_direction = ~0
 downlink or uplink More...
 
static Time m_frameStartTime = Seconds(0)
 temp, to determine the frame start time at SS side, shall actually be determined by frame start preamble More...
 

Private Member Functions

 WimaxNetDevice (const WimaxNetDevice &)
 copy constructor (disabled) More...
 
virtual Ptr< WimaxChannelDoGetChannel () const
 Get the channel. More...
 
virtual void DoReceive (Ptr< Packet > packet)=0
 Receive a packet. More...
 
virtual bool DoSend (Ptr< Packet > packet, const Mac48Address &source, const Mac48Address &dest, uint16_t protocolNumber)=0
 Send a packet. More...
 
void InitializeChannels ()
 Initialize channels function. More...
 
WimaxNetDeviceoperator= (const WimaxNetDevice &)
 assignment operator (disabled) More...
 
void Receive (Ptr< const PacketBurst > burst)
 Receive a packet burst. More...
 

Private Attributes

Mac48Address m_address
 MAC address. More...
 
Ptr< BandwidthManagerm_bandwidthManager
 badnwidth manager More...
 
Ptr< WimaxConnectionm_broadcastConnection
 broadcast connection More...
 
Ptr< BurstProfileManagerm_burstProfileManager
 burst profile manager More...
 
Ptr< ConnectionManagerm_connectionManager
 connection manager More...
 
Dcd m_currentDcd
 DCD. More...
 
Ucd m_currentUcd
 UCD. More...
 
std::vector< uint64_t > m_dlChannels
 not sure if it shall be included here More...
 
NetDevice::ReceiveCallback m_forwardUp
 forward up callback function More...
 
uint32_t m_ifIndex
 IF index. More...
 
Ptr< WimaxConnectionm_initialRangingConnection
 initial rnaging connection More...
 
Callback< void > m_linkChange
 link change callback More...
 
bool m_linkUp
 link up? More...
 
uint16_t m_mtu
 MTU. More...
 
std::string m_name
 service name More...
 
Ptr< Nodem_node
 the node More...
 
Ptr< WimaxPhym_phy
 the phy More...
 
NetDevice::PromiscReceiveCallback m_promiscRx
 promiscuous receive callback function More...
 
uint16_t m_rtg
 length of RTG in units of PSs More...
 
uint8_t m_state
 state More...
 
uint32_t m_symbolIndex
 symbol index More...
 
uint16_t m_ttg
 length of TTG in units of PSs More...
 

Static Private Attributes

static const uint16_t DEFAULT_MSDU_SIZE = 1400
 recommended by wimax forum. More...
 
static uint32_t m_nrFrames = 0
 temp, shall be in BS. More...
 
static const uint16_t MAX_MSDU_SIZE = 1500
 Maximum MSDU size. More...
 

Additional Inherited Members

- Protected Member Functions inherited from ns3::Object
 Object (const Object &o)
 Copy an Object. More...
 
virtual void DoInitialize ()
 Initialize() implementation. More...
 
virtual void NotifyNewAggregate ()
 Notify all Objects aggregated to this one of a new Object being aggregated. More...
 
- Protected Member Functions inherited from ns3::ObjectBase
void ConstructSelf (const AttributeConstructionList &attributes)
 Complete construction of ObjectBase; invoked by derived classes. More...
 
virtual void NotifyConstructionCompleted ()
 Notifier called once the ObjectBase is fully constructed. More...
 

Detailed Description

Hold together all WiMAX-related objects in a NetDevice.

This class holds together ns3::WimaxPhy, ns3::WimaxConnection, ns3::ConnectionManager, ns3::BurstProfileManager, and ns3::BandwidthManager.

Definition at line 70 of file wimax-net-device.h.

Member Typedef Documentation

◆ TxRxTracedCallback

typedef void(* ns3::WimaxNetDevice::TxRxTracedCallback) (Ptr< const Packet > packet, const Mac48Address &mac)

TracedCallback signature for packet and Mac48Address.

Parameters
[in]packetThe packet.
[in]macThe Mac48Address.
Deprecated:
The const Mac48Address & argument is deprecated and will be changed to Mac48Address in a future release. The TracedCallback signature will then match Packet::Mac48Address and this typedef can be removed.

Definition at line 449 of file wimax-net-device.h.

Member Enumeration Documentation

◆ Direction

Direction enumeration.

Enumerator
DIRECTION_DOWNLINK 
DIRECTION_UPLINK 

Definition at line 74 of file wimax-net-device.h.

◆ RangingStatus

RangingStatus enumeration.

Enumerator
RANGING_STATUS_EXPIRED 
RANGING_STATUS_CONTINUE 
RANGING_STATUS_ABORT 
RANGING_STATUS_SUCCESS 

Definition at line 81 of file wimax-net-device.h.

Constructor & Destructor Documentation

◆ WimaxNetDevice() [1/2]

ns3::WimaxNetDevice::WimaxNetDevice ( )

Definition at line 142 of file wimax-net-device.cc.

References InitializeChannels(), m_bandwidthManager, m_burstProfileManager, m_connectionManager, m_direction, m_frameStartTime, m_nrFrames, and ns3::Seconds().

+ Here is the call graph for this function:

◆ ~WimaxNetDevice()

ns3::WimaxNetDevice::~WimaxNetDevice ( )
override

Definition at line 157 of file wimax-net-device.cc.

◆ WimaxNetDevice() [2/2]

ns3::WimaxNetDevice::WimaxNetDevice ( const WimaxNetDevice )
private

copy constructor (disabled)

Member Function Documentation

◆ AddLinkChangeCallback()

void ns3::WimaxNetDevice::AddLinkChangeCallback ( Callback< void >  callback)
overridevirtual

Add link change callback function.

Parameters
callbackthe link change callback function

Implements ns3::NetDevice.

Definition at line 640 of file wimax-net-device.cc.

References NS_FATAL_ERROR.

◆ Attach()

void ns3::WimaxNetDevice::Attach ( Ptr< WimaxChannel channel)

Attach device to channel.

Parameters
channelchannel to attach

Definition at line 354 of file wimax-net-device.cc.

References third::channel, and m_phy.

◆ CreateDefaultConnections()

void ns3::WimaxNetDevice::CreateDefaultConnections ( )

Creates the initial ranging and broadcast connections.

Definition at line 507 of file wimax-net-device.cc.

References ns3::Cid::BROADCAST, ns3::Cid::Broadcast(), ns3::Cid::INITIAL_RANGING, ns3::Cid::InitialRanging(), m_broadcastConnection, and m_initialRangingConnection.

Referenced by ns3::BaseStationNetDevice::Start(), and ns3::SubscriberStationNetDevice::Start().

+ Here is the call graph for this function:
+ Here is the caller graph for this function:

◆ DoDispose()

void ns3::WimaxNetDevice::DoDispose ( void  )
overridevirtual

Destructor implementation.

This method is called by Dispose() or by the Object's destructor, whichever comes first.

Subclasses are expected to implement their real destruction code in an overridden version of this method and chain up to their parent's implementation once they are done. i.e, for simplicity, the destructor of every subclass should be empty and its content should be moved to the associated DoDispose() method.

It is safe to call GetObject() from within this method.

Reimplemented from ns3::Object.

Definition at line 162 of file wimax-net-device.cc.

References ns3::Object::DoDispose(), m_bandwidthManager, m_broadcastConnection, m_burstProfileManager, m_connectionManager, m_initialRangingConnection, m_node, and m_phy.

Referenced by ns3::BaseStationNetDevice::DoDispose(), and ns3::SubscriberStationNetDevice::DoDispose().

+ Here is the call graph for this function:
+ Here is the caller graph for this function:

◆ DoGetChannel()

Ptr< WimaxChannel > ns3::WimaxNetDevice::DoGetChannel ( ) const
privatevirtual

Get the channel.

Returns
the wimax channel

Definition at line 528 of file wimax-net-device.cc.

References m_phy.

Referenced by GetChannel(), and GetPhyChannel().

+ Here is the caller graph for this function:

◆ DoReceive()

virtual void ns3::WimaxNetDevice::DoReceive ( Ptr< Packet packet)
privatepure virtual

Receive a packet.

Parameters
packetthe packet received

Implemented in ns3::SubscriberStationNetDevice, and ns3::BaseStationNetDevice.

Referenced by Receive().

+ Here is the caller graph for this function:

◆ DoSend()

virtual bool ns3::WimaxNetDevice::DoSend ( Ptr< Packet packet,
const Mac48Address source,
const Mac48Address dest,
uint16_t  protocolNumber 
)
privatepure virtual

Send a packet.

Parameters
packetthe packet
sourcethe source MAC address
destthe destination MAC address
protocolNumberthe protocol number
Returns
true if successful

Implemented in ns3::SubscriberStationNetDevice, and ns3::BaseStationNetDevice.

Referenced by Send(), and SendFrom().

+ Here is the caller graph for this function:

◆ Enqueue()

virtual bool ns3::WimaxNetDevice::Enqueue ( Ptr< Packet packet,
const MacHeaderType hdrType,
Ptr< WimaxConnection connection 
)
pure virtual

Enqueue a packet.

Parameters
packetthe packet
hdrTypethe header type
connectionthe wimax connection
Returns
true if successful

Implemented in ns3::SubscriberStationNetDevice, and ns3::BaseStationNetDevice.

◆ ForwardDown()

void ns3::WimaxNetDevice::ForwardDown ( Ptr< PacketBurst burst,
WimaxPhy::ModulationType  modulationType 
)

Forward a packet down the stack.

Parameters
burstthe packet burst
modulationTypethe modulation type

Definition at line 581 of file wimax-net-device.cc.

References m_direction, m_phy, and two-ray-to-three-gpp-ch-calibration::params.

Referenced by ns3::SubscriberStationNetDevice::SendBurst(), and ns3::BaseStationNetDevice::SendBursts().

+ Here is the caller graph for this function:

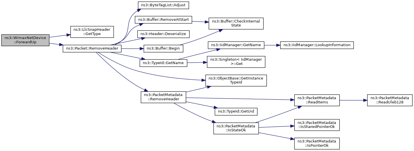
◆ ForwardUp()

void ns3::WimaxNetDevice::ForwardUp ( Ptr< Packet packet,
const Mac48Address source,
const Mac48Address dest 
)

Forward a packet to the next layer above the device.

Parameters
packetthe packet
sourcethe source MAC address
destthe destination MAC address

Definition at line 345 of file wimax-net-device.cc.

References ns3::LlcSnapHeader::GetType(), m_forwardUp, m_traceRx, and ns3::Packet::RemoveHeader().

Referenced by ns3::BaseStationNetDevice::DoReceive(), and ns3::SubscriberStationNetDevice::DoReceive().

+ Here is the call graph for this function:
+ Here is the caller graph for this function:

◆ GetAddress()

Address ns3::WimaxNetDevice::GetAddress ( ) const
overridevirtual

Get address of the device.

Returns
the address

Implements ns3::NetDevice.

Definition at line 411 of file wimax-net-device.cc.

References m_address.

Referenced by Send().

+ Here is the caller graph for this function:

◆ GetBandwidthManager()

Ptr< BandwidthManager > ns3::WimaxNetDevice::GetBandwidthManager ( ) const

Get the bandwidth manager on the device.

Returns
the bandwidth manager installed on the device

Definition at line 495 of file wimax-net-device.cc.

References m_bandwidthManager.

Referenced by ns3::BaseStationNetDevice::DoReceive(), GetTypeId(), ns3::SubscriberStationNetDevice::ProcessUlMap(), and ns3::BaseStationNetDevice::Start().

+ Here is the caller graph for this function:

◆ GetBroadcast()

Address ns3::WimaxNetDevice::GetBroadcast ( ) const
overridevirtual

Get broadcast address.

Returns
the address

Implements ns3::NetDevice.

Definition at line 272 of file wimax-net-device.cc.

References ns3::Mac48Address::GetBroadcast().

+ Here is the call graph for this function:

◆ GetBroadcastConnection()

Ptr< WimaxConnection > ns3::WimaxNetDevice::GetBroadcastConnection ( ) const

◆ GetBurstProfileManager()

Ptr< BurstProfileManager > ns3::WimaxNetDevice::GetBurstProfileManager ( ) const

Get the burst profile manager.

Returns
the burst profile manager currently installed in the device

Definition at line 483 of file wimax-net-device.cc.

References m_burstProfileManager.

Referenced by GetTypeId(), ns3::SubscriberStationNetDevice::SendBurst(), ns3::BaseStationNetDevice::SendBursts(), ns3::BaseStationNetDevice::SetDlBurstProfiles(), and ns3::BaseStationNetDevice::SetUlBurstProfiles().

+ Here is the caller graph for this function:

◆ GetChannel() [1/2]

Ptr< Channel > ns3::WimaxNetDevice::GetChannel ( ) const
overridevirtual

Get the channel.

Returns
the channel

Implements ns3::NetDevice.

Definition at line 225 of file wimax-net-device.cc.

References DoGetChannel().

+ Here is the call graph for this function:

◆ GetChannel() [2/2]

uint64_t ns3::WimaxNetDevice::GetChannel ( uint8_t  index) const

Get the channel object by index.

Parameters
indexthe channel index
Returns
the channel being used.

Definition at line 381 of file wimax-net-device.cc.

References m_dlChannels.

◆ GetConnectionManager()

Ptr< ConnectionManager > ns3::WimaxNetDevice::GetConnectionManager ( ) const

Get the connection manager of the device.

Returns
the connection manager of the device

Definition at line 471 of file wimax-net-device.cc.

References m_connectionManager.

Referenced by ns3::BaseStationNetDevice::DoReceive(), ns3::SubscriberStationNetDevice::DoReceive(), ns3::BaseStationNetDevice::GetConnection(), GetTypeId(), and ns3::BaseStationNetDevice::Start().

+ Here is the caller graph for this function:

◆ GetCurrentDcd()

Dcd ns3::WimaxNetDevice::GetCurrentDcd ( ) const

Get the current DCD.

Returns
the DCD

Definition at line 453 of file wimax-net-device.cc.

References m_currentDcd.

Referenced by ns3::SubscriberStationNetDevice::ProcessDcd().

+ Here is the caller graph for this function:

◆ GetCurrentUcd()

Ucd ns3::WimaxNetDevice::GetCurrentUcd ( ) const

Get the current UCD.

Returns
the UCD

Definition at line 465 of file wimax-net-device.cc.

References m_currentUcd.

Referenced by ns3::SubscriberStationNetDevice::ProcessUcd(), and ns3::SubscriberStationNetDevice::ProcessUlMap().

+ Here is the caller graph for this function:

◆ GetIfIndex()

uint32_t ns3::WimaxNetDevice::GetIfIndex ( ) const
overridevirtual

Get interface index.

Returns
the interface index

Implements ns3::NetDevice.

Definition at line 219 of file wimax-net-device.cc.

References m_ifIndex.

Referenced by ns3::SubscriberStationNetDevice::SetBasicConnection(), and ns3::SubscriberStationNetDevice::SetPrimaryConnection().

+ Here is the caller graph for this function:

◆ GetInitialRangingConnection()

Ptr< WimaxConnection > ns3::WimaxNetDevice::GetInitialRangingConnection ( ) const

Get the initial ranging connection.

Returns
the initial ranging connection

Definition at line 435 of file wimax-net-device.cc.

References m_initialRangingConnection.

Referenced by ns3::SubscriberStationNetDevice::DoReceive(), ns3::BaseStationNetDevice::GetConnection(), and ns3::BaseStationNetDevice::SendBursts().

+ Here is the caller graph for this function:

◆ GetMacAddress()

Mac48Address ns3::WimaxNetDevice::GetMacAddress ( ) const

Get the MAC address.

Returns
the mac address of the net device

Definition at line 417 of file wimax-net-device.cc.

References m_address.

Referenced by ns3::BaseStationNetDevice::CreateDcd(), ns3::BaseStationNetDevice::CreateDlMap(), ns3::SubscriberStationNetDevice::DoReceive(), ns3::SubscriberStationNetDevice::DoSend(), Receive(), and ns3::SubscriberStationNetDevice::SendBurst().

+ Here is the caller graph for this function:

◆ GetMtu()

uint16_t ns3::WimaxNetDevice::GetMtu ( ) const
overridevirtual

Get MTU of the device.

Returns
the MTU

Implements ns3::NetDevice.

Definition at line 248 of file wimax-net-device.cc.

References m_mtu.

Referenced by GetTypeId().

+ Here is the caller graph for this function:

◆ GetMulticast() [1/3]

Address ns3::WimaxNetDevice::GetMulticast ( ) const
virtual

Get multicast address.

Returns
the multicast address

Definition at line 284 of file wimax-net-device.cc.

Referenced by MakeMulticastAddress().

+ Here is the caller graph for this function:

◆ GetMulticast() [2/3]

Address ns3::WimaxNetDevice::GetMulticast ( Ipv4Address  multicastGroup) const
overridevirtual

Make and return a MAC multicast address using the provided multicast group.

RFC 1112 says that an Ipv4 host group address is mapped to an Ethernet multicast address by placing the low-order 23-bits of the IP address into the low-order 23 bits of the Ethernet multicast address 01-00-5E-00-00-00 (hex). Similar RFCs exist for Ipv6 and Eui64 mappings. This method performs the multicast address creation function appropriate to the underlying MAC address of the device. This MAC address is encapsulated in an abstract Address to avoid dependencies on the exact MAC address format.

In the case of net devices that do not support multicast, clients are expected to test NetDevice::IsMulticast and avoid attempting to map multicast packets. Subclasses of NetDevice that do support multicasting are expected to override this method and provide an implementation appropriate to the particular device.

Parameters
multicastGroupThe IP address for the multicast group destination of the packet.
Returns
The MAC multicast Address used to send packets to the provided multicast group.
Warning
Calling this method is invalid if IsMulticast returns not true.
See also
IsMulticast()

Implements ns3::NetDevice.

Definition at line 614 of file wimax-net-device.cc.

References ns3::Mac48Address::GetMulticast(), NS_LOG_FUNCTION, and NS_LOG_LOGIC.

+ Here is the call graph for this function:

◆ GetMulticast() [3/3]

Address ns3::WimaxNetDevice::GetMulticast ( Ipv6Address  addr) const
overridevirtual

Get the MAC multicast address corresponding to the IPv6 address provided.

Parameters
addrIPv6 address
Returns
the MAC multicast address
Warning
Calling this method is invalid if IsMulticast returns not true.

Implements ns3::NetDevice.

Definition at line 631 of file wimax-net-device.cc.

References ns3::Mac48Address::GetMulticast(), and NS_LOG_LOGIC.

+ Here is the call graph for this function:

◆ GetName()

std::string ns3::WimaxNetDevice::GetName ( ) const
virtual

Get device name.

Returns
the device name

Definition at line 207 of file wimax-net-device.cc.

References m_name.

◆ GetNode()

Ptr< Node > ns3::WimaxNetDevice::GetNode ( ) const
overridevirtual

Get node pointer.

Returns
the node pointer

Implements ns3::NetDevice.

Definition at line 321 of file wimax-net-device.cc.

References m_node.

Referenced by ns3::SubscriberStationNetDevice::SetBasicConnection(), and ns3::SubscriberStationNetDevice::SetPrimaryConnection().

+ Here is the caller graph for this function:

◆ GetNrFrames()

uint32_t ns3::WimaxNetDevice::GetNrFrames ( ) const

Get the number of frames.

Returns
the number of frames.

Definition at line 393 of file wimax-net-device.cc.

References m_nrFrames.

Referenced by ns3::BaseStationNetDevice::CreateDcd(), ns3::BaseStationNetDevice::StartDlSubFrame(), and ns3::BaseStationNetDevice::StartFrame().

+ Here is the caller graph for this function:

◆ GetPhy()

◆ GetPhyChannel()

Ptr< Channel > ns3::WimaxNetDevice::GetPhyChannel ( ) const
virtual

Get the channel (this method is redundant with GetChannel())

Returns
the channel used by the phy layer

Definition at line 231 of file wimax-net-device.cc.

References DoGetChannel().

Referenced by GetTypeId().

+ Here is the call graph for this function:
+ Here is the caller graph for this function:

◆ GetPromiscReceiveCallback()

NetDevice::PromiscReceiveCallback ns3::WimaxNetDevice::GetPromiscReceiveCallback ( )

Get promiscuous receive callback function.

Returns
the promiscuous mode callback

◆ GetRtg()

uint16_t ns3::WimaxNetDevice::GetRtg ( ) const

Get receive/transmit transition gap.

Returns
receive/transmit transition gap

Definition at line 195 of file wimax-net-device.cc.

References m_rtg.

Referenced by ns3::BaseStationNetDevice::CreateDcd(), ns3::BaseStationNetDevice::EndUlSubFrame(), GetTypeId(), ns3::BaseStationNetDevice::Start(), and ns3::BaseStationNetDevice::StartFrame().

+ Here is the caller graph for this function:

◆ GetState()

uint8_t ns3::WimaxNetDevice::GetState ( ) const

Get the device state.

Returns
the state

Definition at line 429 of file wimax-net-device.cc.

References m_state.

Referenced by ns3::SubscriberStationNetDevice::DoReceive(), ns3::SubscriberStationNetDevice::IsRegistered(), ns3::SubscriberStationNetDevice::ProcessUlMap(), and ns3::SubscriberStationNetDevice::SetTimer().

+ Here is the caller graph for this function:

◆ GetTtg()

uint16_t ns3::WimaxNetDevice::GetTtg ( ) const

Get transmission/receive transition gap.

Returns
transmit/receive transition gap

Definition at line 183 of file wimax-net-device.cc.

References m_ttg.

Referenced by ns3::BaseStationNetDevice::CreateDcd(), ns3::BaseStationNetDevice::EndDlSubFrame(), GetTypeId(), ns3::BaseStationNetDevice::Start(), and ns3::BaseStationNetDevice::StartFrame().

+ Here is the caller graph for this function:

◆ GetTypeId()

◆ InitializeChannels()

void ns3::WimaxNetDevice::InitializeChannels ( )
private

Initialize channels function.

Definition at line 589 of file wimax-net-device.cc.

References m_dlChannels.

Referenced by WimaxNetDevice().

+ Here is the caller graph for this function:

◆ IsBridge()

bool ns3::WimaxNetDevice::IsBridge ( ) const
overridevirtual

Return true if the net device is acting as a bridge.

Returns
value of m_isBridge flag

Implements ns3::NetDevice.

Definition at line 607 of file wimax-net-device.cc.

References NS_LOG_FUNCTION_NOARGS.

◆ IsBroadcast()

bool ns3::WimaxNetDevice::IsBroadcast ( ) const
overridevirtual

Check if broadcast enabled.

Returns
true if broadcast

Implements ns3::NetDevice.

Definition at line 266 of file wimax-net-device.cc.

◆ IsLinkUp()

bool ns3::WimaxNetDevice::IsLinkUp ( ) const
overridevirtual

Check if link is up.

Returns
true if the link is up

Implements ns3::NetDevice.

Definition at line 254 of file wimax-net-device.cc.

References m_linkUp, and m_phy.

◆ IsMulticast()

bool ns3::WimaxNetDevice::IsMulticast ( ) const
overridevirtual

Check if multicast enabled.

Returns
true if multicast

Implements ns3::NetDevice.

Definition at line 278 of file wimax-net-device.cc.

◆ IsPointToPoint()

bool ns3::WimaxNetDevice::IsPointToPoint ( ) const
overridevirtual

Check if device is a point-to-point device.

Returns
true if point to point

Implements ns3::NetDevice.

Definition at line 296 of file wimax-net-device.cc.

◆ IsPromisc()

bool ns3::WimaxNetDevice::IsPromisc ( )

Check if device is promiscuous.

Returns
true if promiscuous

Definition at line 563 of file wimax-net-device.cc.

References ns3::Callback< R, UArgs >::IsNull(), and m_promiscRx.

Referenced by ns3::SubscriberStationNetDevice::DoReceive().

+ Here is the call graph for this function:
+ Here is the caller graph for this function:

◆ MakeMulticastAddress()

Address ns3::WimaxNetDevice::MakeMulticastAddress ( Ipv4Address  multicastGroup) const
virtual

Make multicast address.

Parameters
multicastGroupthe IPv4 address
Returns
the multicast address

Definition at line 290 of file wimax-net-device.cc.

References GetMulticast().

+ Here is the call graph for this function:

◆ NeedsArp()

bool ns3::WimaxNetDevice::NeedsArp ( ) const
overridevirtual

Check if device needs ARP.

Returns
true if ARP required

Implements ns3::NetDevice.

Definition at line 327 of file wimax-net-device.cc.

◆ NotifyPromiscTrace()

void ns3::WimaxNetDevice::NotifyPromiscTrace ( Ptr< Packet p)

Notify promiscuous trace of a packet arrival.

Parameters
pthe packet

Definition at line 569 of file wimax-net-device.cc.

Referenced by ns3::SubscriberStationNetDevice::DoReceive().

+ Here is the caller graph for this function:

◆ operator=()

WimaxNetDevice& ns3::WimaxNetDevice::operator= ( const WimaxNetDevice )
private

assignment operator (disabled)

Returns
the wimax net device

◆ Receive()

void ns3::WimaxNetDevice::Receive ( Ptr< const PacketBurst burst)
private

Receive a packet burst.

Parameters
burstthe packet burst

Definition at line 515 of file wimax-net-device.cc.

References DoReceive(), GetMacAddress(), and NS_LOG_DEBUG.

Referenced by SetReceiveCallback().

+ Here is the call graph for this function:
+ Here is the caller graph for this function:

◆ Send()

bool ns3::WimaxNetDevice::Send ( Ptr< Packet packet,
const Address dest,
uint16_t  protocolNumber 
)
overridevirtual

Send function.

Parameters
packetthe packet
destthe destination address
protocolNumberthe protocol number
Returns
true if successful

Implements ns3::NetDevice.

Definition at line 302 of file wimax-net-device.cc.

References ns3::Packet::AddHeader(), ns3::Mac48Address::ConvertFrom(), DoSend(), GetAddress(), m_traceTx, and ns3::LlcSnapHeader::SetType().

+ Here is the call graph for this function:

◆ SendFrom()

bool ns3::WimaxNetDevice::SendFrom ( Ptr< Packet packet,
const Address source,
const Address dest,
uint16_t  protocolNumber 
)
overridevirtual

Send a packet.

Parameters
packetthe packet
sourcethe source address
destthe destination address
protocolNumberthe protocol number
Returns
true if successful

Implements ns3::NetDevice.

Definition at line 540 of file wimax-net-device.cc.

References ns3::Packet::AddHeader(), ns3::Mac48Address::ConvertFrom(), DoSend(), m_traceTx, and ns3::LlcSnapHeader::SetType().

+ Here is the call graph for this function:

◆ SetAddress()

void ns3::WimaxNetDevice::SetAddress ( Address  address)
overridevirtual

Set address of the device.

Parameters
addressthe address

Implements ns3::NetDevice.

Definition at line 399 of file wimax-net-device.cc.

References first::address, ns3::Mac48Address::ConvertFrom(), and m_address.

+ Here is the call graph for this function:

◆ SetBandwidthManager()

void ns3::WimaxNetDevice::SetBandwidthManager ( Ptr< BandwidthManager bandwidthManager)

Set the bandwidth manager on the device.

Parameters
bandwidthManagerthe bandwidth manager to be installed on the device

Definition at line 501 of file wimax-net-device.cc.

References m_bandwidthManager.

Referenced by GetTypeId().

+ Here is the caller graph for this function:

◆ SetBurstProfileManager()

void ns3::WimaxNetDevice::SetBurstProfileManager ( Ptr< BurstProfileManager burstProfileManager)

Set the burst profile manager.

Parameters
burstProfileManagerthe burst profile manager to be installed on the device

Definition at line 489 of file wimax-net-device.cc.

References m_burstProfileManager.

Referenced by GetTypeId().

+ Here is the caller graph for this function:

◆ SetChannel()

void ns3::WimaxNetDevice::SetChannel ( Ptr< WimaxChannel wimaxChannel)

Set the channel object.

Parameters
wimaxChannelthe channel to be used

Definition at line 372 of file wimax-net-device.cc.

References third::channel, and m_phy.

Referenced by GetTypeId().

+ Here is the caller graph for this function:

◆ SetConnectionManager()

void ns3::WimaxNetDevice::SetConnectionManager ( Ptr< ConnectionManager connectionManager)
virtual

Set the connection manager of the device.

Parameters
connectionManagerthe connection manager to be installed in the device

Definition at line 477 of file wimax-net-device.cc.

References m_connectionManager.

Referenced by GetTypeId().

+ Here is the caller graph for this function:

◆ SetCurrentDcd()

void ns3::WimaxNetDevice::SetCurrentDcd ( Dcd  dcd)

Set the current DCD.

Parameters
dcdthe DCD

Definition at line 447 of file wimax-net-device.cc.

References m_currentDcd.

Referenced by ns3::BaseStationNetDevice::CreateDcd(), and ns3::SubscriberStationNetDevice::ProcessDcd().

+ Here is the caller graph for this function:

◆ SetCurrentUcd()

void ns3::WimaxNetDevice::SetCurrentUcd ( Ucd  ucd)

Set the current UCD.

Parameters
ucdthe UCD

Definition at line 459 of file wimax-net-device.cc.

References m_currentUcd.

Referenced by ns3::BaseStationNetDevice::CreateUcd(), and ns3::SubscriberStationNetDevice::ProcessUcd().

+ Here is the caller graph for this function:

◆ SetIfIndex()

void ns3::WimaxNetDevice::SetIfIndex ( const uint32_t  index)
overridevirtual

Set interface index.

Parameters
indexthe index

Implements ns3::NetDevice.

Definition at line 213 of file wimax-net-device.cc.

References m_ifIndex.

◆ SetLinkChangeCallback()

void ns3::WimaxNetDevice::SetLinkChangeCallback ( Callback< void >  callback)
virtual

Set link change callback function.

Parameters
callbackthe callback function

Definition at line 260 of file wimax-net-device.cc.

References m_linkChange.

◆ SetMacAddress()

void ns3::WimaxNetDevice::SetMacAddress ( Mac48Address  address)

Set the MAC address.

Parameters
addressthe mac address of the net device

Definition at line 405 of file wimax-net-device.cc.

References first::address, and m_address.

◆ SetMtu()

bool ns3::WimaxNetDevice::SetMtu ( const uint16_t  mtu)
overridevirtual

Set MTU value for the device.

Parameters
mtuthe MTU
Returns
true if successful

Implements ns3::NetDevice.

Definition at line 237 of file wimax-net-device.cc.

References m_mtu, and MAX_MSDU_SIZE.

Referenced by GetTypeId().

+ Here is the caller graph for this function:

◆ SetName()

void ns3::WimaxNetDevice::SetName ( const std::string  name)
virtual

Set device name.

Parameters
namethe device name

Definition at line 201 of file wimax-net-device.cc.

References m_name.

◆ SetNode()

void ns3::WimaxNetDevice::SetNode ( Ptr< Node node)
overridevirtual

Set node pointer.

Parameters
nodethe node pointer

Implements ns3::NetDevice.

Definition at line 315 of file wimax-net-device.cc.

References m_node.

Referenced by ns3::BaseStationNetDevice::BaseStationNetDevice(), and ns3::SubscriberStationNetDevice::SubscriberStationNetDevice().

+ Here is the caller graph for this function:

◆ SetNrFrames()

void ns3::WimaxNetDevice::SetNrFrames ( uint32_t  nrFrames)

Set the number of frames.

Parameters
nrFramesthe number of frames

Definition at line 387 of file wimax-net-device.cc.

References m_nrFrames.

Referenced by ns3::BaseStationNetDevice::StartDlSubFrame().

+ Here is the caller graph for this function:

◆ SetPhy()

void ns3::WimaxNetDevice::SetPhy ( Ptr< WimaxPhy phy)

Set the physical layer object.

Parameters
phythe phy layer object to use

Definition at line 360 of file wimax-net-device.cc.

References m_phy, and third::phy.

Referenced by ns3::BaseStationNetDevice::BaseStationNetDevice(), ns3::SubscriberStationNetDevice::SubscriberStationNetDevice(), and GetTypeId().

+ Here is the caller graph for this function:

◆ SetPromiscReceiveCallback()

void ns3::WimaxNetDevice::SetPromiscReceiveCallback ( PromiscReceiveCallback  cb)
overridevirtual

Set promiscuous receive callback function.

Parameters
cbthe promiscuous mode callback

Implements ns3::NetDevice.

Definition at line 557 of file wimax-net-device.cc.

References m_promiscRx.

◆ SetReceiveCallback() [1/2]

void ns3::WimaxNetDevice::SetReceiveCallback ( )

Set receive callback function.

Definition at line 534 of file wimax-net-device.cc.

References m_phy, ns3::MakeCallback(), and Receive().

Referenced by ns3::BaseStationNetDevice::Start(), and ns3::SubscriberStationNetDevice::Start().

+ Here is the call graph for this function:
+ Here is the caller graph for this function:

◆ SetReceiveCallback() [2/2]

void ns3::WimaxNetDevice::SetReceiveCallback ( NetDevice::ReceiveCallback  cb)
overridevirtual

Set receive callback function.

Parameters
cbthe receive callback function

Implements ns3::NetDevice.

Definition at line 339 of file wimax-net-device.cc.

References m_forwardUp.

◆ SetRtg()

void ns3::WimaxNetDevice::SetRtg ( uint16_t  rtg)

Set receive/transmit transition gap.

Parameters
rtgreceive/transmit transition gap

Definition at line 189 of file wimax-net-device.cc.

References m_rtg.

Referenced by GetTypeId(), and ns3::BaseStationNetDevice::Start().

+ Here is the caller graph for this function:

◆ SetState()

void ns3::WimaxNetDevice::SetState ( uint8_t  state)

◆ SetTtg()

void ns3::WimaxNetDevice::SetTtg ( uint16_t  ttg)

Set transmission/receive transition gap.

Parameters
ttgtransmit/receive transition gap

Definition at line 177 of file wimax-net-device.cc.

References m_ttg.

Referenced by GetTypeId(), and ns3::BaseStationNetDevice::Start().

+ Here is the caller graph for this function:

◆ Start()

virtual void ns3::WimaxNetDevice::Start ( )
pure virtual

Start function.

Implemented in ns3::SubscriberStationNetDevice, and ns3::BaseStationNetDevice.

◆ Stop()

virtual void ns3::WimaxNetDevice::Stop ( )
pure virtual

Stop function.

Implemented in ns3::SubscriberStationNetDevice, and ns3::BaseStationNetDevice.

◆ SupportsSendFrom()

bool ns3::WimaxNetDevice::SupportsSendFrom ( ) const
overridevirtual

Check if device supports the SendFrom method.

Returns
true if SendFrom is supported

Implements ns3::NetDevice.

Definition at line 575 of file wimax-net-device.cc.

Member Data Documentation

◆ DEFAULT_MSDU_SIZE

const uint16_t ns3::WimaxNetDevice::DEFAULT_MSDU_SIZE = 1400
staticprivate

recommended by wimax forum.

Definition at line 495 of file wimax-net-device.h.

Referenced by GetTypeId().

◆ m_address

Mac48Address ns3::WimaxNetDevice::m_address
private

MAC address.

Definition at line 545 of file wimax-net-device.h.

Referenced by GetAddress(), GetMacAddress(), SetAddress(), and SetMacAddress().

◆ m_bandwidthManager

Ptr<BandwidthManager> ns3::WimaxNetDevice::m_bandwidthManager
private

badnwidth manager

Definition at line 562 of file wimax-net-device.h.

Referenced by WimaxNetDevice(), DoDispose(), GetBandwidthManager(), and SetBandwidthManager().

◆ m_broadcastConnection

Ptr<WimaxConnection> ns3::WimaxNetDevice::m_broadcastConnection
private

broadcast connection

Definition at line 558 of file wimax-net-device.h.

Referenced by CreateDefaultConnections(), DoDispose(), GetBroadcastConnection(), and GetTypeId().

◆ m_burstProfileManager

Ptr<BurstProfileManager> ns3::WimaxNetDevice::m_burstProfileManager
private

burst profile manager

Definition at line 561 of file wimax-net-device.h.

Referenced by WimaxNetDevice(), DoDispose(), GetBurstProfileManager(), and SetBurstProfileManager().

◆ m_connectionManager

Ptr<ConnectionManager> ns3::WimaxNetDevice::m_connectionManager
private

connection manager

Definition at line 560 of file wimax-net-device.h.

Referenced by WimaxNetDevice(), DoDispose(), GetConnectionManager(), and SetConnectionManager().

◆ m_currentDcd

Dcd ns3::WimaxNetDevice::m_currentDcd
private

DCD.

Definition at line 554 of file wimax-net-device.h.

Referenced by GetCurrentDcd(), and SetCurrentDcd().

◆ m_currentUcd

Ucd ns3::WimaxNetDevice::m_currentUcd
private

UCD.

Definition at line 555 of file wimax-net-device.h.

Referenced by GetCurrentUcd(), and SetCurrentUcd().

◆ m_direction

uint8_t ns3::WimaxNetDevice::m_direction = ~0
static

◆ m_dlChannels

std::vector<uint64_t> ns3::WimaxNetDevice::m_dlChannels
private

not sure if it shall be included here

Definition at line 543 of file wimax-net-device.h.

Referenced by GetChannel(), and InitializeChannels().

◆ m_forwardUp

NetDevice::ReceiveCallback ns3::WimaxNetDevice::m_forwardUp
private

forward up callback function

Definition at line 529 of file wimax-net-device.h.

Referenced by ForwardUp(), and SetReceiveCallback().

◆ m_frameStartTime

Time ns3::WimaxNetDevice::m_frameStartTime = Seconds(0)
static

temp, to determine the frame start time at SS side, shall actually be determined by frame start preamble

Definition at line 283 of file wimax-net-device.h.

Referenced by WimaxNetDevice(), ns3::SubscriberStationNetDevice::GetTimeToAllocation(), ns3::BaseStationNetDevice::StartDlSubFrame(), and ns3::BaseStationNetDevice::StartFrame().

◆ m_ifIndex

uint32_t ns3::WimaxNetDevice::m_ifIndex
private

IF index.

Definition at line 532 of file wimax-net-device.h.

Referenced by GetIfIndex(), and SetIfIndex().

◆ m_initialRangingConnection

Ptr<WimaxConnection> ns3::WimaxNetDevice::m_initialRangingConnection
private

initial rnaging connection

Definition at line 557 of file wimax-net-device.h.

Referenced by CreateDefaultConnections(), DoDispose(), GetInitialRangingConnection(), and GetTypeId().

◆ m_linkChange

Callback<void> ns3::WimaxNetDevice::m_linkChange
private

link change callback

Definition at line 535 of file wimax-net-device.h.

Referenced by SetLinkChangeCallback().

◆ m_linkUp

bool ns3::WimaxNetDevice::m_linkUp
private

link up?

Definition at line 534 of file wimax-net-device.h.

Referenced by IsLinkUp().

◆ m_mtu

uint16_t ns3::WimaxNetDevice::m_mtu
mutableprivate

MTU.

Definition at line 536 of file wimax-net-device.h.

Referenced by GetMtu(), and SetMtu().

◆ m_name

std::string ns3::WimaxNetDevice::m_name
private

service name

Definition at line 533 of file wimax-net-device.h.

Referenced by GetName(), and SetName().

◆ m_node

Ptr<Node> ns3::WimaxNetDevice::m_node
private

the node

Definition at line 527 of file wimax-net-device.h.

Referenced by DoDispose(), GetNode(), and SetNode().

◆ m_nrFrames

uint32_t ns3::WimaxNetDevice::m_nrFrames = 0
staticprivate

temp, shall be in BS.

defined here to allow SS to access. SS shall actually determine it from DLFP, shall be moved to BS after DLFP is implemented

Definition at line 540 of file wimax-net-device.h.

Referenced by WimaxNetDevice(), GetNrFrames(), and SetNrFrames().

◆ m_phy

Ptr<WimaxPhy> ns3::WimaxNetDevice::m_phy
private

◆ m_promiscRx

NetDevice::PromiscReceiveCallback ns3::WimaxNetDevice::m_promiscRx
private

promiscuous receive callback function

Definition at line 530 of file wimax-net-device.h.

Referenced by IsPromisc(), and SetPromiscReceiveCallback().

◆ m_rtg

uint16_t ns3::WimaxNetDevice::m_rtg
private

length of RTG in units of PSs

Definition at line 552 of file wimax-net-device.h.

Referenced by GetRtg(), and SetRtg().

◆ m_state

uint8_t ns3::WimaxNetDevice::m_state
private

state

Definition at line 546 of file wimax-net-device.h.

Referenced by GetState(), and SetState().

◆ m_symbolIndex

uint32_t ns3::WimaxNetDevice::m_symbolIndex
private

symbol index

Definition at line 547 of file wimax-net-device.h.

◆ m_traceRx

TracedCallback<Ptr<const Packet>, const Mac48Address&> ns3::WimaxNetDevice::m_traceRx
Deprecated:
The const Mac48Address & argument is deprecated and will be changed to Mac48Address in a future release.

The TracedCallback signature will then match Packet::Mac48Address and this typedef can be removed.

Todo:
This member variable should be private.

Definition at line 457 of file wimax-net-device.h.

Referenced by ForwardUp(), and GetTypeId().

◆ m_traceTx

TracedCallback<Ptr<const Packet>, const Mac48Address&> ns3::WimaxNetDevice::m_traceTx
Deprecated:
The const Mac48Address & argument is deprecated and will be changed to Mac48Address in a future release.

The TracedCallback signature will then match Packet::Mac48Address and this typedef can be removed.

Todo:
This member variable should be private.

Definition at line 465 of file wimax-net-device.h.

Referenced by GetTypeId(), Send(), and SendFrom().

◆ m_ttg

uint16_t ns3::WimaxNetDevice::m_ttg
private

length of TTG in units of PSs

Definition at line 550 of file wimax-net-device.h.

Referenced by GetTtg(), and SetTtg().

◆ MAX_MSDU_SIZE

const uint16_t ns3::WimaxNetDevice::MAX_MSDU_SIZE = 1500
staticprivate

Maximum MSDU size.

Definition at line 493 of file wimax-net-device.h.

Referenced by GetTypeId(), and SetMtu().


The documentation for this class was generated from the following files: