A Discrete-Event Network Simulator
API
Loading...
Searching...
No Matches
ns3::PacketSocketClient Class Reference

A simple client. More...

#include "packet-socket-client.h"

+ Inheritance diagram for ns3::PacketSocketClient:
+ Collaboration diagram for ns3::PacketSocketClient:

Public Member Functions

 PacketSocketClient ()
 
 ~PacketSocketClient () override
 
uint8_t GetPriority () const
 Query the priority value of this socket.
 
void SetRemote (PacketSocketAddress addr)
 set the remote address and protocol to be used
 
- Public Member Functions inherited from ns3::Application
 Application ()
 
 ~Application () override
 
virtual int64_t AssignStreams (int64_t stream)
 Assign a fixed random variable stream number to the random variables used by this Application object.
 
Ptr< NodeGetNode () const
 
void SetNode (Ptr< Node > node)
 
void SetStartTime (Time start)
 Specify application start time.
 
void SetStopTime (Time stop)
 Specify application stop time.
 
- Public Member Functions inherited from ns3::Object
 Object ()
 Constructor.
 
 ~Object () override
 Destructor.
 
void AggregateObject (Ptr< Object > other)
 Aggregate two Objects together.
 
void Dispose ()
 Dispose of this Object.
 
AggregateIterator GetAggregateIterator () const
 Get an iterator to the Objects aggregated to this one.
 
TypeId GetInstanceTypeId () const override
 Get the most derived TypeId for this Object.
 
template<typename T >
Ptr< T > GetObject () const
 Get a pointer to the requested aggregated Object.
 
template<>
Ptr< ObjectGetObject () const
 Specialization of () for objects of type ns3::Object.
 
template<typename T >
Ptr< T > GetObject (TypeId tid) const
 Get a pointer to the requested aggregated Object by TypeId.
 
template<>
Ptr< ObjectGetObject (TypeId tid) const
 Specialization of (TypeId tid) for objects of type ns3::Object.
 
void Initialize ()
 Invoke DoInitialize on all Objects aggregated to this one.
 
bool IsInitialized () const
 Check if the object has been initialized.
 
void UnidirectionalAggregateObject (Ptr< Object > other)
 Aggregate an Object to another Object.
 
- Public Member Functions inherited from ns3::SimpleRefCount< Object, ObjectBase, ObjectDeleter >
 SimpleRefCount ()
 Default constructor.
 
 SimpleRefCount (const SimpleRefCount &o)
 Copy constructor.
 
uint32_t GetReferenceCount () const
 Get the reference count of the object.
 
SimpleRefCountoperator= (const SimpleRefCount &o)
 Assignment operator.
 
void Ref () const
 Increment the reference count.
 
void Unref () const
 Decrement the reference count.
 
- Public Member Functions inherited from ns3::ObjectBase
virtual ~ObjectBase ()
 Virtual destructor.
 
void GetAttribute (std::string name, AttributeValue &value, bool permissive=false) const
 Get the value of an attribute, raising fatal errors if unsuccessful.
 
bool GetAttributeFailSafe (std::string name, AttributeValue &value) const
 Get the value of an attribute without raising errors.
 
void SetAttribute (std::string name, const AttributeValue &value)
 Set a single attribute, raising fatal errors if unsuccessful.
 
bool SetAttributeFailSafe (std::string name, const AttributeValue &value)
 Set a single attribute without raising errors.
 
bool TraceConnect (std::string name, std::string context, const CallbackBase &cb)
 Connect a TraceSource to a Callback with a context.
 
bool TraceConnectWithoutContext (std::string name, const CallbackBase &cb)
 Connect a TraceSource to a Callback without a context.
 
bool TraceDisconnect (std::string name, std::string context, const CallbackBase &cb)
 Disconnect from a TraceSource a Callback previously connected with a context.
 
bool TraceDisconnectWithoutContext (std::string name, const CallbackBase &cb)
 Disconnect from a TraceSource a Callback previously connected without a context.
 

Static Public Member Functions

static TypeId GetTypeId ()
 Get the type ID.
 
- Static Public Member Functions inherited from ns3::Application
static TypeId GetTypeId ()
 Get the type ID.
 
- Static Public Member Functions inherited from ns3::Object
static TypeId GetTypeId ()
 Register this type.
 
- Static Public Member Functions inherited from ns3::ObjectBase
static TypeId GetTypeId ()
 Get the type ID.
 

Protected Member Functions

void DoDispose () override
 Destructor implementation.
 
- Protected Member Functions inherited from ns3::Application
void DoInitialize () override
 Initialize() implementation.
 
- Protected Member Functions inherited from ns3::Object
 Object (const Object &o)
 Copy an Object.
 
virtual void NotifyNewAggregate ()
 Notify all Objects aggregated to this one of a new Object being aggregated.
 
- Protected Member Functions inherited from ns3::ObjectBase
void ConstructSelf (const AttributeConstructionList &attributes)
 Complete construction of ObjectBase; invoked by derived classes.
 
virtual void NotifyConstructionCompleted ()
 Notifier called once the ObjectBase is fully constructed.
 

Private Member Functions

void Send ()
 Send a packet.
 
void SetPriority (uint8_t priority)
 Manually set the socket priority.
 
void StartApplication () override
 Application specific startup code.
 
void StopApplication () override
 Application specific shutdown code.
 

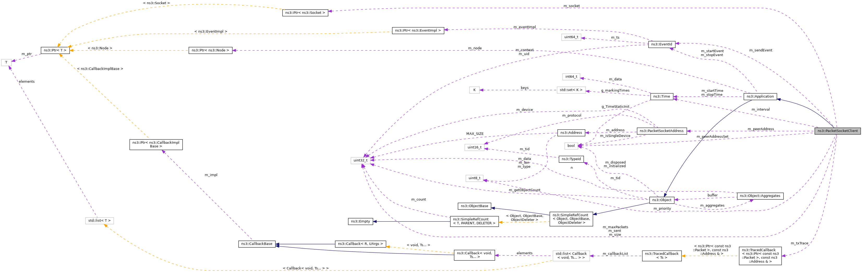
Private Attributes

Time m_interval
 Packet inter-send time.
 
uint32_t m_maxPackets
 Maximum number of packets the application will send.
 
PacketSocketAddress m_peerAddress
 Remote peer address.
 
bool m_peerAddressSet
 Sanity check.
 
uint8_t m_priority
 Priority of the sent packets.
 
EventId m_sendEvent
 Event to send the next packet.
 
uint32_t m_sent
 Counter for sent packets.
 
uint32_t m_size
 Size of the sent packet.
 
Ptr< Socketm_socket
 Socket.
 
TracedCallback< Ptr< const Packet >, const Address & > m_txTrace
 Traced Callback: sent packets, source address.
 

Additional Inherited Members

- Public Types inherited from ns3::Application
typedef void(* DelayAddressCallback) (const Time &delay, const Address &from)
 Common callback signature for packet delay and address.
 
typedef void(* StateTransitionCallback) (const std::string &oldState, const std::string &newState)
 Common signature used by callbacks to application's state transition trace source.
 
- Protected Attributes inherited from ns3::Application
Ptr< Nodem_node
 The node that this application is installed on.
 
EventId m_startEvent
 The event that will fire at m_startTime to start the application.
 
Time m_startTime
 The simulation time that the application will start.
 
EventId m_stopEvent
 The event that will fire at m_stopTime to end the application.
 
Time m_stopTime
 The simulation time that the application will end.
 

Detailed Description

A simple client.

Sends packets using PacketSocket. It does not require (or use) IP.

Packets are sent as soon as PacketSocketClient::Start is called. The application has the same requirements as the PacketSocket for what concerns the underlying NetDevice and the Address scheme. It is meant to be used in ns-3 tests.

The application will send ‘MaxPackets’ packets, one every ‘Interval’ time. Packet size (‘PacketSize’) can be configured. Provides a "Tx" Traced Callback (transmitted packets, source address).

Note: packets larger than the NetDevice MTU will not be sent.

Config Paths

ns3::PacketSocketClient is accessible through the following paths with Config::Set and Config::Connect:

  • "/NodeList/[i]/ApplicationList/[i]/$ns3::PacketSocketClient"

Attributes

  • Interval: The time to wait between packets
    • Set with class: ns3::TimeValue
    • Underlying type: Time -9.22337e+18ns:+9.22337e+18ns
    • Initial value: +1e+09ns
    • Flags: constructwriteread
    • Support level: SUPPORTED
  • MaxPackets: The maximum number of packets the application will send (zero means infinite)
    • Set with class: ns3::UintegerValue
    • Underlying type: uint32_t 0:4294967295
    • Initial value: 100
    • Flags: constructwriteread
    • Support level: SUPPORTED
  • PacketSize: Size of packets generated (bytes).
    • Set with class: ns3::UintegerValue
    • Underlying type: uint32_t 0:4294967295
    • Initial value: 1024
    • Flags: constructwriteread
    • Support level: SUPPORTED
  • Priority: Priority assigned to the packets generated.
    • Set with class: ns3::UintegerValue
    • Underlying type: uint8_t 0:255
    • Initial value: 0
    • Flags: constructwriteread
    • Support level: SUPPORTED

Attributes defined in parent class ns3::Application

  • StartTime: Time at which the application will start
    • Set with class: ns3::TimeValue
    • Underlying type: Time -9.22337e+18ns:+9.22337e+18ns
    • Initial value: +0ns
    • Flags: constructwriteread
    • Support level: SUPPORTED
  • StopTime: Time at which the application will stop
    • Set with class: ns3::TimeValue
    • Underlying type: Time -9.22337e+18ns:+9.22337e+18ns
    • Initial value: +0ns
    • Flags: constructwriteread
    • Support level: SUPPORTED

TraceSources

Group: Network

Size of this type is 256 bytes (on a 64-bit architecture).

Definition at line 43 of file packet-socket-client.h.

Constructor & Destructor Documentation

◆ PacketSocketClient()

ns3::PacketSocketClient::PacketSocketClient ( )

Definition at line 71 of file packet-socket-client.cc.

References m_peerAddressSet, m_sendEvent, m_sent, m_socket, and NS_LOG_FUNCTION.

◆ ~PacketSocketClient()

ns3::PacketSocketClient::~PacketSocketClient ( )
override

Definition at line 80 of file packet-socket-client.cc.

References NS_LOG_FUNCTION.

Member Function Documentation

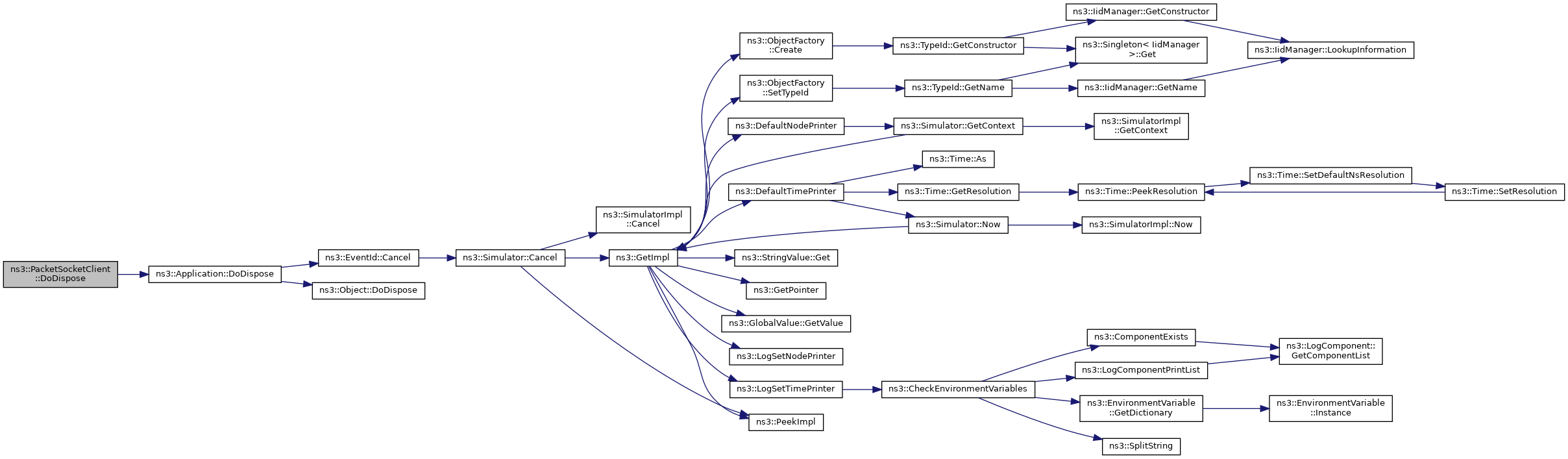
◆ DoDispose()

void ns3::PacketSocketClient::DoDispose ( )
overrideprotectedvirtual

Destructor implementation.

This method is called by Dispose() or by the Object's destructor, whichever comes first.

Subclasses are expected to implement their real destruction code in an overridden version of this method and chain up to their parent's implementation once they are done. i.e, for simplicity, the destructor of every subclass should be empty and its content should be moved to the associated DoDispose() method.

It is safe to call GetObject() from within this method.

Reimplemented from ns3::Application.

Definition at line 94 of file packet-socket-client.cc.

References ns3::Application::DoDispose(), and NS_LOG_FUNCTION.

+ Here is the call graph for this function:

◆ GetPriority()

uint8_t ns3::PacketSocketClient::GetPriority ( ) const

Query the priority value of this socket.

Returns
The priority value

Definition at line 111 of file packet-socket-client.cc.

References m_priority.

Referenced by GetTypeId().

+ Here is the caller graph for this function:

◆ GetTypeId()

TypeId ns3::PacketSocketClient::GetTypeId ( )
static

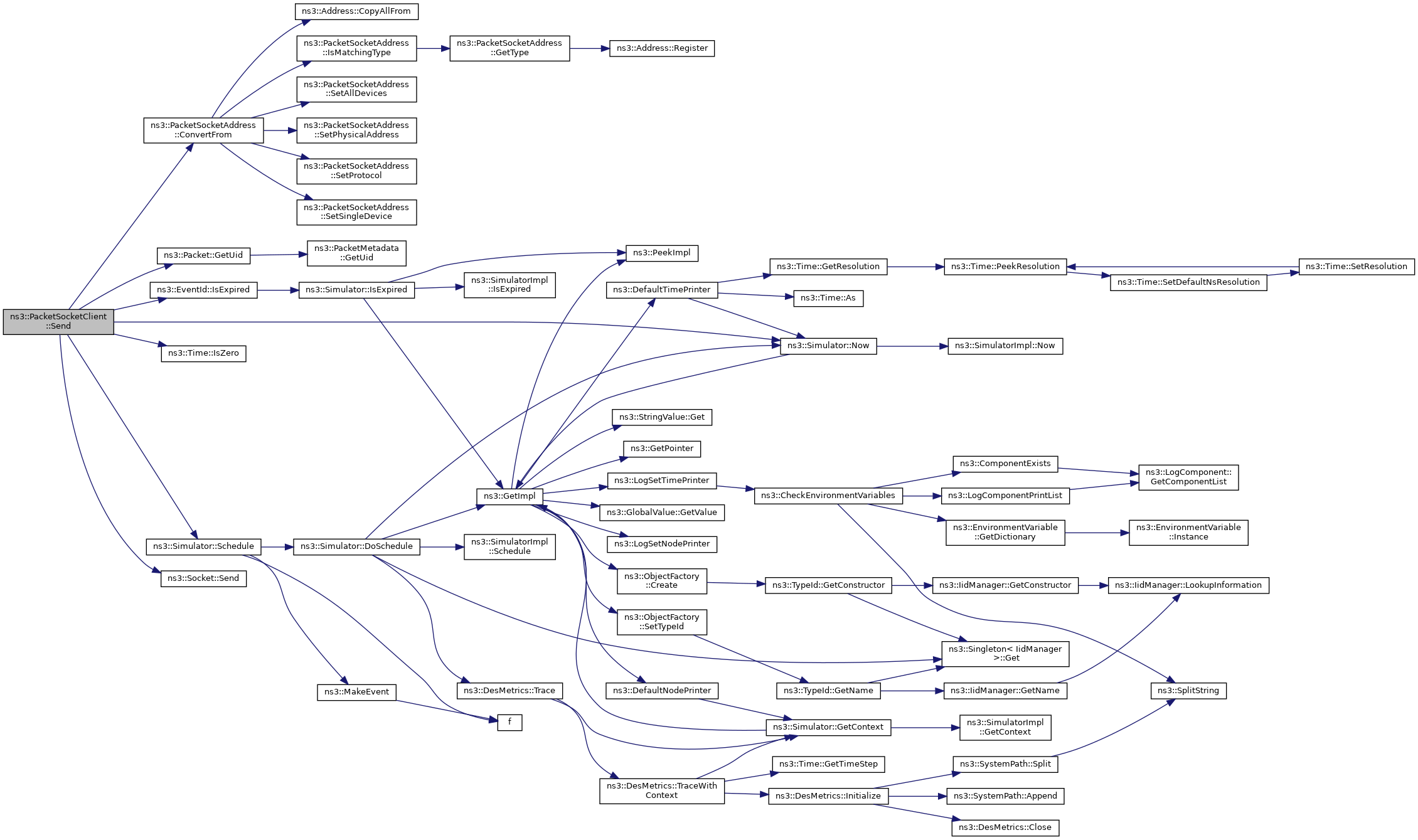
◆ Send()

void ns3::PacketSocketClient::Send ( )
private

Send a packet.

Either Interval and MaxPackets may be zero, but not both. If Interval is zero, the PacketSocketClient will send MaxPackets packets without any delay into the socket. If MaxPackets is zero, then the PacketSocketClient will send every Interval until the application is stopped.

Definition at line 149 of file packet-socket-client.cc.

References ns3::PacketSocketAddress::ConvertFrom(), ns3::Create(), ns3::EventId::IsExpired(), ns3::Time::IsZero(), m_interval, m_maxPackets, m_peerAddress, m_sendEvent, m_sent, m_size, m_socket, m_txTrace, ns3::Simulator::Now(), NS_ABORT_MSG_IF, NS_ASSERT, NS_LOG_FUNCTION, NS_LOG_INFO, ns3::Simulator::Schedule(), Send(), and ns3::Socket::Send().

Referenced by Send(), and StartApplication().

+ Here is the call graph for this function:
+ Here is the caller graph for this function:

◆ SetPriority()

void ns3::PacketSocketClient::SetPriority ( uint8_t  priority)
private

Manually set the socket priority.

Parameters
priorityThe socket priority (in the range 0..6)

Definition at line 101 of file packet-socket-client.cc.

References m_priority, m_socket, and ns3::Socket::SetPriority().

Referenced by GetTypeId().

+ Here is the call graph for this function:
+ Here is the caller graph for this function:

◆ SetRemote()

void ns3::PacketSocketClient::SetRemote ( PacketSocketAddress  addr)

set the remote address and protocol to be used

Parameters
addrremote address

Definition at line 86 of file packet-socket-client.cc.

References m_peerAddress, m_peerAddressSet, and NS_LOG_FUNCTION.

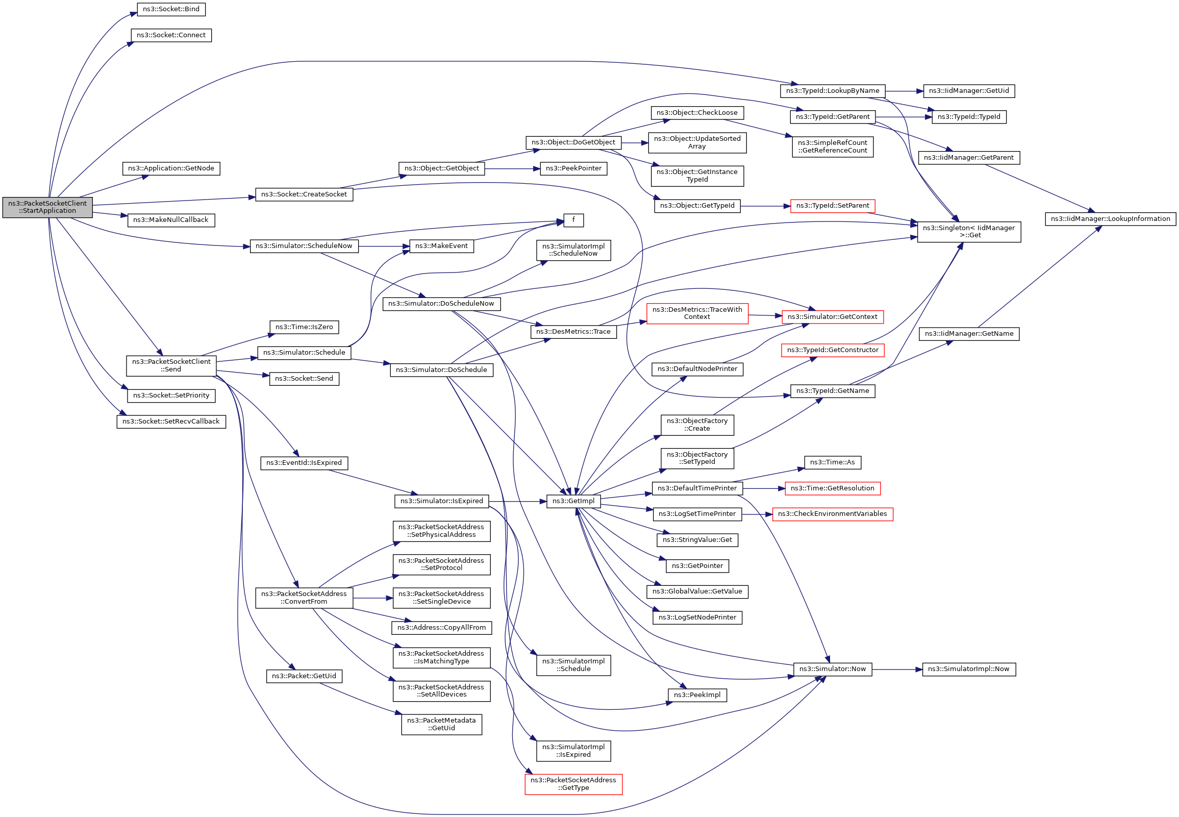
◆ StartApplication()

void ns3::PacketSocketClient::StartApplication ( )
overrideprivatevirtual

Application specific startup code.

The StartApplication method is called at the start time specified by Start This method should be overridden by all or most application subclasses.

Reimplemented from ns3::Application.

Definition at line 117 of file packet-socket-client.cc.

References ns3::Socket::Bind(), ns3::Socket::Connect(), ns3::Socket::CreateSocket(), ns3::Application::GetNode(), ns3::TypeId::LookupByName(), m_peerAddress, m_peerAddressSet, m_priority, m_sendEvent, m_socket, ns3::MakeNullCallback(), NS_ASSERT_MSG, NS_LOG_FUNCTION, ns3::Simulator::ScheduleNow(), Send(), ns3::Socket::SetPriority(), and ns3::Socket::SetRecvCallback().

+ Here is the call graph for this function:

◆ StopApplication()

void ns3::PacketSocketClient::StopApplication ( )
overrideprivatevirtual

Application specific shutdown code.

The StopApplication method is called at the stop time specified by Stop This method should be overridden by all or most application subclasses.

Reimplemented from ns3::Application.

Definition at line 141 of file packet-socket-client.cc.

References ns3::Simulator::Cancel(), ns3::Socket::Close(), m_sendEvent, m_socket, and NS_LOG_FUNCTION.

+ Here is the call graph for this function:

Member Data Documentation

◆ m_interval

Time ns3::PacketSocketClient::m_interval
private

Packet inter-send time.

Definition at line 92 of file packet-socket-client.h.

Referenced by GetTypeId(), and Send().

◆ m_maxPackets

uint32_t ns3::PacketSocketClient::m_maxPackets
private

Maximum number of packets the application will send.

Definition at line 91 of file packet-socket-client.h.

Referenced by GetTypeId(), and Send().

◆ m_peerAddress

PacketSocketAddress ns3::PacketSocketClient::m_peerAddress
private

Remote peer address.

Definition at line 98 of file packet-socket-client.h.

Referenced by Send(), SetRemote(), and StartApplication().

◆ m_peerAddressSet

bool ns3::PacketSocketClient::m_peerAddressSet
private

Sanity check.

Definition at line 99 of file packet-socket-client.h.

Referenced by PacketSocketClient(), SetRemote(), and StartApplication().

◆ m_priority

uint8_t ns3::PacketSocketClient::m_priority
private

Priority of the sent packets.

Definition at line 94 of file packet-socket-client.h.

Referenced by GetPriority(), SetPriority(), and StartApplication().

◆ m_sendEvent

EventId ns3::PacketSocketClient::m_sendEvent
private

Event to send the next packet.

Definition at line 100 of file packet-socket-client.h.

Referenced by PacketSocketClient(), Send(), StartApplication(), and StopApplication().

◆ m_sent

uint32_t ns3::PacketSocketClient::m_sent
private

Counter for sent packets.

Definition at line 96 of file packet-socket-client.h.

Referenced by PacketSocketClient(), and Send().

◆ m_size

uint32_t ns3::PacketSocketClient::m_size
private

Size of the sent packet.

Definition at line 93 of file packet-socket-client.h.

Referenced by GetTypeId(), and Send().

◆ m_socket

Ptr<Socket> ns3::PacketSocketClient::m_socket
private

◆ m_txTrace

TracedCallback<Ptr<const Packet>, const Address&> ns3::PacketSocketClient::m_txTrace
private

Traced Callback: sent packets, source address.

Definition at line 103 of file packet-socket-client.h.

Referenced by GetTypeId(), and Send().


The documentation for this class was generated from the following files: