A Discrete-Event Network Simulator
API
Loading...
Searching...
No Matches
FlameRtableTest Class Reference

Unit test for FlameRtable. More...

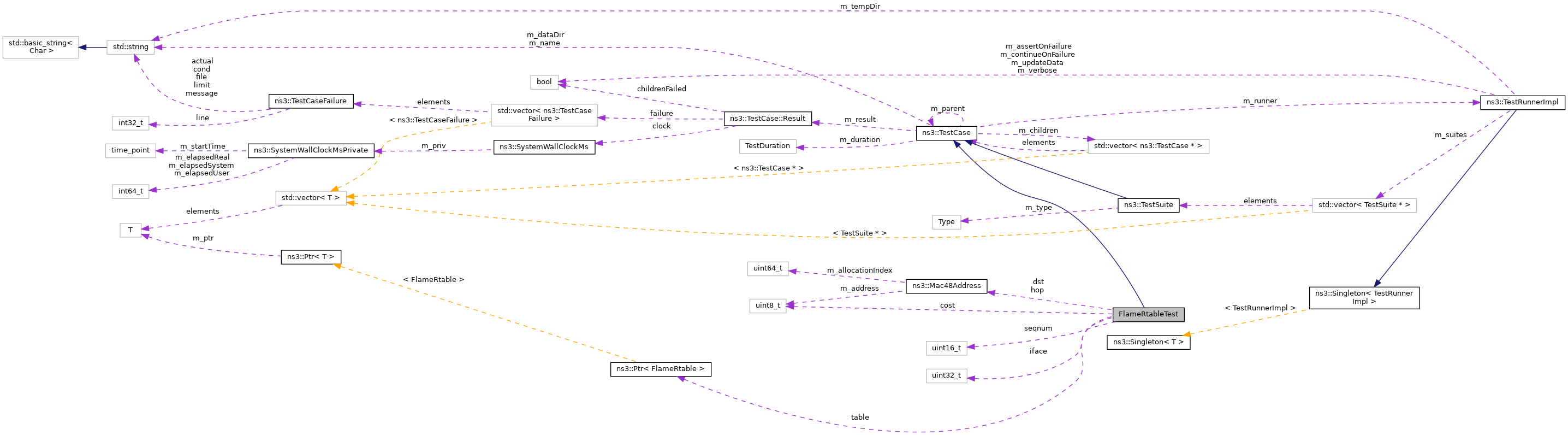
+ Inheritance diagram for FlameRtableTest:
+ Collaboration diagram for FlameRtableTest:

Public Member Functions

 FlameRtableTest ()
 
void DoRun () override
 Implementation to actually run this TestCase.
 
- Public Member Functions inherited from ns3::TestCase
 TestCase (const TestCase &)=delete
 
virtual ~TestCase ()
 Destructor.
 
std::string GetName () const
 
TestCaseoperator= (const TestCase &)=delete
 

Private Member Functions

void TestAddPath ()
 Test add path and try to lookup after entry has expired.
 
void TestExpire ()
 Test add path and try to lookup after entry has expired.
 
void TestLookup ()
 Test Add apth and lookup path;.
 

Private Attributes

uint8_t cost
 cost
 
Mac48Address dst
 destination address
 
Mac48Address hop
 hop address
 
uint32_t iface
 interface
 
uint16_t seqnum
 sequence number
 
Ptr< FlameRtabletable
 table
 

Additional Inherited Members

- Public Types inherited from ns3::TestCase
enum class  Duration { QUICK = 1 , EXTENSIVE = 2 , TAKES_FOREVER = 3 }
 How long the test takes to execute. More...
 
using TestDuration = Duration
 Deprecated test duration simple enums.
 
- Static Public Attributes inherited from ns3::TestCase
static constexpr auto QUICK = Duration::QUICK
 Deprecated test duration simple enums.
 
static constexpr auto EXTENSIVE = Duration::EXTENSIVE
 
static constexpr auto TAKES_FOREVER = Duration::TAKES_FOREVER
 
- Protected Member Functions inherited from ns3::TestCase
 TestCase (std::string name)
 Constructor.
 
void AddTestCase (TestCase *testCase, Duration duration=Duration::QUICK)
 Add an individual child TestCase to this test suite.
 
TestCaseGetParent () const
 Get the parent of this TestCase.
 
bool IsStatusFailure () const
 Check if any tests failed.
 
bool IsStatusSuccess () const
 Check if all tests passed.
 
void SetDataDir (std::string directory)
 Set the data directory where reference trace files can be found.
 
void ReportTestFailure (std::string cond, std::string actual, std::string limit, std::string message, std::string file, int32_t line)
 Log the failure of this TestCase.
 
bool MustAssertOnFailure () const
 Check if this run should assert on failure.
 
bool MustContinueOnFailure () const
 Check if this run should continue on failure.
 
std::string CreateDataDirFilename (std::string filename)
 Construct the full path to a file in the data directory.
 
std::string CreateTempDirFilename (std::string filename)
 Construct the full path to a file in a temporary directory.
 

Detailed Description

Unit test for FlameRtable.

Definition at line 56 of file flame-test-suite.cc.

Constructor & Destructor Documentation

◆ FlameRtableTest()

FlameRtableTest::FlameRtableTest ( )

Definition at line 83 of file flame-test-suite.cc.

Member Function Documentation

◆ DoRun()

void FlameRtableTest::DoRun ( )
overridevirtual

Implementation to actually run this TestCase.

Subclasses should override this method to conduct their tests.

Implements ns3::TestCase.

Definition at line 119 of file flame-test-suite.cc.

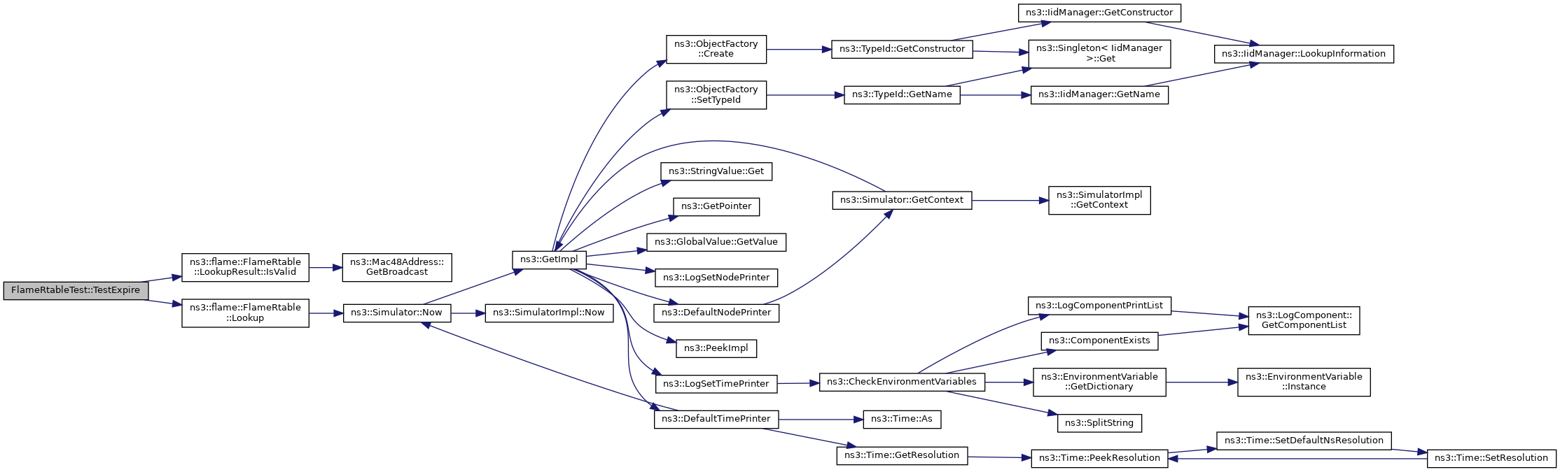
References ns3::Create(), ns3::Simulator::Destroy(), ns3::Simulator::Run(), ns3::Simulator::Schedule(), ns3::Seconds(), table, TestAddPath(), TestExpire(), and TestLookup().

+ Here is the call graph for this function:

◆ TestAddPath()

void FlameRtableTest::TestAddPath ( )
private

Test add path and try to lookup after entry has expired.

Definition at line 103 of file flame-test-suite.cc.

References cost, dst, hop, iface, seqnum, and table.

Referenced by DoRun().

+ Here is the caller graph for this function:

◆ TestExpire()

void FlameRtableTest::TestExpire ( )
private

Test add path and try to lookup after entry has expired.

Definition at line 109 of file flame-test-suite.cc.

References cost, ns3::Create(), dst, hop, iface, NS_TEST_EXPECT_MSG_EQ, seqnum, and table.

Referenced by DoRun().

+ Here is the call graph for this function:
+ Here is the caller graph for this function:

◆ TestLookup()

void FlameRtableTest::TestLookup ( )
private

Test Add apth and lookup path;.

Definition at line 94 of file flame-test-suite.cc.

References cost, ns3::Create(), dst, hop, iface, NS_TEST_EXPECT_MSG_EQ, seqnum, and table.

Referenced by DoRun().

+ Here is the call graph for this function:
+ Here is the caller graph for this function:

Member Data Documentation

◆ cost

uint8_t FlameRtableTest::cost
private

cost

Definition at line 75 of file flame-test-suite.cc.

Referenced by TestAddPath(), TestExpire(), and TestLookup().

◆ dst

Mac48Address FlameRtableTest::dst
private

destination address

Definition at line 72 of file flame-test-suite.cc.

Referenced by TestAddPath(), TestExpire(), and TestLookup().

◆ hop

Mac48Address FlameRtableTest::hop
private

hop address

Definition at line 73 of file flame-test-suite.cc.

Referenced by TestAddPath(), TestExpire(), and TestLookup().

◆ iface

uint32_t FlameRtableTest::iface
private

interface

Definition at line 74 of file flame-test-suite.cc.

Referenced by TestAddPath(), TestExpire(), and TestLookup().

◆ seqnum

uint16_t FlameRtableTest::seqnum
private

sequence number

Definition at line 76 of file flame-test-suite.cc.

Referenced by TestAddPath(), TestExpire(), and TestLookup().

◆ table

Ptr<FlameRtable> FlameRtableTest::table
private

table

Definition at line 77 of file flame-test-suite.cc.

Referenced by DoRun(), TestAddPath(), TestExpire(), and TestLookup().


The documentation for this class was generated from the following file: