A Discrete-Event Network Simulator
API
Loading...
Searching...
No Matches
ns3::BulkSendApplication Class Reference

Send as much traffic as possible, trying to fill the bandwidth. More...

#include "bulk-send-application.h"

+ Inheritance diagram for ns3::BulkSendApplication:
+ Collaboration diagram for ns3::BulkSendApplication:

Public Member Functions

 BulkSendApplication ()
 
 ~BulkSendApplication () override
 
Ptr< SocketGetSocket () const
 Get the socket this application is attached to.
 
void SetMaxBytes (uint64_t maxBytes)
 Set the upper bound for the total number of bytes to send.
 
- Public Member Functions inherited from ns3::SourceApplication
 SourceApplication ()
 
 ~SourceApplication () override
 
Address GetRemote () const
 get the remote address
 
virtual void SetRemote (const Address &addr)
 set the remote address
 
- Public Member Functions inherited from ns3::Application
 Application ()
 
 ~Application () override
 
virtual int64_t AssignStreams (int64_t stream)
 Assign a fixed random variable stream number to the random variables used by this Application object.
 
Ptr< NodeGetNode () const
 
void SetNode (Ptr< Node > node)
 
void SetStartTime (Time start)
 Specify application start time.
 
void SetStopTime (Time stop)
 Specify application stop time.
 
- Public Member Functions inherited from ns3::Object
 Object ()
 Constructor.
 
 ~Object () override
 Destructor.
 
void AggregateObject (Ptr< Object > other)
 Aggregate two Objects together.
 
void Dispose ()
 Dispose of this Object.
 
AggregateIterator GetAggregateIterator () const
 Get an iterator to the Objects aggregated to this one.
 
TypeId GetInstanceTypeId () const override
 Get the most derived TypeId for this Object.
 
template<typename T >
Ptr< T > GetObject () const
 Get a pointer to the requested aggregated Object.
 
template<>
Ptr< ObjectGetObject () const
 Specialization of () for objects of type ns3::Object.
 
template<typename T >
Ptr< T > GetObject (TypeId tid) const
 Get a pointer to the requested aggregated Object by TypeId.
 
template<>
Ptr< ObjectGetObject (TypeId tid) const
 Specialization of (TypeId tid) for objects of type ns3::Object.
 
void Initialize ()
 Invoke DoInitialize on all Objects aggregated to this one.
 
bool IsInitialized () const
 Check if the object has been initialized.
 
void UnidirectionalAggregateObject (Ptr< Object > other)
 Aggregate an Object to another Object.
 
- Public Member Functions inherited from ns3::SimpleRefCount< Object, ObjectBase, ObjectDeleter >
 SimpleRefCount ()
 Default constructor.
 
 SimpleRefCount (const SimpleRefCount &o)
 Copy constructor.
 
uint32_t GetReferenceCount () const
 Get the reference count of the object.
 
SimpleRefCountoperator= (const SimpleRefCount &o)
 Assignment operator.
 
void Ref () const
 Increment the reference count.
 
void Unref () const
 Decrement the reference count.
 
- Public Member Functions inherited from ns3::ObjectBase
virtual ~ObjectBase ()
 Virtual destructor.
 
void GetAttribute (std::string name, AttributeValue &value, bool permissive=false) const
 Get the value of an attribute, raising fatal errors if unsuccessful.
 
bool GetAttributeFailSafe (std::string name, AttributeValue &value) const
 Get the value of an attribute without raising errors.
 
void SetAttribute (std::string name, const AttributeValue &value)
 Set a single attribute, raising fatal errors if unsuccessful.
 
bool SetAttributeFailSafe (std::string name, const AttributeValue &value)
 Set a single attribute without raising errors.
 
bool TraceConnect (std::string name, std::string context, const CallbackBase &cb)
 Connect a TraceSource to a Callback with a context.
 
bool TraceConnectWithoutContext (std::string name, const CallbackBase &cb)
 Connect a TraceSource to a Callback without a context.
 
bool TraceDisconnect (std::string name, std::string context, const CallbackBase &cb)
 Disconnect from a TraceSource a Callback previously connected with a context.
 
bool TraceDisconnectWithoutContext (std::string name, const CallbackBase &cb)
 Disconnect from a TraceSource a Callback previously connected without a context.
 

Static Public Member Functions

static TypeId GetTypeId ()
 Get the type ID.
 
- Static Public Member Functions inherited from ns3::SourceApplication
static TypeId GetTypeId ()
 Get the type ID.
 
- Static Public Member Functions inherited from ns3::Application
static TypeId GetTypeId ()
 Get the type ID.
 
- Static Public Member Functions inherited from ns3::Object
static TypeId GetTypeId ()
 Register this type.
 
- Static Public Member Functions inherited from ns3::ObjectBase
static TypeId GetTypeId ()
 Get the type ID.
 

Protected Member Functions

void DoDispose () override
 Destructor implementation.
 
- Protected Member Functions inherited from ns3::Application
void DoInitialize () override
 Initialize() implementation.
 
- Protected Member Functions inherited from ns3::Object
 Object (const Object &o)
 Copy an Object.
 
virtual void NotifyNewAggregate ()
 Notify all Objects aggregated to this one of a new Object being aggregated.
 
- Protected Member Functions inherited from ns3::ObjectBase
void ConstructSelf (const AttributeConstructionList &attributes)
 Complete construction of ObjectBase; invoked by derived classes.
 
virtual void NotifyConstructionCompleted ()
 Notifier called once the ObjectBase is fully constructed.
 

Private Member Functions

void ConnectionFailed (Ptr< Socket > socket)
 Connection Failed (called by Socket through a callback)
 
void ConnectionSucceeded (Ptr< Socket > socket)
 Connection Succeeded (called by Socket through a callback)
 
void DataSend (Ptr< Socket > socket, uint32_t unused)
 Send more data as soon as some has been transmitted.
 
void PacketRetransmitted (Ptr< const Packet > p, const TcpHeader &header, const Address &localAddr, const Address &peerAddr, Ptr< const TcpSocketBase > socket)
 Packet retransmitted (called by TcpSocketBase sockets via callback)
 
void SendData (const Address &from, const Address &to)
 Send data until the L4 transmission buffer is full.
 
void StartApplication () override
 Application specific startup code.
 
void StopApplication () override
 Application specific shutdown code.
 

Private Attributes

bool m_connected
 True if connected.
 
bool m_enableSeqTsSizeHeader {false}
 Enable or disable the SeqTsSizeHeader.
 
uint64_t m_maxBytes
 Limit total number of bytes sent.
 
TracedCallback< Ptr< const Packet >, const TcpHeader &, const Address &, const Address &, Ptr< const TcpSocketBase > > m_retransmissionTrace
 Traced Callback: retransmitted packets.
 
uint32_t m_sendSize
 Size of data to send each time.
 
uint32_t m_seq {0}
 Sequence.
 
Ptr< Socketm_socket
 Associated socket.
 
TypeId m_tid
 The type of protocol to use.
 
uint64_t m_totBytes
 Total bytes sent so far.
 
TracedCallback< Ptr< const Packet > > m_txTrace
 Traced Callback: sent packets.
 
TracedCallback< Ptr< const Packet >, const Address &, const Address &, const SeqTsSizeHeader & > m_txTraceWithSeqTsSize
 Callback for tracing the packet Tx events, includes source, destination, the packet sent, and header.
 
Ptr< Packetm_unsentPacket
 Variable to cache unsent packet.
 

Additional Inherited Members

- Public Types inherited from ns3::Application
typedef void(* DelayAddressCallback) (const Time &delay, const Address &from)
 Common callback signature for packet delay and address.
 
typedef void(* StateTransitionCallback) (const std::string &oldState, const std::string &newState)
 Common signature used by callbacks to application's state transition trace source.
 
- Protected Attributes inherited from ns3::SourceApplication
Address m_local
 Local address to bind to.
 
Address m_peer
 Peer address.
 
uint8_t m_tos
 The packets Type of Service.
 
- Protected Attributes inherited from ns3::Application
Ptr< Nodem_node
 The node that this application is installed on.
 
EventId m_startEvent
 The event that will fire at m_startTime to start the application.
 
Time m_startTime
 The simulation time that the application will start.
 
EventId m_stopEvent
 The event that will fire at m_stopTime to end the application.
 
Time m_stopTime
 The simulation time that the application will end.
 

Detailed Description

Send as much traffic as possible, trying to fill the bandwidth.

This traffic generator simply sends data as fast as possible up to MaxBytes or until the application is stopped (if MaxBytes is zero). Once the lower layer send buffer is filled, it waits until space is free to send more data, essentially keeping a constant flow of data. Only SOCK_STREAM and SOCK_SEQPACKET sockets are supported. For example, TCP sockets can be used, but UDP sockets can not be used.

If the attribute "EnableSeqTsSizeHeader" is enabled, the application will use some bytes of the payload to store an header with a sequence number, a timestamp, and the size of the packet sent. Support for extracting statistics from this header have been added to ns3::PacketSink (enable its "EnableSeqTsSizeHeader" attribute), or users may extract the header via trace sources.

Config Paths

ns3::BulkSendApplication is accessible through the following paths with Config::Set and Config::Connect:

  • "/NodeList/[i]/ApplicationList/[i]/$ns3::BulkSendApplication"
  • "/NodeList/[i]/ApplicationList/[i]/$ns3::SourceApplication/$ns3::BulkSendApplication"

Attributes

  • EnableSeqTsSizeHeader: Add SeqTsSizeHeader to each packet
    • Set with class: ns3::BooleanValue
    • Underlying type: bool
    • Initial value: false
    • Flags: constructwriteread
    • Support level: SUPPORTED
  • MaxBytes: The total number of bytes to send. Once these bytes are sent, no data is sent again. The value zero means that there is no limit.
    • Set with class: ns3::UintegerValue
    • Underlying type: uint64_t 0:18446744073709551615
    • Initial value: 0
    • Flags: constructwriteread
    • Support level: SUPPORTED
  • Protocol: The type of protocol to use.
  • SendSize: The amount of data to send each time.
    • Set with class: ns3::UintegerValue
    • Underlying type: uint32_t 1:4294967295
    • Initial value: 512
    • Flags: constructwriteread
    • Support level: SUPPORTED

Attributes defined in parent class ns3::SourceApplication

  • Local: The Address on which to bind the socket. If not set, it is generated automatically when needed by the application.
    • Set with class: ns3::AddressValue
    • Underlying type: Address
    • Initial value:
    • Flags: constructwriteread
    • Support level: SUPPORTED
  • Remote: The address of the destination, made of the remote IP address and the destination port
    • Set with class: ns3::AddressValue
    • Underlying type: Address
    • Initial value:
    • Flags: constructwriteread
    • Support level: SUPPORTED
  • Tos: The Type of Service used to send IPv4 packets. All 8 bits of the TOS byte are set (including ECN bits).
    • Set with class: ns3::UintegerValue
    • Underlying type: uint8_t 0:255
    • Initial value: 0
    • Flags: constructwriteread
    • Support level: SUPPORTED

Attributes defined in parent class ns3::Application

  • StartTime: Time at which the application will start
    • Set with class: ns3::TimeValue
    • Underlying type: Time -9.22337e+18ns:+9.22337e+18ns
    • Initial value: +0ns
    • Flags: constructwriteread
    • Support level: SUPPORTED
  • StopTime: Time at which the application will stop
    • Set with class: ns3::TimeValue
    • Underlying type: Time -9.22337e+18ns:+9.22337e+18ns
    • Initial value: +0ns
    • Flags: constructwriteread
    • Support level: SUPPORTED

TraceSources

Group: Applications

Size of this type is 304 bytes (on a 64-bit architecture).

Definition at line 65 of file bulk-send-application.h.

Constructor & Destructor Documentation

◆ BulkSendApplication()

ns3::BulkSendApplication::BulkSendApplication ( )

Definition at line 78 of file bulk-send-application.cc.

References NS_LOG_FUNCTION.

◆ ~BulkSendApplication()

ns3::BulkSendApplication::~BulkSendApplication ( )
override

Definition at line 87 of file bulk-send-application.cc.

References NS_LOG_FUNCTION.

Member Function Documentation

◆ ConnectionFailed()

void ns3::BulkSendApplication::ConnectionFailed ( Ptr< Socket socket)
private

Connection Failed (called by Socket through a callback)

Parameters
socketthe connected socket

Definition at line 308 of file bulk-send-application.cc.

References NS_LOG_FUNCTION, and NS_LOG_LOGIC.

Referenced by StartApplication().

+ Here is the caller graph for this function:

◆ ConnectionSucceeded()

void ns3::BulkSendApplication::ConnectionSucceeded ( Ptr< Socket socket)
private

Connection Succeeded (called by Socket through a callback)

Parameters
socketthe connected socket

Definition at line 295 of file bulk-send-application.cc.

References m_connected, NS_LOG_FUNCTION, NS_LOG_LOGIC, and SendData().

Referenced by StartApplication().

+ Here is the call graph for this function:
+ Here is the caller graph for this function:

◆ DataSend()

void ns3::BulkSendApplication::DataSend ( Ptr< Socket socket,
uint32_t  unused 
)
private

Send more data as soon as some has been transmitted.

Used in socket's SetSendCallback - params are forced by it.

Parameters
socketsocket to use
unusedactually unused

Definition at line 315 of file bulk-send-application.cc.

References m_connected, NS_LOG_FUNCTION, and SendData().

Referenced by StartApplication().

+ Here is the call graph for this function:
+ Here is the caller graph for this function:

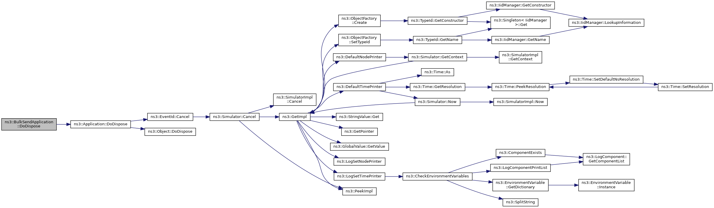
◆ DoDispose()

void ns3::BulkSendApplication::DoDispose ( )
overrideprotectedvirtual

Destructor implementation.

This method is called by Dispose() or by the Object's destructor, whichever comes first.

Subclasses are expected to implement their real destruction code in an overridden version of this method and chain up to their parent's implementation once they are done. i.e, for simplicity, the destructor of every subclass should be empty and its content should be moved to the associated DoDispose() method.

It is safe to call GetObject() from within this method.

Reimplemented from ns3::Application.

Definition at line 107 of file bulk-send-application.cc.

References ns3::Application::DoDispose(), m_socket, m_unsentPacket, and NS_LOG_FUNCTION.

+ Here is the call graph for this function:

◆ GetSocket()

Ptr< Socket > ns3::BulkSendApplication::GetSocket ( ) const

Get the socket this application is attached to.

Returns
pointer to associated socket

Definition at line 100 of file bulk-send-application.cc.

References m_socket, and NS_LOG_FUNCTION.

◆ GetTypeId()

◆ PacketRetransmitted()

void ns3::BulkSendApplication::PacketRetransmitted ( Ptr< const Packet p,
const TcpHeader header,
const Address localAddr,
const Address peerAddr,
Ptr< const TcpSocketBase socket 
)
private

Packet retransmitted (called by TcpSocketBase sockets via callback)

Parameters
pthe retransmitted packet
headerthe TCP header
localAddrthe local address
peerAddrthe peer address
socketthe socket that retransmitted the packet

Definition at line 330 of file bulk-send-application.cc.

References ns3::Create(), m_retransmissionTrace, and NS_LOG_FUNCTION.

Referenced by StartApplication().

+ Here is the call graph for this function:
+ Here is the caller graph for this function:

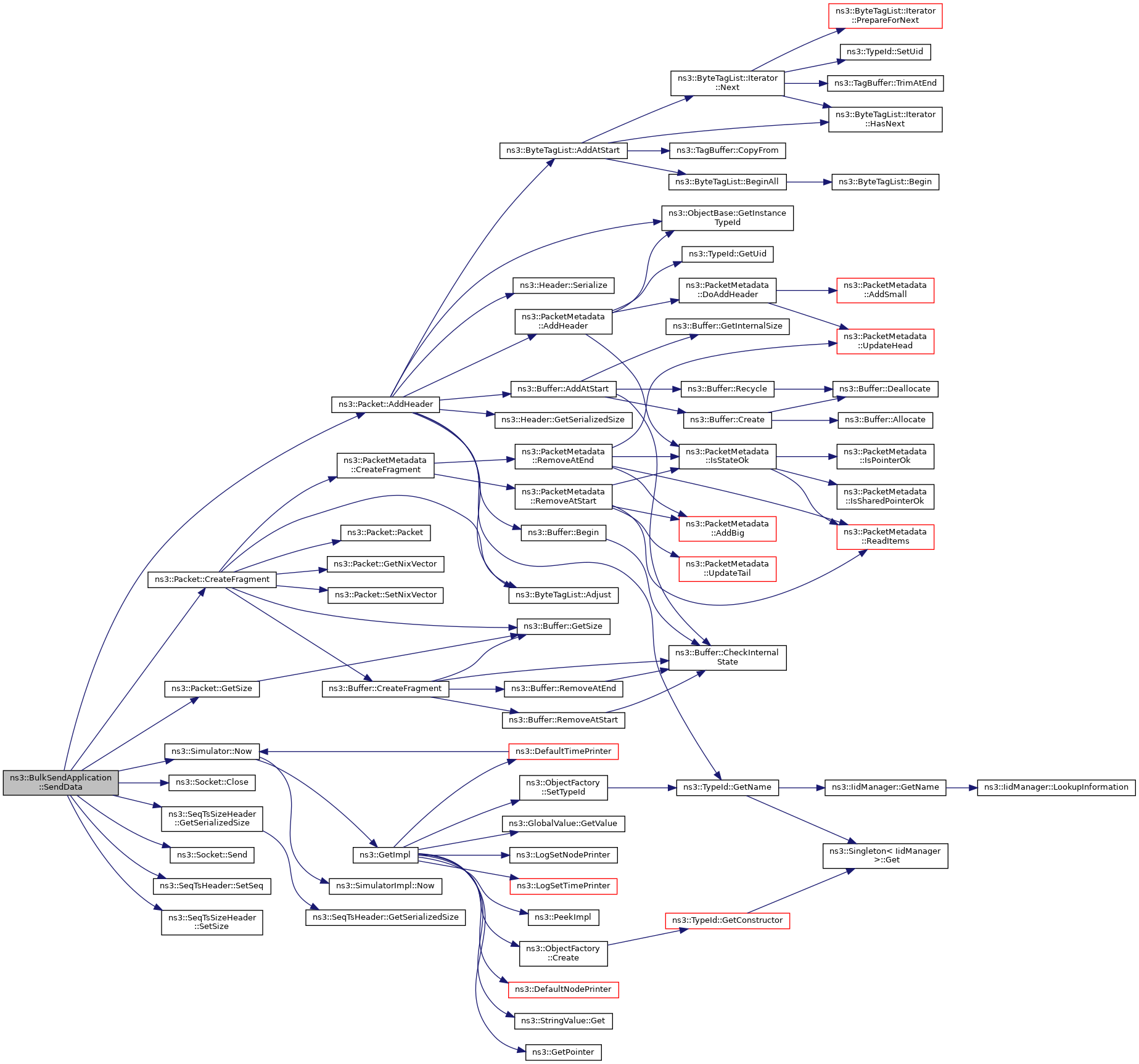
◆ SendData()

void ns3::BulkSendApplication::SendData ( const Address from,
const Address to 
)
private

Send data until the L4 transmission buffer is full.

Parameters
fromFrom address
toTo address

Definition at line 210 of file bulk-send-application.cc.

References ns3::Socket::Close(), ns3::Create(), ns3::SeqTsSizeHeader::GetSerializedSize(), m_connected, m_enableSeqTsSizeHeader, m_maxBytes, m_sendSize, m_seq, m_socket, m_totBytes, m_txTrace, m_txTraceWithSeqTsSize, m_unsentPacket, ns3::Simulator::Now(), NS_ABORT_IF, NS_FATAL_ERROR, NS_LOG_DEBUG, NS_LOG_FUNCTION, NS_LOG_LOGIC, ns3::Socket::Send(), ns3::SeqTsHeader::SetSeq(), and ns3::SeqTsSizeHeader::SetSize().

Referenced by ConnectionSucceeded(), DataSend(), and StartApplication().

+ Here is the call graph for this function:
+ Here is the caller graph for this function:

◆ SetMaxBytes()

void ns3::BulkSendApplication::SetMaxBytes ( uint64_t  maxBytes)

Set the upper bound for the total number of bytes to send.

Once this bound is reached, no more application bytes are sent. If the application is stopped during the simulation and restarted, the total number of bytes sent is not reset; however, the maxBytes bound is still effective and the application will continue sending up to maxBytes. The value zero for maxBytes means that there is no upper bound; i.e. data is sent until the application or simulation is stopped.

Parameters
maxBytesthe upper bound of bytes to send

Definition at line 93 of file bulk-send-application.cc.

References ns3::Create(), m_maxBytes, and NS_LOG_FUNCTION.

+ Here is the call graph for this function:

◆ StartApplication()

◆ StopApplication()

void ns3::BulkSendApplication::StopApplication ( )
overrideprivatevirtual

Application specific shutdown code.

The StopApplication method is called at the stop time specified by Stop This method should be overridden by all or most application subclasses.

Reimplemented from ns3::Application.

Definition at line 192 of file bulk-send-application.cc.

References ns3::Socket::Close(), m_connected, m_socket, NS_LOG_FUNCTION, and NS_LOG_WARN.

+ Here is the call graph for this function:

Member Data Documentation

◆ m_connected

bool ns3::BulkSendApplication::m_connected
private

True if connected.

Definition at line 113 of file bulk-send-application.h.

Referenced by ConnectionSucceeded(), DataSend(), SendData(), StartApplication(), and StopApplication().

◆ m_enableSeqTsSizeHeader

bool ns3::BulkSendApplication::m_enableSeqTsSizeHeader {false}
private

Enable or disable the SeqTsSizeHeader.

Definition at line 120 of file bulk-send-application.h.

Referenced by GetTypeId(), and SendData().

◆ m_maxBytes

uint64_t ns3::BulkSendApplication::m_maxBytes
private

Limit total number of bytes sent.

Definition at line 115 of file bulk-send-application.h.

Referenced by GetTypeId(), SendData(), and SetMaxBytes().

◆ m_retransmissionTrace

TracedCallback<Ptr<const Packet>, const TcpHeader&, const Address&, const Address&, Ptr<const TcpSocketBase> > ns3::BulkSendApplication::m_retransmissionTrace
private

Traced Callback: retransmitted packets.

Definition at line 131 of file bulk-send-application.h.

Referenced by GetTypeId(), and PacketRetransmitted().

◆ m_sendSize

uint32_t ns3::BulkSendApplication::m_sendSize
private

Size of data to send each time.

Definition at line 114 of file bulk-send-application.h.

Referenced by GetTypeId(), and SendData().

◆ m_seq

uint32_t ns3::BulkSendApplication::m_seq {0}
private

Sequence.

Definition at line 118 of file bulk-send-application.h.

Referenced by SendData().

◆ m_socket

Ptr<Socket> ns3::BulkSendApplication::m_socket
private

Associated socket.

Definition at line 112 of file bulk-send-application.h.

Referenced by DoDispose(), GetSocket(), SendData(), StartApplication(), and StopApplication().

◆ m_tid

TypeId ns3::BulkSendApplication::m_tid
private

The type of protocol to use.

Definition at line 117 of file bulk-send-application.h.

Referenced by GetTypeId(), and StartApplication().

◆ m_totBytes

uint64_t ns3::BulkSendApplication::m_totBytes
private

Total bytes sent so far.

Definition at line 116 of file bulk-send-application.h.

Referenced by SendData().

◆ m_txTrace

TracedCallback<Ptr<const Packet> > ns3::BulkSendApplication::m_txTrace
private

Traced Callback: sent packets.

Definition at line 123 of file bulk-send-application.h.

Referenced by GetTypeId(), and SendData().

◆ m_txTraceWithSeqTsSize

TracedCallback<Ptr<const Packet>, const Address&, const Address&, const SeqTsSizeHeader&> ns3::BulkSendApplication::m_txTraceWithSeqTsSize
private

Callback for tracing the packet Tx events, includes source, destination, the packet sent, and header.

Definition at line 136 of file bulk-send-application.h.

Referenced by GetTypeId(), and SendData().

◆ m_unsentPacket

Ptr<Packet> ns3::BulkSendApplication::m_unsentPacket
private

Variable to cache unsent packet.

Definition at line 119 of file bulk-send-application.h.

Referenced by DoDispose(), and SendData().


The documentation for this class was generated from the following files: