Classes | |
| struct | BlackList |
| BlackList description. More... | |
| struct | CloseNeighbor |
| CloseNeighbor structure. More... | |
| class | DsrErrorBuffEntry |
| DSR Error Buffer Entry. More... | |
| class | DsrErrorBuffer |
| DSR error buffer. More... | |
| class | DsrFsHeader |
| Dsr fixed size header Format. More... | |
| class | DsrGraReply |
| maintain the gratuitous reply More... | |
| class | DsrLinkStab |
| DsrLinkStab class (DSR link stability) More... | |
| class | DsrMaintainBuffEntry |
| DSR Maintain Buffer Entry. More... | |
| class | DsrMaintainBuffer |
| DSR maintain buffer. More... | |
| class | DsrNetworkQueue |
| Introspection did not find any typical Config paths. More... | |
| class | DsrNetworkQueueEntry |
| DSR Network Queue Entry. More... | |
| class | DsrNodeStab |
| DsrNodeStab class (DSR node stability) More... | |
| class | DsrOptionAck |
| Dsr Option Ack. More... | |
| class | DsrOptionAckHeader |
| Header of Dsr Option ack. More... | |
| class | DsrOptionAckReq |
| Dsr Option. More... | |
| class | DsrOptionAckReqHeader |
| Header of Dsr Option ack request. More... | |
| class | DsrOptionField |
| Option field for an DsrFsHeader Enables adding options to an DsrFsHeader. More... | |
| class | DsrOptionHeader |
| header for Dsr Options. More... | |
| class | DsrOptionPad1 |
| Dsr Option Pad1. More... | |
| class | DsrOptionPad1Header |
| Header of Dsr Option Pad1. More... | |
| class | DsrOptionPadn |
| IPv4 Option Padn. More... | |
| class | DsrOptionPadnHeader |
| Header of Dsr Option Padn. More... | |
| class | DsrOptionRerr |
| Dsr Option Route Error. More... | |
| class | DsrOptionRerrHeader |
| Header of Dsr Option Route Error. More... | |
| class | DsrOptionRerrUnreachHeader |
| Route Error (RERR) Unreachable node address option Message Format. More... | |
| class | DsrOptionRerrUnsupportedHeader |
| Route Error (RERR) Unsupported option Message Format. More... | |
| class | DsrOptionRrep |
| Dsr Option Route Reply. More... | |
| class | DsrOptionRrepHeader |
| Header of Dsr Option Route Reply. More... | |
| class | DsrOptionRreq |
| Dsr Option Rreq. More... | |
| class | DsrOptionRreqHeader |
| Header of Dsr Option Route Request. More... | |
| class | DsrOptions |
| Introspection did not find any typical Config paths. More... | |
| class | DsrOptionSR |
| Dsr Option Source Route. More... | |
| class | DsrOptionSRHeader |
| Header of Dsr Option Source Route. More... | |
| class | DsrPassiveBuffEntry |
| DSR Passive Buffer Entry. More... | |
| class | DsrPassiveBuffer |
| DSR passive buffer. More... | |
| class | DsrReceivedRreqEntry |
| The request entry for intermediate nodes to check if they have received this request or not This is used to control the duplication request from being processed. More... | |
| class | DsrRouteCache |
| DSR route request queue Since DSR is an on demand routing we queue requests while looking for route. More... | |
| class | DsrRouteCacheEntry |
| DsrRouteCacheEntry class for entries in the route cache. More... | |
| class | DsrRouting |
| Dsr Routing base. More... | |
| class | DsrRoutingHeader |
| Header of Dsr Routing. More... | |
| class | DsrRreqTable |
| maintain list of DsrRreqTable entry More... | |
| class | DsrSendBuffEntry |
| DSR Send Buffer Entry. More... | |
| class | DsrSendBuffer |
| DSR send buffer. More... | |
| struct | GraReplyEntry |
| The gratuitous table entries, it maintains the already sent gratuitous route reply entries. More... | |
| struct | IsExpired |
| IsExpired structure. More... | |
| struct | Link |
| The route cache structure. More... | |
| struct | LinkKey |
| The maintenance buffer is responsible for maintaining packet next hop delivery The data packet is saved in maintenance buffer whenever the data packet is sent out of send buffer. More... | |
| struct | NetworkKey |
| NetworkKey structure. More... | |
| struct | PassiveKey |
| PassiveKey structure. More... | |
| struct | RreqTableEntry |
| The route request table entries. More... | |
Typedefs | |
| typedef std::list< DsrRouteCacheEntry >::value_type | route_pair |
Enumerations | |
| enum | DsrMessageType { DSR_CONTROL_PACKET = 1 , DSR_DATA_PACKET = 2 } |
| enum | ErrorType { NODE_UNREACHABLE = 1 , FLOW_STATE_NOT_SUPPORTED = 2 , OPTION_NOT_SUPPORTED = 3 } |
| enum | LinkStates { PROBABLE = 0 , QUESTIONABLE = 1 } |
| State of link. More... | |
Functions | |
| bool | CompareRoutesBoth (const DsrRouteCacheEntry &a, const DsrRouteCacheEntry &b) |
| bool | CompareRoutesExpire (const DsrRouteCacheEntry &a, const DsrRouteCacheEntry &b) |
| bool | CompareRoutesHops (const DsrRouteCacheEntry &a, const DsrRouteCacheEntry &b) |
| static std::ostream & | operator<< (std::ostream &os, const DsrOptionSRHeader &sr) |
| static std::ostream & | operator<< (std::ostream &os, const DsrRoutingHeader &dsr) |
| typedef std::list<DsrRouteCacheEntry>::value_type ns3::dsr::route_pair |
Definition at line 102 of file dsr-rcache.cc.
| Enumerator | |
|---|---|
| DSR_CONTROL_PACKET | |
| DSR_DATA_PACKET | |
Definition at line 36 of file dsr-network-queue.h.
| Enumerator | |
|---|---|
| NODE_UNREACHABLE | |
| FLOW_STATE_NOT_SUPPORTED | |
| OPTION_NOT_SUPPORTED | |
Definition at line 681 of file dsr-option-header.h.
State of link.
| Enumerator | |
|---|---|
| PROBABLE | PROBABLE. |
| QUESTIONABLE | QUESTIONABLE. |
Definition at line 40 of file dsr-rreq-table.h.
| bool ns3::dsr::CompareRoutesBoth | ( | const DsrRouteCacheEntry & | a, |
| const DsrRouteCacheEntry & | b | ||
| ) |
Definition at line 50 of file dsr-rcache.cc.
References ns3::Create(), ns3::dsr::DsrRouteCacheEntry::GetExpireTime(), and ns3::dsr::DsrRouteCacheEntry::GetVector().
Here is the call graph for this function:| bool ns3::dsr::CompareRoutesExpire | ( | const DsrRouteCacheEntry & | a, |
| const DsrRouteCacheEntry & | b | ||
| ) |
Definition at line 66 of file dsr-rcache.cc.
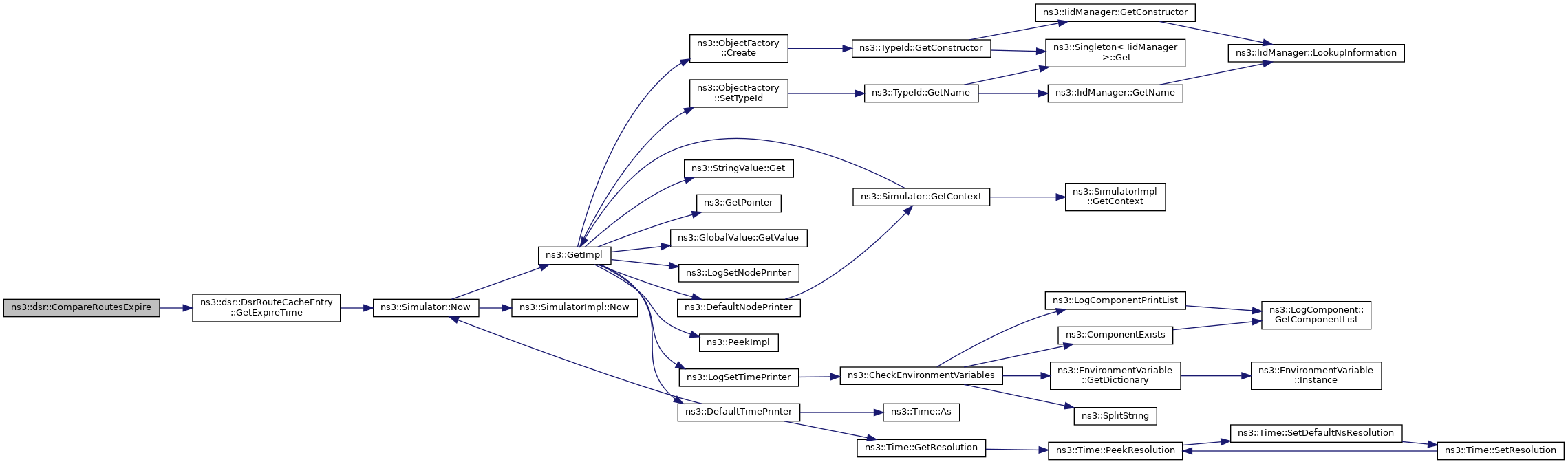
References ns3::Create(), and ns3::dsr::DsrRouteCacheEntry::GetExpireTime().
Referenced by ns3::dsr::DsrRouteCache::AddRoute(), ns3::dsr::DsrRouteCache::DeleteAllRoutesIncludeLink(), ns3::dsr::DsrRouteCache::FindSameRoute(), ns3::dsr::DsrRouteCache::LookupRoute(), and ns3::dsr::DsrRouteCache::UpdateRouteEntry().
Here is the call graph for this function:
Here is the caller graph for this function:| bool ns3::dsr::CompareRoutesHops | ( | const DsrRouteCacheEntry & | a, |
| const DsrRouteCacheEntry & | b | ||
| ) |
Definition at line 59 of file dsr-rcache.cc.
References ns3::Create(), and ns3::dsr::DsrRouteCacheEntry::GetVector().
Here is the call graph for this function:
|
inlinestatic |
Definition at line 1284 of file dsr-option-header.h.
References ns3::Create(), and ns3::Ipv4Address::Print().
Here is the call graph for this function:
|
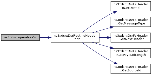
inlinestatic |
Definition at line 311 of file dsr-fs-header.h.
References ns3::dsr::DsrRoutingHeader::Print().
Here is the call graph for this function: