A Discrete-Event Network Simulator
API
Loading...
Searching...
No Matches
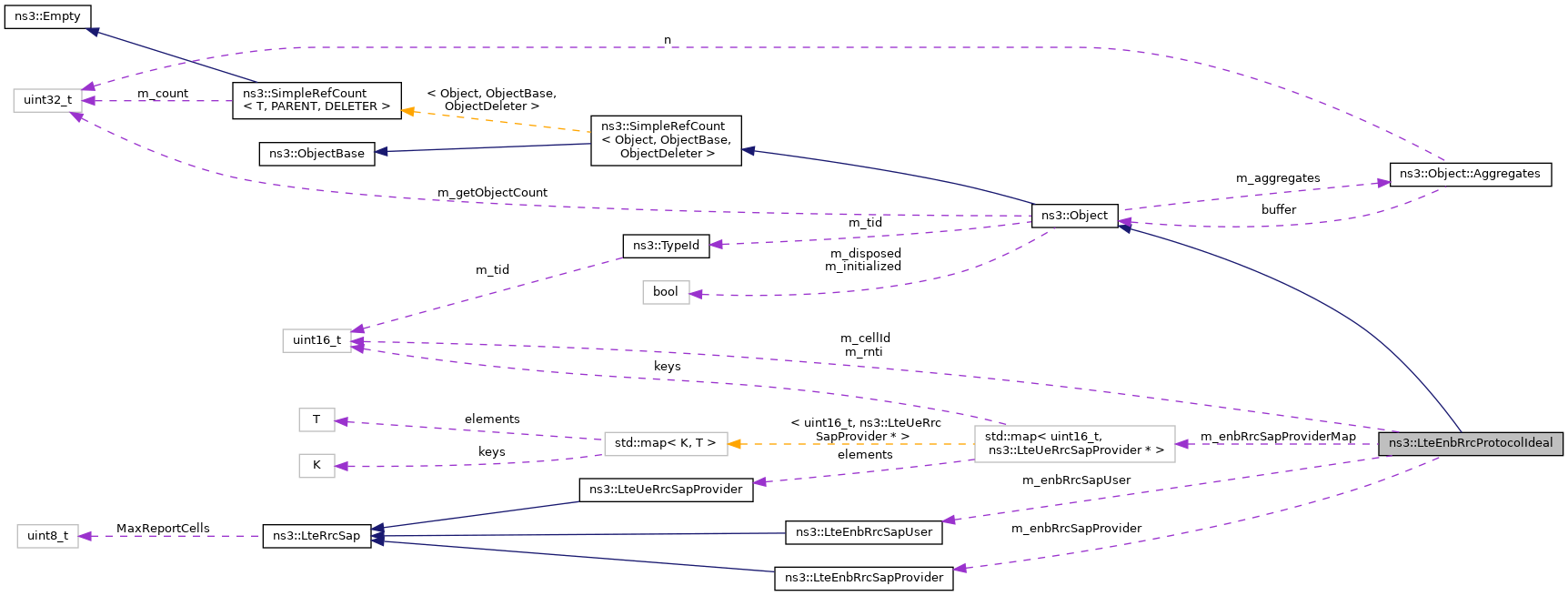
ns3::LteEnbRrcProtocolIdeal Class Reference

Models the transmission of RRC messages from the UE to the eNB in an ideal fashion, without errors and without consuming any radio resources. More...

#include "lte-rrc-protocol-ideal.h"

+ Inheritance diagram for ns3::LteEnbRrcProtocolIdeal:
+ Collaboration diagram for ns3::LteEnbRrcProtocolIdeal:

Public Member Functions

 LteEnbRrcProtocolIdeal ()
 
 ~LteEnbRrcProtocolIdeal () override
 
void DoDispose () override
 Destructor implementation.
 
LteEnbRrcSapUserGetLteEnbRrcSapUser ()
 Get LTE ENB RRC SAP user function.
 
LteUeRrcSapProviderGetUeRrcSapProvider (uint16_t rnti)
 Get LTE UE RRC SAP provider function.
 
void SetCellId (uint16_t cellId)
 Set the cell ID function.
 
void SetLteEnbRrcSapProvider (LteEnbRrcSapProvider *p)
 Set LTE ENB RRC SAP provider function.
 
void SetUeRrcSapProvider (uint16_t rnti, LteUeRrcSapProvider *p)
 Set UE RRC SAP provider function.
 
- Public Member Functions inherited from ns3::Object
 Object ()
 Constructor.
 
 ~Object () override
 Destructor.
 
void AggregateObject (Ptr< Object > other)
 Aggregate two Objects together.
 
void Dispose ()
 Dispose of this Object.
 
AggregateIterator GetAggregateIterator () const
 Get an iterator to the Objects aggregated to this one.
 
TypeId GetInstanceTypeId () const override
 Get the most derived TypeId for this Object.
 
template<typename T >
Ptr< T > GetObject () const
 Get a pointer to the requested aggregated Object.
 
template<>
Ptr< ObjectGetObject () const
 Specialization of () for objects of type ns3::Object.
 
template<typename T >
Ptr< T > GetObject (TypeId tid) const
 Get a pointer to the requested aggregated Object by TypeId.
 
template<>
Ptr< ObjectGetObject (TypeId tid) const
 Specialization of (TypeId tid) for objects of type ns3::Object.
 
void Initialize ()
 Invoke DoInitialize on all Objects aggregated to this one.
 
bool IsInitialized () const
 Check if the object has been initialized.
 
void UnidirectionalAggregateObject (Ptr< Object > other)
 Aggregate an Object to another Object.
 
- Public Member Functions inherited from ns3::SimpleRefCount< Object, ObjectBase, ObjectDeleter >
 SimpleRefCount ()
 Default constructor.
 
 SimpleRefCount (const SimpleRefCount &o)
 Copy constructor.
 
uint32_t GetReferenceCount () const
 Get the reference count of the object.
 
SimpleRefCountoperator= (const SimpleRefCount &o)
 Assignment operator.
 
void Ref () const
 Increment the reference count.
 
void Unref () const
 Decrement the reference count.
 
- Public Member Functions inherited from ns3::ObjectBase
virtual ~ObjectBase ()
 Virtual destructor.
 
void GetAttribute (std::string name, AttributeValue &value, bool permissive=false) const
 Get the value of an attribute, raising fatal errors if unsuccessful.
 
bool GetAttributeFailSafe (std::string name, AttributeValue &value) const
 Get the value of an attribute without raising errors.
 
void SetAttribute (std::string name, const AttributeValue &value)
 Set a single attribute, raising fatal errors if unsuccessful.
 
bool SetAttributeFailSafe (std::string name, const AttributeValue &value)
 Set a single attribute without raising errors.
 
bool TraceConnect (std::string name, std::string context, const CallbackBase &cb)
 Connect a TraceSource to a Callback with a context.
 
bool TraceConnectWithoutContext (std::string name, const CallbackBase &cb)
 Connect a TraceSource to a Callback without a context.
 
bool TraceDisconnect (std::string name, std::string context, const CallbackBase &cb)
 Disconnect from a TraceSource a Callback previously connected with a context.
 
bool TraceDisconnectWithoutContext (std::string name, const CallbackBase &cb)
 Disconnect from a TraceSource a Callback previously connected without a context.
 

Static Public Member Functions

static TypeId GetTypeId ()
 Get the type ID.
 
- Static Public Member Functions inherited from ns3::Object
static TypeId GetTypeId ()
 Register this type.
 
- Static Public Member Functions inherited from ns3::ObjectBase
static TypeId GetTypeId ()
 Get the type ID.
 

Private Member Functions

LteRrcSap::RrcConnectionReconfiguration DoDecodeHandoverCommand (Ptr< Packet > p)
 Decode handover command function.
 
LteRrcSap::HandoverPreparationInfo DoDecodeHandoverPreparationInformation (Ptr< Packet > p)
 Encode handover preparation information function.
 
Ptr< PacketDoEncodeHandoverCommand (LteRrcSap::RrcConnectionReconfiguration msg)
 Encode handover command function.
 
Ptr< PacketDoEncodeHandoverPreparationInformation (LteRrcSap::HandoverPreparationInfo msg)
 Encode handover preparation information function.
 
void DoRemoveUe (uint16_t rnti)
 Remove UE function.
 
void DoSendRrcConnectionReconfiguration (uint16_t rnti, LteRrcSap::RrcConnectionReconfiguration msg)
 Send RRC connection reconfiguration function.
 
void DoSendRrcConnectionReestablishment (uint16_t rnti, LteRrcSap::RrcConnectionReestablishment msg)
 Send RRC connection reestablishment function.
 
void DoSendRrcConnectionReestablishmentReject (uint16_t rnti, LteRrcSap::RrcConnectionReestablishmentReject msg)
 Send RRC connection reestablishment reject function.
 
void DoSendRrcConnectionReject (uint16_t rnti, LteRrcSap::RrcConnectionReject msg)
 Send RRC connection reject function.
 
void DoSendRrcConnectionRelease (uint16_t rnti, LteRrcSap::RrcConnectionRelease msg)
 Send RRC connection release function.
 
void DoSendRrcConnectionSetup (uint16_t rnti, LteRrcSap::RrcConnectionSetup msg)
 Send RRC connection setup function.
 
void DoSendSystemInformation (uint16_t cellId, LteRrcSap::SystemInformation msg)
 Send system information function.
 
void DoSetupUe (uint16_t rnti, LteEnbRrcSapUser::SetupUeParameters params)
 Setup UE function.
 
void SendSystemInformation (LteRrcSap::SystemInformation msg)
 Send system information function.
 

Private Attributes

uint16_t m_cellId
 the cell ID
 
LteEnbRrcSapProviderm_enbRrcSapProvider
 the ENB RRC SAP provider
 
std::map< uint16_t, LteUeRrcSapProvider * > m_enbRrcSapProviderMap
 the LTE UE RRC SAP provider
 
LteEnbRrcSapUserm_enbRrcSapUser
 the ENB RRC SAP user
 
uint16_t m_rnti
 the RNTI
 

Friends

class MemberLteEnbRrcSapUser< LteEnbRrcProtocolIdeal >
 allow MemberLteEnbRrcSapUser<LteEnbRrcProtocolIdeal> class friend access
 

Additional Inherited Members

- Protected Member Functions inherited from ns3::Object
 Object (const Object &o)
 Copy an Object.
 
virtual void DoInitialize ()
 Initialize() implementation.
 
virtual void NotifyNewAggregate ()
 Notify all Objects aggregated to this one of a new Object being aggregated.
 
- Protected Member Functions inherited from ns3::ObjectBase
void ConstructSelf (const AttributeConstructionList &attributes)
 Complete construction of ObjectBase; invoked by derived classes.
 
virtual void NotifyConstructionCompleted ()
 Notifier called once the ObjectBase is fully constructed.
 

Detailed Description

Models the transmission of RRC messages from the UE to the eNB in an ideal fashion, without errors and without consuming any radio resources.

Introspection did not find any typical Config paths.


No Attributes are defined for this type.
No TraceSources are defined for this type.
Group: Lte

Size of this type is 120 bytes (on a 64-bit architecture).

Definition at line 148 of file lte-rrc-protocol-ideal.h.

Constructor & Destructor Documentation

◆ LteEnbRrcProtocolIdeal()

ns3::LteEnbRrcProtocolIdeal::LteEnbRrcProtocolIdeal ( )

◆ ~LteEnbRrcProtocolIdeal()

ns3::LteEnbRrcProtocolIdeal::~LteEnbRrcProtocolIdeal ( )
override

Definition at line 237 of file lte-rrc-protocol-ideal.cc.

References NS_LOG_FUNCTION.

Member Function Documentation

◆ DoDecodeHandoverCommand()

LteRrcSap::RrcConnectionReconfiguration ns3::LteEnbRrcProtocolIdeal::DoDecodeHandoverCommand ( Ptr< Packet p)
private

Decode handover command function.

Parameters
pthe packet
Returns
LteRrcSap::RrcConnectionReconfiguration

Definition at line 682 of file lte-rrc-protocol-ideal.cc.

References ns3::Create(), ns3::g_handoverCommandMsgMap, NS_ASSERT_MSG, and NS_LOG_INFO.

+ Here is the call graph for this function:

◆ DoDecodeHandoverPreparationInformation()

LteRrcSap::HandoverPreparationInfo ns3::LteEnbRrcProtocolIdeal::DoDecodeHandoverPreparationInformation ( Ptr< Packet p)
private

Encode handover preparation information function.

Parameters
pthe packet
Returns
LteRrcSap::HandoverPreparationInfo

Definition at line 560 of file lte-rrc-protocol-ideal.cc.

References ns3::Create(), ns3::g_handoverPreparationInfoMsgMap, NS_ASSERT_MSG, and NS_LOG_INFO.

+ Here is the call graph for this function:

◆ DoDispose()

void ns3::LteEnbRrcProtocolIdeal::DoDispose ( )
overridevirtual

Destructor implementation.

This method is called by Dispose() or by the Object's destructor, whichever comes first.

Subclasses are expected to implement their real destruction code in an overridden version of this method and chain up to their parent's implementation once they are done. i.e, for simplicity, the destructor of every subclass should be empty and its content should be moved to the associated DoDispose() method.

It is safe to call GetObject() from within this method.

Reimplemented from ns3::Object.

Definition at line 243 of file lte-rrc-protocol-ideal.cc.

References m_enbRrcSapUser, and NS_LOG_FUNCTION.

◆ DoEncodeHandoverCommand()

Ptr< Packet > ns3::LteEnbRrcProtocolIdeal::DoEncodeHandoverCommand ( LteRrcSap::RrcConnectionReconfiguration  msg)
private

Encode handover command function.

Parameters
msgLteRrcSap::RrcConnectionReconfiguration
Returns
rnti the RNTI

Definition at line 666 of file lte-rrc-protocol-ideal.cc.

References ns3::Create(), ns3::g_handoverCommandMsgIdCounter, ns3::g_handoverCommandMsgMap, NS_ASSERT_MSG, NS_LOG_INFO, and ns3::IdealHandoverCommandHeader::SetMsgId().

+ Here is the call graph for this function:

◆ DoEncodeHandoverPreparationInformation()

Ptr< Packet > ns3::LteEnbRrcProtocolIdeal::DoEncodeHandoverPreparationInformation ( LteRrcSap::HandoverPreparationInfo  msg)
private

Encode handover preparation information function.

Parameters
msgLteRrcSap::HandoverPreparationInfo
Returns
the packet

Definition at line 542 of file lte-rrc-protocol-ideal.cc.

References ns3::Create(), ns3::g_handoverPreparationInfoMsgIdCounter, ns3::g_handoverPreparationInfoMsgMap, NS_ASSERT_MSG, NS_LOG_INFO, and ns3::IdealHandoverPreparationInfoHeader::SetMsgId().

+ Here is the call graph for this function:

◆ DoRemoveUe()

void ns3::LteEnbRrcProtocolIdeal::DoRemoveUe ( uint16_t  rnti)
private

Remove UE function.

Parameters
rntithe RNTI

Definition at line 337 of file lte-rrc-protocol-ideal.cc.

References m_enbRrcSapProviderMap, and NS_LOG_FUNCTION.

◆ DoSendRrcConnectionReconfiguration()

void ns3::LteEnbRrcProtocolIdeal::DoSendRrcConnectionReconfiguration ( uint16_t  rnti,
LteRrcSap::RrcConnectionReconfiguration  msg 
)
private

Send RRC connection reconfiguration function.

Parameters
rntithe RNTI
msgLteRrcSap::RrcConnectionReconfiguration

Definition at line 385 of file lte-rrc-protocol-ideal.cc.

References ns3::Create(), GetUeRrcSapProvider(), ns3::LteUeRrcSapProvider::RecvRrcConnectionReconfiguration(), ns3::RRC_IDEAL_MSG_DELAY, and ns3::Simulator::Schedule().

+ Here is the call graph for this function:

◆ DoSendRrcConnectionReestablishment()

void ns3::LteEnbRrcProtocolIdeal::DoSendRrcConnectionReestablishment ( uint16_t  rnti,
LteRrcSap::RrcConnectionReestablishment  msg 
)
private

Send RRC connection reestablishment function.

Parameters
rntithe RNTI
msgLteRrcSap::RrcConnectionReestablishment

Definition at line 396 of file lte-rrc-protocol-ideal.cc.

References ns3::Create(), GetUeRrcSapProvider(), ns3::LteUeRrcSapProvider::RecvRrcConnectionReestablishment(), ns3::RRC_IDEAL_MSG_DELAY, and ns3::Simulator::Schedule().

+ Here is the call graph for this function:

◆ DoSendRrcConnectionReestablishmentReject()

void ns3::LteEnbRrcProtocolIdeal::DoSendRrcConnectionReestablishmentReject ( uint16_t  rnti,
LteRrcSap::RrcConnectionReestablishmentReject  msg 
)
private

Send RRC connection reestablishment reject function.

Parameters
rntithe RNTI
msgLteRrcSap::RrcConnectionReestablishmentReject

Definition at line 407 of file lte-rrc-protocol-ideal.cc.

References ns3::Create(), GetUeRrcSapProvider(), ns3::LteUeRrcSapProvider::RecvRrcConnectionReestablishmentReject(), ns3::RRC_IDEAL_MSG_DELAY, and ns3::Simulator::Schedule().

+ Here is the call graph for this function:

◆ DoSendRrcConnectionReject()

void ns3::LteEnbRrcProtocolIdeal::DoSendRrcConnectionReject ( uint16_t  rnti,
LteRrcSap::RrcConnectionReject  msg 
)
private

Send RRC connection reject function.

Parameters
rntithe RNTI
msgLteRrcSap::RrcConnectionReject

Definition at line 428 of file lte-rrc-protocol-ideal.cc.

References ns3::Create(), GetUeRrcSapProvider(), ns3::LteUeRrcSapProvider::RecvRrcConnectionReject(), ns3::RRC_IDEAL_MSG_DELAY, and ns3::Simulator::Schedule().

+ Here is the call graph for this function:

◆ DoSendRrcConnectionRelease()

void ns3::LteEnbRrcProtocolIdeal::DoSendRrcConnectionRelease ( uint16_t  rnti,
LteRrcSap::RrcConnectionRelease  msg 
)
private

Send RRC connection release function.

Parameters
rntithe RNTI
msgLteRrcSap::RrcConnectionRelease

Definition at line 418 of file lte-rrc-protocol-ideal.cc.

References ns3::Create(), GetUeRrcSapProvider(), ns3::LteUeRrcSapProvider::RecvRrcConnectionRelease(), ns3::RRC_IDEAL_MSG_DELAY, and ns3::Simulator::Schedule().

+ Here is the call graph for this function:

◆ DoSendRrcConnectionSetup()

void ns3::LteEnbRrcProtocolIdeal::DoSendRrcConnectionSetup ( uint16_t  rnti,
LteRrcSap::RrcConnectionSetup  msg 
)
private

Send RRC connection setup function.

Parameters
rntithe RNTI
msgLteRrcSap::RrcConnectionSetup

Definition at line 376 of file lte-rrc-protocol-ideal.cc.

References ns3::Create(), GetUeRrcSapProvider(), ns3::LteUeRrcSapProvider::RecvRrcConnectionSetup(), ns3::RRC_IDEAL_MSG_DELAY, and ns3::Simulator::Schedule().

+ Here is the call graph for this function:

◆ DoSendSystemInformation()

void ns3::LteEnbRrcProtocolIdeal::DoSendSystemInformation ( uint16_t  cellId,
LteRrcSap::SystemInformation  msg 
)
private

Send system information function.

Parameters
cellIdcell ID
msgLteRrcSap::SystemInformation

Definition at line 344 of file lte-rrc-protocol-ideal.cc.

References ns3::NodeList::Begin(), ns3::Create(), ns3::NodeList::End(), NS_LOG_FUNCTION, NS_LOG_LOGIC, ns3::LteUeRrcSapProvider::RecvSystemInformation(), ns3::RRC_IDEAL_MSG_DELAY, and ns3::Simulator::Schedule().

+ Here is the call graph for this function:

◆ DoSetupUe()

void ns3::LteEnbRrcProtocolIdeal::DoSetupUe ( uint16_t  rnti,
LteEnbRrcSapUser::SetupUeParameters  params 
)
private

Setup UE function.

Parameters
rntithe RNTI
paramsLteEnbRrcSapUser::SetupUeParameters

Definition at line 297 of file lte-rrc-protocol-ideal.cc.

References m_enbRrcSapProviderMap, and NS_LOG_FUNCTION.

◆ GetLteEnbRrcSapUser()

LteEnbRrcSapUser * ns3::LteEnbRrcProtocolIdeal::GetLteEnbRrcSapUser ( )

Get LTE ENB RRC SAP user function.

Returns
LTE ENB RRC SAP user

Definition at line 266 of file lte-rrc-protocol-ideal.cc.

References m_enbRrcSapUser.

◆ GetTypeId()

TypeId ns3::LteEnbRrcProtocolIdeal::GetTypeId ( )
static

Get the type ID.

Returns
the object TypeId

Definition at line 250 of file lte-rrc-protocol-ideal.cc.

References ns3::TypeId::SetParent().

+ Here is the call graph for this function:

◆ GetUeRrcSapProvider()

LteUeRrcSapProvider * ns3::LteEnbRrcProtocolIdeal::GetUeRrcSapProvider ( uint16_t  rnti)

Get LTE UE RRC SAP provider function.

Parameters
rntithe RNTI
Returns
LTE UE RRC SAP provider

Definition at line 278 of file lte-rrc-protocol-ideal.cc.

References ns3::Create(), m_enbRrcSapProviderMap, and NS_ASSERT_MSG.

Referenced by DoSendRrcConnectionReconfiguration(), DoSendRrcConnectionReestablishment(), DoSendRrcConnectionReestablishmentReject(), DoSendRrcConnectionReject(), DoSendRrcConnectionRelease(), and DoSendRrcConnectionSetup().

+ Here is the call graph for this function:
+ Here is the caller graph for this function:

◆ SendSystemInformation()

void ns3::LteEnbRrcProtocolIdeal::SendSystemInformation ( LteRrcSap::SystemInformation  msg)
private

Send system information function.

Parameters
msgLteRrcSap::SystemInformation

◆ SetCellId()

void ns3::LteEnbRrcProtocolIdeal::SetCellId ( uint16_t  cellId)

Set the cell ID function.

Parameters
cellIdthe cell ID

Definition at line 272 of file lte-rrc-protocol-ideal.cc.

References m_cellId.

◆ SetLteEnbRrcSapProvider()

void ns3::LteEnbRrcProtocolIdeal::SetLteEnbRrcSapProvider ( LteEnbRrcSapProvider p)

Set LTE ENB RRC SAP provider function.

Parameters
pthe LTE ENB RRC SAP provider

Definition at line 260 of file lte-rrc-protocol-ideal.cc.

References m_enbRrcSapProvider.

◆ SetUeRrcSapProvider()

void ns3::LteEnbRrcProtocolIdeal::SetUeRrcSapProvider ( uint16_t  rnti,
LteUeRrcSapProvider p 
)

Set UE RRC SAP provider function.

Parameters
rntithe RNTI
pthe UE RRC SAP provider

Definition at line 286 of file lte-rrc-protocol-ideal.cc.

References ns3::Create(), and m_enbRrcSapProviderMap.

Referenced by ns3::LteUeRrcProtocolIdeal::SetEnbRrcSapProvider().

+ Here is the call graph for this function:
+ Here is the caller graph for this function:

Friends And Related Symbol Documentation

◆ MemberLteEnbRrcSapUser< LteEnbRrcProtocolIdeal >

allow MemberLteEnbRrcSapUser<LteEnbRrcProtocolIdeal> class friend access

Definition at line 139 of file lte-rrc-protocol-ideal.h.

Referenced by LteEnbRrcProtocolIdeal().

Member Data Documentation

◆ m_cellId

uint16_t ns3::LteEnbRrcProtocolIdeal::m_cellId
private

the cell ID

Definition at line 304 of file lte-rrc-protocol-ideal.h.

Referenced by SetCellId().

◆ m_enbRrcSapProvider

LteEnbRrcSapProvider* ns3::LteEnbRrcProtocolIdeal::m_enbRrcSapProvider
private

the ENB RRC SAP provider

Definition at line 305 of file lte-rrc-protocol-ideal.h.

Referenced by SetLteEnbRrcSapProvider().

◆ m_enbRrcSapProviderMap

std::map<uint16_t, LteUeRrcSapProvider*> ns3::LteEnbRrcProtocolIdeal::m_enbRrcSapProviderMap
private

the LTE UE RRC SAP provider

Definition at line 308 of file lte-rrc-protocol-ideal.h.

Referenced by DoRemoveUe(), DoSetupUe(), GetUeRrcSapProvider(), and SetUeRrcSapProvider().

◆ m_enbRrcSapUser

LteEnbRrcSapUser* ns3::LteEnbRrcProtocolIdeal::m_enbRrcSapUser
private

the ENB RRC SAP user

Definition at line 306 of file lte-rrc-protocol-ideal.h.

Referenced by LteEnbRrcProtocolIdeal(), DoDispose(), and GetLteEnbRrcSapUser().

◆ m_rnti

uint16_t ns3::LteEnbRrcProtocolIdeal::m_rnti
private

the RNTI

Definition at line 303 of file lte-rrc-protocol-ideal.h.


The documentation for this class was generated from the following files: