#include "ns3/core-module.h"#include "ns3/three-gpp-channel-model.h"#include "ns3/uniform-planar-array.h"#include <fstream>#include "ns3/three-gpp-spectrum-propagation-loss-model.h"#include "ns3/net-device.h"#include "ns3/simple-net-device.h"#include "ns3/node.h"#include "ns3/node-container.h"#include "ns3/mobility-model.h"#include "ns3/constant-position-mobility-model.h"#include "ns3/lte-spectrum-value-helper.h"#include "ns3/channel-condition-model.h"#include "ns3/three-gpp-propagation-loss-model.h"
Include dependency graph for three-gpp-channel-example.cc:Go to the source code of this file.
Classes | |
| struct | ComputeSnrParams |
| A structure that holds the parameters for the ComputeSnr function. More... | |
Functions | |
| static void | ComputeSnr (ComputeSnrParams ¶ms) |
| Compute the average SNR. More... | |
| static void | DoBeamforming (Ptr< NetDevice > thisDevice, Ptr< PhasedArrayModel > thisAntenna, Ptr< NetDevice > otherDevice) |
| Perform the beamforming using the DFT beamforming method. More... | |
Variables | |
| static Ptr< ThreeGppPropagationLossModel > | m_propagationLossModel |
| the PropagationLossModel object More... | |
| static Ptr< ThreeGppSpectrumPropagationLossModel > | m_spectrumLossModel |
| the SpectrumPropagationLossModel object More... | |
|
static |
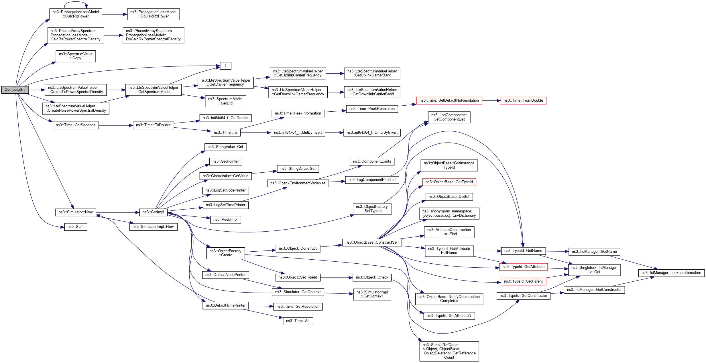
Compute the average SNR.
| params | A structure that holds the parameters that are needed to perform calculations in ComputeSnr |
Definition at line 134 of file three-gpp-channel-example.cc.
References ns3::PropagationLossModel::CalcRxPower(), ns3::PhasedArraySpectrumPropagationLossModel::CalcRxPowerSpectralDensity(), ns3::SpectrumValue::Copy(), ns3::LteSpectrumValueHelper::CreateNoisePowerSpectralDensity(), ns3::LteSpectrumValueHelper::CreateTxPowerSpectralDensity(), f(), ns3::Time::GetSeconds(), m_propagationLossModel, m_spectrumLossModel, ComputeSnrParams::noiseFigure, ns3::Simulator::Now(), NS_ASSERT_MSG, NS_LOG_DEBUG, ComputeSnrParams::rxAntenna, ComputeSnrParams::rxMob, ns3::Sum(), ComputeSnrParams::txAntenna, ComputeSnrParams::txMob, and ComputeSnrParams::txPow.
Here is the call graph for this function:
|
static |
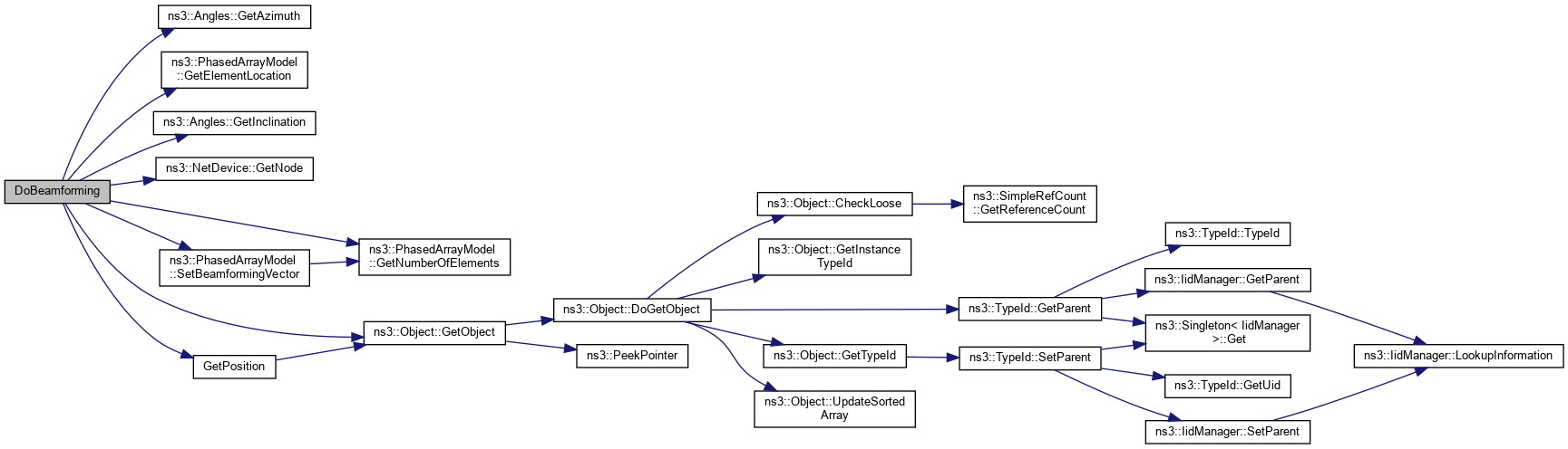
Perform the beamforming using the DFT beamforming method.
| thisDevice | the device performing the beamforming |
| thisAntenna | the antenna object associated to thisDevice |
| otherDevice | the device towards which point the beam |
Definition at line 95 of file three-gpp-channel-example.cc.
References ns3::Angles::GetAzimuth(), ns3::PhasedArrayModel::GetElementLocation(), ns3::Angles::GetInclination(), ns3::NetDevice::GetNode(), ns3::PhasedArrayModel::GetNumberOfElements(), ns3::Object::GetObject(), GetPosition(), and ns3::PhasedArrayModel::SetBeamformingVector().
Here is the call graph for this function:
|
static |
the PropagationLossModel object
Definition at line 50 of file three-gpp-channel-example.cc.
Referenced by ComputeSnr().
|
static |
the SpectrumPropagationLossModel object
Definition at line 51 of file three-gpp-channel-example.cc.
Referenced by ComputeSnr().