Unit test for RREQ. More...
Inheritance diagram for ns3::aodv::RreqHeaderTest:
Collaboration diagram for ns3::aodv::RreqHeaderTest:Public Member Functions | |
| RreqHeaderTest () | |
| virtual void | DoRun () |
| Implementation to actually run this TestCase. More... | |
Public Member Functions inherited from ns3::TestCase | |
| TestCase (const TestCase &)=delete | |
| virtual | ~TestCase () |
| Destructor. More... | |
| std::string | GetName (void) const |
| TestCase & | operator= (const TestCase &)=delete |
Additional Inherited Members | |
Public Types inherited from ns3::TestCase | |
| enum | TestDuration { QUICK = 1 , EXTENSIVE = 2 , TAKES_FOREVER = 3 } |
| How long the test takes to execute. More... | |
Protected Member Functions inherited from ns3::TestCase | |
| TestCase (std::string name) | |
| Constructor. More... | |
| void | AddTestCase (TestCase *testCase, TestDuration duration=QUICK) |
| Add an individual child TestCase to this test suite. More... | |
| TestCase * | GetParent () const |
| Get the parent of this TestCsse. More... | |
| bool | IsStatusFailure (void) const |
| Check if any tests failed. More... | |
| bool | IsStatusSuccess (void) const |
| Check if all tests passed. More... | |
| void | SetDataDir (std::string directory) |
| Set the data directory where reference trace files can be found. More... | |
| void | ReportTestFailure (std::string cond, std::string actual, std::string limit, std::string message, std::string file, int32_t line) |
| Log the failure of this TestCase. More... | |
| bool | MustAssertOnFailure (void) const |
| Check if this run should assert on failure. More... | |
| bool | MustContinueOnFailure (void) const |
| Check if this run should continue on failure. More... | |
| std::string | CreateDataDirFilename (std::string filename) |
| Construct the full path to a file in the data directory. More... | |
| std::string | CreateTempDirFilename (std::string filename) |
| Construct the full path to a file in a temporary directory. More... | |
Unit test for RREQ.
Definition at line 144 of file aodv-test-suite.cc.
|
inline |
Definition at line 146 of file aodv-test-suite.cc.
|
inlinevirtual |
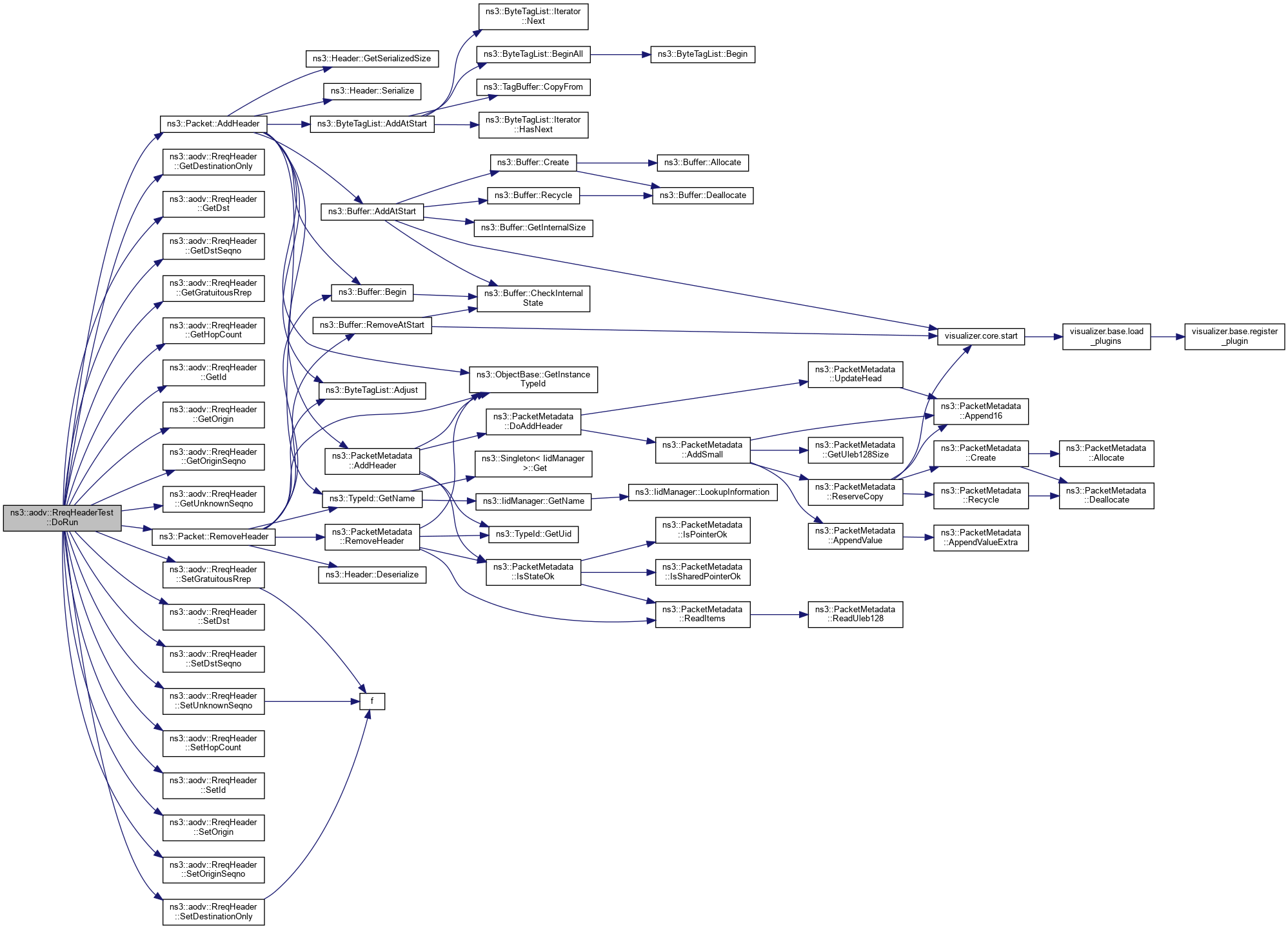
Implementation to actually run this TestCase.
Subclasses should override this method to conduct their tests.
Implements ns3::TestCase.
Definition at line 149 of file aodv-test-suite.cc.
References ns3::Packet::AddHeader(), ns3::aodv::RreqHeader::GetDestinationOnly(), ns3::aodv::RreqHeader::GetDst(), ns3::aodv::RreqHeader::GetDstSeqno(), ns3::aodv::RreqHeader::GetGratuitousRrep(), ns3::aodv::RreqHeader::GetHopCount(), ns3::aodv::RreqHeader::GetId(), ns3::aodv::RreqHeader::GetOrigin(), ns3::aodv::RreqHeader::GetOriginSeqno(), ns3::aodv::RreqHeader::GetUnknownSeqno(), NS_TEST_EXPECT_MSG_EQ, ns3::Packet::RemoveHeader(), ns3::aodv::RreqHeader::SetDestinationOnly(), ns3::aodv::RreqHeader::SetDst(), ns3::aodv::RreqHeader::SetDstSeqno(), ns3::aodv::RreqHeader::SetGratuitousRrep(), ns3::aodv::RreqHeader::SetHopCount(), ns3::aodv::RreqHeader::SetId(), ns3::aodv::RreqHeader::SetOrigin(), ns3::aodv::RreqHeader::SetOriginSeqno(), and ns3::aodv::RreqHeader::SetUnknownSeqno().
Here is the call graph for this function: