Includes the accumulated configuration of the measurements to be performed by the UE. More...
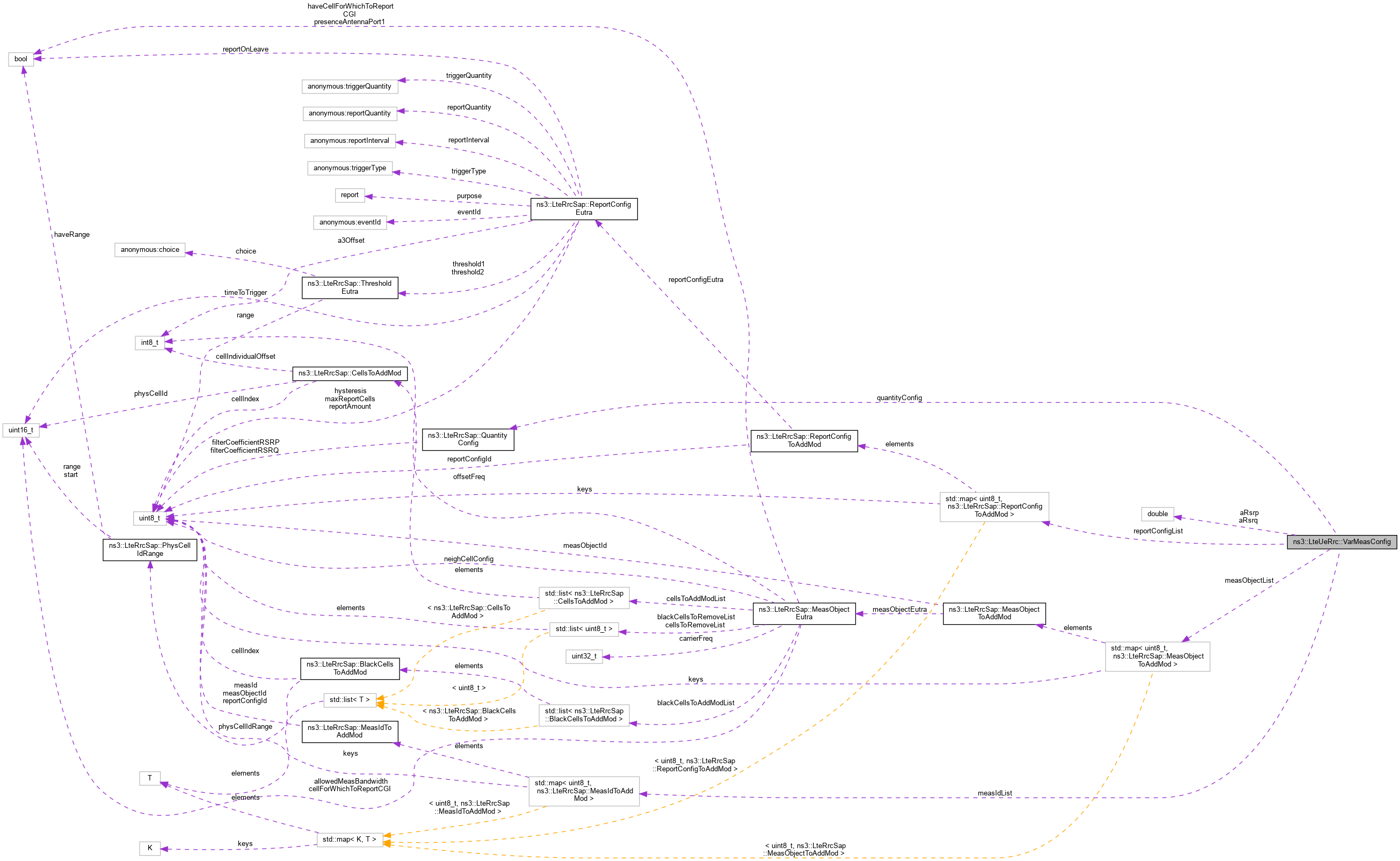
Collaboration diagram for ns3::LteUeRrc::VarMeasConfig:Public Attributes | |
| double | aRsrp |
| RSRP. More... | |
| double | aRsrq |
| RSRQ. More... | |
| std::map< uint8_t, LteRrcSap::MeasIdToAddMod > | measIdList |
| measure ID list More... | |
| std::map< uint8_t, LteRrcSap::MeasObjectToAddMod > | measObjectList |
| measure object list More... | |
| LteRrcSap::QuantityConfig | quantityConfig |
| quantity config More... | |
| std::map< uint8_t, LteRrcSap::ReportConfigToAddMod > | reportConfigList |
| report config list More... | |
Includes the accumulated configuration of the measurements to be performed by the UE.
Based on 3GPP TS 36.331 section 7.1. Also note that some optional variables in the specification are omitted.
Definition at line 958 of file lte-ue-rrc.h.
| double ns3::LteUeRrc::VarMeasConfig::aRsrp |
RSRP.
Definition at line 964 of file lte-ue-rrc.h.
Referenced by ns3::LteUeRrc::ApplyMeasConfig(), and ns3::LteUeRrc::SaveUeMeasurements().
| double ns3::LteUeRrc::VarMeasConfig::aRsrq |
RSRQ.
Definition at line 965 of file lte-ue-rrc.h.
Referenced by ns3::LteUeRrc::ApplyMeasConfig(), and ns3::LteUeRrc::SaveUeMeasurements().
| std::map<uint8_t, LteRrcSap::MeasIdToAddMod> ns3::LteUeRrc::VarMeasConfig::measIdList |
measure ID list
Definition at line 960 of file lte-ue-rrc.h.
Referenced by ns3::LteUeRrc::ApplyMeasConfig(), ns3::LteUeRrc::DoNotifyRandomAccessSuccessful(), ns3::LteUeRrc::DoReportUeMeasurements(), ns3::LteUeRrc::LeaveConnectedMode(), ns3::LteUeRrc::MeasurementReportTriggering(), and ns3::LteUeRrc::SendMeasurementReport().
| std::map<uint8_t, LteRrcSap::MeasObjectToAddMod> ns3::LteUeRrc::VarMeasConfig::measObjectList |
measure object list
Definition at line 961 of file lte-ue-rrc.h.
Referenced by ns3::LteUeRrc::ApplyMeasConfig(), and ns3::LteUeRrc::MeasurementReportTriggering().
| LteRrcSap::QuantityConfig ns3::LteUeRrc::VarMeasConfig::quantityConfig |
quantity config
Definition at line 963 of file lte-ue-rrc.h.
Referenced by ns3::LteUeRrc::ApplyMeasConfig().
| std::map<uint8_t, LteRrcSap::ReportConfigToAddMod> ns3::LteUeRrc::VarMeasConfig::reportConfigList |
report config list
Definition at line 962 of file lte-ue-rrc.h.
Referenced by ns3::LteUeRrc::ApplyMeasConfig(), ns3::LteUeRrc::MeasurementReportTriggering(), and ns3::LteUeRrc::SendMeasurementReport().