A Discrete-Event Network Simulator
API
pointer.h File Reference

ns3::PointerValue attribute value declarations and template implementations. More...

#include "attribute.h"
#include "object.h"
+ Include dependency graph for pointer.h:
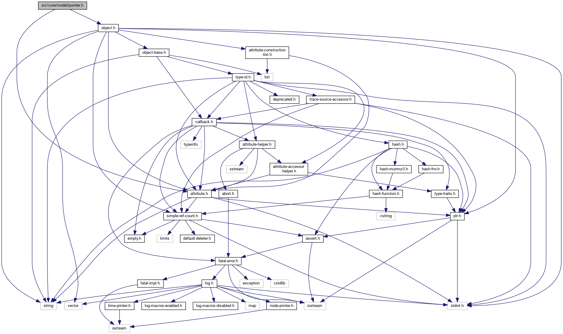
+ This graph shows which files directly or indirectly include this file:

Go to the source code of this file.

Classes

class  ns3::PointerChecker
 AttributeChecker implementation for PointerValue. More...
 
class  ns3::internal::PointerChecker< T >
 PointerChecker implementation. More...
 
class  ns3::PointerValue
 Hold objects of type Ptr<T>. More...
 

Namespaces

 ns3
 Every class exported by the ns3 library is enclosed in the ns3 namespace.
 
 ns3::internal
 Namespace for implementation details.
 

Functions

template<typename T1 >
Ptr< const AttributeAccessor > ns3::MakePointerAccessor (T1 a1)
 Create an AttributeAccessor for a class data member, or a lone class get functor or set method. More...
 
template<typename T1 , typename T2 >
Ptr< const AttributeAccessor > ns3::MakePointerAccessor (T1 a1, T2 a2)
 Create an AttributeAccessor using a pair of get functor and set methods from a class. More...
 
template<typename T >
Ptr< AttributeChecker > ns3::MakePointerChecker (void)
 Create a PointerChecker for a type. More...
 

Detailed Description

ns3::PointerValue attribute value declarations and template implementations.

Definition in file pointer.h.