A Discrete-Event Network Simulator
API
TimerImpl Implementation
+ Collaboration diagram for TimerImpl Implementation:

Files

file  timer-impl.h
 ns3::TimerImpl declaration and implementation.
 

Classes

struct  ns3::TimerImplFive< T1, T2, T3, T4, T5 >
 TimerImpl specialization class for varying numbers of arguments. More...
 
struct  ns3::TimerImplFour< T1, T2, T3, T4 >
 TimerImpl specialization class for varying numbers of arguments. More...
 
struct  ns3::TimerImplMemberTraits< T >
 Helper for the MakeTimerImpl functions which take a class method. More...
 
struct  ns3::TimerImplMemberTraits< T * >
 Helper for the MakeTimerImpl functions which take a class method. More...
 
struct  ns3::TimerImplOne< T1 >
 TimerImpl specialization class for varying numbers of arguments. More...
 
struct  ns3::TimerImplSix< T1, T2, T3, T4, T5, T6 >
 TimerImpl specialization class for varying numbers of arguments. More...
 
struct  ns3::TimerImplThree< T1, T2, T3 >
 TimerImpl specialization class for varying numbers of arguments. More...
 
struct  ns3::TimerImplTwo< T1, T2 >
 TimerImpl specialization class for varying numbers of arguments. More...
 
struct  ns3::TimerTraits< T >
 Type and reference traits for TimerImpl arguments. More...
 

Functions

template<typename FN >
TimerImplns3::MakeTimerImpl (FN fn)
 Make a TimerImpl from a function pointer taking varying numbers of arguments. More...
 
template<typename FN >
TimerImplns3::MakeTimerImpl (IntToType< 0 >, FN fn)
 Make a TimerImpl from a function pointer taking zero arguments. More...
 
template<typename MEM_PTR , typename OBJ_PTR >
TimerImplns3::MakeTimerImpl (IntToType< 0 >, MEM_PTR memPtr, OBJ_PTR objPtr)
 Make a TimerImpl from a function pointer taking zero arguments. More...
 
template<typename FN >
TimerImplns3::MakeTimerImpl (IntToType< 1 >, FN fn)
 Make a TimerImpl from a function pointer taking one argument. More...
 
template<typename MEM_PTR , typename OBJ_PTR >
TimerImplns3::MakeTimerImpl (IntToType< 1 >, MEM_PTR memPtr, OBJ_PTR objPtr)
 Make a TimerImpl from a function pointer taking one argument. More...
 
template<typename FN >
TimerImplns3::MakeTimerImpl (IntToType< 2 >, FN fn)
 Make a TimerImpl from a function pointer taking two arguments. More...
 
template<typename MEM_PTR , typename OBJ_PTR >
TimerImplns3::MakeTimerImpl (IntToType< 2 >, MEM_PTR memPtr, OBJ_PTR objPtr)
 Make a TimerImpl from a function pointer taking two arguments. More...
 
template<typename FN >
TimerImplns3::MakeTimerImpl (IntToType< 3 >, FN fn)
 Make a TimerImpl from a function pointer taking three arguments. More...
 
template<typename MEM_PTR , typename OBJ_PTR >
TimerImplns3::MakeTimerImpl (IntToType< 3 >, MEM_PTR memPtr, OBJ_PTR objPtr)
 Make a TimerImpl from a function pointer taking three arguments. More...
 
template<typename FN >
TimerImplns3::MakeTimerImpl (IntToType< 4 >, FN fn)
 Make a TimerImpl from a function pointer taking four arguments. More...
 
template<typename MEM_PTR , typename OBJ_PTR >
TimerImplns3::MakeTimerImpl (IntToType< 4 >, MEM_PTR memPtr, OBJ_PTR objPtr)
 Make a TimerImpl from a function pointer taking four arguments. More...
 
template<typename FN >
TimerImplns3::MakeTimerImpl (IntToType< 5 >, FN fn)
 Make a TimerImpl from a function pointer taking five arguments. More...
 
template<typename MEM_PTR , typename OBJ_PTR >
TimerImplns3::MakeTimerImpl (IntToType< 5 >, MEM_PTR memPtr, OBJ_PTR objPtr)
 Make a TimerImpl from a function pointer taking five arguments. More...
 
template<typename FN >
TimerImplns3::MakeTimerImpl (IntToType< 6 >, FN fn)
 Make a TimerImpl from a function pointer taking six arguments. More...
 
template<typename MEM_PTR , typename OBJ_PTR >
TimerImplns3::MakeTimerImpl (IntToType< 6 >, MEM_PTR memPtr, OBJ_PTR objPtr)
 Make a TimerImpl from a function pointer taking six arguments. More...
 
template<typename MEM_PTR , typename OBJ_PTR >
TimerImplns3::MakeTimerImpl (MEM_PTR memPtr, OBJ_PTR objPtr)
 Make a TimerImpl from a class method pointer taking a varying number of arguments. More...
 

Detailed Description

Function Documentation

◆ MakeTimerImpl() [1/16]

template<typename FN >
TimerImpl* ns3::MakeTimerImpl ( FN  fn)

Make a TimerImpl from a function pointer taking varying numbers of arguments.

Template Parameters
FN[deduced] Function signature type of the callback function.
Parameters
[in]fnThe function pointer to invoke when the timer expires.
Returns
The TimerImpl.

Definition at line 252 of file timer-impl.h.

References NS_ASSERT.

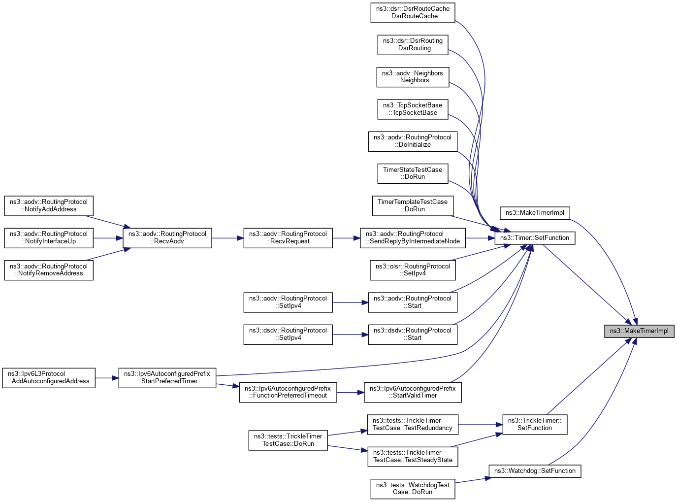
Referenced by ns3::MakeTimerImpl(), ns3::Timer::SetFunction(), ns3::TrickleTimer::SetFunction(), and ns3::Watchdog::SetFunction().

+ Here is the caller graph for this function:

◆ MakeTimerImpl() [2/16]

template<typename FN >
TimerImpl* ns3::MakeTimerImpl ( IntToType< 0 >  ,
FN  fn 
)

Make a TimerImpl from a function pointer taking zero arguments.

Template Parameters
FN[deduced] Function signature type of the callback function.
Parameters
[in]fnThe function pointer to invoke when the timer expires.
Returns
The TimerImpl.

Definition at line 264 of file timer-impl.h.

References ns3::Simulator::Schedule().

+ Here is the call graph for this function:

◆ MakeTimerImpl() [3/16]

template<typename MEM_PTR , typename OBJ_PTR >
TimerImpl* ns3::MakeTimerImpl ( IntToType< 0 >  ,
MEM_PTR  memPtr,
OBJ_PTR  objPtr 
)

Make a TimerImpl from a function pointer taking zero arguments.

Template Parameters
MEM_PTR[deduced] Class method function signature type.
OBJ_PTR[deduced] Class type.
Parameters
[in]memPtrClass method to invoke when the timer expires.
[in]objPtrObject instance pointer.
Returns
The TimerImpl.

Definition at line 631 of file timer-impl.h.

References ns3::Simulator::Schedule().

+ Here is the call graph for this function:

◆ MakeTimerImpl() [4/16]

template<typename FN >
TimerImpl* ns3::MakeTimerImpl ( IntToType< 1 >  ,
FN  fn 
)

Make a TimerImpl from a function pointer taking one argument.

Template Parameters
FN[deduced] Function signature type of the callback function.
Parameters
[in]fnThe function pointer to invoke when the timer expires.
Returns
The TimerImpl.

Definition at line 290 of file timer-impl.h.

References ns3::Simulator::Schedule().

+ Here is the call graph for this function:

◆ MakeTimerImpl() [5/16]

template<typename MEM_PTR , typename OBJ_PTR >
TimerImpl* ns3::MakeTimerImpl ( IntToType< 1 >  ,
MEM_PTR  memPtr,
OBJ_PTR  objPtr 
)

Make a TimerImpl from a function pointer taking one argument.

Template Parameters
MEM_PTR[deduced] Class method function signature type.
OBJ_PTR[deduced] Class type.
Parameters
[in]memPtrClass method to invoke when the timer expires.
[in]objPtrObject instance pointer.
Returns
The TimerImpl.

Definition at line 659 of file timer-impl.h.

References ns3::Simulator::Schedule().

+ Here is the call graph for this function:

◆ MakeTimerImpl() [6/16]

template<typename FN >
TimerImpl* ns3::MakeTimerImpl ( IntToType< 2 >  ,
FN  fn 
)

Make a TimerImpl from a function pointer taking two arguments.

Template Parameters
FN[deduced] Function signature type of the callback function.
Parameters
[in]fnThe function pointer to invoke when the timer expires.
Returns
The TimerImpl.

Definition at line 325 of file timer-impl.h.

References ns3::Simulator::Schedule().

+ Here is the call graph for this function:

◆ MakeTimerImpl() [7/16]

template<typename MEM_PTR , typename OBJ_PTR >
TimerImpl* ns3::MakeTimerImpl ( IntToType< 2 >  ,
MEM_PTR  memPtr,
OBJ_PTR  objPtr 
)

Make a TimerImpl from a function pointer taking two arguments.

Template Parameters
MEM_PTR[deduced] Class method function signature type.
OBJ_PTR[deduced] Class type.
Parameters
[in]memPtrClass method to invoke when the timer expires.
[in]objPtrObject instance pointer.
Returns
The TimerImpl.

Definition at line 696 of file timer-impl.h.

References ns3::Simulator::Schedule().

+ Here is the call graph for this function:

◆ MakeTimerImpl() [8/16]

template<typename FN >
TimerImpl* ns3::MakeTimerImpl ( IntToType< 3 >  ,
FN  fn 
)

Make a TimerImpl from a function pointer taking three arguments.

Template Parameters
FN[deduced] Function signature type of the callback function.
Parameters
[in]fnThe function pointer to invoke when the timer expires.
Returns
The TimerImpl.

Definition at line 365 of file timer-impl.h.

References ns3::Simulator::Schedule().

+ Here is the call graph for this function:

◆ MakeTimerImpl() [9/16]

template<typename MEM_PTR , typename OBJ_PTR >
TimerImpl* ns3::MakeTimerImpl ( IntToType< 3 >  ,
MEM_PTR  memPtr,
OBJ_PTR  objPtr 
)

Make a TimerImpl from a function pointer taking three arguments.

Template Parameters
MEM_PTR[deduced] Class method function signature type.
OBJ_PTR[deduced] Class type.
Parameters
[in]memPtrClass method to invoke when the timer expires.
[in]objPtrObject instance pointer.
Returns
The TimerImpl.

Definition at line 738 of file timer-impl.h.

References ns3::Simulator::Schedule().

+ Here is the call graph for this function:

◆ MakeTimerImpl() [10/16]

template<typename FN >
TimerImpl* ns3::MakeTimerImpl ( IntToType< 4 >  ,
FN  fn 
)

Make a TimerImpl from a function pointer taking four arguments.

Template Parameters
FN[deduced] Function signature type of the callback function.
Parameters
[in]fnThe function pointer to invoke when the timer expires.
Returns
The TimerImpl.

Definition at line 410 of file timer-impl.h.

References ns3::Simulator::Schedule().

+ Here is the call graph for this function:

◆ MakeTimerImpl() [11/16]

template<typename MEM_PTR , typename OBJ_PTR >
TimerImpl* ns3::MakeTimerImpl ( IntToType< 4 >  ,
MEM_PTR  memPtr,
OBJ_PTR  objPtr 
)

Make a TimerImpl from a function pointer taking four arguments.

Template Parameters
MEM_PTR[deduced] Class method function signature type.
OBJ_PTR[deduced] Class type.
Parameters
[in]memPtrClass method to invoke when the timer expires.
[in]objPtrObject instance pointer.
Returns
The TimerImpl.

Definition at line 785 of file timer-impl.h.

References ns3::Simulator::Schedule().

+ Here is the call graph for this function:

◆ MakeTimerImpl() [12/16]

template<typename FN >
TimerImpl* ns3::MakeTimerImpl ( IntToType< 5 >  ,
FN  fn 
)

Make a TimerImpl from a function pointer taking five arguments.

Template Parameters
FN[deduced] Function signature type of the callback function.
Parameters
[in]fnThe function pointer to invoke when the timer expires.
Returns
The TimerImpl.

Definition at line 460 of file timer-impl.h.

References ns3::Simulator::Schedule().

+ Here is the call graph for this function:

◆ MakeTimerImpl() [13/16]

template<typename MEM_PTR , typename OBJ_PTR >
TimerImpl* ns3::MakeTimerImpl ( IntToType< 5 >  ,
MEM_PTR  memPtr,
OBJ_PTR  objPtr 
)

Make a TimerImpl from a function pointer taking five arguments.

Template Parameters
MEM_PTR[deduced] Class method function signature type.
OBJ_PTR[deduced] Class type.
Parameters
[in]memPtrClass method to invoke when the timer expires.
[in]objPtrObject instance pointer.
Returns
The TimerImpl.

Definition at line 837 of file timer-impl.h.

References ns3::Simulator::Schedule().

+ Here is the call graph for this function:

◆ MakeTimerImpl() [14/16]

template<typename FN >
TimerImpl* ns3::MakeTimerImpl ( IntToType< 6 >  ,
FN  fn 
)

Make a TimerImpl from a function pointer taking six arguments.

Template Parameters
FN[deduced] Function signature type of the callback function.
Parameters
[in]fnThe function pointer to invoke when the timer expires.
Returns
The TimerImpl.

Definition at line 515 of file timer-impl.h.

References ns3::Simulator::Schedule().

+ Here is the call graph for this function:

◆ MakeTimerImpl() [15/16]

template<typename MEM_PTR , typename OBJ_PTR >
TimerImpl* ns3::MakeTimerImpl ( IntToType< 6 >  ,
MEM_PTR  memPtr,
OBJ_PTR  objPtr 
)

Make a TimerImpl from a function pointer taking six arguments.

Template Parameters
MEM_PTR[deduced] Class method function signature type.
OBJ_PTR[deduced] Class type.
Parameters
[in]memPtrClass method to invoke when the timer expires.
[in]objPtrObject instance pointer.
Returns
The TimerImpl.

Definition at line 894 of file timer-impl.h.

References ns3::Simulator::Schedule().

+ Here is the call graph for this function:

◆ MakeTimerImpl() [16/16]

template<typename MEM_PTR , typename OBJ_PTR >
TimerImpl* ns3::MakeTimerImpl ( MEM_PTR  memPtr,
OBJ_PTR  objPtr 
)

Make a TimerImpl from a class method pointer taking a varying number of arguments.

Template Parameters
MEM_PTR[deduced] Class method function signature type.
OBJ_PTR[deduced] Class type.
Parameters
[in]memPtrClass method to invoke when the timer expires.
[in]objPtrObject instance pointer.
Returns
The TimerImpl.

Definition at line 619 of file timer-impl.h.

References ns3::MakeTimerImpl(), and NS_ASSERT.

+ Here is the call graph for this function: