#include <iostream>#include <fstream>#include <string>#include "ns3/core-module.h"#include "ns3/network-module.h"#include "ns3/internet-module.h"#include "ns3/point-to-point-module.h"#include "ns3/applications-module.h"#include "ns3/config-store-module.h"#include "ns3/error-model.h"#include "ns3/tcp-header.h"#include "ns3/udp-header.h"#include "ns3/enum.h"#include "ns3/event-id.h"#include "ns3/ipv4-global-routing-helper.h"#include "ns3/traffic-control-module.h"
Include dependency graph for codel-vs-pfifo-asymmetric.cc:Go to the source code of this file.
Functions | |
| void | CreateBulkFlow (AddressValue remoteAddress, Ptr< Node > sender, uint32_t pktSize, float stopTime) |
| void | CreateOnOffFlow (AddressValue remoteAddress, Ptr< Node > sender, float stopTime) |
| static void | CwndTracer (Ptr< OutputStreamWrapper >stream, uint32_t oldval, uint32_t newval) |
| static void | DroppingStateTracer (Ptr< OutputStreamWrapper >stream, bool oldVal, bool newVal) |
| static void | EveryDropTracer (Ptr< OutputStreamWrapper >stream, Ptr< const QueueDiscItem > item) |
| static void | QueueLengthTracer (Ptr< OutputStreamWrapper >stream, uint32_t oldval, uint32_t newval) |
| static void | SojournTracer (Ptr< OutputStreamWrapper >stream, Time newval) |
| static void | TraceCwnd (std::string cwndTrFileName) |
| static void | TraceDroppingState (std::string dropStateTrFileName) |
| static void | TraceEveryDrop (std::string everyDropTrFileName) |
| static void | TraceQueueLength (std::string queueLengthTrFileName) |
| static void | TraceSojourn (std::string sojournTrFileName) |
$ ./ns3 run "codel-vs-pfifo-asymmetric [Program Options]"
–serverCmtsDelay –cmtsRouterDelay –routerHostDelay –serverLanDataRate –cmtsLanDataRate –cmtsWanDataRate –routerWanDataRate –routerLanDataRate –hostLanDataRate –routerWanQueueDiscType –queueSize –pktSize –numOfUpLoadBulkFlows –numOfDownLoadBulkFlows –numOfUpLoadOnOffFlows –numOfDownLoadOnOffFlows –startTime –simDuration –isPcapEnabled –logging Definition in file codel-vs-pfifo-asymmetric.cc.
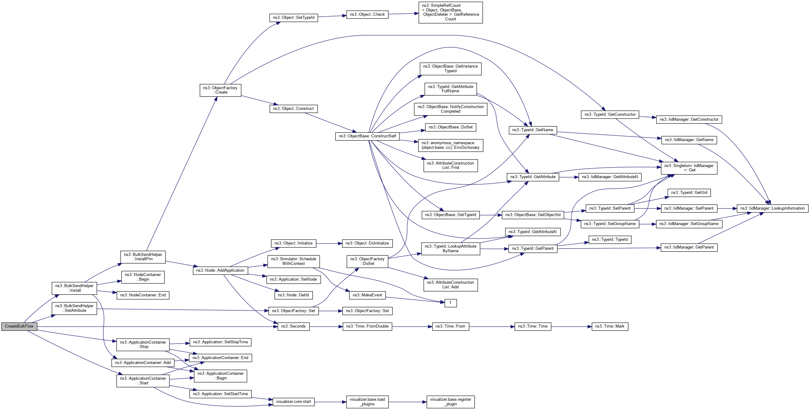
| void CreateBulkFlow | ( | AddressValue | remoteAddress, |
| Ptr< Node > | sender, | ||
| uint32_t | pktSize, | ||
| float | stopTime | ||
| ) |
Definition at line 192 of file codel-vs-pfifo-asymmetric.cc.
References ns3::BulkSendHelper::Install(), pktSize, ns3::Seconds(), ns3::BulkSendHelper::SetAttribute(), ns3::ApplicationContainer::Start(), ns3::ApplicationContainer::Stop(), and stopTime.
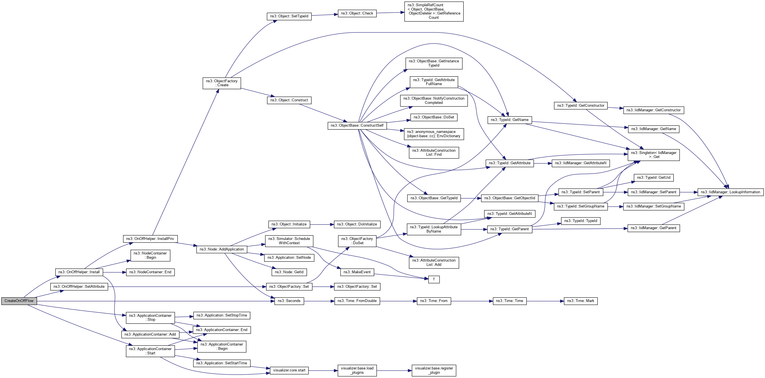
Here is the call graph for this function:| void CreateOnOffFlow | ( | AddressValue | remoteAddress, |
| Ptr< Node > | sender, | ||
| float | stopTime | ||
| ) |
Definition at line 204 of file codel-vs-pfifo-asymmetric.cc.
References ns3::OnOffHelper::Install(), ns3::Seconds(), ns3::OnOffHelper::SetAttribute(), ns3::ApplicationContainer::Start(), ns3::ApplicationContainer::Stop(), and stopTime.
Here is the call graph for this function:
|
static |
Definition at line 73 of file codel-vs-pfifo-asymmetric.cc.
References ns3::OutputStreamWrapper::GetStream().
Referenced by TraceCwnd().
Here is the call graph for this function:
Here is the caller graph for this function:
|
static |
Definition at line 161 of file codel-vs-pfifo-asymmetric.cc.
References ns3::Time::GetSeconds(), ns3::OutputStreamWrapper::GetStream(), ns3::Simulator::Now(), and NS_LOG_INFO.
Referenced by TraceDroppingState().
Here is the call graph for this function:
Here is the caller graph for this function:
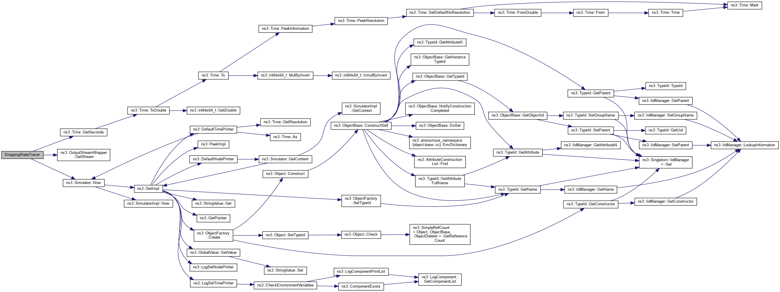
|
static |
Definition at line 139 of file codel-vs-pfifo-asymmetric.cc.
References ns3::Time::GetSeconds(), ns3::OutputStreamWrapper::GetStream(), and ns3::Simulator::Now().
Referenced by TraceEveryDrop().
Here is the call graph for this function:
Here is the caller graph for this function:
|
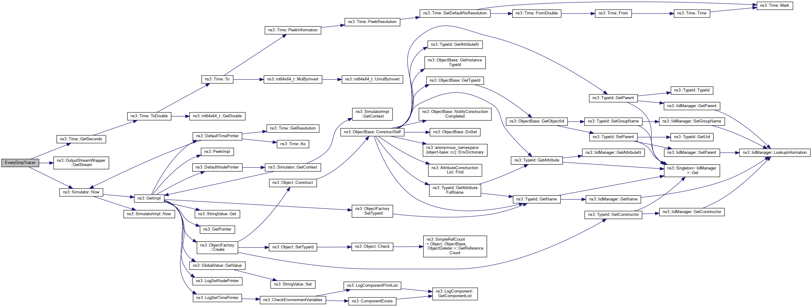
static |
Definition at line 117 of file codel-vs-pfifo-asymmetric.cc.
References ns3::OutputStreamWrapper::GetStream().
Referenced by TraceQueueLength().
Here is the call graph for this function:
Here is the caller graph for this function:
|
static |
Definition at line 95 of file codel-vs-pfifo-asymmetric.cc.
References ns3::OutputStreamWrapper::GetStream().
Referenced by TraceSojourn().
Here is the call graph for this function:
Here is the caller graph for this function:
|
static |
Definition at line 79 of file codel-vs-pfifo-asymmetric.cc.
References ns3::Config::ConnectWithoutContext(), ns3::AsciiTraceHelper::CreateFileStream(), CwndTracer(), ns3::MakeBoundCallback(), and NS_LOG_DEBUG.
Here is the call graph for this function:
|
static |
Definition at line 176 of file codel-vs-pfifo-asymmetric.cc.
References ns3::Config::ConnectWithoutContext(), ns3::AsciiTraceHelper::CreateFileStream(), DroppingStateTracer(), ns3::MakeBoundCallback(), and NS_LOG_DEBUG.
Here is the call graph for this function:
|
static |
Definition at line 145 of file codel-vs-pfifo-asymmetric.cc.
References ns3::Config::ConnectWithoutContext(), ns3::AsciiTraceHelper::CreateFileStream(), EveryDropTracer(), ns3::MakeBoundCallback(), and NS_LOG_DEBUG.
Here is the call graph for this function:
|
static |
Definition at line 123 of file codel-vs-pfifo-asymmetric.cc.
References ns3::Config::ConnectWithoutContext(), ns3::AsciiTraceHelper::CreateFileStream(), ns3::MakeBoundCallback(), NS_LOG_DEBUG, and QueueLengthTracer().
Here is the call graph for this function:
|
static |
Definition at line 101 of file codel-vs-pfifo-asymmetric.cc.
References ns3::Config::ConnectWithoutContext(), ns3::AsciiTraceHelper::CreateFileStream(), ns3::MakeBoundCallback(), NS_LOG_DEBUG, and SojournTracer().
Here is the call graph for this function: