#include "ns3/core-module.h"#include "ns3/network-module.h"#include "ns3/point-to-point-module.h"#include "ns3/applications-module.h"#include <fstream>#include "ns3/ipv6-static-routing-helper.h"#include "ns3/ipv6-routing-table-entry.h"#include "ns3/internet-module.h"#include "ns3/tcp-header.h"#include "ns3/traffic-control-module.h"#include <string>
Include dependency graph for cobalt-vs-codel.cc:Go to the source code of this file.
Functions | |
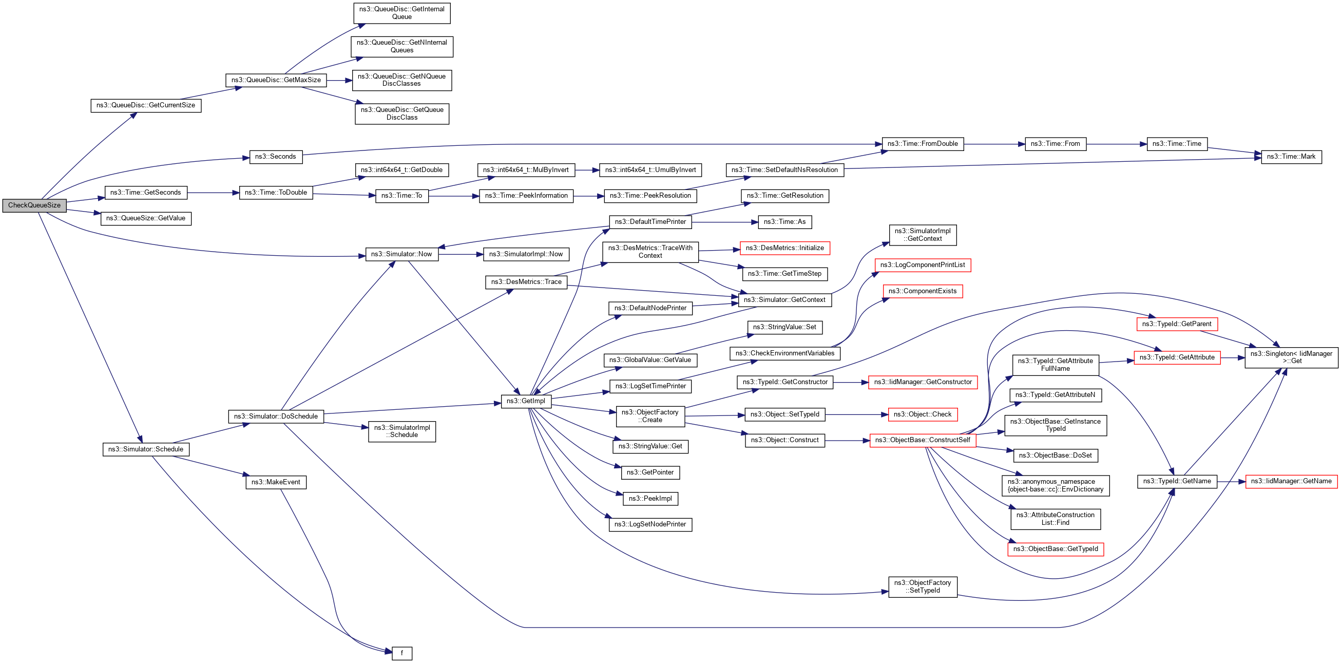
| void | CheckQueueSize (Ptr< QueueDisc > queue, std::string queue_disc_type) |
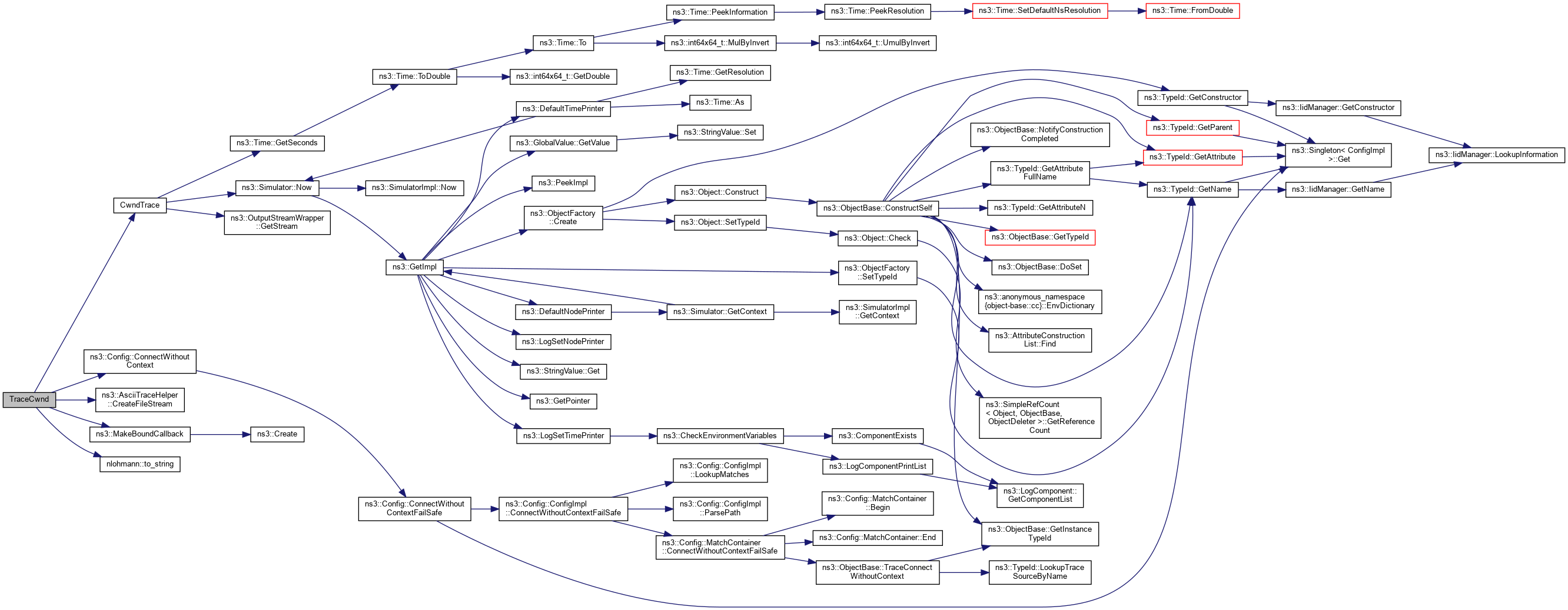
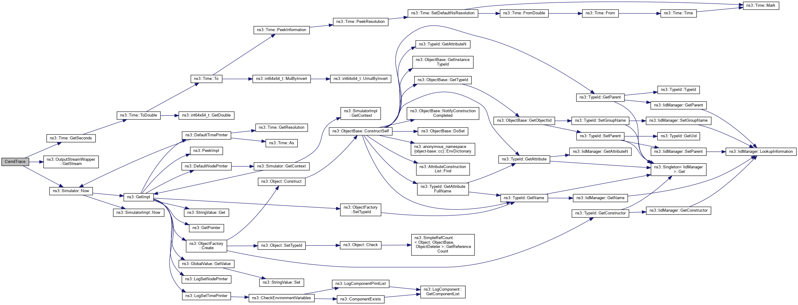
| static void | CwndTrace (Ptr< OutputStreamWrapper > stream, uint32_t oldCwnd, uint32_t newCwnd) |
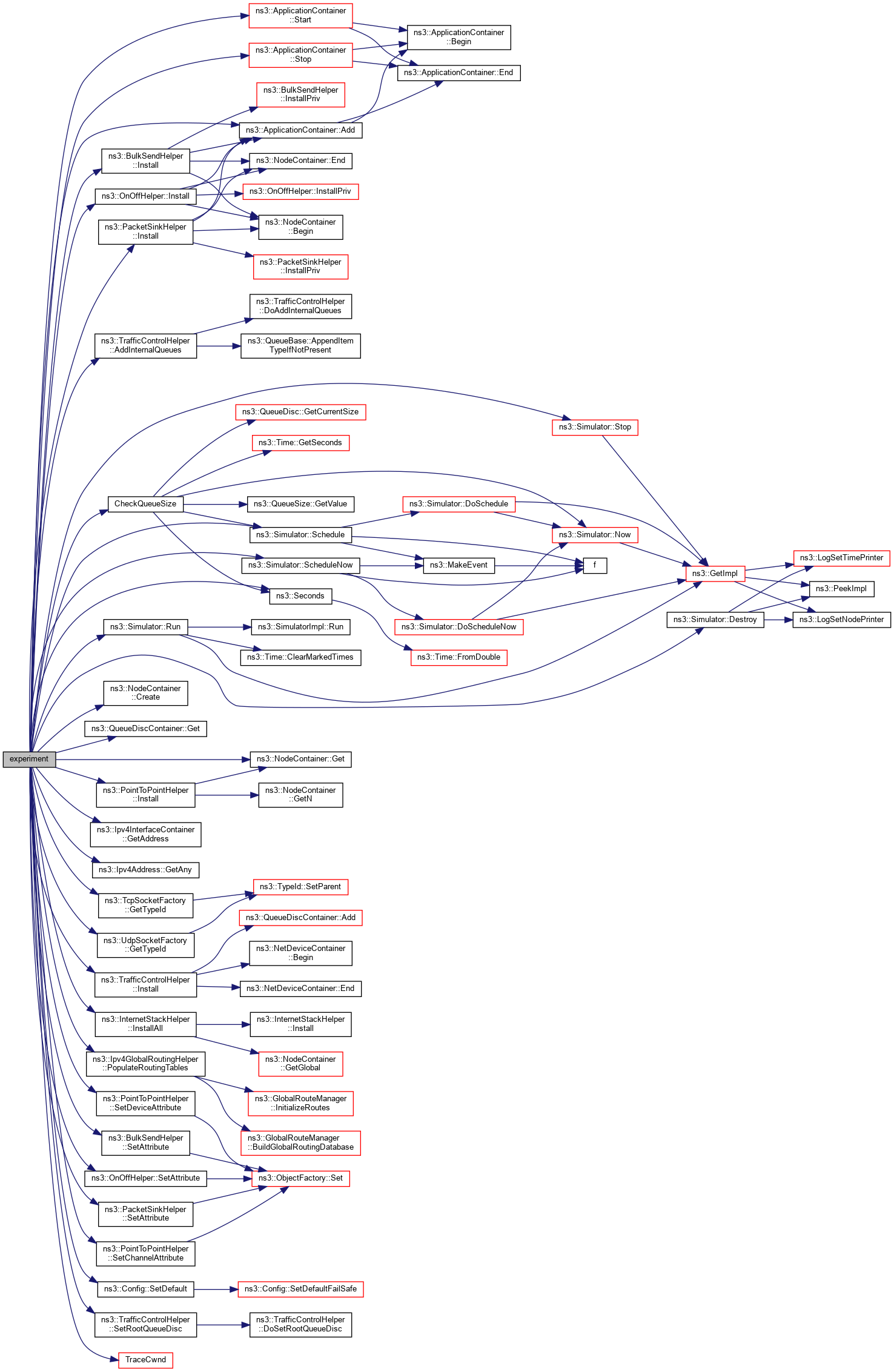
| void | experiment (std::string queue_disc_type) |
| static void | TraceCwnd (std::string queue_disc_type) |
Variables | |
| std::string | dir = "MixTraffic/" |
Definition at line 46 of file cobalt-vs-codel.cc.
References dir, ns3::QueueDisc::GetCurrentSize(), ns3::Time::GetSeconds(), ns3::QueueSize::GetValue(), ns3::Simulator::Now(), ns3::Simulator::Schedule(), and ns3::Seconds().
Referenced by experiment().
Here is the call graph for this function:
Here is the caller graph for this function:
|
static |
Definition at line 58 of file cobalt-vs-codel.cc.
References ns3::Time::GetSeconds(), ns3::OutputStreamWrapper::GetStream(), and ns3::Simulator::Now().
Referenced by InstallBulkSend(), and TraceCwnd().
Here is the call graph for this function:
Here is the caller graph for this function:| void experiment | ( | std::string | queue_disc_type | ) |
Definition at line 74 of file cobalt-vs-codel.cc.
References ns3::ApplicationContainer::Add(), ns3::TrafficControlHelper::AddInternalQueues(), first::address, CheckQueueSize(), ns3::NodeContainer::Create(), ns3::Simulator::Destroy(), first::devices, dir, ns3::QueueDiscContainer::Get(), ns3::NodeContainer::Get(), ns3::Ipv4InterfaceContainer::GetAddress(), ns3::Ipv4Address::GetAny(), ns3::TcpSocketFactory::GetTypeId(), ns3::UdpSocketFactory::GetTypeId(), ns3::TrafficControlHelper::Install(), ns3::PointToPointHelper::Install(), ns3::BulkSendHelper::Install(), ns3::OnOffHelper::Install(), ns3::PacketSinkHelper::Install(), ns3::InternetStackHelper::InstallAll(), first::interfaces, ns3::Ipv4GlobalRoutingHelper::PopulateRoutingTables(), port, ns3::Simulator::Run(), ns3::Simulator::Schedule(), ns3::Simulator::ScheduleNow(), ns3::Seconds(), ns3::BulkSendHelper::SetAttribute(), ns3::OnOffHelper::SetAttribute(), ns3::PacketSinkHelper::SetAttribute(), ns3::PointToPointHelper::SetChannelAttribute(), ns3::Config::SetDefault(), ns3::PointToPointHelper::SetDeviceAttribute(), ns3::TrafficControlHelper::SetRootQueueDisc(), sink, ns3::ApplicationContainer::Start(), ns3::ApplicationContainer::Stop(), ns3::Simulator::Stop(), stopTime, and TraceCwnd().
Referenced by ns3::DataCollector::DescribeRun(), PrintPsr(), PrintPsrVsCollisionInterval(), PrintPsrVsDistance(), and PrintSizeVsRange().
Here is the call graph for this function:
Here is the caller graph for this function:
|
static |
Definition at line 64 of file cobalt-vs-codel.cc.
References ns3::Config::ConnectWithoutContext(), ns3::AsciiTraceHelper::CreateFileStream(), CwndTrace(), dir, ns3::MakeBoundCallback(), and nlohmann::to_string().
Referenced by experiment().
Here is the call graph for this function:
Here is the caller graph for this function:| std::string dir = "MixTraffic/" |
Definition at line 43 of file cobalt-vs-codel.cc.
Referenced by CheckQueueSize(), experiment(), and TraceCwnd().