A Discrete-Event Network Simulator
API
ns3::tests::EventGarbageCollectorTestCase Class Reference

Event garbage collector test. More...

+ Inheritance diagram for ns3::tests::EventGarbageCollectorTestCase:
+ Collaboration diagram for ns3::tests::EventGarbageCollectorTestCase:

Public Member Functions

 EventGarbageCollectorTestCase ()
 Constructor. More...
 
virtual ~EventGarbageCollectorTestCase ()
 Destructor. More...
 
virtual void DoRun (void)
 Implementation to actually run this TestCase. More...
 
- Public Member Functions inherited from ns3::TestCase
 TestCase (const TestCase &)=delete
 
virtual ~TestCase ()
 Destructor. More...
 
std::string GetName (void) const
 
TestCaseoperator= (const TestCase &)=delete
 

Private Member Functions

void EventGarbageCollectorCallback ()
 Callback to record event invocations. More...
 

Private Attributes

int m_counter
 Counter to trigger deletion of events. More...
 
EventGarbageCollectorm_events
 Object under test. More...
 

Additional Inherited Members

- Public Types inherited from ns3::TestCase
enum  TestDuration { QUICK = 1 , EXTENSIVE = 2 , TAKES_FOREVER = 3 }
 How long the test takes to execute. More...
 
- Protected Member Functions inherited from ns3::TestCase
 TestCase (std::string name)
 Constructor. More...
 
void AddTestCase (TestCase *testCase, TestDuration duration=QUICK)
 Add an individual child TestCase to this test suite. More...
 
TestCaseGetParent () const
 Get the parent of this TestCsse. More...
 
bool IsStatusFailure (void) const
 Check if any tests failed. More...
 
bool IsStatusSuccess (void) const
 Check if all tests passed. More...
 
void SetDataDir (std::string directory)
 Set the data directory where reference trace files can be found. More...
 
void ReportTestFailure (std::string cond, std::string actual, std::string limit, std::string message, std::string file, int32_t line)
 Log the failure of this TestCase. More...
 
bool MustAssertOnFailure (void) const
 Check if this run should assert on failure. More...
 
bool MustContinueOnFailure (void) const
 Check if this run should continue on failure. More...
 
std::string CreateDataDirFilename (std::string filename)
 Construct the full path to a file in the data directory. More...
 
std::string CreateTempDirFilename (std::string filename)
 Construct the full path to a file in a temporary directory. More...
 

Detailed Description

Event garbage collector test.

Definition at line 46 of file event-garbage-collector-test-suite.cc.

Constructor & Destructor Documentation

◆ EventGarbageCollectorTestCase()

ns3::tests::EventGarbageCollectorTestCase::EventGarbageCollectorTestCase ( )

Constructor.

Definition at line 63 of file event-garbage-collector-test-suite.cc.

◆ ~EventGarbageCollectorTestCase()

ns3::tests::EventGarbageCollectorTestCase::~EventGarbageCollectorTestCase ( )
virtual

Destructor.

Definition at line 67 of file event-garbage-collector-test-suite.cc.

Member Function Documentation

◆ DoRun()

void ns3::tests::EventGarbageCollectorTestCase::DoRun ( void  )
virtual

Implementation to actually run this TestCase.

Subclasses should override this method to conduct their tests.

Implements ns3::TestCase.

Definition at line 82 of file event-garbage-collector-test-suite.cc.

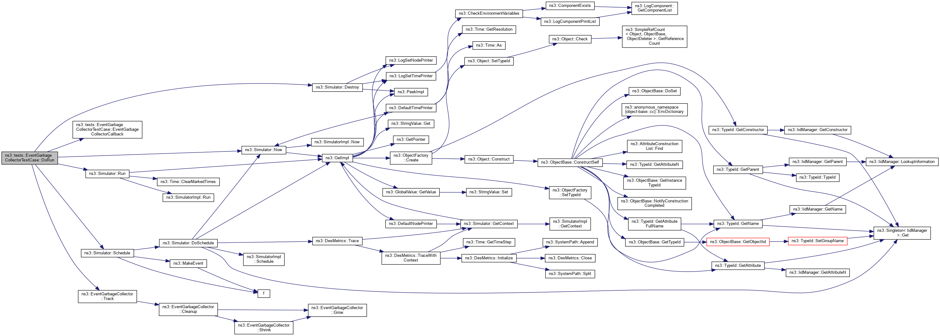
References ns3::Simulator::Destroy(), EventGarbageCollectorCallback(), m_counter, m_events, ns3::Simulator::Now(), NS_TEST_EXPECT_MSG_EQ, ns3::Simulator::Run(), ns3::Simulator::Schedule(), and ns3::EventGarbageCollector::Track().

+ Here is the call graph for this function:

◆ EventGarbageCollectorCallback()

void ns3::tests::EventGarbageCollectorTestCase::EventGarbageCollectorCallback ( )
private

Callback to record event invocations.

Definition at line 71 of file event-garbage-collector-test-suite.cc.

References m_counter, and m_events.

Referenced by DoRun().

+ Here is the caller graph for this function:

Member Data Documentation

◆ m_counter

int ns3::tests::EventGarbageCollectorTestCase::m_counter
private

Counter to trigger deletion of events.

Definition at line 48 of file event-garbage-collector-test-suite.cc.

Referenced by DoRun(), and EventGarbageCollectorCallback().

◆ m_events

EventGarbageCollector* ns3::tests::EventGarbageCollectorTestCase::m_events
private

Object under test.

Definition at line 49 of file event-garbage-collector-test-suite.cc.

Referenced by DoRun(), and EventGarbageCollectorCallback().


The documentation for this class was generated from the following file: