DSR Maintain Buffer Entry. More...
#include "dsr-maintain-buff.h"
Collaboration diagram for ns3::dsr::DsrMaintainBuffEntry:Public Member Functions | |
| DsrMaintainBuffEntry (Ptr< const Packet > pa=0, Ipv4Address us=Ipv4Address(), Ipv4Address n=Ipv4Address(), Ipv4Address s=Ipv4Address(), Ipv4Address dst=Ipv4Address(), uint16_t ackId=0, uint8_t segs=0, Time exp=Simulator::Now()) | |
| Construct a DsrMaintainBuffEntry with the given parameters. More... | |
| uint16_t | GetAckId () const |
| Get acknowledge ID. More... | |
| Ipv4Address | GetDst () const |
| Get destination address. More... | |
| Time | GetExpireTime () const |
| Get expiration time. More... | |
| Ipv4Address | GetNextHop () const |
| Get next hop of entry. More... | |
| Ipv4Address | GetOurAdd () const |
| Get local address of entry. More... | |
| Ptr< const Packet > | GetPacket () const |
| Get packet. More... | |
| uint8_t | GetSegsLeft () const |
| Get segments left. More... | |
| Ipv4Address | GetSrc () const |
| Get source address. More... | |
| void | SetAckId (uint16_t ackId) |
| Set acknowledge ID. More... | |
| void | SetDst (Ipv4Address n) |
| Set destination address. More... | |
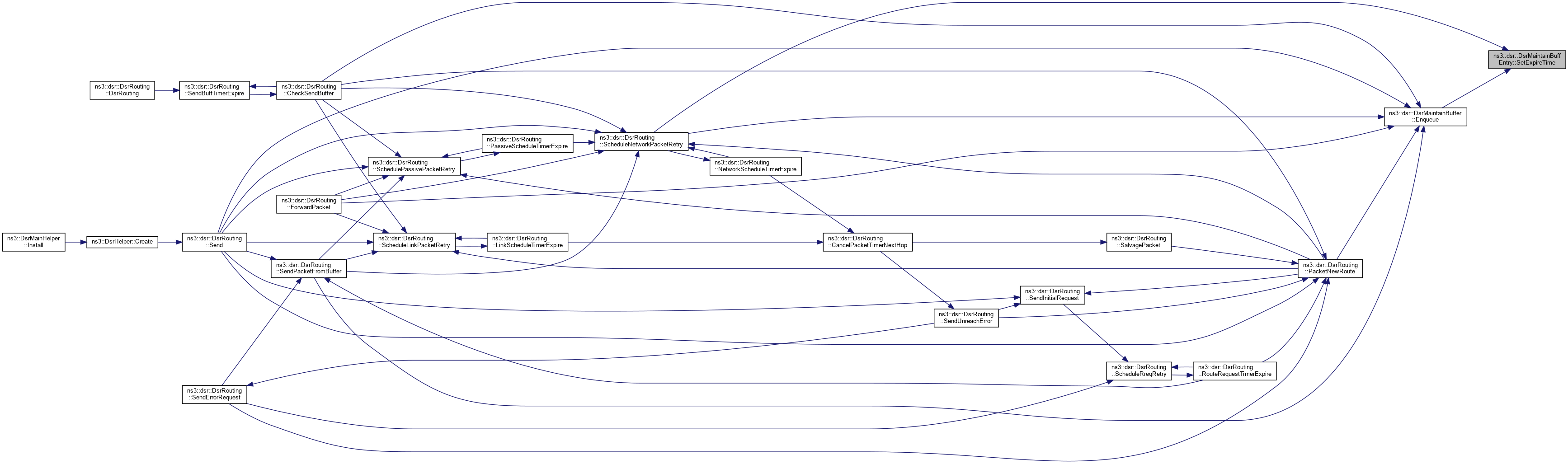
| void | SetExpireTime (Time exp) |
| Set expiration time. More... | |
| void | SetNextHop (Ipv4Address n) |
| Set next hop of entry. More... | |
| void | SetOurAdd (Ipv4Address us) |
| Set local address of entry. More... | |
| void | SetPacket (Ptr< const Packet > p) |
| Set packet. More... | |
| void | SetSegsLeft (uint8_t segs) |
| Set segments left. More... | |
| void | SetSrc (Ipv4Address s) |
| Set source address. More... | |
Private Attributes | |
| uint16_t | m_ackId |
| The data ack id. More... | |
| Ipv4Address | m_dst |
| The destination address. More... | |
| Time | m_expire |
| Expire time for queue entry. More... | |
| Ipv4Address | m_nextHop |
| Next hop Ip address. More... | |
| Ipv4Address | m_ourAdd |
| Our own ip address. More... | |
| Ptr< const Packet > | m_packet |
| Data packet. More... | |
| uint8_t | m_segsLeft |
| The segments left field. More... | |
| Ipv4Address | m_src |
| The source address. More... | |
DSR Maintain Buffer Entry.
Definition at line 212 of file dsr-maintain-buff.h.
|
inline |
Construct a DsrMaintainBuffEntry with the given parameters.
| pa | packet |
| us | our IPv4 address |
| n | next hop IPv4 address |
| s | IPv4 address of the source |
| dst | IPv4 address of the destination |
| ackId | ACK ID |
| segs | number of segments left |
| exp | expiration time |
Definition at line 227 of file dsr-maintain-buff.h.
|
inline |
Get acknowledge ID.
Definition at line 326 of file dsr-maintain-buff.h.
References m_ackId.
Referenced by ns3::dsr::DsrMaintainBuffer::AllEqual(), ns3::dsr::DsrRouting::CancelNetworkPacketTimer(), ns3::dsr::DsrRouting::CheckSendBuffer(), ns3::dsr::DsrMaintainBuffer::Enqueue(), ns3::dsr::DsrRouting::ForwardPacket(), ns3::dsr::DsrMaintainBuffer::NetworkEqual(), ns3::dsr::DsrRouting::NetworkScheduleTimerExpire(), ns3::dsr::DsrRouting::PacketNewRoute(), ns3::dsr::DsrMaintainBuffer::PromiscEqual(), ns3::dsr::DsrRouting::ScheduleNetworkPacketRetry(), ns3::dsr::DsrRouting::Send(), and ns3::dsr::DsrRouting::SendPacketFromBuffer().
Here is the caller graph for this function:
|
inline |
Get destination address.
Definition at line 294 of file dsr-maintain-buff.h.
References m_dst.
Referenced by ns3::dsr::DsrMaintainBuffer::AllEqual(), ns3::dsr::DsrRouting::CancelLinkPacketTimer(), ns3::dsr::DsrRouting::CancelNetworkPacketTimer(), ns3::dsr::DsrRouting::CancelPacketTimerNextHop(), ns3::dsr::DsrRouting::CancelPassivePacketTimer(), ns3::dsr::DsrRouting::CheckSendBuffer(), ns3::dsr::DsrMaintainBuffer::Enqueue(), ns3::dsr::DsrRouting::ForwardPacket(), ns3::dsr::DsrMaintainBuffer::LinkEqual(), ns3::dsr::DsrRouting::LinkScheduleTimerExpire(), ns3::dsr::DsrMaintainBuffer::NetworkEqual(), ns3::dsr::DsrRouting::NetworkScheduleTimerExpire(), ns3::dsr::DsrRouting::PacketNewRoute(), ns3::dsr::DsrRouting::PassiveScheduleTimerExpire(), ns3::dsr::DsrMaintainBuffer::PromiscEqual(), ns3::dsr::DsrRouting::ScheduleLinkPacketRetry(), ns3::dsr::DsrRouting::ScheduleNetworkPacketRetry(), ns3::dsr::DsrRouting::SchedulePassivePacketRetry(), ns3::dsr::DsrRouting::Send(), and ns3::dsr::DsrRouting::SendPacketFromBuffer().
Here is the caller graph for this function:
|
inline |
Get expiration time.
Definition at line 366 of file dsr-maintain-buff.h.
References m_expire, and ns3::Simulator::Now().
Referenced by ns3::dsr::IsExpired::operator()().
Here is the call graph for this function:
Here is the caller graph for this function:
|
inline |
Get next hop of entry.
Definition at line 278 of file dsr-maintain-buff.h.
References m_nextHop.
Referenced by ns3::dsr::DsrMaintainBuffer::AllEqual(), ns3::dsr::DsrRouting::CancelLinkPacketTimer(), ns3::dsr::DsrRouting::CancelNetworkPacketTimer(), ns3::dsr::DsrRouting::CheckSendBuffer(), ns3::dsr::DsrMaintainBuffer::Enqueue(), ns3::dsr::DsrRouting::ForwardPacket(), ns3::dsr::DsrMaintainBuffer::LinkEqual(), ns3::dsr::DsrRouting::LinkScheduleTimerExpire(), ns3::dsr::DsrMaintainBuffer::NetworkEqual(), ns3::dsr::DsrRouting::NetworkScheduleTimerExpire(), ns3::dsr::DsrRouting::PacketNewRoute(), ns3::dsr::DsrRouting::PassiveScheduleTimerExpire(), ns3::dsr::DsrRouting::ScheduleLinkPacketRetry(), ns3::dsr::DsrRouting::ScheduleNetworkPacketRetry(), ns3::dsr::DsrRouting::SchedulePassivePacketRetry(), ns3::dsr::DsrRouting::Send(), and ns3::dsr::DsrRouting::SendPacketFromBuffer().
Here is the caller graph for this function:
|
inline |
Get local address of entry.
Definition at line 262 of file dsr-maintain-buff.h.
References m_ourAdd.
Referenced by ns3::dsr::DsrMaintainBuffer::AllEqual(), ns3::dsr::DsrRouting::CancelLinkPacketTimer(), ns3::dsr::DsrRouting::CancelNetworkPacketTimer(), ns3::dsr::DsrRouting::CheckSendBuffer(), ns3::dsr::DsrMaintainBuffer::Enqueue(), ns3::dsr::DsrRouting::ForwardPacket(), ns3::dsr::DsrMaintainBuffer::LinkEqual(), ns3::dsr::DsrRouting::LinkScheduleTimerExpire(), ns3::dsr::DsrMaintainBuffer::NetworkEqual(), ns3::dsr::DsrRouting::NetworkScheduleTimerExpire(), ns3::dsr::DsrRouting::PacketNewRoute(), ns3::dsr::DsrRouting::ScheduleLinkPacketRetry(), ns3::dsr::DsrRouting::ScheduleNetworkPacketRetry(), ns3::dsr::DsrRouting::Send(), and ns3::dsr::DsrRouting::SendPacketFromBuffer().
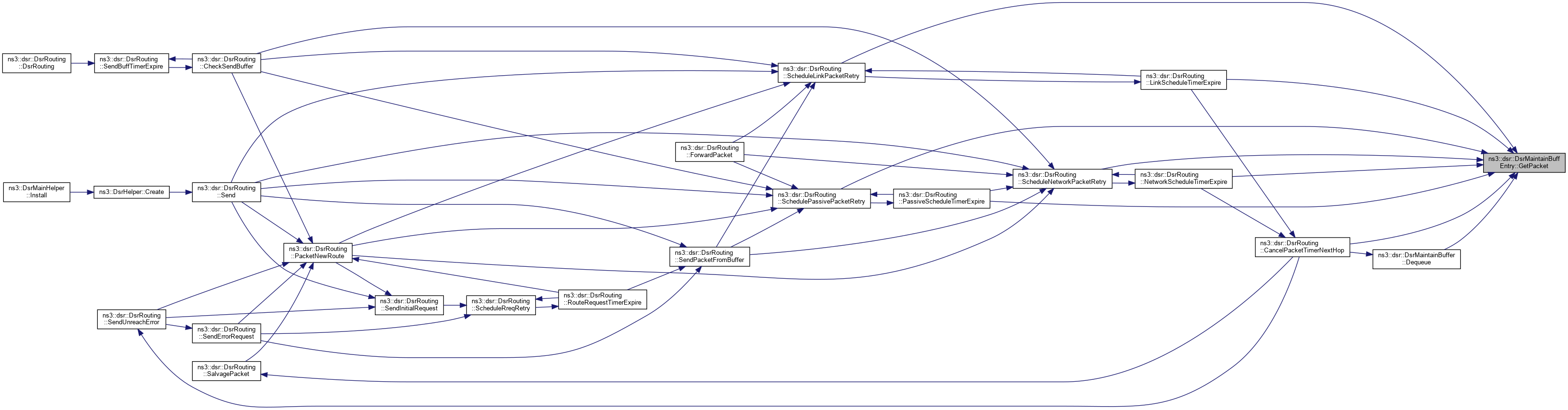
Here is the caller graph for this function:Get packet.
Definition at line 246 of file dsr-maintain-buff.h.
References m_packet.
Referenced by ns3::dsr::DsrRouting::CancelPacketTimerNextHop(), ns3::dsr::DsrMaintainBuffer::Dequeue(), ns3::dsr::DsrRouting::LinkScheduleTimerExpire(), ns3::dsr::DsrRouting::NetworkScheduleTimerExpire(), ns3::dsr::DsrRouting::PassiveScheduleTimerExpire(), ns3::dsr::DsrRouting::ScheduleLinkPacketRetry(), ns3::dsr::DsrRouting::ScheduleNetworkPacketRetry(), and ns3::dsr::DsrRouting::SchedulePassivePacketRetry().
Here is the caller graph for this function:
|
inline |
Get segments left.
Definition at line 342 of file dsr-maintain-buff.h.
References m_segsLeft.
Referenced by ns3::dsr::DsrMaintainBuffer::AllEqual(), ns3::dsr::DsrRouting::CancelNetworkPacketTimer(), ns3::dsr::DsrRouting::CancelPassivePacketTimer(), ns3::dsr::DsrRouting::CheckSendBuffer(), ns3::dsr::DsrMaintainBuffer::Enqueue(), ns3::dsr::DsrRouting::ForwardPacket(), ns3::dsr::DsrRouting::PacketNewRoute(), ns3::dsr::DsrRouting::PassiveScheduleTimerExpire(), ns3::dsr::DsrMaintainBuffer::PromiscEqual(), ns3::dsr::DsrRouting::SchedulePassivePacketRetry(), ns3::dsr::DsrRouting::Send(), and ns3::dsr::DsrRouting::SendPacketFromBuffer().
Here is the caller graph for this function:
|
inline |
Get source address.
Definition at line 310 of file dsr-maintain-buff.h.
References m_src.
Referenced by ns3::dsr::DsrMaintainBuffer::AllEqual(), ns3::dsr::DsrRouting::CancelLinkPacketTimer(), ns3::dsr::DsrRouting::CancelNetworkPacketTimer(), ns3::dsr::DsrRouting::CancelPacketTimerNextHop(), ns3::dsr::DsrRouting::CancelPassivePacketTimer(), ns3::dsr::DsrRouting::CheckSendBuffer(), ns3::dsr::DsrMaintainBuffer::Enqueue(), ns3::dsr::DsrRouting::ForwardPacket(), ns3::dsr::DsrMaintainBuffer::LinkEqual(), ns3::dsr::DsrRouting::LinkScheduleTimerExpire(), ns3::dsr::DsrMaintainBuffer::NetworkEqual(), ns3::dsr::DsrRouting::NetworkScheduleTimerExpire(), ns3::dsr::DsrRouting::PacketNewRoute(), ns3::dsr::DsrRouting::PassiveScheduleTimerExpire(), ns3::dsr::DsrMaintainBuffer::PromiscEqual(), ns3::dsr::DsrRouting::ScheduleLinkPacketRetry(), ns3::dsr::DsrRouting::ScheduleNetworkPacketRetry(), ns3::dsr::DsrRouting::SchedulePassivePacketRetry(), ns3::dsr::DsrRouting::Send(), and ns3::dsr::DsrRouting::SendPacketFromBuffer().
Here is the caller graph for this function:
|
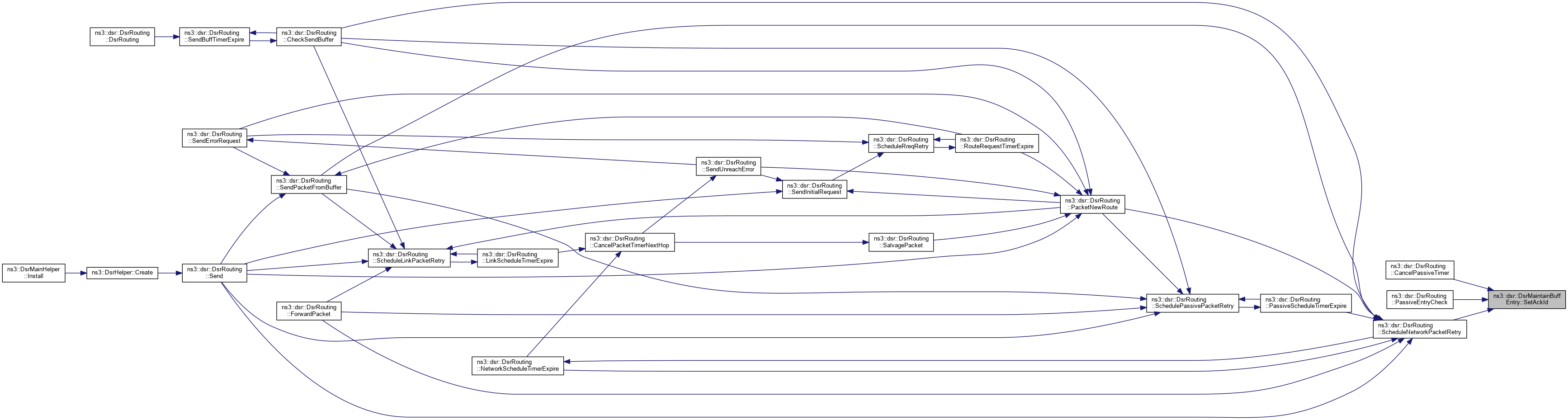
inline |
Set acknowledge ID.
| ackId | the acknowledge ID |
Definition at line 334 of file dsr-maintain-buff.h.
References m_ackId.
Referenced by ns3::dsr::DsrRouting::CancelPassiveTimer(), ns3::dsr::DsrRouting::PassiveEntryCheck(), and ns3::dsr::DsrRouting::ScheduleNetworkPacketRetry().
Here is the caller graph for this function:
|
inline |
Set destination address.
| n | the destination IP address |
Definition at line 302 of file dsr-maintain-buff.h.
References m_dst.
Referenced by ns3::dsr::DsrRouting::CancelPassiveTimer(), ns3::dsr::DsrRouting::PassiveEntryCheck(), and ns3::dsr::DsrRouting::PromiscReceive().
Here is the caller graph for this function:
|
inline |
Set expiration time.
| exp | the expire time |
Definition at line 358 of file dsr-maintain-buff.h.
References m_expire, and ns3::Simulator::Now().
Referenced by ns3::dsr::DsrMaintainBuffer::Enqueue(), and ns3::dsr::DsrRouting::ScheduleNetworkPacketRetry().
Here is the call graph for this function:
Here is the caller graph for this function:
|
inline |
Set next hop of entry.
| n | the next hop IP address |
Definition at line 286 of file dsr-maintain-buff.h.
References m_nextHop.
Referenced by ns3::dsr::DsrRouting::PromiscReceive().
Here is the caller graph for this function:
|
inline |
Set local address of entry.
| us | the local IP address |
Definition at line 270 of file dsr-maintain-buff.h.
References m_ourAdd.
Referenced by ns3::dsr::DsrRouting::PromiscReceive().
Here is the caller graph for this function:Set packet.
| p | the current packet |
Definition at line 254 of file dsr-maintain-buff.h.
References m_packet.
Referenced by ns3::dsr::DsrRouting::CancelPassiveTimer(), ns3::dsr::DsrRouting::PassiveEntryCheck(), ns3::dsr::DsrRouting::PromiscReceive(), and ns3::dsr::DsrRouting::ScheduleNetworkPacketRetry().
Here is the caller graph for this function:
|
inline |
Set segments left.
| segs | the number of segments left |
Definition at line 350 of file dsr-maintain-buff.h.
References m_segsLeft.
Referenced by ns3::dsr::DsrRouting::CancelPassiveTimer(), and ns3::dsr::DsrRouting::PassiveEntryCheck().
Here is the caller graph for this function:
|
inline |
Set source address.
| s | the source IP address |
Definition at line 318 of file dsr-maintain-buff.h.
References m_src.
Referenced by ns3::dsr::DsrRouting::CancelPassiveTimer(), ns3::dsr::DsrRouting::PassiveEntryCheck(), and ns3::dsr::DsrRouting::PromiscReceive().
Here is the caller graph for this function:
|
private |
The data ack id.
Definition at line 383 of file dsr-maintain-buff.h.
Referenced by GetAckId(), and SetAckId().
|
private |
The destination address.
Definition at line 381 of file dsr-maintain-buff.h.
|
private |
Expire time for queue entry.
Definition at line 387 of file dsr-maintain-buff.h.
Referenced by GetExpireTime(), and SetExpireTime().
|
private |
Next hop Ip address.
Definition at line 377 of file dsr-maintain-buff.h.
Referenced by GetNextHop(), and SetNextHop().
|
private |
Our own ip address.
Definition at line 375 of file dsr-maintain-buff.h.
Referenced by GetOurAdd(), and SetOurAdd().
Data packet.
Definition at line 373 of file dsr-maintain-buff.h.
Referenced by GetPacket(), and SetPacket().
|
private |
The segments left field.
Definition at line 385 of file dsr-maintain-buff.h.
Referenced by GetSegsLeft(), and SetSegsLeft().
|
private |
The source address.
Definition at line 379 of file dsr-maintain-buff.h.