A Discrete-Event Network Simulator
API
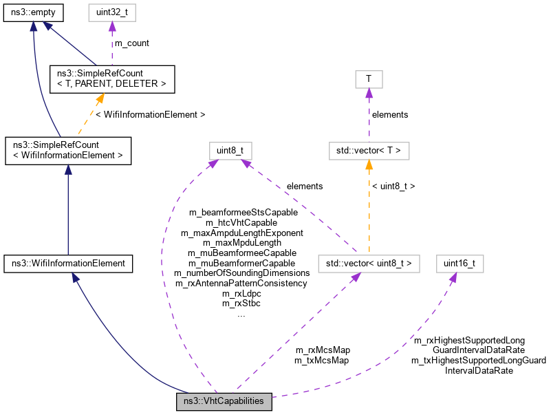
ns3::VhtCapabilities Class Reference

The IEEE 802.11ac VHT Capabilities. More...

#include "vht-capabilities.h"

+ Inheritance diagram for ns3::VhtCapabilities:
+ Collaboration diagram for ns3::VhtCapabilities:

Public Member Functions

 VhtCapabilities ()
 
uint8_t DeserializeInformationField (Buffer::Iterator start, uint8_t length) override
 Deserialize information (i.e., the body of the IE, not including the Element ID and length octets) More...
 
WifiInformationElementId ElementId () const override
 
uint8_t GetInformationFieldSize () const override
 Length of serialized information (i.e., the length of the body of the IE, not including the Element ID and length octets. More...
 
uint32_t GetMaxAmpduLength (void) const
 Return the maximum A-MPDU length. More...
 
uint16_t GetMaxMpduLength (void) const
 Get the maximum MPDU length. More...
 
uint16_t GetRxHighestSupportedLgiDataRate () const
 Get the receive highest supported LGI data rate. More...
 
uint8_t GetRxLdpc () const
 Get the receive LDPC. More...
 
uint8_t GetRxStbc () const
 Get the receive STBC. More...
 
uint16_t GetSerializedSize () const override
 Get the size of the serialized IE including Element ID and length fields. More...
 
uint8_t GetSupportedChannelWidthSet () const
 Get the supported channel width set. More...
 
uint64_t GetSupportedMcsAndNssSet () const
 Return the MCS and NSS field in the VHT Capabilities information element. More...
 
uint8_t GetTxStbc () const
 Get the transmit STBC. More...
 
uint32_t GetVhtCapabilitiesInfo () const
 Return the VHT Capabilities Info field in the VHT Capabilities information element. More...
 
bool IsSupportedMcs (uint8_t mcs, uint8_t nss) const
 Get the is MCS supported. More...
 
bool IsSupportedRxMcs (uint8_t mcs) const
 Returns true if receive MCS is supported. More...
 
bool IsSupportedTxMcs (uint8_t mcs) const
 Returns true if transmit MCS is supported. More...
 
Buffer::Iterator Serialize (Buffer::Iterator start) const override
 Serialize entire IE including Element ID and length fields. More...
 
void SerializeInformationField (Buffer::Iterator start) const override
 Serialize information (i.e., the body of the IE, not including the Element ID and length octets) More...
 
void SetMaxAmpduLength (uint32_t maxAmpduLength)
 Set the maximum AMPDU length. More...
 
void SetMaxMpduLength (uint16_t length)
 Set the maximum MPDU length. More...
 
void SetRxHighestSupportedLgiDataRate (uint16_t supportedDatarate)
 Set the receive highest supported LGI data rate. More...
 
void SetRxLdpc (uint8_t rxLdpc)
 Set the receive LDPC. More...
 
void SetRxMcsMap (uint8_t mcs, uint8_t nss)
 
void SetRxStbc (uint8_t rxStbc)
 Set the receive STBC. More...
 
void SetShortGuardIntervalFor160Mhz (uint8_t shortGuardInterval)
 Set the short guard interval 160 MHz. More...
 
void SetShortGuardIntervalFor80Mhz (uint8_t shortGuardInterval)
 Set the short guard interval 80 MHz. More...
 
void SetSupportedChannelWidthSet (uint8_t channelWidthSet)
 Set the supported channel width set. More...
 
void SetSupportedMcsAndNssSet (uint64_t ctrl)
 Set the MCS and NSS field in the VHT Capabilities information element. More...
 
void SetTxHighestSupportedLgiDataRate (uint16_t supportedDatarate)
 Set the transmit highest supported LGI data rate. More...
 
void SetTxMcsMap (uint8_t mcs, uint8_t nss)
 
void SetTxStbc (uint8_t txStbc)
 Set the transmit STBC. More...
 
void SetVhtCapabilitiesInfo (uint32_t ctrl)
 Set the VHT Capabilities Info field in the VHT Capabilities information element. More...
 
void SetVhtSupported (uint8_t vhtSupported)
 Set the VHT supported field. More...
 
- Public Member Functions inherited from ns3::WifiInformationElement
virtual ~WifiInformationElement ()
 
Buffer::Iterator Deserialize (Buffer::Iterator i)
 Deserialize entire IE, which must be present. More...
 
Buffer::Iterator DeserializeIfPresent (Buffer::Iterator i)
 Deserialize entire IE if it is present. More...
 
virtual WifiInformationElementId ElementIdExt () const
 
virtual bool operator== (WifiInformationElement const &a) const
 Compare two IEs for equality by ID & Length, and then through memcmp of serialised version. More...
 
virtual void Print (std::ostream &os) const
 Generate human-readable form of IE. More...
 
- Public Member Functions inherited from ns3::SimpleRefCount< WifiInformationElement >
 SimpleRefCount ()
 Default constructor. More...
 
 SimpleRefCount (const SimpleRefCount &o[[maybe_unused]])
 Copy constructor. More...
 
uint32_t GetReferenceCount (void) const
 Get the reference count of the object. More...
 
SimpleRefCountoperator= ([[maybe_unused]] const SimpleRefCount &o)
 Assignment operator. More...
 
void Ref (void) const
 Increment the reference count. More...
 
void Unref (void) const
 Decrement the reference count. More...
 

Private Attributes

uint8_t m_beamformeeStsCapable
 beamformee STS capable More...
 
uint8_t m_htcVhtCapable
 HTC VHT capable. More...
 
uint8_t m_maxAmpduLengthExponent
 maximum A-MPDU length exponent More...
 
uint8_t m_maxMpduLength
 maximum MPDU length More...
 
uint8_t m_muBeamformeeCapable
 MU beamformee capable. More...
 
uint8_t m_muBeamformerCapable
 MU beamformer capable. More...
 
uint8_t m_numberOfSoundingDimensions
 number of sounding dimensions More...
 
uint8_t m_rxAntennaPatternConsistency
 receive antenna pattern consistency More...
 
uint16_t m_rxHighestSupportedLongGuardIntervalDataRate
 receive highest supported long guard interval data rate More...
 
uint8_t m_rxLdpc
 receive LDPC More...
 
std::vector< uint8_t > m_rxMcsMap
 receive MCS map More...
 
uint8_t m_rxStbc
 receive STBC More...
 
uint8_t m_shortGuardIntervalFor160Mhz
 short guard interval for 160 MHz More...
 
uint8_t m_shortGuardIntervalFor80Mhz
 short guard interval for 80 MHz More...
 
uint8_t m_suBeamformeeCapable
 SU beamformee capable. More...
 
uint8_t m_suBeamformerCapable
 SU beamformer capable. More...
 
uint8_t m_supportedChannelWidthSet
 supported channel width set More...
 
uint8_t m_txAntennaPatternConsistency
 transmit antenna pattern consistency More...
 
uint16_t m_txHighestSupportedLongGuardIntervalDataRate
 transmit highest supported long guard interval data rate More...
 
std::vector< uint8_t > m_txMcsMap
 transmit MCS map More...
 
uint8_t m_txStbc
 transmit STBC More...
 
uint8_t m_vhtLinkAdaptationCapable
 VHT link adaptation capable. More...
 
uint8_t m_vhtSupported
 This is used to decide if this element should be added to the frame or not. More...
 
uint8_t m_vhtTxopPs
 VHT TXOP PS. More...
 

Detailed Description

The IEEE 802.11ac VHT Capabilities.

Definition at line 34 of file vht-capabilities.h.

Constructor & Destructor Documentation

◆ VhtCapabilities()

ns3::VhtCapabilities::VhtCapabilities ( )

Definition at line 26 of file vht-capabilities.cc.

References m_rxMcsMap, and m_txMcsMap.

Member Function Documentation

◆ DeserializeInformationField()

uint8_t ns3::VhtCapabilities::DeserializeInformationField ( Buffer::Iterator  start,
uint8_t  length 
)
overridevirtual

Deserialize information (i.e., the body of the IE, not including the Element ID and length octets)

Parameters
startan iterator which points to where the information should be written.
length
Returns
the number of bytes read

Implements ns3::WifiInformationElement.

Definition at line 111 of file vht-capabilities.cc.

References ns3::Buffer::Iterator::ReadLsbtohU32(), ns3::Buffer::Iterator::ReadLsbtohU64(), SetSupportedMcsAndNssSet(), SetVhtCapabilitiesInfo(), and visualizer.core::start().

+ Here is the call graph for this function:

◆ ElementId()

WifiInformationElementId ns3::VhtCapabilities::ElementId ( ) const
overridevirtual
Returns
Own unique Element ID

Implements ns3::WifiInformationElement.

Definition at line 60 of file vht-capabilities.cc.

References IE_VHT_CAPABILITIES.

◆ GetInformationFieldSize()

uint8_t ns3::VhtCapabilities::GetInformationFieldSize ( ) const
overridevirtual

Length of serialized information (i.e., the length of the body of the IE, not including the Element ID and length octets.

This is the value that will appear in the second octet of the entire IE - the length field)

Returns
the length of serialized information

Implements ns3::WifiInformationElement.

Definition at line 72 of file vht-capabilities.cc.

References m_vhtSupported, and NS_ASSERT.

◆ GetMaxAmpduLength()

uint32_t ns3::VhtCapabilities::GetMaxAmpduLength ( void  ) const

Return the maximum A-MPDU length.

Returns
the maximum A-MPDU length in bytes

Definition at line 388 of file vht-capabilities.cc.

References m_maxAmpduLengthExponent.

◆ GetMaxMpduLength()

uint16_t ns3::VhtCapabilities::GetMaxMpduLength ( void  ) const

Get the maximum MPDU length.

Returns
the maximum MPDU length in bytes

Definition at line 346 of file vht-capabilities.cc.

References m_maxMpduLength, and NS_ABORT_MSG.

◆ GetRxHighestSupportedLgiDataRate()

uint16_t ns3::VhtCapabilities::GetRxHighestSupportedLgiDataRate ( ) const

Get the receive highest supported LGI data rate.

Returns
the receive highest supported LGI data rate.

Definition at line 413 of file vht-capabilities.cc.

References m_rxHighestSupportedLongGuardIntervalDataRate.

Referenced by ns3::ApWifiMac::Receive(), ns3::StaWifiMac::UpdateApInfoFromAssocResp(), and ns3::StaWifiMac::UpdateApInfoFromBeacon().

+ Here is the caller graph for this function:

◆ GetRxLdpc()

uint8_t ns3::VhtCapabilities::GetRxLdpc ( ) const

Get the receive LDPC.

Returns
the receive LDPC

Definition at line 370 of file vht-capabilities.cc.

References m_rxLdpc.

◆ GetRxStbc()

uint8_t ns3::VhtCapabilities::GetRxStbc ( ) const

Get the receive STBC.

Returns
the receive STBC

Definition at line 376 of file vht-capabilities.cc.

References m_rxStbc.

◆ GetSerializedSize()

uint16_t ns3::VhtCapabilities::GetSerializedSize ( void  ) const
overridevirtual

Get the size of the serialized IE including Element ID and length fields.

Returns
the size of the serialized IE in bytes

Reimplemented from ns3::WifiInformationElement.

Definition at line 90 of file vht-capabilities.cc.

References ns3::WifiInformationElement::GetSerializedSize(), and m_vhtSupported.

Referenced by ns3::MgtReassocRequestHeader::GetSerializedSize(), ns3::MgtAssocResponseHeader::GetSerializedSize(), ns3::MgtProbeRequestHeader::GetSerializedSize(), ns3::MgtProbeResponseHeader::GetSerializedSize(), and ns3::MgtAssocRequestHeader::GetSerializedSize().

+ Here is the call graph for this function:
+ Here is the caller graph for this function:

◆ GetSupportedChannelWidthSet()

uint8_t ns3::VhtCapabilities::GetSupportedChannelWidthSet ( ) const

Get the supported channel width set.

Returns
the supported channel width set

Definition at line 364 of file vht-capabilities.cc.

References m_supportedChannelWidthSet.

Referenced by ns3::WifiRemoteStationManager::AddStationVhtCapabilities().

+ Here is the caller graph for this function:

◆ GetSupportedMcsAndNssSet()

uint64_t ns3::VhtCapabilities::GetSupportedMcsAndNssSet ( ) const

Return the MCS and NSS field in the VHT Capabilities information element.

Returns
the MCS and NSS field in the VHT Capabilities information element

Definition at line 191 of file vht-capabilities.cc.

References m_rxHighestSupportedLongGuardIntervalDataRate, m_rxMcsMap, m_txHighestSupportedLongGuardIntervalDataRate, and m_txMcsMap.

Referenced by ns3::operator<<(), and SerializeInformationField().

+ Here is the caller graph for this function:

◆ GetTxStbc()

uint8_t ns3::VhtCapabilities::GetTxStbc ( ) const

Get the transmit STBC.

Returns
the transmit STBC

Definition at line 382 of file vht-capabilities.cc.

References m_txStbc.

◆ GetVhtCapabilitiesInfo()

uint32_t ns3::VhtCapabilities::GetVhtCapabilitiesInfo ( ) const

◆ IsSupportedMcs()

bool ns3::VhtCapabilities::IsSupportedMcs ( uint8_t  mcs,
uint8_t  nss 
) const

Get the is MCS supported.

Parameters
mcsthe MCS
nssthe NSS
Returns
the is MCS supported

Definition at line 394 of file vht-capabilities.cc.

References m_rxMcsMap.

Referenced by ns3::WifiRemoteStationManager::AddStationVhtCapabilities().

+ Here is the caller graph for this function:

◆ IsSupportedRxMcs()

bool ns3::VhtCapabilities::IsSupportedRxMcs ( uint8_t  mcs) const

Returns true if receive MCS is supported.

Parameters
mcsthe MCS
Returns
whether receive MCS is supported

Definition at line 315 of file vht-capabilities.cc.

References m_rxMcsMap, and NS_ASSERT.

Referenced by ns3::StaWifiMac::UpdateApInfoFromAssocResp(), and ns3::StaWifiMac::UpdateApInfoFromBeacon().

+ Here is the caller graph for this function:

◆ IsSupportedTxMcs()

bool ns3::VhtCapabilities::IsSupportedTxMcs ( uint8_t  mcs) const

Returns true if transmit MCS is supported.

Parameters
mcsthe MCS
Returns
whether transmit MCS is supported

Definition at line 296 of file vht-capabilities.cc.

References m_txMcsMap, and NS_ASSERT.

Referenced by ns3::ApWifiMac::Receive().

+ Here is the caller graph for this function:

◆ Serialize()

Buffer::Iterator ns3::VhtCapabilities::Serialize ( Buffer::Iterator  i) const
overridevirtual

Serialize entire IE including Element ID and length fields.

Parameters
ian iterator which points to where the IE should be written.
Returns
an iterator

Reimplemented from ns3::WifiInformationElement.

Definition at line 80 of file vht-capabilities.cc.

References m_vhtSupported, and ns3::WifiInformationElement::Serialize().

Referenced by ns3::MgtReassocRequestHeader::Serialize(), ns3::MgtAssocResponseHeader::Serialize(), ns3::MgtProbeRequestHeader::Serialize(), ns3::MgtProbeResponseHeader::Serialize(), and ns3::MgtAssocRequestHeader::Serialize().

+ Here is the call graph for this function:
+ Here is the caller graph for this function:

◆ SerializeInformationField()

void ns3::VhtCapabilities::SerializeInformationField ( Buffer::Iterator  start) const
overridevirtual

Serialize information (i.e., the body of the IE, not including the Element ID and length octets)

Parameters
startan iterator which points to where the information should be written.

Implements ns3::WifiInformationElement.

Definition at line 100 of file vht-capabilities.cc.

References GetSupportedMcsAndNssSet(), GetVhtCapabilitiesInfo(), m_vhtSupported, and visualizer.core::start().

+ Here is the call graph for this function:

◆ SetMaxAmpduLength()

void ns3::VhtCapabilities::SetMaxAmpduLength ( uint32_t  maxAmpduLength)

Set the maximum AMPDU length.

Parameters
maxAmpduLength2^(13 + x) - 1, x in the range 0 to 7

Definition at line 266 of file vht-capabilities.cc.

References m_maxAmpduLengthExponent, and NS_ABORT_MSG.

Referenced by ns3::WifiMac::GetVhtCapabilities().

+ Here is the caller graph for this function:

◆ SetMaxMpduLength()

void ns3::VhtCapabilities::SetMaxMpduLength ( uint16_t  length)

Set the maximum MPDU length.

Parameters
lengththe maximum MPDU length (3895, 7991 or 11454)

Definition at line 211 of file vht-capabilities.cc.

References m_maxMpduLength, and NS_ABORT_MSG_IF.

Referenced by ns3::WifiMac::GetVhtCapabilities().

+ Here is the caller graph for this function:

◆ SetRxHighestSupportedLgiDataRate()

void ns3::VhtCapabilities::SetRxHighestSupportedLgiDataRate ( uint16_t  supportedDatarate)

Set the receive highest supported LGI data rate.

Parameters
supportedDataratereceive highest supported LGI data rate

Definition at line 334 of file vht-capabilities.cc.

References m_rxHighestSupportedLongGuardIntervalDataRate.

Referenced by ns3::WifiMac::GetVhtCapabilities().

+ Here is the caller graph for this function:

◆ SetRxLdpc()

void ns3::VhtCapabilities::SetRxLdpc ( uint8_t  rxLdpc)

Set the receive LDPC.

Parameters
rxLdpcthe receive LDPC

Definition at line 236 of file vht-capabilities.cc.

References m_rxLdpc.

Referenced by ns3::WifiMac::GetVhtCapabilities().

+ Here is the caller graph for this function:

◆ SetRxMcsMap()

void ns3::VhtCapabilities::SetRxMcsMap ( uint8_t  mcs,
uint8_t  nss 
)
Parameters
mcsMax MCS value (between 7 and 9)
nssSpatial stream for which the Max MCS value is being set

Definition at line 280 of file vht-capabilities.cc.

References m_rxMcsMap, and NS_ASSERT.

Referenced by ns3::WifiMac::GetVhtCapabilities().

+ Here is the caller graph for this function:

◆ SetRxStbc()

void ns3::VhtCapabilities::SetRxStbc ( uint8_t  rxStbc)

Set the receive STBC.

Parameters
rxStbcthe receive STBC

Definition at line 254 of file vht-capabilities.cc.

References m_rxStbc.

Referenced by ns3::WifiMac::GetVhtCapabilities().

+ Here is the caller graph for this function:

◆ SetShortGuardIntervalFor160Mhz()

void ns3::VhtCapabilities::SetShortGuardIntervalFor160Mhz ( uint8_t  shortGuardInterval)

Set the short guard interval 160 MHz.

Parameters
shortGuardIntervalthe short guard interval 160 MHz

Definition at line 248 of file vht-capabilities.cc.

References m_shortGuardIntervalFor160Mhz.

Referenced by ns3::WifiMac::GetVhtCapabilities().

+ Here is the caller graph for this function:

◆ SetShortGuardIntervalFor80Mhz()

void ns3::VhtCapabilities::SetShortGuardIntervalFor80Mhz ( uint8_t  shortGuardInterval)

Set the short guard interval 80 MHz.

Parameters
shortGuardIntervalthe short guard interval 80 MHz

Definition at line 242 of file vht-capabilities.cc.

References m_shortGuardIntervalFor80Mhz.

Referenced by ns3::WifiMac::GetVhtCapabilities().

+ Here is the caller graph for this function:

◆ SetSupportedChannelWidthSet()

void ns3::VhtCapabilities::SetSupportedChannelWidthSet ( uint8_t  channelWidthSet)

Set the supported channel width set.

Parameters
channelWidthSetthe supported channel width set

Definition at line 230 of file vht-capabilities.cc.

References m_supportedChannelWidthSet.

Referenced by ns3::WifiMac::GetVhtCapabilities().

+ Here is the caller graph for this function:

◆ SetSupportedMcsAndNssSet()

void ns3::VhtCapabilities::SetSupportedMcsAndNssSet ( uint64_t  ctrl)

Set the MCS and NSS field in the VHT Capabilities information element.

Parameters
ctrlthe MCS and NSS field in the VHT Capabilities information element

Definition at line 173 of file vht-capabilities.cc.

References m_rxHighestSupportedLongGuardIntervalDataRate, m_rxMcsMap, m_txHighestSupportedLongGuardIntervalDataRate, and m_txMcsMap.

Referenced by DeserializeInformationField().

+ Here is the caller graph for this function:

◆ SetTxHighestSupportedLgiDataRate()

void ns3::VhtCapabilities::SetTxHighestSupportedLgiDataRate ( uint16_t  supportedDatarate)

Set the transmit highest supported LGI data rate.

Parameters
supportedDataratetransmit highest supported LGI data rate

Definition at line 340 of file vht-capabilities.cc.

References m_txHighestSupportedLongGuardIntervalDataRate.

Referenced by ns3::WifiMac::GetVhtCapabilities().

+ Here is the caller graph for this function:

◆ SetTxMcsMap()

void ns3::VhtCapabilities::SetTxMcsMap ( uint8_t  mcs,
uint8_t  nss 
)
Parameters
mcsMax MCS value (between 7 and 9)
nssSpatial stream for which the Max MCS value is being set

Definition at line 288 of file vht-capabilities.cc.

References m_txMcsMap, and NS_ASSERT.

Referenced by ns3::WifiMac::GetVhtCapabilities().

+ Here is the caller graph for this function:

◆ SetTxStbc()

void ns3::VhtCapabilities::SetTxStbc ( uint8_t  txStbc)

Set the transmit STBC.

Parameters
txStbcthe receive STBC

Definition at line 260 of file vht-capabilities.cc.

References m_txStbc.

Referenced by ns3::WifiMac::GetVhtCapabilities().

+ Here is the caller graph for this function:

◆ SetVhtCapabilitiesInfo()

void ns3::VhtCapabilities::SetVhtCapabilitiesInfo ( uint32_t  ctrl)

Set the VHT Capabilities Info field in the VHT Capabilities information element.

Parameters
ctrlthe VHT Capabilities Info field in the VHT Capabilities information element

Definition at line 123 of file vht-capabilities.cc.

References m_beamformeeStsCapable, m_htcVhtCapable, m_maxAmpduLengthExponent, m_maxMpduLength, m_muBeamformeeCapable, m_muBeamformerCapable, m_numberOfSoundingDimensions, m_rxAntennaPatternConsistency, m_rxLdpc, m_rxStbc, m_shortGuardIntervalFor160Mhz, m_shortGuardIntervalFor80Mhz, m_suBeamformeeCapable, m_suBeamformerCapable, m_supportedChannelWidthSet, m_txAntennaPatternConsistency, m_txStbc, m_vhtLinkAdaptationCapable, and m_vhtTxopPs.

Referenced by DeserializeInformationField().

+ Here is the caller graph for this function:

◆ SetVhtSupported()

void ns3::VhtCapabilities::SetVhtSupported ( uint8_t  vhtSupported)

Set the VHT supported field.

Parameters
vhtSupportedthe VHT supported field

Definition at line 66 of file vht-capabilities.cc.

References m_vhtSupported.

Referenced by ns3::WifiMac::GetVhtCapabilities().

+ Here is the caller graph for this function:

Member Data Documentation

◆ m_beamformeeStsCapable

uint8_t ns3::VhtCapabilities::m_beamformeeStsCapable
private

beamformee STS capable

Definition at line 237 of file vht-capabilities.h.

Referenced by GetVhtCapabilitiesInfo(), and SetVhtCapabilitiesInfo().

◆ m_htcVhtCapable

uint8_t ns3::VhtCapabilities::m_htcVhtCapable
private

HTC VHT capable.

Definition at line 242 of file vht-capabilities.h.

Referenced by GetVhtCapabilitiesInfo(), and SetVhtCapabilitiesInfo().

◆ m_maxAmpduLengthExponent

uint8_t ns3::VhtCapabilities::m_maxAmpduLengthExponent
private

maximum A-MPDU length exponent

Definition at line 243 of file vht-capabilities.h.

Referenced by GetMaxAmpduLength(), GetVhtCapabilitiesInfo(), SetMaxAmpduLength(), and SetVhtCapabilitiesInfo().

◆ m_maxMpduLength

uint8_t ns3::VhtCapabilities::m_maxMpduLength
private

maximum MPDU length

Definition at line 228 of file vht-capabilities.h.

Referenced by GetMaxMpduLength(), GetVhtCapabilitiesInfo(), SetMaxMpduLength(), and SetVhtCapabilitiesInfo().

◆ m_muBeamformeeCapable

uint8_t ns3::VhtCapabilities::m_muBeamformeeCapable
private

MU beamformee capable.

Definition at line 240 of file vht-capabilities.h.

Referenced by GetVhtCapabilitiesInfo(), and SetVhtCapabilitiesInfo().

◆ m_muBeamformerCapable

uint8_t ns3::VhtCapabilities::m_muBeamformerCapable
private

MU beamformer capable.

Definition at line 239 of file vht-capabilities.h.

Referenced by GetVhtCapabilitiesInfo(), and SetVhtCapabilitiesInfo().

◆ m_numberOfSoundingDimensions

uint8_t ns3::VhtCapabilities::m_numberOfSoundingDimensions
private

number of sounding dimensions

Definition at line 238 of file vht-capabilities.h.

Referenced by GetVhtCapabilitiesInfo(), and SetVhtCapabilitiesInfo().

◆ m_rxAntennaPatternConsistency

uint8_t ns3::VhtCapabilities::m_rxAntennaPatternConsistency
private

receive antenna pattern consistency

Definition at line 245 of file vht-capabilities.h.

Referenced by GetVhtCapabilitiesInfo(), and SetVhtCapabilitiesInfo().

◆ m_rxHighestSupportedLongGuardIntervalDataRate

uint16_t ns3::VhtCapabilities::m_rxHighestSupportedLongGuardIntervalDataRate
private

receive highest supported long guard interval data rate

Definition at line 250 of file vht-capabilities.h.

Referenced by GetRxHighestSupportedLgiDataRate(), GetSupportedMcsAndNssSet(), SetRxHighestSupportedLgiDataRate(), and SetSupportedMcsAndNssSet().

◆ m_rxLdpc

uint8_t ns3::VhtCapabilities::m_rxLdpc
private

receive LDPC

Definition at line 230 of file vht-capabilities.h.

Referenced by GetRxLdpc(), GetVhtCapabilitiesInfo(), SetRxLdpc(), and SetVhtCapabilitiesInfo().

◆ m_rxMcsMap

std::vector<uint8_t> ns3::VhtCapabilities::m_rxMcsMap
private

◆ m_rxStbc

uint8_t ns3::VhtCapabilities::m_rxStbc
private

receive STBC

Definition at line 234 of file vht-capabilities.h.

Referenced by GetRxStbc(), GetVhtCapabilitiesInfo(), SetRxStbc(), and SetVhtCapabilitiesInfo().

◆ m_shortGuardIntervalFor160Mhz

uint8_t ns3::VhtCapabilities::m_shortGuardIntervalFor160Mhz
private

short guard interval for 160 MHz

Definition at line 232 of file vht-capabilities.h.

Referenced by GetVhtCapabilitiesInfo(), SetShortGuardIntervalFor160Mhz(), and SetVhtCapabilitiesInfo().

◆ m_shortGuardIntervalFor80Mhz

uint8_t ns3::VhtCapabilities::m_shortGuardIntervalFor80Mhz
private

short guard interval for 80 MHz

Definition at line 231 of file vht-capabilities.h.

Referenced by GetVhtCapabilitiesInfo(), SetShortGuardIntervalFor80Mhz(), and SetVhtCapabilitiesInfo().

◆ m_suBeamformeeCapable

uint8_t ns3::VhtCapabilities::m_suBeamformeeCapable
private

SU beamformee capable.

Definition at line 236 of file vht-capabilities.h.

Referenced by GetVhtCapabilitiesInfo(), and SetVhtCapabilitiesInfo().

◆ m_suBeamformerCapable

uint8_t ns3::VhtCapabilities::m_suBeamformerCapable
private

SU beamformer capable.

Definition at line 235 of file vht-capabilities.h.

Referenced by GetVhtCapabilitiesInfo(), and SetVhtCapabilitiesInfo().

◆ m_supportedChannelWidthSet

uint8_t ns3::VhtCapabilities::m_supportedChannelWidthSet
private

supported channel width set

Definition at line 229 of file vht-capabilities.h.

Referenced by GetSupportedChannelWidthSet(), GetVhtCapabilitiesInfo(), SetSupportedChannelWidthSet(), and SetVhtCapabilitiesInfo().

◆ m_txAntennaPatternConsistency

uint8_t ns3::VhtCapabilities::m_txAntennaPatternConsistency
private

transmit antenna pattern consistency

Definition at line 246 of file vht-capabilities.h.

Referenced by GetVhtCapabilitiesInfo(), and SetVhtCapabilitiesInfo().

◆ m_txHighestSupportedLongGuardIntervalDataRate

uint16_t ns3::VhtCapabilities::m_txHighestSupportedLongGuardIntervalDataRate
private

transmit highest supported long guard interval data rate

Definition at line 252 of file vht-capabilities.h.

Referenced by GetSupportedMcsAndNssSet(), SetSupportedMcsAndNssSet(), and SetTxHighestSupportedLgiDataRate().

◆ m_txMcsMap

std::vector<uint8_t> ns3::VhtCapabilities::m_txMcsMap
private

◆ m_txStbc

uint8_t ns3::VhtCapabilities::m_txStbc
private

transmit STBC

Definition at line 233 of file vht-capabilities.h.

Referenced by GetTxStbc(), GetVhtCapabilitiesInfo(), SetTxStbc(), and SetVhtCapabilitiesInfo().

◆ m_vhtLinkAdaptationCapable

uint8_t ns3::VhtCapabilities::m_vhtLinkAdaptationCapable
private

VHT link adaptation capable.

Definition at line 244 of file vht-capabilities.h.

Referenced by GetVhtCapabilitiesInfo(), and SetVhtCapabilitiesInfo().

◆ m_vhtSupported

uint8_t ns3::VhtCapabilities::m_vhtSupported
private

This is used to decide if this element should be added to the frame or not.

Definition at line 255 of file vht-capabilities.h.

Referenced by GetInformationFieldSize(), GetSerializedSize(), Serialize(), SerializeInformationField(), and SetVhtSupported().

◆ m_vhtTxopPs

uint8_t ns3::VhtCapabilities::m_vhtTxopPs
private

VHT TXOP PS.

Definition at line 241 of file vht-capabilities.h.

Referenced by GetVhtCapabilitiesInfo(), and SetVhtCapabilitiesInfo().


The documentation for this class was generated from the following files: