A Discrete-Event Network Simulator
API
ns3::SuperframeField Class Reference

Represent the Superframe Specification information field. More...

#include "lr-wpan-fields.h"

+ Collaboration diagram for ns3::SuperframeField:

Public Member Functions

 SuperframeField ()
 
Buffer::Iterator Deserialize (Buffer::Iterator i)
 Deserialize the entire superframe specification field. More...
 
uint8_t GetBeaconOrder (void) const
 Get the Superframe Specification Beacon Order field. More...
 
uint8_t GetFinalCapSlot (void) const
 Get the the Final CAP Slot. More...
 
uint8_t GetFrameOrder (void) const
 Get the Superframe Specification Frame Order field. More...
 
uint32_t GetSerializedSize (void) const
 Get the size of the serialized Superframe specification information field. More...
 
uint16_t GetSuperframe (void) const
 Get the Superframe specification information field. More...
 
bool IsAssocPermit (void) const
 Check if the Association Permit bit is enabled. More...
 
bool IsBattLifeExt (void) const
 Check if the Battery Life Extension bit is enabled. More...
 
bool IsPanCoor (void) const
 Check if the PAN Coordinator bit is enabled. More...
 
Buffer::Iterator Serialize (Buffer::Iterator i) const
 Serialize the entire superframe specification field. More...
 
void SetAssocPermit (bool assocPermit)
 Set the Superframe Specification Association Permit field. More...
 
void SetBattLifeExt (bool battLifeExt)
 Set the Superframe Specification Battery Life Extension (BLE). More...
 
void SetBeaconOrder (uint8_t bcnOrder)
 Set the superframe specification Beacon Order field. More...
 
void SetFinalCapSlot (uint8_t capSlot)
 Set the superframe specification Final CAP slot field. More...
 
void SetPanCoor (bool panCoor)
 Set the Superframe Specification PAN coordinator field. More...
 
void SetSuperframe (uint16_t superFrm)
 Set the whole Superframe Specification Information field. More...
 
void SetSuperframeOrder (uint8_t frmOrder)
 Set the superframe specification Superframe Order field. More...
 

Private Attributes

bool m_sspecAssocPermit
 Superframe Specification field Association Permit (Bit 15) More...
 
bool m_sspecBatLifeExt
 Superframe Specification field Battery Life Extension (Bit 12) Superframe Specification field Reserved (not necessary) (Bit 13) More...
 
uint8_t m_sspecBcnOrder
 Superframe Specification field Beacon Order (Bit 0-3) More...
 
uint8_t m_sspecFnlCapSlot
 Superframe Specification field Final CAP slot (Bit 8-11) More...
 
bool m_sspecPanCoor
 Superframe Specification field PAN Coordinator (Bit 14) More...
 
uint8_t m_sspecSprFrmOrder
 Superframe Specification field Superframe Order (Bit 4-7) More...
 

Detailed Description

Represent the Superframe Specification information field.

See IEEE 802.15.4-2011 Section 5.2.2.1.2 Figure 41

Definition at line 54 of file lr-wpan-fields.h.

Constructor & Destructor Documentation

◆ SuperframeField()

ns3::SuperframeField::SuperframeField ( )

Definition at line 29 of file lr-wpan-fields.cc.

References SetAssocPermit(), SetBattLifeExt(), SetBeaconOrder(), SetFinalCapSlot(), SetPanCoor(), and SetSuperframeOrder().

+ Here is the call graph for this function:

Member Function Documentation

◆ Deserialize()

Buffer::Iterator ns3::SuperframeField::Deserialize ( Buffer::Iterator  i)

Deserialize the entire superframe specification field.

Parameters
ian iterator which points to where the superframe specification field should be read.
Returns
an iterator.

Definition at line 174 of file lr-wpan-fields.cc.

References ns3::Buffer::Iterator::ReadLsbtohU16(), and SetSuperframe().

Referenced by ns3::BeaconPayloadHeader::Deserialize().

+ Here is the call graph for this function:
+ Here is the caller graph for this function:

◆ GetBeaconOrder()

uint8_t ns3::SuperframeField::GetBeaconOrder ( void  ) const

Get the Superframe Specification Beacon Order field.

Returns
the Superframe Specification Beacon Order field.

Definition at line 109 of file lr-wpan-fields.cc.

References m_sspecBcnOrder.

Referenced by ns3::operator<<(), and ns3::LrWpanMac::PdDataIndication().

+ Here is the caller graph for this function:

◆ GetFinalCapSlot()

uint8_t ns3::SuperframeField::GetFinalCapSlot ( void  ) const

Get the the Final CAP Slot.

Returns
The Final CAP Slot

Definition at line 121 of file lr-wpan-fields.cc.

References m_sspecFnlCapSlot.

Referenced by ns3::operator<<(), and ns3::LrWpanMac::PdDataIndication().

+ Here is the caller graph for this function:

◆ GetFrameOrder()

uint8_t ns3::SuperframeField::GetFrameOrder ( void  ) const

Get the Superframe Specification Frame Order field.

Returns
The Superframe Specification Frame Order field.

Definition at line 115 of file lr-wpan-fields.cc.

References m_sspecSprFrmOrder.

Referenced by ns3::operator<<(), and ns3::LrWpanMac::PdDataIndication().

+ Here is the caller graph for this function:

◆ GetSerializedSize()

uint32_t ns3::SuperframeField::GetSerializedSize ( void  ) const

Get the size of the serialized Superframe specification information field.

Returns
the size of the serialized field.

Definition at line 161 of file lr-wpan-fields.cc.

Referenced by ns3::BeaconPayloadHeader::GetSerializedSize().

+ Here is the caller graph for this function:

◆ GetSuperframe()

uint16_t ns3::SuperframeField::GetSuperframe ( void  ) const

Get the Superframe specification information field.

Returns
the Superframe Specification Information field bits.

Definition at line 145 of file lr-wpan-fields.cc.

References m_sspecAssocPermit, m_sspecBatLifeExt, m_sspecBcnOrder, m_sspecFnlCapSlot, m_sspecPanCoor, and m_sspecSprFrmOrder.

Referenced by Serialize().

+ Here is the caller graph for this function:

◆ IsAssocPermit()

bool ns3::SuperframeField::IsAssocPermit ( void  ) const

Check if the Association Permit bit is enabled.

Returns
true if the Association Permit bit is enabled

Definition at line 139 of file lr-wpan-fields.cc.

References m_sspecAssocPermit.

Referenced by ns3::operator<<().

+ Here is the caller graph for this function:

◆ IsBattLifeExt()

bool ns3::SuperframeField::IsBattLifeExt ( void  ) const

Check if the Battery Life Extension bit is enabled.

Returns
true if the Battery Life Extension bit is enabled

Definition at line 127 of file lr-wpan-fields.cc.

References m_sspecBatLifeExt.

Referenced by ns3::operator<<(), and ns3::LrWpanMac::PdDataIndication().

+ Here is the caller graph for this function:

◆ IsPanCoor()

bool ns3::SuperframeField::IsPanCoor ( void  ) const

Check if the PAN Coordinator bit is enabled.

Returns
true if the PAN Coordinator bit is enabled

Definition at line 133 of file lr-wpan-fields.cc.

References m_sspecPanCoor.

Referenced by ns3::operator<<().

+ Here is the caller graph for this function:

◆ Serialize()

Buffer::Iterator ns3::SuperframeField::Serialize ( Buffer::Iterator  i) const

Serialize the entire superframe specification field.

Parameters
ian iterator which points to where the superframe specification field should be written.
Returns
an iterator.

Definition at line 167 of file lr-wpan-fields.cc.

References GetSuperframe(), and ns3::Buffer::Iterator::WriteHtolsbU16().

Referenced by ns3::BeaconPayloadHeader::Serialize().

+ Here is the call graph for this function:
+ Here is the caller graph for this function:

◆ SetAssocPermit()

void ns3::SuperframeField::SetAssocPermit ( bool  assocPermit)

Set the Superframe Specification Association Permit field.

Parameters
assocPermitset true or false the value of the Association Permit flag of the superframe field.

Definition at line 103 of file lr-wpan-fields.cc.

References m_sspecAssocPermit.

Referenced by SuperframeField().

+ Here is the caller graph for this function:

◆ SetBattLifeExt()

void ns3::SuperframeField::SetBattLifeExt ( bool  battLifeExt)

Set the Superframe Specification Battery Life Extension (BLE).

Parameters
battLifeExtSets true or false the value of the Battery Life Extension flag of the superframe field.

Definition at line 91 of file lr-wpan-fields.cc.

References m_sspecBatLifeExt.

Referenced by SuperframeField(), and ns3::LrWpanMac::GetSuperframeField().

+ Here is the caller graph for this function:

◆ SetBeaconOrder()

void ns3::SuperframeField::SetBeaconOrder ( uint8_t  bcnOrder)

Set the superframe specification Beacon Order field.

Parameters
bcnOrderThe beacon order value to set in the superframe.

Definition at line 52 of file lr-wpan-fields.cc.

References m_sspecBcnOrder.

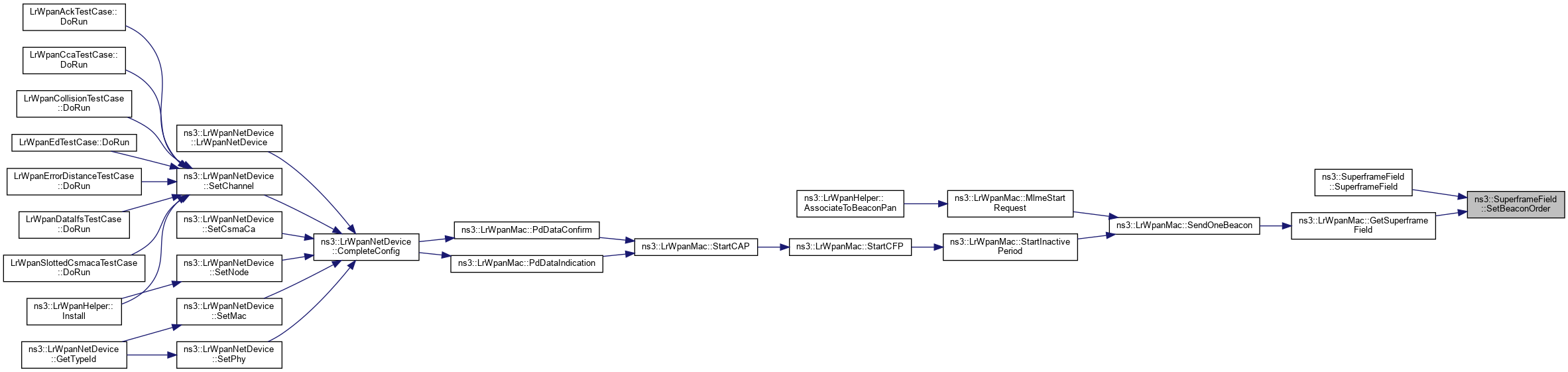
Referenced by SuperframeField(), and ns3::LrWpanMac::GetSuperframeField().

+ Here is the caller graph for this function:

◆ SetFinalCapSlot()

void ns3::SuperframeField::SetFinalCapSlot ( uint8_t  capSlot)

Set the superframe specification Final CAP slot field.

Parameters
capSlotSet the final slot of the Contention Access Period (CAP).

Definition at line 78 of file lr-wpan-fields.cc.

References m_sspecFnlCapSlot.

Referenced by SuperframeField(), and ns3::LrWpanMac::GetSuperframeField().

+ Here is the caller graph for this function:

◆ SetPanCoor()

void ns3::SuperframeField::SetPanCoor ( bool  panCoor)

Set the Superframe Specification PAN coordinator field.

Parameters
panCoorset true or false the value for the PAN Coordinator flag of the superframe field.

Definition at line 97 of file lr-wpan-fields.cc.

References m_sspecPanCoor.

Referenced by SuperframeField(), and ns3::LrWpanMac::GetSuperframeField().

+ Here is the caller graph for this function:

◆ SetSuperframe()

void ns3::SuperframeField::SetSuperframe ( uint16_t  superFrm)

Set the whole Superframe Specification Information field.

Parameters
superFrmThe Superframe Specification information field.

Definition at line 40 of file lr-wpan-fields.cc.

References m_sspecAssocPermit, m_sspecBatLifeExt, m_sspecBcnOrder, m_sspecFnlCapSlot, m_sspecPanCoor, and m_sspecSprFrmOrder.

Referenced by Deserialize().

+ Here is the caller graph for this function:

◆ SetSuperframeOrder()

void ns3::SuperframeField::SetSuperframeOrder ( uint8_t  frmOrder)

Set the superframe specification Superframe Order field.

Parameters
frmOrderThe frame Order value to set on the superframe.

Definition at line 65 of file lr-wpan-fields.cc.

References m_sspecSprFrmOrder.

Referenced by SuperframeField(), and ns3::LrWpanMac::GetSuperframeField().

+ Here is the caller graph for this function:

Member Data Documentation

◆ m_sspecAssocPermit

bool ns3::SuperframeField::m_sspecAssocPermit
private

Superframe Specification field Association Permit (Bit 15)

Definition at line 157 of file lr-wpan-fields.h.

Referenced by GetSuperframe(), IsAssocPermit(), SetAssocPermit(), and SetSuperframe().

◆ m_sspecBatLifeExt

bool ns3::SuperframeField::m_sspecBatLifeExt
private

Superframe Specification field Battery Life Extension (Bit 12) Superframe Specification field Reserved (not necessary) (Bit 13)

Definition at line 154 of file lr-wpan-fields.h.

Referenced by GetSuperframe(), IsBattLifeExt(), SetBattLifeExt(), and SetSuperframe().

◆ m_sspecBcnOrder

uint8_t ns3::SuperframeField::m_sspecBcnOrder
private

Superframe Specification field Beacon Order (Bit 0-3)

Definition at line 151 of file lr-wpan-fields.h.

Referenced by GetBeaconOrder(), GetSuperframe(), SetBeaconOrder(), and SetSuperframe().

◆ m_sspecFnlCapSlot

uint8_t ns3::SuperframeField::m_sspecFnlCapSlot
private

Superframe Specification field Final CAP slot (Bit 8-11)

Definition at line 153 of file lr-wpan-fields.h.

Referenced by GetFinalCapSlot(), GetSuperframe(), SetFinalCapSlot(), and SetSuperframe().

◆ m_sspecPanCoor

bool ns3::SuperframeField::m_sspecPanCoor
private

Superframe Specification field PAN Coordinator (Bit 14)

Definition at line 156 of file lr-wpan-fields.h.

Referenced by GetSuperframe(), IsPanCoor(), SetPanCoor(), and SetSuperframe().

◆ m_sspecSprFrmOrder

uint8_t ns3::SuperframeField::m_sspecSprFrmOrder
private

Superframe Specification field Superframe Order (Bit 4-7)

Definition at line 152 of file lr-wpan-fields.h.

Referenced by GetFrameOrder(), GetSuperframe(), SetSuperframe(), and SetSuperframeOrder().


The documentation for this class was generated from the following files: