the list of simulation nodes. More...
#include "node-list.h"
Public Types | |
| typedef std::vector< Ptr< Node > >::const_iterator | Iterator |
| Node container iterator. More... | |
Static Public Member Functions | |
| static uint32_t | Add (Ptr< Node > node) |
| static Iterator | Begin (void) |
| static Iterator | End (void) |
| static uint32_t | GetNNodes (void) |
| static Ptr< Node > | GetNode (uint32_t n) |
the list of simulation nodes.
Every Node created is automatically added to this list.
Definition at line 40 of file node-list.h.
| typedef std::vector< Ptr<Node> >::const_iterator ns3::NodeList::Iterator |
Node container iterator.
Definition at line 44 of file node-list.h.
| node | node to add |
This method is called automatically from Node::Node so the user has little reason to call it himself.
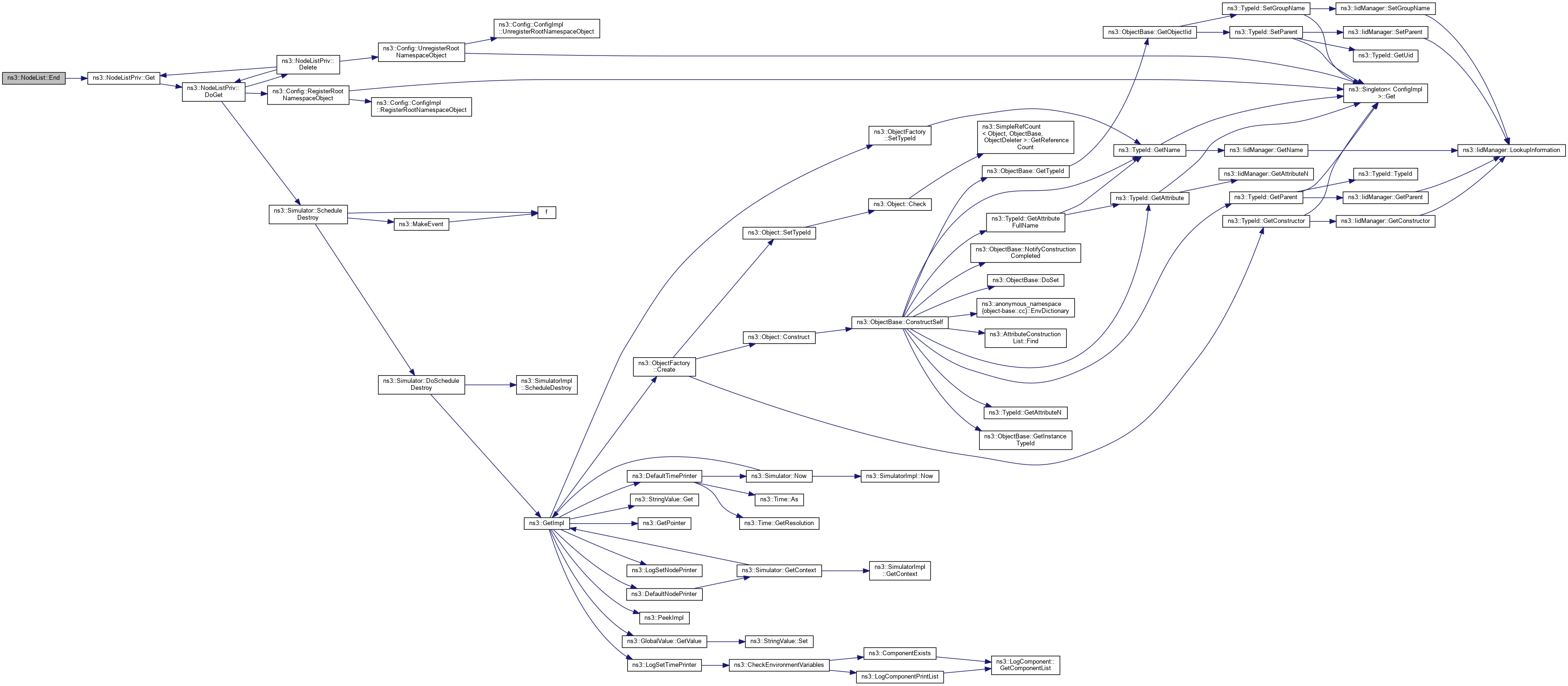
Definition at line 223 of file node-list.cc.
References ns3::NodeListPriv::Get(), and NS_LOG_FUNCTION.
Referenced by ns3::Node::Construct().
Here is the call graph for this function:
Here is the caller graph for this function:
|
static |
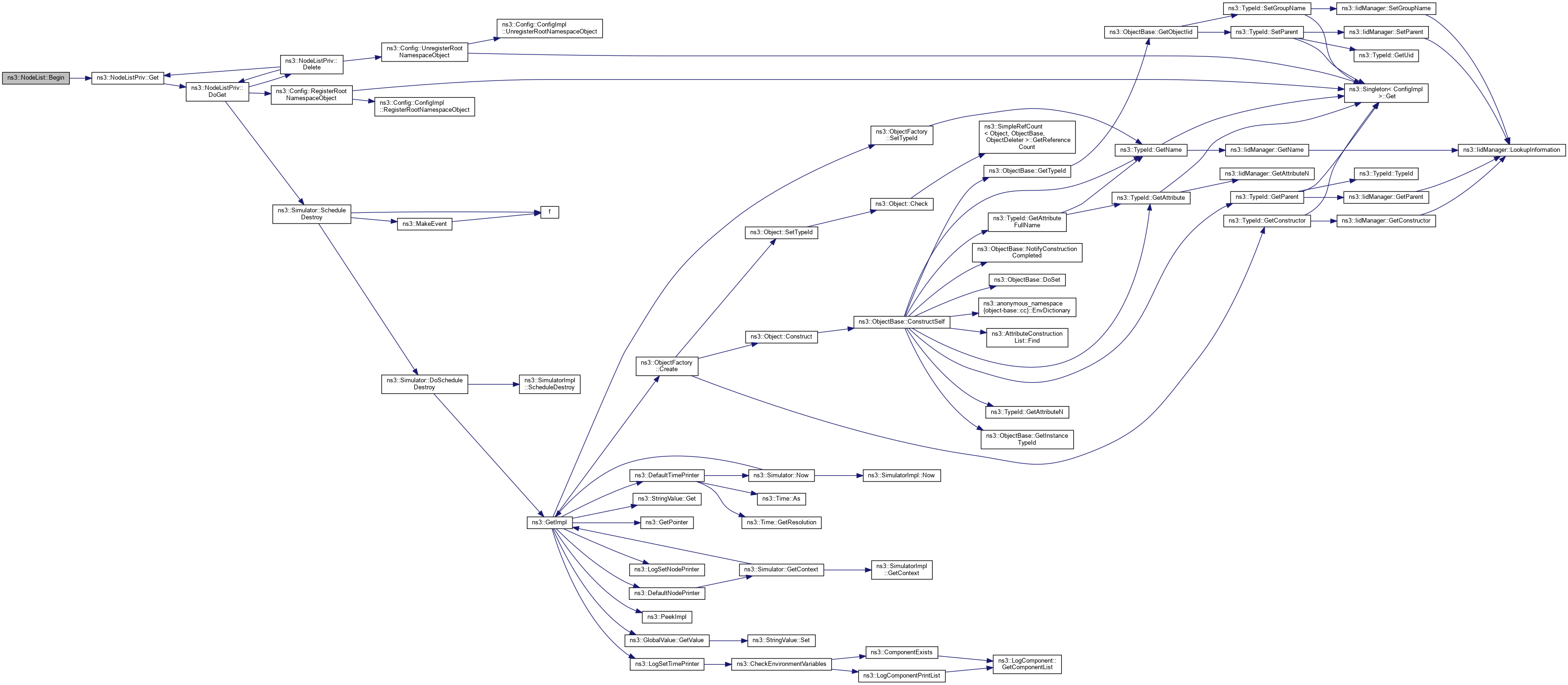
Definition at line 229 of file node-list.cc.
References ns3::NodeListPriv::Get(), and NS_LOG_FUNCTION_NOARGS.
Referenced by ns3::GlobalRouteManagerImpl::BuildGlobalRoutingDatabase(), ns3::NixVectorRouting< T >::BuildIpAddressToNodeMap(), ns3::AnimationInterface::ConnectLte(), ns3::GlobalRouteManagerImpl::DeleteGlobalRoutes(), ns3::LteEnbRrcProtocolIdeal::DoSendSystemInformation(), ns3::LteEnbRrcProtocolReal::DoSendSystemInformation(), ns3::AnimationInterface::EnableIpv4L3ProtocolCounters(), ns3::AnimationInterface::EnableQueueCounters(), ns3::AnimationInterface::EnableWifiMacCounters(), ns3::AnimationInterface::EnableWifiPhyCounters(), ns3::GlobalRouteManagerImpl::FindOutgoingInterfaceId(), ns3::NixVectorRouting< T >::FlushGlobalNixRoutingCache(), ns3::NodeContainer::GetGlobal(), ns3::AnimationInterface::GetMovedNodes(), ns3::GlobalRouteManagerImpl::InitializeRoutes(), ns3::Ns2MobilityHelper::Install(), ns3::FlowMonitorHelper::InstallAll(), PrintGnuplottableEnbListToFile(), PrintGnuplottableUeListToFile(), PrintUePosition(), ns3::LteUeRrcProtocolIdeal::SetEnbRrcSapProvider(), ns3::LteUeRrcProtocolReal::SetEnbRrcSapProvider(), ns3::GlobalRouteManagerImpl::SPFAddASExternal(), ns3::GlobalRouteManagerImpl::SPFIntraAddRouter(), ns3::GlobalRouteManagerImpl::SPFIntraAddStub(), ns3::GlobalRouteManagerImpl::SPFIntraAddTransit(), ns3::AnimationInterface::TrackIpv4L3ProtocolCounters(), ns3::AnimationInterface::TrackIpv4Route(), ns3::AnimationInterface::TrackQueueCounters(), ns3::AnimationInterface::TrackWifiMacCounters(), ns3::AnimationInterface::TrackWifiPhyCounters(), ns3::AnimationInterface::WriteLinkProperties(), ns3::AnimationInterface::WriteNodeColors(), ns3::AnimationInterface::WriteNodeEnergies(), ns3::AnimationInterface::WriteNodes(), and ns3::AnimationInterface::WriteNodeSizes().
Here is the call graph for this function:
Here is the caller graph for this function:
|
static |
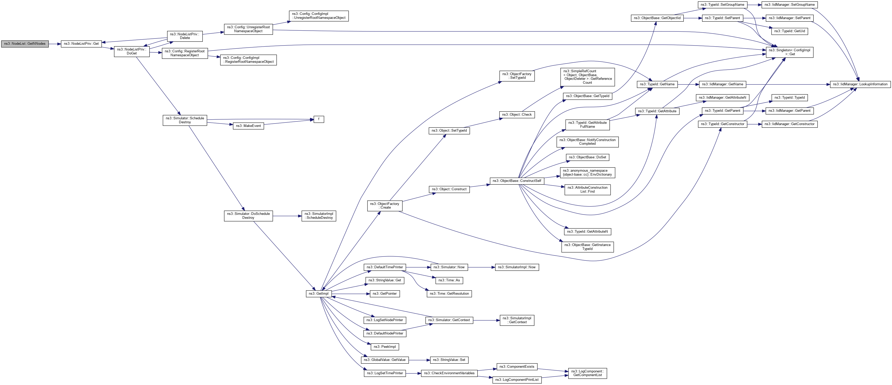
Definition at line 235 of file node-list.cc.
References ns3::NodeListPriv::Get(), and NS_LOG_FUNCTION_NOARGS.
Referenced by ns3::GlobalRouteManagerImpl::BuildGlobalRoutingDatabase(), ns3::NixVectorRouting< T >::BuildIpAddressToNodeMap(), ns3::AnimationInterface::ConnectLte(), ns3::GlobalRouteManagerImpl::DeleteGlobalRoutes(), ns3::LteEnbRrcProtocolIdeal::DoSendSystemInformation(), ns3::LteEnbRrcProtocolReal::DoSendSystemInformation(), ns3::AnimationInterface::EnableIpv4L3ProtocolCounters(), ns3::AnimationInterface::EnableQueueCounters(), ns3::AnimationInterface::EnableWifiMacCounters(), ns3::AnimationInterface::EnableWifiPhyCounters(), ns3::GlobalRouteManagerImpl::FindOutgoingInterfaceId(), ns3::NixVectorRouting< T >::FlushGlobalNixRoutingCache(), ns3::NodeContainer::GetGlobal(), ns3::AnimationInterface::GetMovedNodes(), ns3::GlobalRouteManagerImpl::InitializeRoutes(), ns3::Ns2MobilityHelper::Install(), ns3::FlowMonitorHelper::InstallAll(), PrintGnuplottableEnbListToFile(), PrintGnuplottableUeListToFile(), PrintUePosition(), ns3::LteUeRrcProtocolIdeal::SetEnbRrcSapProvider(), ns3::LteUeRrcProtocolReal::SetEnbRrcSapProvider(), ns3::GlobalRouteManagerImpl::SPFAddASExternal(), ns3::GlobalRouteManagerImpl::SPFIntraAddRouter(), ns3::GlobalRouteManagerImpl::SPFIntraAddStub(), ns3::GlobalRouteManagerImpl::SPFIntraAddTransit(), ns3::AnimationInterface::TrackIpv4L3ProtocolCounters(), ns3::AnimationInterface::TrackIpv4Route(), ns3::AnimationInterface::TrackQueueCounters(), ns3::AnimationInterface::TrackWifiMacCounters(), ns3::AnimationInterface::TrackWifiPhyCounters(), ns3::AnimationInterface::WriteLinkProperties(), ns3::AnimationInterface::WriteNodeColors(), ns3::AnimationInterface::WriteNodeEnergies(), ns3::AnimationInterface::WriteNodes(), and ns3::AnimationInterface::WriteNodeSizes().
Here is the call graph for this function:
Here is the caller graph for this function:
|
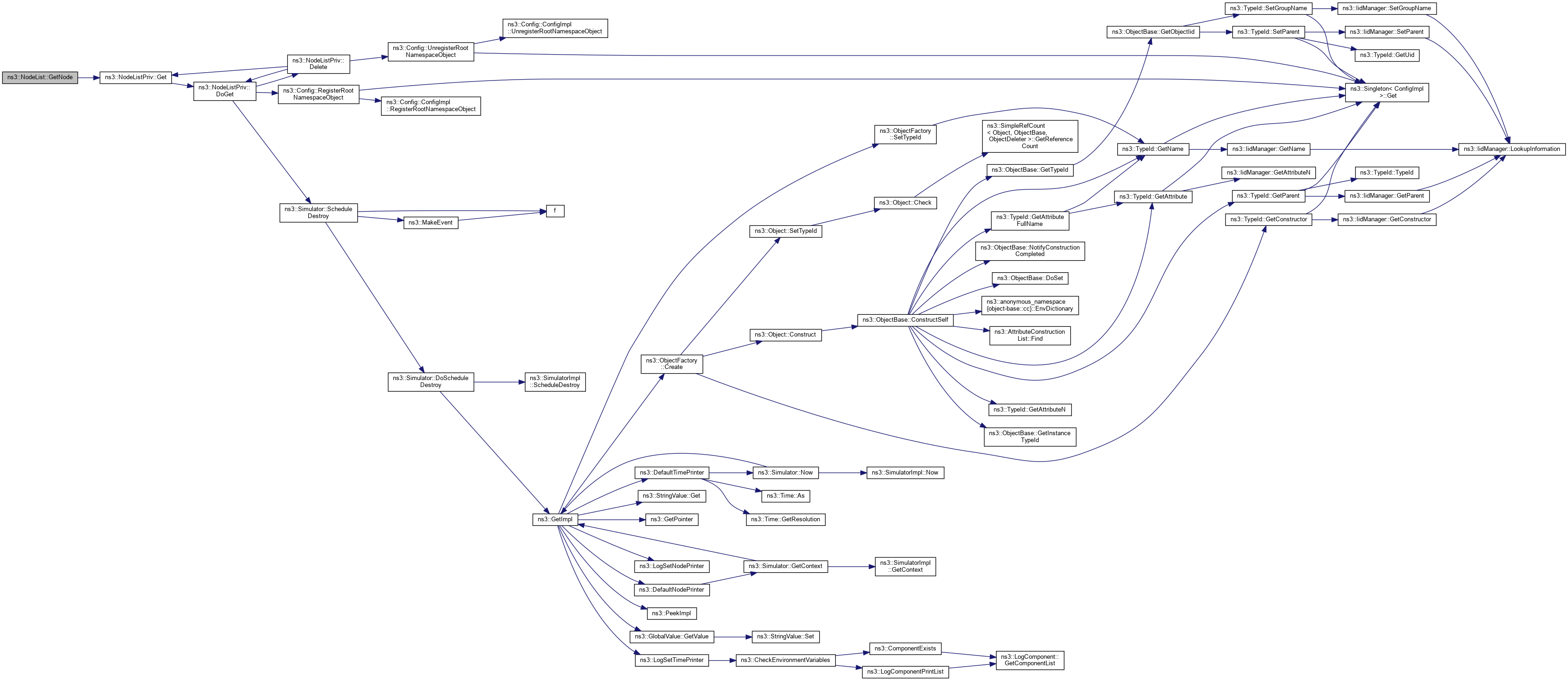
static |
Definition at line 247 of file node-list.cc.
References ns3::NodeListPriv::Get(), and NS_LOG_FUNCTION_NOARGS.
Referenced by ns3::dsr::DsrOptions::GetIDfromIP(), ns3::dsr::DsrRouting::GetIDfromIP(), ns3::dsr::DsrRouting::GetIPfromMAC(), ns3::NixVectorRouting< T >::GetNixVector(), ns3::dsr::DsrOptions::GetNodeWithAddress(), ns3::dsr::DsrRouting::GetNodeWithAddress(), ns3::Ipv4RoutingHelper::PrintNeighborCacheAllAt(), ns3::Ipv6RoutingHelper::PrintNeighborCacheAllAt(), ns3::Ipv4RoutingHelper::PrintNeighborCacheAllEvery(), ns3::Ipv6RoutingHelper::PrintNeighborCacheAllEvery(), ns3::Ipv4RoutingHelper::PrintRoutingTableAllAt(), ns3::Ipv6RoutingHelper::PrintRoutingTableAllAt(), ns3::Ipv4RoutingHelper::PrintRoutingTableAllEvery(), ns3::Ipv6RoutingHelper::PrintRoutingTableAllEvery(), ns3::dsr::DsrOptionSR::Process(), and ns3::GlobalRouteManagerImpl::SPFCalculate().
Here is the call graph for this function:
Here is the caller graph for this function:| n | index of requested node. |
Definition at line 241 of file node-list.cc.
References ns3::NodeListPriv::Get(), and NS_LOG_FUNCTION.
Referenced by ContextToMac(), ns3::PyViz::FindNetDeviceStatistics(), ns3::dsr::DsrOptions::GetIDfromIP(), ns3::dsr::DsrRouting::GetIDfromIP(), ns3::dsr::DsrRouting::GetIPfromID(), ns3::dsr::DsrRouting::GetIPfromMAC(), ns3::AnimationInterface::GetIpv4Address(), ns3::AnimationInterface::GetIpv4Addresses(), ns3::AnimationInterface::GetIpv6Address(), ns3::AnimationInterface::GetIpv6Addresses(), ns3::dsr::DsrRouting::GetNetDeviceFromContext(), ns3::GlobalRoutingLSA::GetNode(), ns3::AnimationInterface::GetNodeFromContext(), ns3::dsr::DsrOptions::GetNodeWithAddress(), ns3::dsr::DsrRouting::GetNodeWithAddress(), ns3::Ipv4RoutingHelper::PrintNeighborCacheAllAt(), ns3::Ipv6RoutingHelper::PrintNeighborCacheAllAt(), ns3::Ipv4RoutingHelper::PrintNeighborCacheAllEvery(), ns3::Ipv6RoutingHelper::PrintNeighborCacheAllEvery(), ns3::Ipv4RoutingHelper::PrintRoutingTableAllAt(), ns3::Ipv6RoutingHelper::PrintRoutingTableAllAt(), ns3::Ipv4RoutingHelper::PrintRoutingTableAllEvery(), ns3::Ipv6RoutingHelper::PrintRoutingTableAllEvery(), ns3::dsr::DsrOptionSR::Process(), ns3::GrantedTimeWindowMpiInterface::ReceiveMessages(), ns3::NullMessageMpiInterface::ReceiveMessages(), ns3::AnimationInterface::RecursiveIpv4RoutePathSearch(), ns3::GrantedTimeWindowMpiInterface::SendPacket(), ns3::NullMessageMpiInterface::SendPacket(), ns3::PyViz::TraceDevQueueDrop(), ns3::PyViz::TraceNetDevRxCommon(), ns3::PyViz::TraceNetDevTxCommon(), ns3::AnimationInterface::TrackIpv4RoutePaths(), ns3::AnimationInterface::UpdateNodeColor(), ns3::AnimationInterface::UpdateNodeDescription(), ns3::AnimationInterface::WavePhyRxBeginTrace(), ns3::AnimationInterface::WifiPhyRxBeginTrace(), and ns3::AnimationInterface::WriteNodeEnergies().
Here is the call graph for this function:
Here is the caller graph for this function: