An Inet6 address class. More...
#include "inet6-socket-address.h"
Collaboration diagram for ns3::Inet6SocketAddress:Public Member Functions | |
| Inet6SocketAddress (const char *ipv6) | |
| Constructor. More... | |
| Inet6SocketAddress (const char *ipv6, uint16_t port) | |
| Constructor. More... | |
| Inet6SocketAddress (Ipv6Address ipv6) | |
| Constructor (the port is set to zero). More... | |
| Inet6SocketAddress (Ipv6Address ipv6, uint16_t port) | |
| Constructor. More... | |
| Inet6SocketAddress (uint16_t port) | |
| Constructor (the address is set to "any"). More... | |
| Ipv6Address | GetIpv6 (void) const |
| Get the IPv6 address. More... | |
| uint16_t | GetPort (void) const |
| Get the port. More... | |
| operator Address (void) const | |
| Get an Address instance which represents this Inet6SocketAddress instance. More... | |
| void | SetIpv6 (Ipv6Address ipv6) |
| Set the IPv6 address. More... | |
| void | SetPort (uint16_t port) |
| Set the port. More... | |
Static Public Member Functions | |
| static Inet6SocketAddress | ConvertFrom (const Address &addr) |
| Convert the address to a InetSocketAddress. More... | |
| static bool | IsMatchingType (const Address &addr) |
| If the address match. More... | |
Private Member Functions | |
| Address | ConvertTo (void) const |
| Convert to Address. More... | |
Static Private Member Functions | |
| static uint8_t | GetType (void) |
| Get the type. More... | |
Private Attributes | |
| Ipv6Address | m_ipv6 |
| The IPv6 address. More... | |
| uint16_t | m_port |
| The port. More... | |
An Inet6 address class.
Definition at line 36 of file inet6-socket-address.h.
| ns3::Inet6SocketAddress::Inet6SocketAddress | ( | Ipv6Address | ipv6, |
| uint16_t | port | ||
| ) |
Constructor.
| ipv6 | the IPv6 address |
| port | the port |
Definition at line 30 of file inet6-socket-address.cc.
References NS_LOG_FUNCTION, and port.
Referenced by ConvertFrom().
Here is the caller graph for this function:| ns3::Inet6SocketAddress::Inet6SocketAddress | ( | Ipv6Address | ipv6 | ) |
Constructor (the port is set to zero).
| ipv6 | the IPv6 address |
Definition at line 37 of file inet6-socket-address.cc.
References NS_LOG_FUNCTION.
| ns3::Inet6SocketAddress::Inet6SocketAddress | ( | uint16_t | port | ) |
Constructor (the address is set to "any").
| port | the port |
Definition at line 58 of file inet6-socket-address.cc.
References NS_LOG_FUNCTION, and port.
| ns3::Inet6SocketAddress::Inet6SocketAddress | ( | const char * | ipv6, |
| uint16_t | port | ||
| ) |
Constructor.
| ipv6 | string which represents an IPv6 address |
| port | the port |
Definition at line 44 of file inet6-socket-address.cc.
References NS_LOG_FUNCTION, and port.
| ns3::Inet6SocketAddress::Inet6SocketAddress | ( | const char * | ipv6 | ) |
Constructor.
| ipv6 | string which represents an IPv6 address |
Definition at line 51 of file inet6-socket-address.cc.
References NS_LOG_FUNCTION.
|
static |
Convert the address to a InetSocketAddress.
| addr | the address to convert |
Definition at line 110 of file inet6-socket-address.cc.
References Inet6SocketAddress(), ns3::Address::CheckCompatible(), ns3::Address::CopyTo(), ns3::Ipv6Address::Deserialize(), GetType(), NS_ASSERT, NS_LOG_FUNCTION, and port.
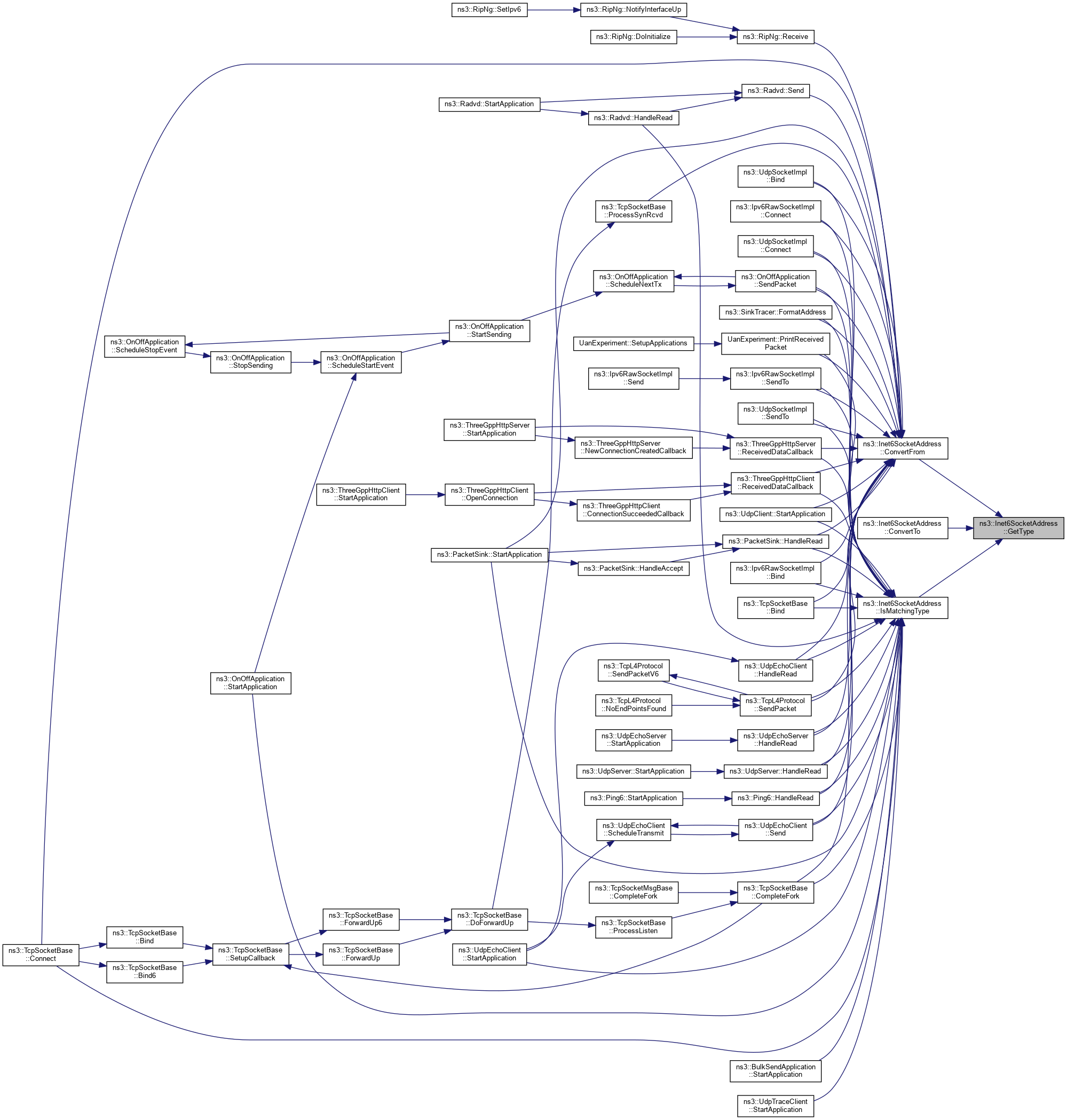
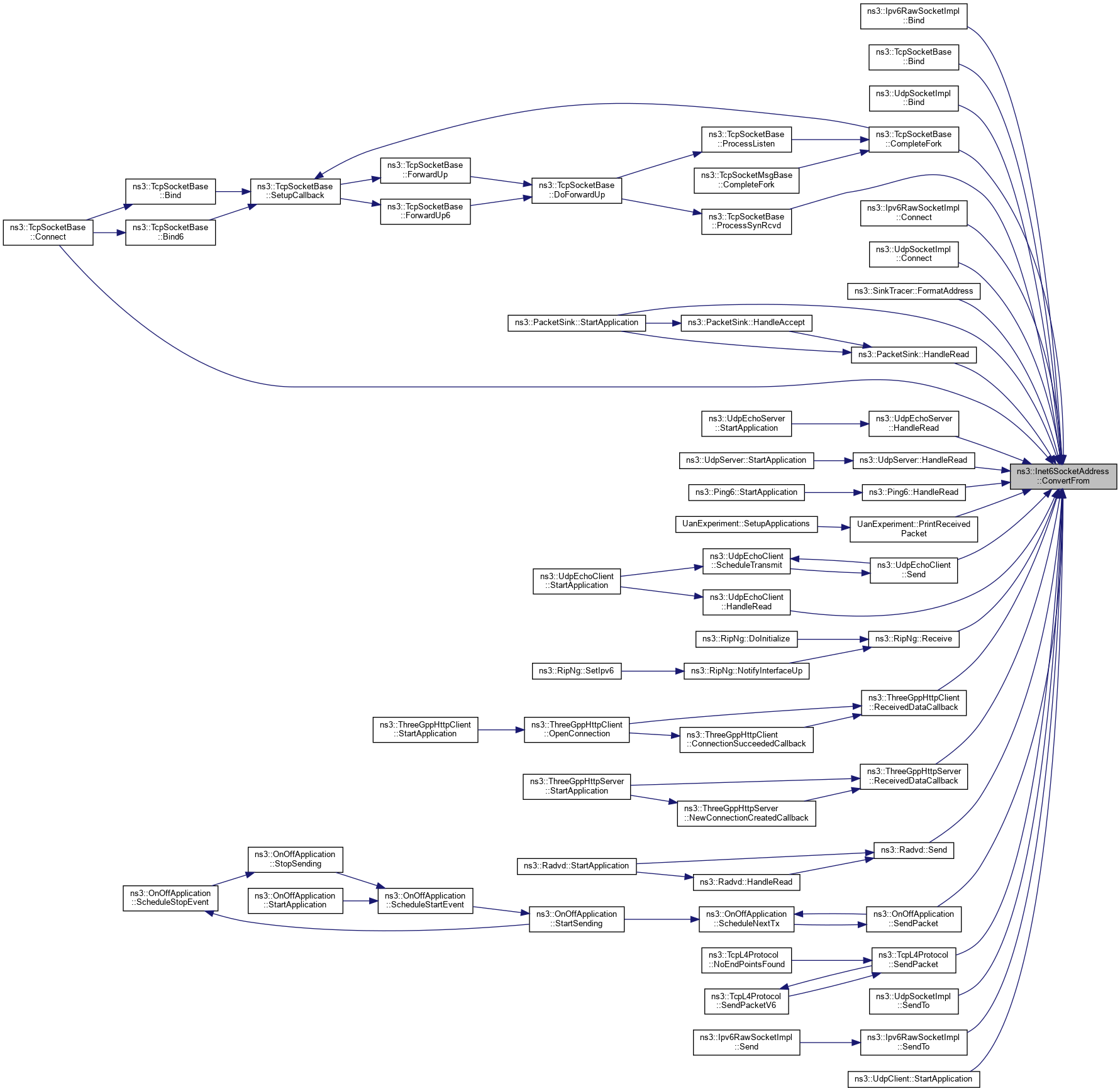
Referenced by ns3::Ipv6RawSocketImpl::Bind(), ns3::TcpSocketBase::Bind(), ns3::UdpSocketImpl::Bind(), ns3::TcpSocketBase::CompleteFork(), ns3::Ipv6RawSocketImpl::Connect(), ns3::TcpSocketBase::Connect(), ns3::UdpSocketImpl::Connect(), ns3::SinkTracer::FormatAddress(), ns3::PacketSink::HandleRead(), ns3::UdpEchoClient::HandleRead(), ns3::UdpEchoServer::HandleRead(), ns3::UdpServer::HandleRead(), ns3::Ping6::HandleRead(), UanExperiment::PrintReceivedPacket(), ns3::TcpSocketBase::ProcessSynRcvd(), ns3::RipNg::Receive(), ns3::ThreeGppHttpClient::ReceivedDataCallback(), ns3::ThreeGppHttpServer::ReceivedDataCallback(), ns3::Radvd::Send(), ns3::UdpEchoClient::Send(), ns3::OnOffApplication::SendPacket(), ns3::TcpL4Protocol::SendPacket(), ns3::UdpSocketImpl::SendTo(), ns3::Ipv6RawSocketImpl::SendTo(), ns3::PacketSink::StartApplication(), and ns3::UdpClient::StartApplication().
Here is the call graph for this function:
Here is the caller graph for this function:
|
private |
Convert to Address.
Definition at line 100 of file inet6-socket-address.cc.
References GetType(), m_ipv6, m_port, NS_LOG_FUNCTION, and ns3::Ipv6Address::Serialize().
Here is the call graph for this function:| Ipv6Address ns3::Inet6SocketAddress::GetIpv6 | ( | void | ) | const |
Get the IPv6 address.
Definition at line 77 of file inet6-socket-address.cc.
References m_ipv6, and NS_LOG_FUNCTION.
Referenced by ns3::Ipv6RawSocketImpl::Bind(), ns3::TcpSocketBase::Bind(), ns3::UdpSocketImpl::Bind(), ns3::Ipv6RawSocketImpl::Connect(), ns3::TcpSocketBase::Connect(), ns3::UdpSocketImpl::Connect(), ns3::SinkTracer::FormatAddress(), ns3::PacketSink::HandleRead(), ns3::UdpEchoClient::HandleRead(), ns3::UdpEchoServer::HandleRead(), ns3::RipNg::Receive(), ns3::ThreeGppHttpClient::ReceivedDataCallback(), ns3::ThreeGppHttpServer::ReceivedDataCallback(), Ipv6RawSocketImplTest::ReceivePkt2(), ns3::Radvd::Send(), ns3::OnOffApplication::SendPacket(), ns3::TcpL4Protocol::SendPacket(), ns3::UdpSocketImpl::SendTo(), ns3::Ipv6RawSocketImpl::SendTo(), and ns3::UdpClient::StartApplication().
Here is the caller graph for this function:| uint16_t ns3::Inet6SocketAddress::GetPort | ( | void | ) | const |
Get the port.
Definition at line 65 of file inet6-socket-address.cc.
References m_port, and NS_LOG_FUNCTION.
Referenced by ns3::TcpSocketBase::Bind(), ns3::UdpSocketImpl::Bind(), ns3::TcpSocketBase::Connect(), ns3::UdpSocketImpl::Connect(), ns3::SinkTracer::FormatAddress(), ns3::PacketSink::HandleRead(), ns3::UdpEchoClient::HandleRead(), ns3::UdpEchoServer::HandleRead(), ns3::RipNg::Receive(), ns3::ThreeGppHttpClient::ReceivedDataCallback(), ns3::ThreeGppHttpServer::ReceivedDataCallback(), ns3::OnOffApplication::SendPacket(), ns3::UdpSocketImpl::SendTo(), and ns3::PacketSink::StartApplication().
Here is the caller graph for this function:
|
staticprivate |
Get the type.
Definition at line 121 of file inet6-socket-address.cc.
References NS_LOG_FUNCTION_NOARGS, and ns3::Address::Register().
Referenced by ConvertFrom(), ConvertTo(), and IsMatchingType().
Here is the call graph for this function:
Here is the caller graph for this function:
|
static |
If the address match.
| addr | the address to test |
Definition at line 89 of file inet6-socket-address.cc.
References ns3::Address::CheckCompatible(), GetType(), and NS_LOG_FUNCTION.
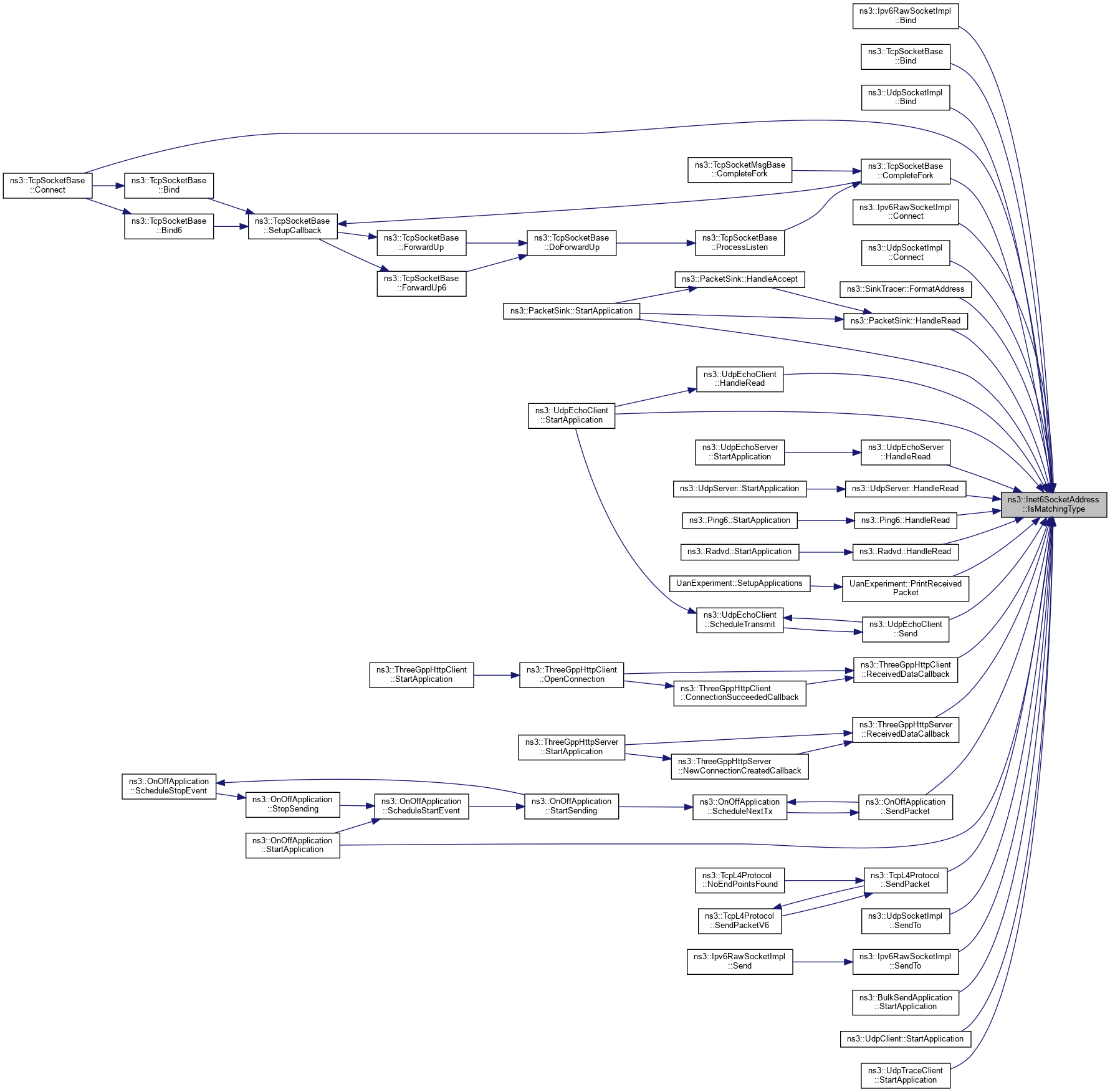
Referenced by ns3::Ipv6RawSocketImpl::Bind(), ns3::TcpSocketBase::Bind(), ns3::UdpSocketImpl::Bind(), ns3::TcpSocketBase::CompleteFork(), ns3::Ipv6RawSocketImpl::Connect(), ns3::TcpSocketBase::Connect(), ns3::UdpSocketImpl::Connect(), ns3::SinkTracer::FormatAddress(), ns3::PacketSink::HandleRead(), ns3::UdpEchoClient::HandleRead(), ns3::UdpEchoServer::HandleRead(), ns3::UdpServer::HandleRead(), ns3::Ping6::HandleRead(), ns3::Radvd::HandleRead(), UanExperiment::PrintReceivedPacket(), ns3::ThreeGppHttpClient::ReceivedDataCallback(), ns3::ThreeGppHttpServer::ReceivedDataCallback(), ns3::UdpEchoClient::Send(), ns3::OnOffApplication::SendPacket(), ns3::TcpL4Protocol::SendPacket(), ns3::UdpSocketImpl::SendTo(), ns3::Ipv6RawSocketImpl::SendTo(), ns3::BulkSendApplication::StartApplication(), ns3::OnOffApplication::StartApplication(), ns3::PacketSink::StartApplication(), ns3::UdpClient::StartApplication(), ns3::UdpEchoClient::StartApplication(), and ns3::UdpTraceClient::StartApplication().
Here is the call graph for this function:
Here is the caller graph for this function:| ns3::Inet6SocketAddress::operator Address | ( | void | ) | const |
Get an Address instance which represents this Inet6SocketAddress instance.
Definition at line 95 of file inet6-socket-address.cc.
| void ns3::Inet6SocketAddress::SetIpv6 | ( | Ipv6Address | ipv6 | ) |
Set the IPv6 address.
| ipv6 | the address |
Definition at line 83 of file inet6-socket-address.cc.
References m_ipv6, and NS_LOG_FUNCTION.
| void ns3::Inet6SocketAddress::SetPort | ( | uint16_t | port | ) |
Set the port.
| port | the port |
Definition at line 71 of file inet6-socket-address.cc.
References m_port, NS_LOG_FUNCTION, and port.
Referenced by Ipv6RawSocketImplTest::DoRun().
Here is the caller graph for this function:
|
private |
The IPv6 address.
Definition at line 131 of file inet6-socket-address.h.
Referenced by ConvertTo(), GetIpv6(), and SetIpv6().
|
private |
The port.
Definition at line 136 of file inet6-socket-address.h.
Referenced by ConvertTo(), GetPort(), and SetPort().