A Discrete-Event Network Simulator
API
ns3::ErpOfdmPpdu Class Reference

ERP-OFDM PPDU (11g) More...

#include "erp-ofdm-ppdu.h"

+ Inheritance diagram for ns3::ErpOfdmPpdu:
+ Collaboration diagram for ns3::ErpOfdmPpdu:

Public Member Functions

 ErpOfdmPpdu (Ptr< const WifiPsdu > psdu, const WifiTxVector &txVector, WifiPhyBand band, uint64_t uid)
 Create an ERP-OFDM PPDU. More...
 
virtual ~ErpOfdmPpdu ()
 Destructor for ErpOfdmPpdu. More...
 
Ptr< WifiPpduCopy (void) const override
 Copy this instance. More...
 
- Public Member Functions inherited from ns3::OfdmPpdu
 OfdmPpdu (Ptr< const WifiPsdu > psdu, const WifiTxVector &txVector, WifiPhyBand band, uint64_t uid, bool instantiateLSig=true)
 Create an OFDM PPDU. More...
 
virtual ~OfdmPpdu ()
 Destructor for OfdmPpdu. More...
 
Ptr< WifiPpduCopy (void) const override
 Copy this instance. More...
 
Time GetTxDuration (void) const override
 Get the total transmission duration of the PPDU. More...
 
- Public Member Functions inherited from ns3::WifiPpdu
 WifiPpdu (const WifiConstPsduMap &psdus, const WifiTxVector &txVector, uint64_t uid)
 Create a PPDU storing a map of PSDUs. More...
 
 WifiPpdu (Ptr< const WifiPsdu > psdu, const WifiTxVector &txVector, uint64_t uid=UINT64_MAX)
 Create a PPDU storing a PSDU. More...
 
virtual ~WifiPpdu ()
 Destructor for WifiPpdu. More...
 
virtual bool CanBeReceived (uint16_t txCenterFreq, uint16_t p20MinFreq, uint16_t p20MaxFreq) const
 Check whether the given PPDU can be received on the specified primary channel. More...
 
WifiModulationClass GetModulation (void) const
 Get the modulation used for the PPDU. More...
 
WifiPreamble GetPreamble (void) const
 Get the preamble of the PPDU. More...
 
Ptr< const WifiPsduGetPsdu (void) const
 Get the payload of the PPDU. More...
 
virtual uint16_t GetStaId (void) const
 Get the ID of the STA that transmitted the PPDU for UL MU, SU_STA_ID otherwise. More...
 
virtual uint16_t GetTransmissionChannelWidth (void) const
 Get the channel width over which the PPDU will effectively be transmitted. More...
 
WifiTxVector GetTxVector (void) const
 Get the TXVECTOR used to send the PPDU. More...
 
virtual WifiPpduType GetType (void) const
 Return the PPDU type (. More...
 
uint64_t GetUid (void) const
 Get the UID of the PPDU. More...
 
bool IsTruncatedTx (void) const
 
void Print (std::ostream &os) const
 Print the PPDU contents. More...
 
void SetTruncatedTx (void)
 Indicate that the PPDU's transmission was aborted due to transmitter switch off. More...
 
- Public Member Functions inherited from ns3::SimpleRefCount< WifiPpdu >
 SimpleRefCount ()
 Default constructor. More...
 
 SimpleRefCount (const SimpleRefCount &o[[maybe_unused]])
 Copy constructor. More...
 
uint32_t GetReferenceCount (void) const
 Get the reference count of the object. More...
 
SimpleRefCountoperator= ([[maybe_unused]] const SimpleRefCount &o)
 Assignment operator. More...
 
void Ref (void) const
 Increment the reference count. More...
 
void Unref (void) const
 Decrement the reference count. More...
 

Private Member Functions

WifiTxVector DoGetTxVector (void) const override
 Get the TXVECTOR used to send the PPDU. More...
 

Additional Inherited Members

- Protected Member Functions inherited from ns3::WifiPpdu
virtual std::string PrintPayload (void) const
 Print the payload of the PPDU. More...
 
- Protected Attributes inherited from ns3::OfdmPpdu
WifiPhyBand m_band
 the WifiPhyBand used to transmit that PPDU More...
 
uint16_t m_channelWidth
 the channel width used to transmit that PPDU in MHz More...
 
LSigHeader m_lSig
 the L-SIG PHY header More...
 
- Protected Attributes inherited from ns3::WifiPpdu
WifiModulationClass m_modulation
 the modulation used for the transmission of this PPDU More...
 
WifiPreamble m_preamble
 the PHY preamble More...
 
WifiConstPsduMap m_psdus
 the PSDUs contained in this PPDU More...
 
uint64_t m_uid
 the unique ID of this PPDU More...
 

Detailed Description

ERP-OFDM PPDU (11g)

ErpOfdmPpdu stores a preamble, PHY headers and a PSDU of a PPDU with non-HT header, i.e., PPDU that uses ERP-OFDM modulation.

Definition at line 44 of file erp-ofdm-ppdu.h.

Constructor & Destructor Documentation

◆ ErpOfdmPpdu()

ns3::ErpOfdmPpdu::ErpOfdmPpdu ( Ptr< const WifiPsdu psdu,
const WifiTxVector txVector,
WifiPhyBand  band,
uint64_t  uid 
)

Create an ERP-OFDM PPDU.

Parameters
psduthe PHY payload (PSDU)
txVectorthe TXVECTOR that was used for this PPDU
bandthe WifiPhyBand used for the transmission of this PPDU
uidthe unique ID of this PPDU

Definition at line 31 of file erp-ofdm-ppdu.cc.

References NS_LOG_FUNCTION.

◆ ~ErpOfdmPpdu()

ns3::ErpOfdmPpdu::~ErpOfdmPpdu ( )
virtual

Destructor for ErpOfdmPpdu.

Definition at line 38 of file erp-ofdm-ppdu.cc.

Member Function Documentation

◆ Copy()

Ptr< WifiPpdu > ns3::ErpOfdmPpdu::Copy ( void  ) const
overridevirtual

Copy this instance.

Returns
a Ptr to a copy of this instance.

Reimplemented from ns3::WifiPpdu.

Definition at line 54 of file erp-ofdm-ppdu.cc.

References ns3::WifiPpdu::GetPsdu(), ns3::WifiPpdu::GetTxVector(), ns3::OfdmPpdu::m_band, and ns3::WifiPpdu::m_uid.

+ Here is the call graph for this function:

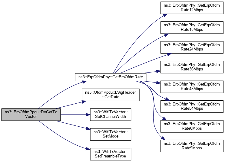
◆ DoGetTxVector()

WifiTxVector ns3::ErpOfdmPpdu::DoGetTxVector ( void  ) const
overrideprivatevirtual

Get the TXVECTOR used to send the PPDU.

Returns
the TXVECTOR of the PPDU.

Reimplemented from ns3::WifiPpdu.

Definition at line 43 of file erp-ofdm-ppdu.cc.

References ns3::ErpOfdmPhy::GetErpOfdmRate(), ns3::OfdmPpdu::LSigHeader::GetRate(), ns3::OfdmPpdu::m_channelWidth, ns3::OfdmPpdu::m_lSig, ns3::WifiPpdu::m_preamble, NS_ASSERT, ns3::WifiTxVector::SetChannelWidth(), ns3::WifiTxVector::SetMode(), and ns3::WifiTxVector::SetPreambleType().

+ Here is the call graph for this function:

The documentation for this class was generated from the following files: