A Discrete-Event Network Simulator
API
ns3::CoordinationListener Class Reference

CoordinationListener class. More...

+ Inheritance diagram for ns3::CoordinationListener:
+ Collaboration diagram for ns3::CoordinationListener:

Public Member Functions

 CoordinationListener (DefaultChannelScheduler *scheduler)
 Constructor. More...
 
virtual ~CoordinationListener ()
 
virtual void NotifyCchSlotStart (Time duration)
 
virtual void NotifyGuardSlotStart (Time duration, bool cchi)
 
virtual void NotifySchSlotStart (Time duration)
 
- Public Member Functions inherited from ns3::ChannelCoordinationListener
virtual ~ChannelCoordinationListener (void)
 
- Public Member Functions inherited from ns3::SimpleRefCount< ChannelCoordinationListener >
 SimpleRefCount ()
 Default constructor. More...
 
 SimpleRefCount (const SimpleRefCount &o[[maybe_unused]])
 Copy constructor. More...
 
uint32_t GetReferenceCount (void) const
 Get the reference count of the object. More...
 
SimpleRefCountoperator= ([[maybe_unused]] const SimpleRefCount &o)
 Assignment operator. More...
 
void Ref (void) const
 Increment the reference count. More...
 
void Unref (void) const
 Decrement the reference count. More...
 

Private Attributes

DefaultChannelSchedulerm_scheduler
 the scheduler More...
 

Detailed Description

CoordinationListener class.

Definition at line 33 of file default-channel-scheduler.cc.

Constructor & Destructor Documentation

◆ CoordinationListener()

ns3::CoordinationListener::CoordinationListener ( DefaultChannelScheduler scheduler)
inline

Constructor.

Parameters
schedulerchannel scheduler

Definition at line 41 of file default-channel-scheduler.cc.

◆ ~CoordinationListener()

virtual ns3::CoordinationListener::~CoordinationListener ( )
inlinevirtual

Definition at line 45 of file default-channel-scheduler.cc.

Member Function Documentation

◆ NotifyCchSlotStart()

virtual void ns3::CoordinationListener::NotifyCchSlotStart ( Time  duration)
inlinevirtual
Parameters
durationthe CCH access time (CCHI - GI) continues,

Implements ns3::ChannelCoordinationListener.

Definition at line 48 of file default-channel-scheduler.cc.

References m_scheduler, and ns3::DefaultChannelScheduler::NotifyCchSlotStart().

+ Here is the call graph for this function:

◆ NotifyGuardSlotStart()

virtual void ns3::CoordinationListener::NotifyGuardSlotStart ( Time  duration,
bool  cchi 
)
inlinevirtual
Parameters
durationthe time Guard access time (GI) continues
cchiindicate whether the guard slot is in the GI of CCHI or SCHI.

Implements ns3::ChannelCoordinationListener.

Definition at line 56 of file default-channel-scheduler.cc.

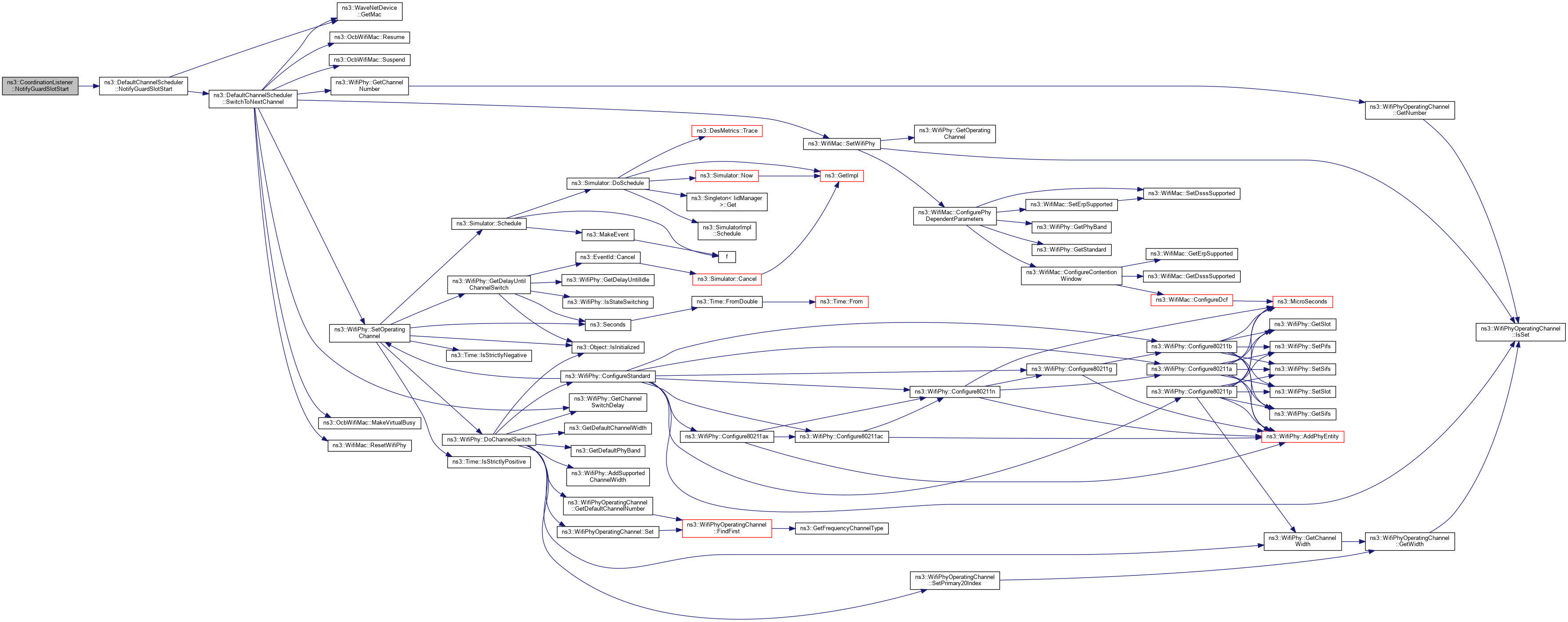
References m_scheduler, and ns3::DefaultChannelScheduler::NotifyGuardSlotStart().

+ Here is the call graph for this function:

◆ NotifySchSlotStart()

virtual void ns3::CoordinationListener::NotifySchSlotStart ( Time  duration)
inlinevirtual
Parameters
durationthe SCH access time (SCHI - GI) continues,

Implements ns3::ChannelCoordinationListener.

Definition at line 52 of file default-channel-scheduler.cc.

References m_scheduler, and ns3::DefaultChannelScheduler::NotifySchSlotStart().

+ Here is the call graph for this function:

Member Data Documentation

◆ m_scheduler

DefaultChannelScheduler* ns3::CoordinationListener::m_scheduler
private

the scheduler

Definition at line 61 of file default-channel-scheduler.cc.

Referenced by NotifyCchSlotStart(), NotifyGuardSlotStart(), and NotifySchSlotStart().


The documentation for this class was generated from the following file: