This test verifies that communication between an AP and a STA resumes after that both switch channel and PHY band. More...
Inheritance diagram for WifiChannelSwitchingTest:
Collaboration diagram for WifiChannelSwitchingTest:Public Member Functions | |
| WifiChannelSwitchingTest () | |
| Constructor. More... | |
| virtual | ~WifiChannelSwitchingTest () |
| void | Associated (Mac48Address bssid) |
| Callback invoked when a station associates with an AP. More... | |
| void | ChannelSwitch (void) |
| Request channel switch on both AP and STA. More... | |
| virtual void | DoRun (void) |
| Implementation to actually run this TestCase. More... | |
| void | L7Receive (Ptr< const Packet > p, const Address &addr) |
| Function to trace packets received by the server application. More... | |
| void | SendPacket (void) |
| Send a packet from the AP to the STA through a packet socket. More... | |
| void | StateChange (uint32_t nodeId, Time start, Time duration, WifiPhyState state) |
| Callback invoked when the PHY on the given node changes state. More... | |
| void | Transmit (WifiConstPsduMap psduMap, WifiTxVector txVector, double txPowerW) |
| Callback invoked when PHY receives a PSDU to transmit from the MAC. More... | |
Public Member Functions inherited from ns3::TestCase | |
| TestCase (const TestCase &)=delete | |
| virtual | ~TestCase () |
| Destructor. More... | |
| std::string | GetName (void) const |
| TestCase & | operator= (const TestCase &)=delete |
Private Attributes | |
| NetDeviceContainer | m_apDevice |
| AP device container. More... | |
| NodeContainer | m_apNode |
| AP node container. More... | |
| uint8_t | m_assocCount |
| count of completed Assoc Request procedures More... | |
| std::array< uint8_t, 2 > | m_channelSwitchCount {0, 0} |
| Per-node number of channel switch events. More... | |
| uint32_t | m_payloadSize |
| payload size in bytes More... | |
| uint64_t | m_rxBytes |
| RX bytes. More... | |
| NetDeviceContainer | m_staDevice |
| STA device container. More... | |
| NodeContainer | m_staNode |
| STA node container. More... | |
| uint8_t | m_txCount |
| count of transmissions More... | |
Additional Inherited Members | |
Public Types inherited from ns3::TestCase | |
| enum | TestDuration { QUICK = 1 , EXTENSIVE = 2 , TAKES_FOREVER = 3 } |
| How long the test takes to execute. More... | |
Protected Member Functions inherited from ns3::TestCase | |
| TestCase (std::string name) | |
| Constructor. More... | |
| void | AddTestCase (TestCase *testCase, TestDuration duration=QUICK) |
| Add an individual child TestCase to this test suite. More... | |
| TestCase * | GetParent () const |
| Get the parent of this TestCsse. More... | |
| bool | IsStatusFailure (void) const |
| Check if any tests failed. More... | |
| bool | IsStatusSuccess (void) const |
| Check if all tests passed. More... | |
| void | SetDataDir (std::string directory) |
| Set the data directory where reference trace files can be found. More... | |
| void | ReportTestFailure (std::string cond, std::string actual, std::string limit, std::string message, std::string file, int32_t line) |
| Log the failure of this TestCase. More... | |
| bool | MustAssertOnFailure (void) const |
| Check if this run should assert on failure. More... | |
| bool | MustContinueOnFailure (void) const |
| Check if this run should continue on failure. More... | |
| std::string | CreateDataDirFilename (std::string filename) |
| Construct the full path to a file in the data directory. More... | |
| std::string | CreateTempDirFilename (std::string filename) |
| Construct the full path to a file in a temporary directory. More... | |
This test verifies that communication between an AP and a STA resumes after that both switch channel and PHY band.
The channel switch is scheduled to happen during the transmission of a frame sent by the AP to the STA. STA discards the frame, associates with the AP again and finally receives the frame successfully.
Definition at line 52 of file wifi-channel-switching-test.cc.
| WifiChannelSwitchingTest::WifiChannelSwitchingTest | ( | ) |
Constructor.
Definition at line 116 of file wifi-channel-switching-test.cc.
|
virtual |
Definition at line 125 of file wifi-channel-switching-test.cc.
| void WifiChannelSwitchingTest::Associated | ( | Mac48Address | bssid | ) |
Callback invoked when a station associates with an AP.
Tracks the number of times the association procedure is performed.
| bssid | the BSSID |
Definition at line 130 of file wifi-channel-switching-test.cc.
References m_assocCount.
Referenced by DoRun().
Here is the caller graph for this function:| void WifiChannelSwitchingTest::ChannelSwitch | ( | void | ) |
Request channel switch on both AP and STA.
Definition at line 202 of file wifi-channel-switching-test.cc.
References NS_LOG_INFO, and ns3::Config::Set().
Referenced by Transmit().
Here is the call graph for this function:
Here is the caller graph for this function:
|
virtual |
Implementation to actually run this TestCase.
Subclasses should override this method to conduct their tests.
Implements ns3::TestCase.
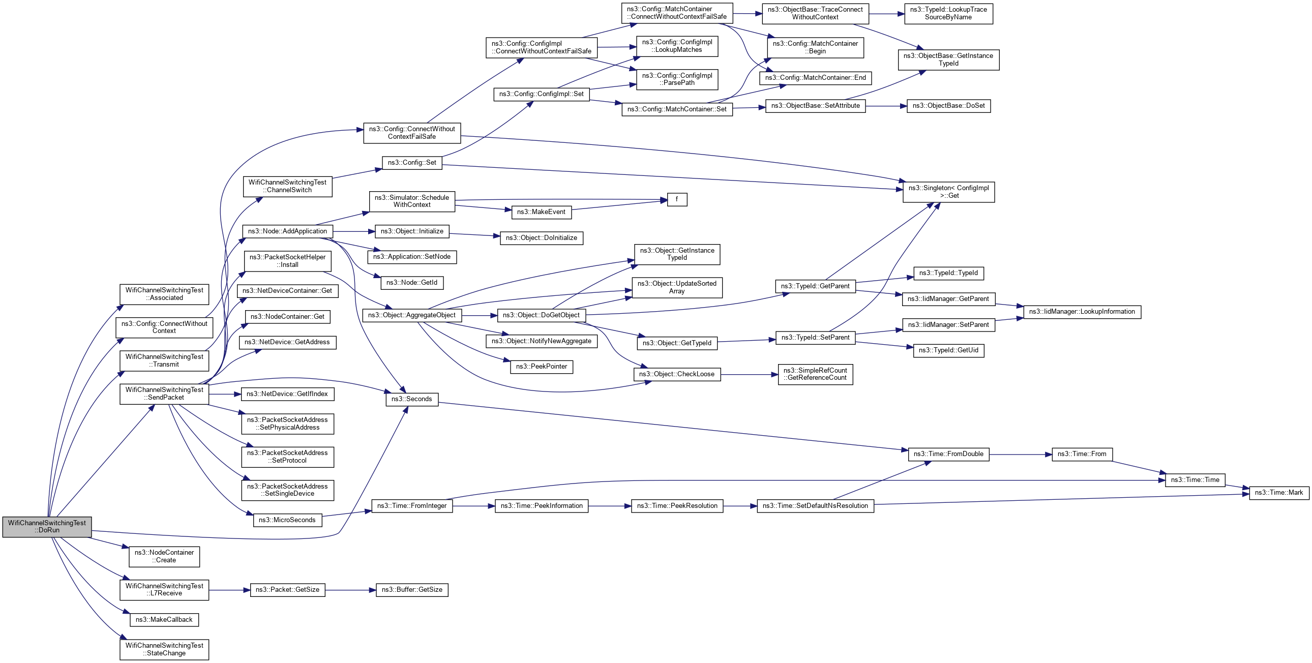
Definition at line 220 of file wifi-channel-switching-test.cc.
References Associated(), ns3::Config::ConnectWithoutContext(), ns3::NodeContainer::Create(), L7Receive(), m_apDevice, m_apNode, m_assocCount, m_channelSwitchCount, m_payloadSize, m_rxBytes, m_staDevice, m_staNode, m_txCount, third::mac, ns3::MakeCallback(), third::mobility, NS_TEST_EXPECT_MSG_EQ, third::phy, ns3::Seconds(), SendPacket(), StateChange(), Transmit(), third::wifi, and ns3::WIFI_STANDARD_80211ax.
Here is the call graph for this function:Function to trace packets received by the server application.
| p | the packet |
| addr | the address |
Definition at line 164 of file wifi-channel-switching-test.cc.
References ns3::Packet::GetSize(), m_payloadSize, and m_rxBytes.
Referenced by DoRun().
Here is the call graph for this function:
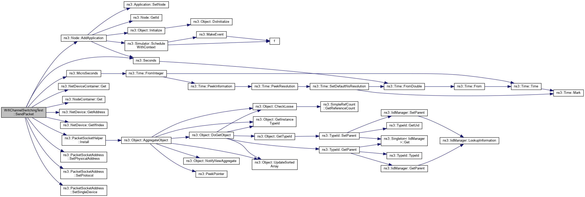
Here is the caller graph for this function:| void WifiChannelSwitchingTest::SendPacket | ( | void | ) |
Send a packet from the AP to the STA through a packet socket.
Definition at line 173 of file wifi-channel-switching-test.cc.
References ns3::Node::AddApplication(), ns3::NetDeviceContainer::Get(), ns3::NodeContainer::Get(), ns3::NetDevice::GetAddress(), ns3::NetDevice::GetIfIndex(), ns3::PacketSocketHelper::Install(), m_apDevice, m_apNode, m_payloadSize, m_staDevice, m_staNode, ns3::MicroSeconds(), ns3::Seconds(), ns3::PacketSocketAddress::SetPhysicalAddress(), ns3::PacketSocketAddress::SetProtocol(), and ns3::PacketSocketAddress::SetSingleDevice().
Referenced by DoRun().
Here is the call graph for this function:
Here is the caller graph for this function:| void WifiChannelSwitchingTest::StateChange | ( | uint32_t | nodeId, |
| ns3::Time | start, | ||
| ns3::Time | duration, | ||
| WifiPhyState | state | ||
| ) |
Callback invoked when the PHY on the given node changes state.
| nodeId | the given node ID |
| start | the time state changes |
| duration | the time the PHY will stay in the new state |
| state | the new PHY state |
Definition at line 210 of file wifi-channel-switching-test.cc.
References m_channelSwitchCount, and SWITCHING.
Referenced by DoRun().
Here is the caller graph for this function:| void WifiChannelSwitchingTest::Transmit | ( | WifiConstPsduMap | psduMap, |
| WifiTxVector | txVector, | ||
| double | txPowerW | ||
| ) |
Callback invoked when PHY receives a PSDU to transmit from the MAC.
Tracks the number of times a QoS data frame is transmitted by the AP.
| psduMap | the PSDU map |
| txVector | the TX vector |
| txPowerW | the tx power in Watts |
Definition at line 136 of file wifi-channel-switching-test.cc.
References ChannelSwitch(), m_txCount, NS_LOG_INFO, and ns3::WIFI_PHY_BAND_5GHZ.
Referenced by DoRun().
Here is the call graph for this function:
Here is the caller graph for this function:
|
private |
AP device container.
Definition at line 107 of file wifi-channel-switching-test.cc.
Referenced by DoRun(), and SendPacket().
|
private |
AP node container.
Definition at line 105 of file wifi-channel-switching-test.cc.
Referenced by DoRun(), and SendPacket().
|
private |
count of completed Assoc Request procedures
Definition at line 109 of file wifi-channel-switching-test.cc.
Referenced by Associated(), and DoRun().
|
private |
Per-node number of channel switch events.
Definition at line 113 of file wifi-channel-switching-test.cc.
Referenced by DoRun(), and StateChange().
|
private |
payload size in bytes
Definition at line 112 of file wifi-channel-switching-test.cc.
Referenced by DoRun(), L7Receive(), and SendPacket().
|
private |
RX bytes.
Definition at line 111 of file wifi-channel-switching-test.cc.
Referenced by DoRun(), and L7Receive().
|
private |
STA device container.
Definition at line 108 of file wifi-channel-switching-test.cc.
Referenced by DoRun(), and SendPacket().
|
private |
STA node container.
Definition at line 106 of file wifi-channel-switching-test.cc.
Referenced by DoRun(), and SendPacket().
|
private |
count of transmissions
Definition at line 110 of file wifi-channel-switching-test.cc.
Referenced by DoRun(), and Transmit().