A Discrete-Event Network Simulator
API
WaypointMobilityModelViaHelper Class Reference

Waypoint Mobility Model Via Helper Test. More...

+ Inheritance diagram for WaypointMobilityModelViaHelper:
+ Collaboration diagram for WaypointMobilityModelViaHelper:

Public Member Functions

 WaypointMobilityModelViaHelper ()
 
virtual ~WaypointMobilityModelViaHelper ()
 
- Public Member Functions inherited from ns3::TestCase
 TestCase (const TestCase &)=delete
 
virtual ~TestCase ()
 Destructor. More...
 
std::string GetName (void) const
 
TestCaseoperator= (const TestCase &)=delete
 

Private Member Functions

virtual void DoRun (void)
 Implementation to actually run this TestCase. More...
 
void TestXPosition (Ptr< const WaypointMobilityModel > mob, double expectedXPos)
 Text X position function. More...
 

Additional Inherited Members

- Public Types inherited from ns3::TestCase
enum  TestDuration { QUICK = 1 , EXTENSIVE = 2 , TAKES_FOREVER = 3 }
 How long the test takes to execute. More...
 
- Protected Member Functions inherited from ns3::TestCase
 TestCase (std::string name)
 Constructor. More...
 
void AddTestCase (TestCase *testCase, TestDuration duration=QUICK)
 Add an individual child TestCase to this test suite. More...
 
TestCaseGetParent () const
 Get the parent of this TestCsse. More...
 
bool IsStatusFailure (void) const
 Check if any tests failed. More...
 
bool IsStatusSuccess (void) const
 Check if all tests passed. More...
 
void SetDataDir (std::string directory)
 Set the data directory where reference trace files can be found. More...
 
void ReportTestFailure (std::string cond, std::string actual, std::string limit, std::string message, std::string file, int32_t line)
 Log the failure of this TestCase. More...
 
bool MustAssertOnFailure (void) const
 Check if this run should assert on failure. More...
 
bool MustContinueOnFailure (void) const
 Check if this run should continue on failure. More...
 
std::string CreateDataDirFilename (std::string filename)
 Construct the full path to a file in the data directory. More...
 
std::string CreateTempDirFilename (std::string filename)
 Construct the full path to a file in a temporary directory. More...
 

Detailed Description

Waypoint Mobility Model Via Helper Test.

Definition at line 330 of file mobility-test-suite.cc.

Constructor & Destructor Documentation

◆ WaypointMobilityModelViaHelper()

WaypointMobilityModelViaHelper::WaypointMobilityModelViaHelper ( )

Definition at line 346 of file mobility-test-suite.cc.

◆ ~WaypointMobilityModelViaHelper()

WaypointMobilityModelViaHelper::~WaypointMobilityModelViaHelper ( )
virtual

Definition at line 351 of file mobility-test-suite.cc.

Member Function Documentation

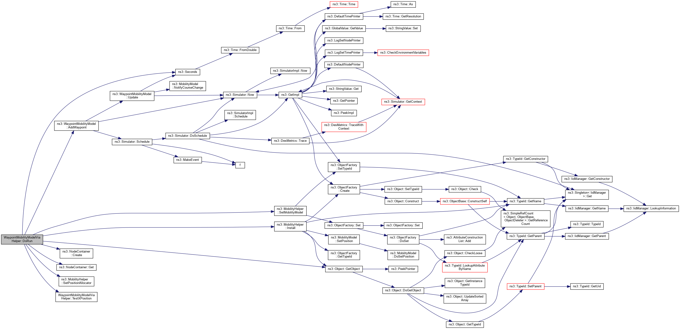
◆ DoRun()

void WaypointMobilityModelViaHelper::DoRun ( void  )
privatevirtual

Implementation to actually run this TestCase.

Subclasses should override this method to conduct their tests.

Implements ns3::TestCase.

Definition at line 364 of file mobility-test-suite.cc.

References ns3::WaypointMobilityModel::AddWaypoint(), ns3::NodeContainer::Create(), ns3::NodeContainer::Get(), ns3::Object::GetObject(), ns3::MobilityHelper::Install(), third::mobility, ns3::Seconds(), ns3::MobilityHelper::SetMobilityModel(), ns3::MobilityHelper::SetPositionAllocator(), and TestXPosition().

+ Here is the call graph for this function:

◆ TestXPosition()

void WaypointMobilityModelViaHelper::TestXPosition ( Ptr< const WaypointMobilityModel mob,
double  expectedXPos 
)
private

Text X position function.

Parameters
mobthe mobility model
expectedXPosthe expected X position

Definition at line 356 of file mobility-test-suite.cc.

References NS_TEST_EXPECT_MSG_EQ_TOL.

Referenced by DoRun().

+ Here is the caller graph for this function:

The documentation for this class was generated from the following file: