A Discrete-Event Network Simulator
API
WaypointLazyNotifyFalse Class Reference

Test whether course change notifications occur regardless of calls to Update() position (which are triggered by calls to GetPosition()) More...

+ Inheritance diagram for WaypointLazyNotifyFalse:
+ Collaboration diagram for WaypointLazyNotifyFalse:

Public Member Functions

 WaypointLazyNotifyFalse ()
 
virtual ~WaypointLazyNotifyFalse ()
 
- Public Member Functions inherited from ns3::TestCase
 TestCase (const TestCase &)=delete
 
virtual ~TestCase ()
 Destructor. More...
 
std::string GetName (void) const
 
TestCaseoperator= (const TestCase &)=delete
 

Private Member Functions

void CourseChangeCallback (std::string path, Ptr< const MobilityModel > model)
 Course change callback. More...
 
virtual void DoRun (void)
 Implementation to actually run this TestCase. More...
 
void TestXPosition (double expectedXPos)
 Test X position function. More...
 

Private Attributes

int m_courseChanges
 course changes More...
 
Ptr< WaypointMobilityModelm_mob
 modility model More...
 
Ptr< Nodem_node
 mode More...
 

Additional Inherited Members

- Public Types inherited from ns3::TestCase
enum  TestDuration { QUICK = 1 , EXTENSIVE = 2 , TAKES_FOREVER = 3 }
 How long the test takes to execute. More...
 
- Protected Member Functions inherited from ns3::TestCase
 TestCase (std::string name)
 Constructor. More...
 
void AddTestCase (TestCase *testCase, TestDuration duration=QUICK)
 Add an individual child TestCase to this test suite. More...
 
TestCaseGetParent () const
 Get the parent of this TestCsse. More...
 
bool IsStatusFailure (void) const
 Check if any tests failed. More...
 
bool IsStatusSuccess (void) const
 Check if all tests passed. More...
 
void SetDataDir (std::string directory)
 Set the data directory where reference trace files can be found. More...
 
void ReportTestFailure (std::string cond, std::string actual, std::string limit, std::string message, std::string file, int32_t line)
 Log the failure of this TestCase. More...
 
bool MustAssertOnFailure (void) const
 Check if this run should assert on failure. More...
 
bool MustContinueOnFailure (void) const
 Check if this run should continue on failure. More...
 
std::string CreateDataDirFilename (std::string filename)
 Construct the full path to a file in the data directory. More...
 
std::string CreateTempDirFilename (std::string filename)
 Construct the full path to a file in a temporary directory. More...
 

Detailed Description

Test whether course change notifications occur regardless of calls to Update() position (which are triggered by calls to GetPosition())

Definition at line 44 of file mobility-test-suite.cc.

Constructor & Destructor Documentation

◆ WaypointLazyNotifyFalse()

WaypointLazyNotifyFalse::WaypointLazyNotifyFalse ( )

Definition at line 68 of file mobility-test-suite.cc.

◆ ~WaypointLazyNotifyFalse()

WaypointLazyNotifyFalse::~WaypointLazyNotifyFalse ( )
virtual

Definition at line 74 of file mobility-test-suite.cc.

Member Function Documentation

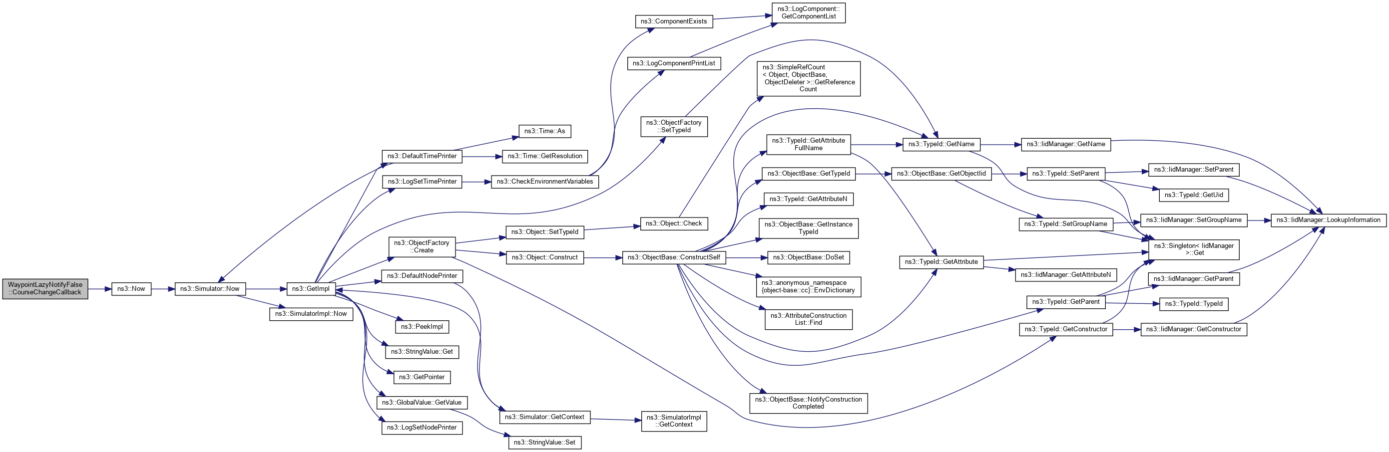
◆ CourseChangeCallback()

void WaypointLazyNotifyFalse::CourseChangeCallback ( std::string  path,
Ptr< const MobilityModel model 
)
private

Course change callback.

Parameters
paththe path
modelthe mobility model

Definition at line 86 of file mobility-test-suite.cc.

References m_courseChanges, ns3::Now(), and NS_TEST_EXPECT_MSG_EQ_TOL.

+ Here is the call graph for this function:

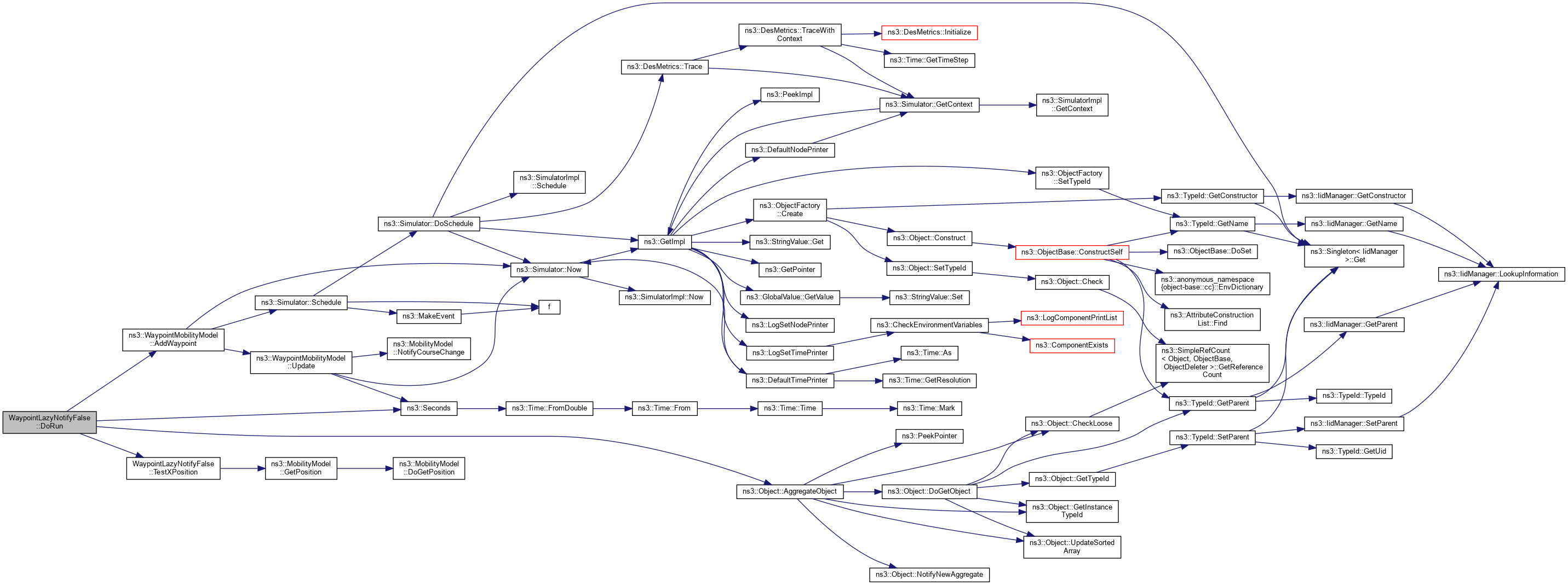
◆ DoRun()

void WaypointLazyNotifyFalse::DoRun ( void  )
privatevirtual

Implementation to actually run this TestCase.

Subclasses should override this method to conduct their tests.

Implements ns3::TestCase.

Definition at line 94 of file mobility-test-suite.cc.

References ns3::WaypointMobilityModel::AddWaypoint(), ns3::Object::AggregateObject(), m_mob, m_node, ns3::Seconds(), and TestXPosition().

+ Here is the call graph for this function:

◆ TestXPosition()

void WaypointLazyNotifyFalse::TestXPosition ( double  expectedXPos)
private

Test X position function.

Parameters
expectedXPosthe expected X position

Definition at line 79 of file mobility-test-suite.cc.

References ns3::MobilityModel::GetPosition(), m_mob, and NS_TEST_EXPECT_MSG_EQ_TOL.

Referenced by DoRun().

+ Here is the call graph for this function:
+ Here is the caller graph for this function:

Member Data Documentation

◆ m_courseChanges

int WaypointLazyNotifyFalse::m_courseChanges
private

course changes

Definition at line 65 of file mobility-test-suite.cc.

Referenced by CourseChangeCallback().

◆ m_mob

Ptr<WaypointMobilityModel> WaypointLazyNotifyFalse::m_mob
private

modility model

Definition at line 64 of file mobility-test-suite.cc.

Referenced by DoRun(), and TestXPosition().

◆ m_node

Ptr<Node> WaypointLazyNotifyFalse::m_node
private

mode

Definition at line 63 of file mobility-test-suite.cc.

Referenced by DoRun().


The documentation for this class was generated from the following file: