Waveform generator Test. More...
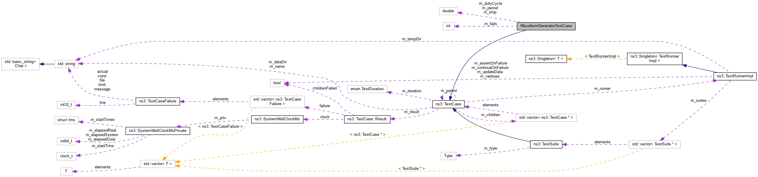
Inheritance diagram for WaveformGeneratorTestCase:
Collaboration diagram for WaveformGeneratorTestCase:Public Member Functions | |
| WaveformGeneratorTestCase (double period, double dutyCycle, double stop) | |
| Constructor. More... | |
| virtual | ~WaveformGeneratorTestCase () |
Public Member Functions inherited from ns3::TestCase | |
| TestCase (const TestCase &)=delete | |
| virtual | ~TestCase () |
| Destructor. More... | |
| std::string | GetName (void) const |
| TestCase & | operator= (const TestCase &)=delete |
Private Member Functions | |
| virtual void | DoRun (void) |
| Implementation to actually run this TestCase. More... | |
| void | TraceWave (Ptr< const Packet > newPkt) |
| Trace if the waveform is active. More... | |
Private Attributes | |
| double | m_dutyCycle |
| waveform duty cycle More... | |
| int | m_fails |
| failure check More... | |
| double | m_period |
| waveform period (seconds) More... | |
| double | m_stop |
| stop time (seconds) More... | |
Additional Inherited Members | |
Public Types inherited from ns3::TestCase | |
| enum | TestDuration { QUICK = 1 , EXTENSIVE = 2 , TAKES_FOREVER = 3 } |
| How long the test takes to execute. More... | |
Protected Member Functions inherited from ns3::TestCase | |
| TestCase (std::string name) | |
| Constructor. More... | |
| void | AddTestCase (TestCase *testCase, TestDuration duration=QUICK) |
| Add an individual child TestCase to this test suite. More... | |
| TestCase * | GetParent () const |
| Get the parent of this TestCsse. More... | |
| bool | IsStatusFailure (void) const |
| Check if any tests failed. More... | |
| bool | IsStatusSuccess (void) const |
| Check if all tests passed. More... | |
| void | SetDataDir (std::string directory) |
| Set the data directory where reference trace files can be found. More... | |
| void | ReportTestFailure (std::string cond, std::string actual, std::string limit, std::string message, std::string file, int32_t line) |
| Log the failure of this TestCase. More... | |
| bool | MustAssertOnFailure (void) const |
| Check if this run should assert on failure. More... | |
| bool | MustContinueOnFailure (void) const |
| Check if this run should continue on failure. More... | |
| std::string | CreateDataDirFilename (std::string filename) |
| Construct the full path to a file in the data directory. More... | |
| std::string | CreateTempDirFilename (std::string filename) |
| Construct the full path to a file in a temporary directory. More... | |
Waveform generator Test.
Definition at line 36 of file spectrum-waveform-generator-test.cc.
| WaveformGeneratorTestCase::WaveformGeneratorTestCase | ( | double | period, |
| double | dutyCycle, | ||
| double | stop | ||
| ) |
Constructor.
| period | waveform period (seconds) |
| dutyCycle | waveform duty cycle |
| stop | stop time (seconds) |
Definition at line 72 of file spectrum-waveform-generator-test.cc.
|
virtual |
Definition at line 81 of file spectrum-waveform-generator-test.cc.
|
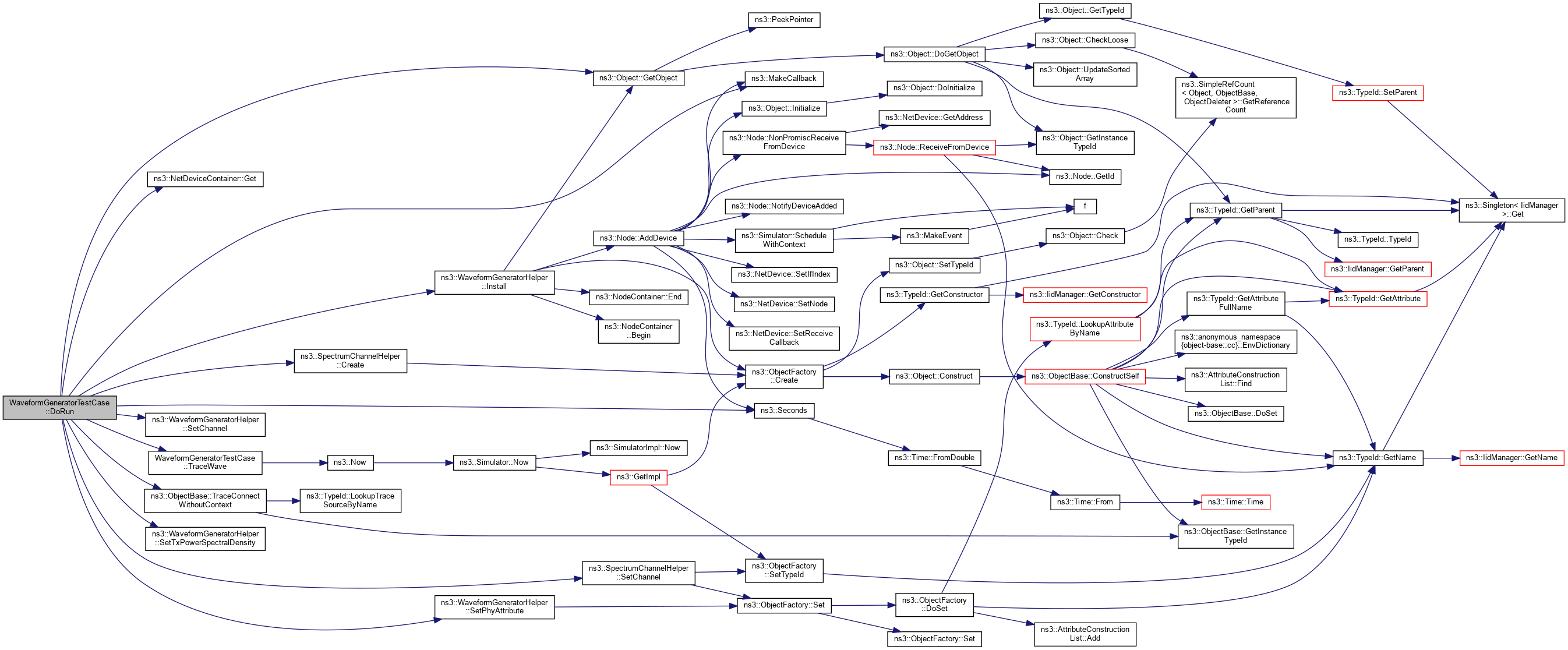
privatevirtual |
Implementation to actually run this TestCase.
Subclasses should override this method to conduct their tests.
Implements ns3::TestCase.
Definition at line 87 of file spectrum-waveform-generator-test.cc.
References third::channel, ns3::SpectrumChannelHelper::Create(), ns3::NetDeviceContainer::Get(), ns3::Object::GetObject(), ns3::WaveformGeneratorHelper::Install(), m_dutyCycle, m_fails, m_period, m_stop, ns3::MakeCallback(), NS_TEST_ASSERT_MSG_EQ, ns3::Seconds(), ns3::WaveformGeneratorHelper::SetChannel(), ns3::SpectrumChannelHelper::SetChannel(), ns3::WaveformGeneratorHelper::SetPhyAttribute(), ns3::WaveformGeneratorHelper::SetTxPowerSpectralDensity(), ns3::ObjectBase::TraceConnectWithoutContext(), and TraceWave().
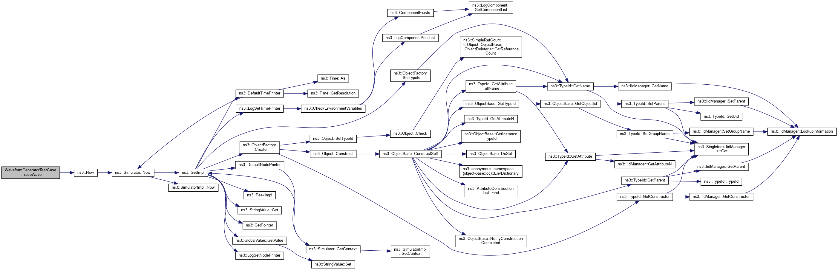
Here is the call graph for this function:Trace if the waveform is active.
| newPkt | unused. |
Definition at line 64 of file spectrum-waveform-generator-test.cc.
References ns3::Now().
Referenced by DoRun().
Here is the call graph for this function:
Here is the caller graph for this function:
|
private |
waveform duty cycle
Definition at line 58 of file spectrum-waveform-generator-test.cc.
Referenced by DoRun().
|
private |
failure check
Definition at line 60 of file spectrum-waveform-generator-test.cc.
Referenced by DoRun().
|
private |
waveform period (seconds)
Definition at line 57 of file spectrum-waveform-generator-test.cc.
Referenced by DoRun().
|
private |
stop time (seconds)
Definition at line 59 of file spectrum-waveform-generator-test.cc.
Referenced by DoRun().