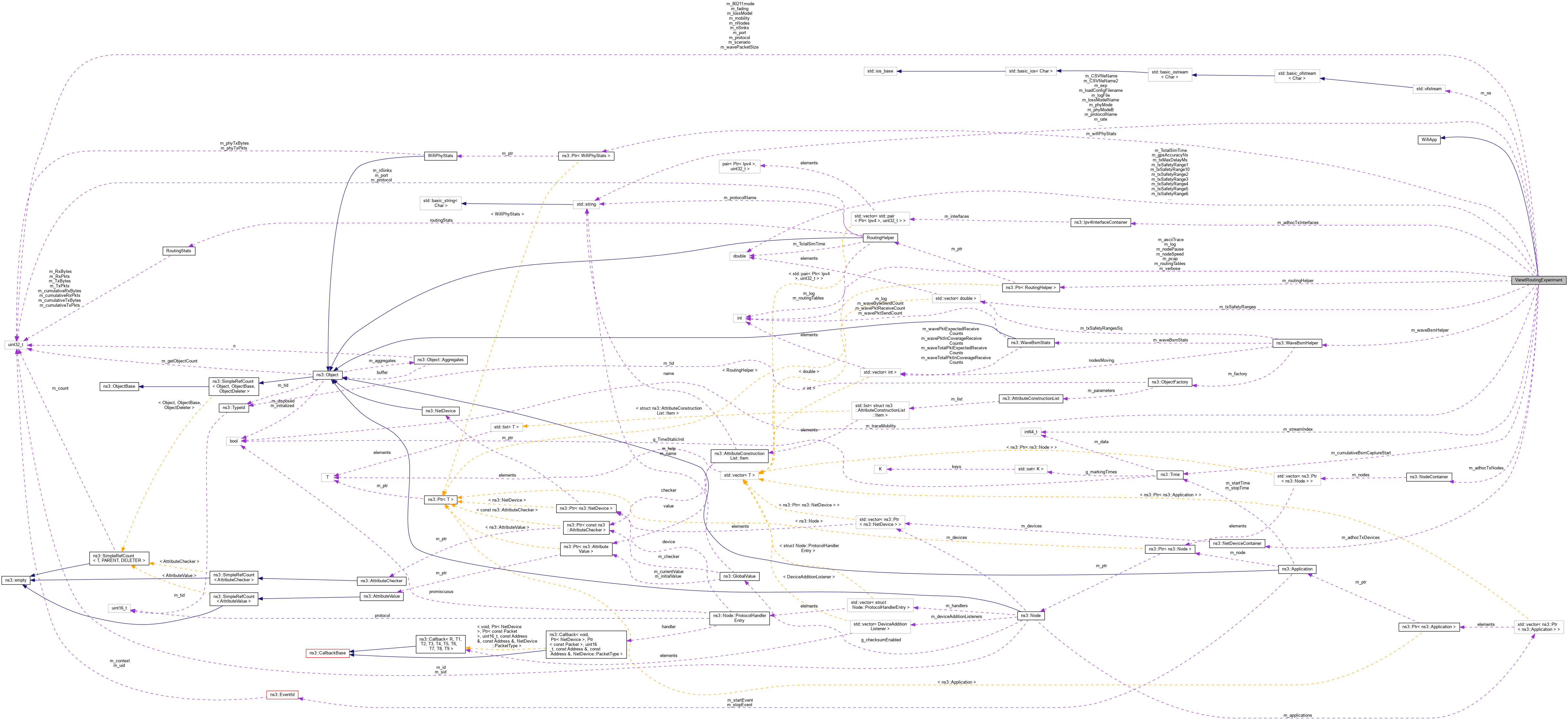
The VanetRoutingExperiment class implements a wifi app that allows VANET routing experiments to be simulated. More...
Inheritance diagram for VanetRoutingExperiment:
Collaboration diagram for VanetRoutingExperiment:Public Member Functions | |
| VanetRoutingExperiment () | |
| Constructor. More... | |
Public Member Functions inherited from WifiApp | |
| WifiApp () | |
| Constructor. More... | |
| virtual | ~WifiApp () |
| Destructor. More... | |
| void | Simulate (int argc, char **argv) |
| Enacts simulation of an ns-3 wifi application. More... | |
Protected Member Functions | |
| virtual void | ConfigureApplications () |
| Configure applications. More... | |
| virtual void | ConfigureChannels () |
| Configure channels. More... | |
| virtual void | ConfigureDevices () |
| Configure devices. More... | |
| virtual void | ConfigureMobility () |
| Configure mobility. More... | |
| virtual void | ConfigureNodes () |
| Configure nodes. More... | |
| virtual void | ConfigureTracing () |
| Configure tracing. More... | |
| virtual void | ParseCommandLineArguments (int argc, char **argv) |
| Process command line arguments. More... | |
| virtual void | ProcessOutputs () |
| Process outputs. More... | |
| virtual void | RunSimulation () |
| Run the simulation. More... | |
| virtual void | SetDefaultAttributeValues () |
| Sets default attribute values. More... | |
Private Member Functions | |
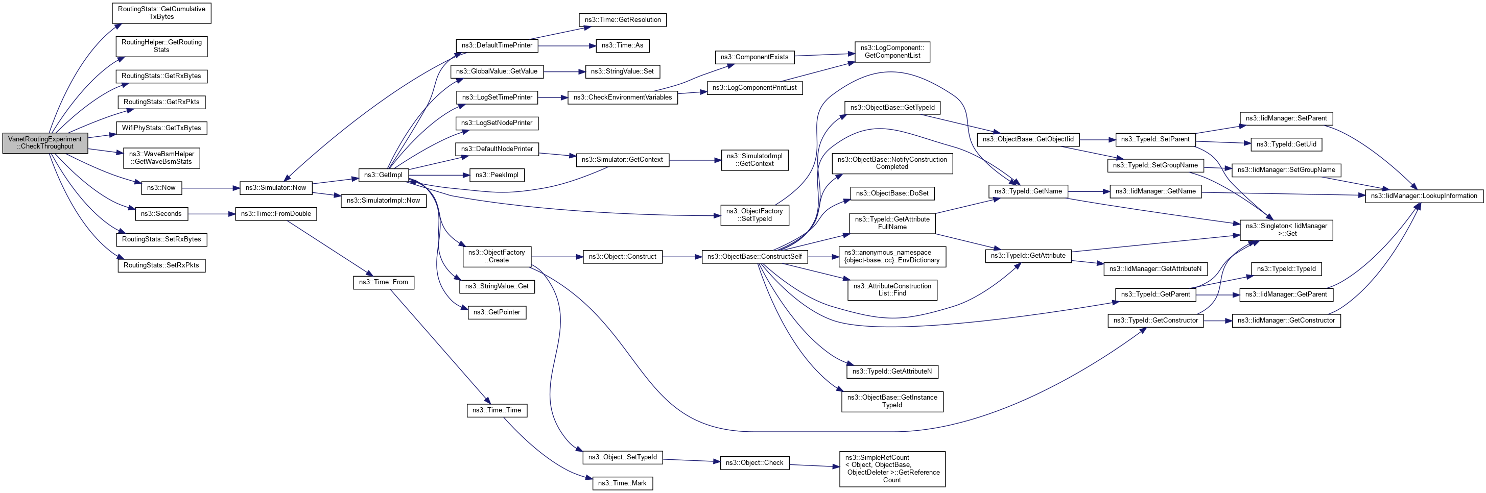
| void | CheckThroughput () |
| Checks the throughput and outputs summary to CSV file1. More... | |
| void | CommandSetup (int argc, char **argv) |
| Run the simulation. More... | |
| void | ConfigureDefaults () |
| Configure default attributes. More... | |
| void | Run () |
| Run the simulation. More... | |
| void | SetConfigFromGlobals () |
| Set up configuration parameter from the global variables. More... | |
| void | SetGlobalsFromConfig () |
| Set up the global variables from the configuration parameters. More... | |
| void | SetupAdhocDevices () |
| Set up the adhoc devices. More... | |
| void | SetupAdhocMobilityNodes () |
| Set up the adhoc mobility nodes. More... | |
| void | SetupLogFile () |
| Set up log file. More... | |
| void | SetupLogging () |
| Set up logging. More... | |
| void | SetupRoutingMessages () |
| Set up generation of packets to be routed through the vehicular network. More... | |
| void | SetupScenario () |
| Set up a prescribed scenario. More... | |
| void | SetupWaveMessages () |
| Set up generation of IEEE 1609 WAVE messages, as a Basic Safety Message (BSM). More... | |
| void | WriteCsvHeader () |
| Write the header line to the CSV file1. More... | |
Static Private Member Functions | |
| static void | CourseChange (std::ostream *os, std::string context, Ptr< const MobilityModel > mobility) |
| Course change function. More... | |
Private Attributes | |
| uint32_t | m_80211mode |
| 80211 mode More... | |
| NetDeviceContainer | m_adhocTxDevices |
| adhoc transmit devices More... | |
| Ipv4InterfaceContainer | m_adhocTxInterfaces |
| adhoc transmit interfaces More... | |
| NodeContainer | m_adhocTxNodes |
| adhoc transmit nodes More... | |
| int | m_asciiTrace |
| ascii trace More... | |
| std::string | m_CSVfileName |
| CSV file name. More... | |
| std::string | m_CSVfileName2 |
| CSV file name. More... | |
| Time | m_cumulativeBsmCaptureStart |
| capture start More... | |
| std::string | m_exp |
| exp More... | |
| uint32_t | m_fading |
| fading More... | |
| double | m_gpsAccuracyNs |
| GPS accuracy. More... | |
| std::string | m_loadConfigFilename |
| load config file name More... | |
| int | m_log |
| log More... | |
| std::string | m_logFile |
| log file More... | |
| uint32_t | m_lossModel |
| loss model More... | |
| std::string | m_lossModelName |
| loss model name More... | |
| uint32_t | m_mobility |
| mobility More... | |
| uint32_t | m_nNodes |
| number of nodes More... | |
| int | m_nodePause |
| in s More... | |
| int | m_nodeSpeed |
| in m/s More... | |
| uint32_t | m_nSinks |
| number of sinks More... | |
| std::ofstream | m_os |
| output stream More... | |
| int | m_pcap |
| PCAP. More... | |
| std::string | m_phyMode |
| phy mode More... | |
| std::string | m_phyModeB |
| phy mode More... | |
| uint32_t | m_port |
| port More... | |
| uint32_t | m_protocol |
| protocol More... | |
| std::string | m_protocolName |
| protocol name More... | |
| std::string | m_rate |
| rate More... | |
| Ptr< RoutingHelper > | m_routingHelper |
| routing helper More... | |
| int | m_routingTables |
| routing tables More... | |
| std::string | m_saveConfigFilename |
| save configi file name More... | |
| uint32_t | m_scenario |
| scenario More... | |
| int64_t | m_streamIndex |
| used to get consistent random numbers across scenarios More... | |
| double | m_TotalSimTime |
| total sim time More... | |
| std::string | m_traceFile |
| trace file More... | |
| bool | m_traceMobility |
| trace mobility More... | |
| std::string | m_trName |
| trace file name More... | |
| double | m_txMaxDelayMs |
| transmit maximum delay More... | |
| double | m_txp |
| distance More... | |
| double | m_txSafetyRange1 |
| range 1 More... | |
| double | m_txSafetyRange10 |
| range 10 More... | |
| double | m_txSafetyRange2 |
| range 2 More... | |
| double | m_txSafetyRange3 |
| range 3 More... | |
| double | m_txSafetyRange4 |
| range 4 More... | |
| double | m_txSafetyRange5 |
| range 5 More... | |
| double | m_txSafetyRange6 |
| range 6 More... | |
| double | m_txSafetyRange7 |
| range 7 More... | |
| double | m_txSafetyRange8 |
| range 8 More... | |
| double | m_txSafetyRange9 |
| range 9 More... | |
| std::vector< double > | m_txSafetyRanges |
| list of ranges More... | |
| int | m_verbose |
| verbose More... | |
| WaveBsmHelper | m_waveBsmHelper |
| helper More... | |
| double | m_waveInterval |
| seconds More... | |
| uint32_t | m_wavePacketSize |
| bytes More... | |
| Ptr< WifiPhyStats > | m_wifiPhyStats |
| wifi phy statistics More... | |
The VanetRoutingExperiment class implements a wifi app that allows VANET routing experiments to be simulated.
Definition at line 1048 of file vanet-routing-compare.cc.
| VanetRoutingExperiment::VanetRoutingExperiment | ( | ) |
Constructor.
Definition at line 1259 of file vanet-routing-compare.cc.
References m_log, m_routingHelper, and m_wifiPhyStats.
|
private |
Checks the throughput and outputs summary to CSV file1.
This is scheduled and called once per second
Definition at line 1786 of file vanet-routing-compare.cc.
References RoutingStats::GetCumulativeTxBytes(), RoutingHelper::GetRoutingStats(), RoutingStats::GetRxBytes(), RoutingStats::GetRxPkts(), WifiPhyStats::GetTxBytes(), ns3::WaveBsmHelper::GetWaveBsmStats(), m_CSVfileName, m_cumulativeBsmCaptureStart, m_log, m_nSinks, m_protocolName, m_routingHelper, m_txp, m_waveBsmHelper, m_wifiPhyStats, ns3::Now(), NS_LOG_UNCOND, packetsReceived, ns3::Seconds(), RoutingStats::SetRxBytes(), and RoutingStats::SetRxPkts().
Referenced by Run().
Here is the call graph for this function:
Here is the caller graph for this function:
|
private |
Run the simulation.
| argc | command line argument count |
| argv | command line parameters |
Definition at line 2038 of file vanet-routing-compare.cc.
References second::cmd, ConfigStoreHelper::LoadConfig(), m_80211mode, m_asciiTrace, m_CSVfileName, m_CSVfileName2, m_cumulativeBsmCaptureStart, m_exp, m_fading, m_gpsAccuracyNs, m_loadConfigFilename, m_logFile, m_lossModel, m_mobility, m_nNodes, m_nodePause, m_nodeSpeed, m_nSinks, m_pcap, m_phyMode, m_phyModeB, m_protocol, m_rate, m_routingTables, m_saveConfigFilename, m_scenario, m_TotalSimTime, m_traceFile, m_traceMobility, m_txMaxDelayMs, m_txp, m_txSafetyRange1, m_txSafetyRange10, m_txSafetyRange2, m_txSafetyRange3, m_txSafetyRange4, m_txSafetyRange5, m_txSafetyRange6, m_txSafetyRange7, m_txSafetyRange8, m_txSafetyRange9, m_verbose, m_waveInterval, m_wavePacketSize, and SetConfigFromGlobals().
Referenced by ParseCommandLineArguments().
Here is the call graph for this function:
Here is the caller graph for this function:
|
protectedvirtual |
Configure applications.
Reimplemented from WifiApp.
Definition at line 1655 of file vanet-routing-compare.cc.
References ns3::Config::Connect(), m_routingHelper, ns3::MakeCallback(), RoutingHelper::OnOffTrace(), SetupRoutingMessages(), and SetupWaveMessages().
Here is the call graph for this function:
|
protectedvirtual |
Configure channels.
Reimplemented from WifiApp.
Definition at line 1617 of file vanet-routing-compare.cc.
References SetupAdhocDevices().
Here is the call graph for this function:
|
private |
Configure default attributes.
Definition at line 2148 of file vanet-routing-compare.cc.
References m_80211mode, m_phyMode, m_phyModeB, m_rate, and ns3::Config::SetDefault().
Referenced by ParseCommandLineArguments().
Here is the call graph for this function:
Here is the caller graph for this function:
|
protectedvirtual |
Configure devices.
Reimplemented from WifiApp.
Definition at line 1624 of file vanet-routing-compare.cc.
References ns3::Config::Connect(), m_80211mode, m_wifiPhyStats, ns3::MakeCallback(), WifiPhyStats::PhyRxDrop(), WifiPhyStats::PhyTxDrop(), and WifiPhyStats::PhyTxTrace().
Here is the call graph for this function:
|
protectedvirtual |
Configure mobility.
Reimplemented from WifiApp.
Definition at line 1649 of file vanet-routing-compare.cc.
References SetupAdhocMobilityNodes().
Here is the call graph for this function:
|
protectedvirtual |
Configure nodes.
Reimplemented from WifiApp.
Definition at line 1611 of file vanet-routing-compare.cc.
References ns3::NodeContainer::Create(), m_adhocTxNodes, and m_nNodes.
Here is the call graph for this function:
|
protectedvirtual |
Configure tracing.
Reimplemented from WifiApp.
Definition at line 1673 of file vanet-routing-compare.cc.
References ns3::AsciiTraceHelper::CreateFileStream(), m_trName, SetupLogFile(), SetupLogging(), and WriteCsvHeader().
Here is the call graph for this function:
|
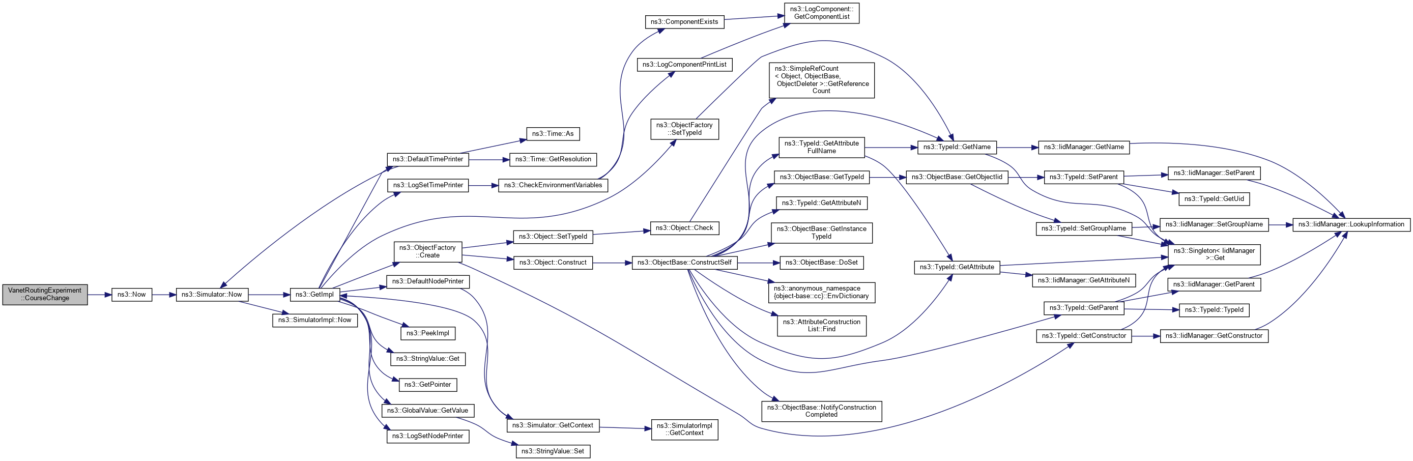
staticprivate |
Course change function.
| os | the output stream |
| context | trace source context (unused) |
| mobility | the mobility model |
Definition at line 1762 of file vanet-routing-compare.cc.
References third::mobility, and ns3::Now().
Referenced by SetupAdhocMobilityNodes().
Here is the call graph for this function:
Here is the caller graph for this function:
|
protectedvirtual |
Process command line arguments.
| argc | program arguments count |
| argv | program arguments |
Reimplemented from WifiApp.
Definition at line 1577 of file vanet-routing-compare.cc.
References CommandSetup(), ConfigureDefaults(), ns3::WaveBsmHelper::GetWaveBsmStats(), m_log, m_routingHelper, m_saveConfigFilename, m_txSafetyRange1, m_txSafetyRange10, m_txSafetyRange2, m_txSafetyRange3, m_txSafetyRange4, m_txSafetyRange5, m_txSafetyRange6, m_txSafetyRange7, m_txSafetyRange8, m_txSafetyRange9, m_txSafetyRanges, m_waveBsmHelper, ConfigStoreHelper::SaveConfig(), SetGlobalsFromConfig(), RoutingHelper::SetLogging(), and SetupScenario().
Here is the call graph for this function:
|
protectedvirtual |
Process outputs.
Reimplemented from WifiApp.
Definition at line 1690 of file vanet-routing-compare.cc.
References RoutingStats::GetCumulativeRxBytes(), RoutingStats::GetCumulativeTxBytes(), RoutingHelper::GetRoutingStats(), WifiPhyStats::GetTxBytes(), ns3::WaveBsmHelper::GetWaveBsmStats(), m_CSVfileName2, m_log, m_os, m_routingHelper, m_TotalSimTime, m_waveBsmHelper, m_wifiPhyStats, and NS_LOG_UNCOND.
Here is the call graph for this function:
|
private |
Run the simulation.
Definition at line 1749 of file vanet-routing-compare.cc.
References CheckThroughput(), m_TotalSimTime, NS_LOG_INFO, and ns3::Seconds().
Referenced by RunSimulation().
Here is the call graph for this function:
Here is the caller graph for this function:
|
protectedvirtual |
Run the simulation.
Reimplemented from WifiApp.
Definition at line 1684 of file vanet-routing-compare.cc.
References Run().
Here is the call graph for this function:
|
private |
Set up configuration parameter from the global variables.
Definition at line 1882 of file vanet-routing-compare.cc.
References ns3::DoubleValue::Get(), ns3::TimeValue::Get(), ns3::StringValue::Get(), ns3::UintegerValue::Get(), m_80211mode, m_asciiTrace, m_CSVfileName, m_CSVfileName2, m_cumulativeBsmCaptureStart, m_fading, m_gpsAccuracyNs, m_logFile, m_lossModel, m_mobility, m_nNodes, m_nodePause, m_nodeSpeed, m_nSinks, m_pcap, m_phyMode, m_phyModeB, m_port, m_protocol, m_rate, m_routingTables, m_scenario, m_TotalSimTime, m_traceFile, m_traceMobility, m_trName, m_txMaxDelayMs, m_txp, m_txSafetyRange1, m_txSafetyRange10, m_txSafetyRange2, m_txSafetyRange3, m_txSafetyRange4, m_txSafetyRange5, m_txSafetyRange6, m_txSafetyRange7, m_txSafetyRange8, m_txSafetyRange9, m_verbose, m_waveInterval, and m_wavePacketSize.
Referenced by CommandSetup().
Here is the call graph for this function:
Here is the caller graph for this function:
|
protectedvirtual |
Sets default attribute values.
Reimplemented from WifiApp.
Definition at line 1323 of file vanet-routing-compare.cc.
|
private |
Set up the global variables from the configuration parameters.
Definition at line 1983 of file vanet-routing-compare.cc.
References g_80211mode, g_asciiTrace, g_CSVfileName, g_CSVfileName2, g_cumulativeBsmCaptureStart, g_fading, g_gpsAccuracyNs, g_logFile, g_lossModel, g_mobility, g_nNodes, g_nodePause, g_nodeSpeed, g_nSinks, g_pcap, g_phyMode, g_phyModeB, g_port, g_protocol, g_rate, g_routingTables, g_scenario, g_totalTime, g_traceFile, g_traceMobility, g_trName, g_txMaxDelayMs, g_txp, g_txSafetyRange1, g_txSafetyRange10, g_txSafetyRange2, g_txSafetyRange3, g_txSafetyRange4, g_txSafetyRange5, g_txSafetyRange6, g_txSafetyRange7, g_txSafetyRange8, g_txSafetyRange9, g_verbose, g_waveInterval, g_wavePacketSize, ns3::StringValue::Get(), m_80211mode, m_asciiTrace, m_CSVfileName, m_CSVfileName2, m_cumulativeBsmCaptureStart, m_fading, m_gpsAccuracyNs, m_logFile, m_lossModel, m_mobility, m_nNodes, m_nodePause, m_nodeSpeed, m_nSinks, m_pcap, m_phyMode, m_phyModeB, m_port, m_protocol, m_rate, m_routingTables, m_scenario, m_TotalSimTime, m_traceFile, m_traceMobility, m_trName, m_txMaxDelayMs, m_txp, m_txSafetyRange1, m_txSafetyRange10, m_txSafetyRange2, m_txSafetyRange3, m_txSafetyRange4, m_txSafetyRange5, m_txSafetyRange6, m_txSafetyRange7, m_txSafetyRange8, m_txSafetyRange9, m_verbose, m_waveInterval, m_wavePacketSize, and ns3::GlobalValue::SetValue().
Referenced by ParseCommandLineArguments().
Here is the call graph for this function:
Here is the caller graph for this function:
|
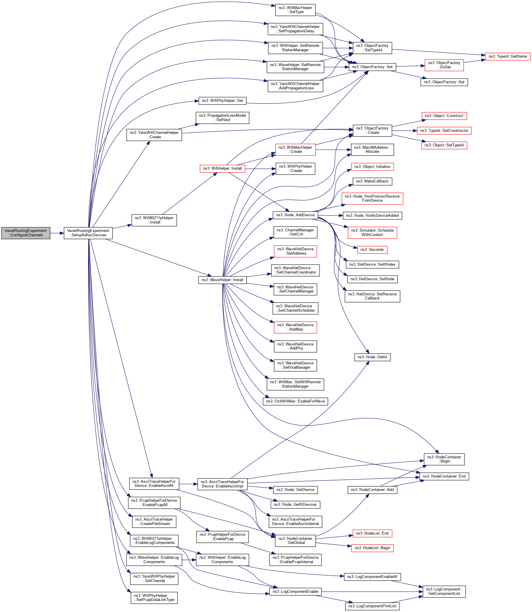
private |
Set up the adhoc devices.
Definition at line 2211 of file vanet-routing-compare.cc.
References ns3::YansWifiChannelHelper::AddPropagationLoss(), third::channel, ns3::YansWifiChannelHelper::Create(), ns3::AsciiTraceHelper::CreateFileStream(), ns3::AsciiTraceHelperForDevice::EnableAsciiAll(), ns3::WaveHelper::EnableLogComponents(), ns3::Wifi80211pHelper::EnableLogComponents(), ns3::PcapHelperForDevice::EnablePcapAll(), ns3::WaveHelper::Install(), ns3::Wifi80211pHelper::Install(), m_80211mode, m_adhocTxDevices, m_adhocTxNodes, m_asciiTrace, m_fading, m_lossModel, m_lossModelName, m_pcap, m_phyMode, m_phyModeB, m_trName, m_txp, m_verbose, NS_LOG_ERROR, ns3::WifiPhyHelper::Set(), ns3::YansWifiPhyHelper::SetChannel(), ns3::WifiPhyHelper::SetPcapDataLinkType(), ns3::YansWifiChannelHelper::SetPropagationDelay(), ns3::WifiHelper::SetRemoteStationManager(), ns3::WaveHelper::SetRemoteStationManager(), ns3::WifiMacHelper::SetType(), third::wifi, and ns3::WIFI_STANDARD_80211b.
Referenced by ConfigureChannels().
Here is the call graph for this function:
Here is the caller graph for this function:
|
private |
Set up the adhoc mobility nodes.
Definition at line 2165 of file vanet-routing-compare.cc.
References ns3::MobilityHelper::AssignStreams(), ns3::Config::Connect(), CourseChange(), ns3::ObjectFactory::Create(), ns3::Object::GetObject(), ns3::MobilityHelper::Install(), ns3::Ns2MobilityHelper::Install(), m_adhocTxNodes, m_mobility, m_nNodes, m_nodePause, m_nodeSpeed, m_os, m_streamIndex, m_traceFile, ns3::MakeBoundCallback(), ns3::ObjectFactory::Set(), ns3::MobilityHelper::SetMobilityModel(), ns3::MobilityHelper::SetPositionAllocator(), and ns3::ObjectFactory::SetTypeId().
Referenced by ConfigureMobility().
Here is the call graph for this function:
Here is the caller graph for this function:
|
private |
Set up log file.
Definition at line 2132 of file vanet-routing-compare.cc.
References m_logFile, and m_os.
Referenced by ConfigureTracing().
Here is the caller graph for this function:
|
private |
Set up logging.
Definition at line 2138 of file vanet-routing-compare.cc.
References ns3::LOG_LEVEL_DEBUG, and ns3::LogComponentEnable().
Referenced by ConfigureTracing().
Here is the call graph for this function:
Here is the caller graph for this function:
|
private |
Set up generation of packets to be routed through the vehicular network.
Definition at line 2380 of file vanet-routing-compare.cc.
References RoutingHelper::Install(), m_adhocTxDevices, m_adhocTxInterfaces, m_adhocTxNodes, m_nSinks, m_protocol, m_routingHelper, m_routingTables, and m_TotalSimTime.
Referenced by ConfigureApplications().
Here is the call graph for this function:
Here is the caller graph for this function:
|
private |
Set up a prescribed scenario.
Definition at line 2392 of file vanet-routing-compare.cc.
References m_CSVfileName, m_logFile, m_mobility, m_nNodes, m_nodePause, m_nodeSpeed, m_scenario, m_TotalSimTime, and m_traceFile.
Referenced by ParseCommandLineArguments().
Here is the caller graph for this function:
|
private |
Set up generation of IEEE 1609 WAVE messages, as a Basic Safety Message (BSM).
The BSM is typically a ~200-byte packets broadcast by all vehicles at a nominal rate of 10 Hz
Definition at line 2354 of file vanet-routing-compare.cc.
References ns3::WaveBsmHelper::AssignStreams(), ns3::WaveBsmHelper::Install(), m_80211mode, m_adhocTxInterfaces, m_adhocTxNodes, m_gpsAccuracyNs, m_streamIndex, m_TotalSimTime, m_txMaxDelayMs, m_txSafetyRanges, m_waveBsmHelper, m_waveInterval, m_wavePacketSize, ns3::MilliSeconds(), and ns3::Seconds().
Referenced by ConfigureApplications().
Here is the call graph for this function:
Here is the caller graph for this function:
|
private |
Write the header line to the CSV file1.
Definition at line 2436 of file vanet-routing-compare.cc.
References m_CSVfileName, and m_CSVfileName2.
Referenced by ConfigureTracing().
Here is the caller graph for this function:
|
private |
80211 mode
Definition at line 1210 of file vanet-routing-compare.cc.
Referenced by CommandSetup(), ConfigureDefaults(), ConfigureDevices(), SetConfigFromGlobals(), SetGlobalsFromConfig(), SetupAdhocDevices(), and SetupWaveMessages().
|
private |
adhoc transmit devices
Definition at line 1226 of file vanet-routing-compare.cc.
Referenced by SetupAdhocDevices(), and SetupRoutingMessages().
|
private |
adhoc transmit interfaces
Definition at line 1227 of file vanet-routing-compare.cc.
Referenced by SetupRoutingMessages(), and SetupWaveMessages().
|
private |
adhoc transmit nodes
Definition at line 1243 of file vanet-routing-compare.cc.
Referenced by ConfigureNodes(), SetupAdhocDevices(), SetupAdhocMobilityNodes(), SetupRoutingMessages(), and SetupWaveMessages().
|
private |
ascii trace
Definition at line 1232 of file vanet-routing-compare.cc.
Referenced by CommandSetup(), SetConfigFromGlobals(), SetGlobalsFromConfig(), and SetupAdhocDevices().
|
private |
CSV file name.
Definition at line 1197 of file vanet-routing-compare.cc.
Referenced by CheckThroughput(), CommandSetup(), SetConfigFromGlobals(), SetGlobalsFromConfig(), SetupScenario(), and WriteCsvHeader().
|
private |
CSV file name.
Definition at line 1198 of file vanet-routing-compare.cc.
Referenced by CommandSetup(), ProcessOutputs(), SetConfigFromGlobals(), SetGlobalsFromConfig(), and WriteCsvHeader().
|
private |
capture start
Definition at line 1256 of file vanet-routing-compare.cc.
Referenced by CheckThroughput(), CommandSetup(), SetConfigFromGlobals(), and SetGlobalsFromConfig().
|
private |
|
private |
fading
Definition at line 1206 of file vanet-routing-compare.cc.
Referenced by CommandSetup(), SetConfigFromGlobals(), SetGlobalsFromConfig(), and SetupAdhocDevices().
|
private |
GPS accuracy.
Definition at line 1229 of file vanet-routing-compare.cc.
Referenced by CommandSetup(), SetConfigFromGlobals(), SetGlobalsFromConfig(), and SetupWaveMessages().
|
private |
load config file name
Definition at line 1234 of file vanet-routing-compare.cc.
Referenced by CommandSetup().
|
private |
log
Definition at line 1240 of file vanet-routing-compare.cc.
Referenced by VanetRoutingExperiment(), CheckThroughput(), ParseCommandLineArguments(), and ProcessOutputs().
|
private |
log file
Definition at line 1213 of file vanet-routing-compare.cc.
Referenced by CommandSetup(), SetConfigFromGlobals(), SetGlobalsFromConfig(), SetupLogFile(), and SetupScenario().
|
private |
loss model
Definition at line 1205 of file vanet-routing-compare.cc.
Referenced by CommandSetup(), SetConfigFromGlobals(), SetGlobalsFromConfig(), and SetupAdhocDevices().
|
private |
loss model name
Definition at line 1207 of file vanet-routing-compare.cc.
Referenced by SetupAdhocDevices().
|
private |
mobility
Definition at line 1214 of file vanet-routing-compare.cc.
Referenced by CommandSetup(), SetConfigFromGlobals(), SetGlobalsFromConfig(), SetupAdhocMobilityNodes(), and SetupScenario().
|
private |
number of nodes
Definition at line 1215 of file vanet-routing-compare.cc.
Referenced by CommandSetup(), ConfigureNodes(), SetConfigFromGlobals(), SetGlobalsFromConfig(), SetupAdhocMobilityNodes(), and SetupScenario().
|
private |
in s
Definition at line 1221 of file vanet-routing-compare.cc.
Referenced by CommandSetup(), SetConfigFromGlobals(), SetGlobalsFromConfig(), SetupAdhocMobilityNodes(), and SetupScenario().
|
private |
in m/s
Definition at line 1220 of file vanet-routing-compare.cc.
Referenced by CommandSetup(), SetConfigFromGlobals(), SetGlobalsFromConfig(), SetupAdhocMobilityNodes(), and SetupScenario().
|
private |
number of sinks
Definition at line 1199 of file vanet-routing-compare.cc.
Referenced by CheckThroughput(), CommandSetup(), SetConfigFromGlobals(), SetGlobalsFromConfig(), and SetupRoutingMessages().
|
private |
output stream
Definition at line 1225 of file vanet-routing-compare.cc.
Referenced by ProcessOutputs(), SetupAdhocMobilityNodes(), and SetupLogFile().
|
private |
PCAP.
Definition at line 1233 of file vanet-routing-compare.cc.
Referenced by CommandSetup(), SetConfigFromGlobals(), SetGlobalsFromConfig(), and SetupAdhocDevices().
|
private |
phy mode
Definition at line 1209 of file vanet-routing-compare.cc.
Referenced by CommandSetup(), ConfigureDefaults(), SetConfigFromGlobals(), SetGlobalsFromConfig(), and SetupAdhocDevices().
|
private |
phy mode
Definition at line 1218 of file vanet-routing-compare.cc.
Referenced by CommandSetup(), ConfigureDefaults(), SetConfigFromGlobals(), SetGlobalsFromConfig(), and SetupAdhocDevices().
|
private |
port
Definition at line 1196 of file vanet-routing-compare.cc.
Referenced by SetConfigFromGlobals(), and SetGlobalsFromConfig().
|
private |
protocol
Definition at line 1203 of file vanet-routing-compare.cc.
Referenced by CommandSetup(), SetConfigFromGlobals(), SetGlobalsFromConfig(), and SetupRoutingMessages().
|
private |
protocol name
Definition at line 1200 of file vanet-routing-compare.cc.
Referenced by CheckThroughput().
|
private |
rate
Definition at line 1217 of file vanet-routing-compare.cc.
Referenced by CommandSetup(), ConfigureDefaults(), SetConfigFromGlobals(), and SetGlobalsFromConfig().
|
private |
routing helper
Definition at line 1238 of file vanet-routing-compare.cc.
Referenced by VanetRoutingExperiment(), CheckThroughput(), ConfigureApplications(), ParseCommandLineArguments(), ProcessOutputs(), and SetupRoutingMessages().
|
private |
routing tables
Definition at line 1231 of file vanet-routing-compare.cc.
Referenced by CommandSetup(), SetConfigFromGlobals(), SetGlobalsFromConfig(), and SetupRoutingMessages().
|
private |
save configi file name
Definition at line 1235 of file vanet-routing-compare.cc.
Referenced by CommandSetup(), and ParseCommandLineArguments().
|
private |
scenario
Definition at line 1228 of file vanet-routing-compare.cc.
Referenced by CommandSetup(), SetConfigFromGlobals(), SetGlobalsFromConfig(), and SetupScenario().
|
private |
used to get consistent random numbers across scenarios
Definition at line 1242 of file vanet-routing-compare.cc.
Referenced by SetupAdhocMobilityNodes(), and SetupWaveMessages().
|
private |
total sim time
Definition at line 1216 of file vanet-routing-compare.cc.
Referenced by CommandSetup(), ProcessOutputs(), Run(), SetConfigFromGlobals(), SetGlobalsFromConfig(), SetupRoutingMessages(), SetupScenario(), and SetupWaveMessages().
|
private |
trace file
Definition at line 1212 of file vanet-routing-compare.cc.
Referenced by CommandSetup(), SetConfigFromGlobals(), SetGlobalsFromConfig(), SetupAdhocMobilityNodes(), and SetupScenario().
|
private |
trace mobility
Definition at line 1202 of file vanet-routing-compare.cc.
Referenced by CommandSetup(), SetConfigFromGlobals(), and SetGlobalsFromConfig().
|
private |
trace file name
Definition at line 1219 of file vanet-routing-compare.cc.
Referenced by ConfigureTracing(), SetConfigFromGlobals(), SetGlobalsFromConfig(), and SetupAdhocDevices().
|
private |
transmit maximum delay
Definition at line 1230 of file vanet-routing-compare.cc.
Referenced by CommandSetup(), SetConfigFromGlobals(), SetGlobalsFromConfig(), and SetupWaveMessages().
|
private |
distance
Definition at line 1201 of file vanet-routing-compare.cc.
Referenced by CheckThroughput(), CommandSetup(), SetConfigFromGlobals(), SetGlobalsFromConfig(), and SetupAdhocDevices().
|
private |
range 1
Definition at line 1244 of file vanet-routing-compare.cc.
Referenced by CommandSetup(), ParseCommandLineArguments(), SetConfigFromGlobals(), and SetGlobalsFromConfig().
|
private |
range 10
Definition at line 1253 of file vanet-routing-compare.cc.
Referenced by CommandSetup(), ParseCommandLineArguments(), SetConfigFromGlobals(), and SetGlobalsFromConfig().
|
private |
range 2
Definition at line 1245 of file vanet-routing-compare.cc.
Referenced by CommandSetup(), ParseCommandLineArguments(), SetConfigFromGlobals(), and SetGlobalsFromConfig().
|
private |
range 3
Definition at line 1246 of file vanet-routing-compare.cc.
Referenced by CommandSetup(), ParseCommandLineArguments(), SetConfigFromGlobals(), and SetGlobalsFromConfig().
|
private |
range 4
Definition at line 1247 of file vanet-routing-compare.cc.
Referenced by CommandSetup(), ParseCommandLineArguments(), SetConfigFromGlobals(), and SetGlobalsFromConfig().
|
private |
range 5
Definition at line 1248 of file vanet-routing-compare.cc.
Referenced by CommandSetup(), ParseCommandLineArguments(), SetConfigFromGlobals(), and SetGlobalsFromConfig().
|
private |
range 6
Definition at line 1249 of file vanet-routing-compare.cc.
Referenced by CommandSetup(), ParseCommandLineArguments(), SetConfigFromGlobals(), and SetGlobalsFromConfig().
|
private |
range 7
Definition at line 1250 of file vanet-routing-compare.cc.
Referenced by CommandSetup(), ParseCommandLineArguments(), SetConfigFromGlobals(), and SetGlobalsFromConfig().
|
private |
range 8
Definition at line 1251 of file vanet-routing-compare.cc.
Referenced by CommandSetup(), ParseCommandLineArguments(), SetConfigFromGlobals(), and SetGlobalsFromConfig().
|
private |
range 9
Definition at line 1252 of file vanet-routing-compare.cc.
Referenced by CommandSetup(), ParseCommandLineArguments(), SetConfigFromGlobals(), and SetGlobalsFromConfig().
|
private |
list of ranges
Definition at line 1254 of file vanet-routing-compare.cc.
Referenced by ParseCommandLineArguments(), and SetupWaveMessages().
|
private |
verbose
Definition at line 1224 of file vanet-routing-compare.cc.
Referenced by CommandSetup(), SetConfigFromGlobals(), SetGlobalsFromConfig(), and SetupAdhocDevices().
|
private |
helper
Definition at line 1237 of file vanet-routing-compare.cc.
Referenced by CheckThroughput(), ParseCommandLineArguments(), ProcessOutputs(), and SetupWaveMessages().
|
private |
seconds
Definition at line 1223 of file vanet-routing-compare.cc.
Referenced by CommandSetup(), SetConfigFromGlobals(), SetGlobalsFromConfig(), and SetupWaveMessages().
|
private |
bytes
Definition at line 1222 of file vanet-routing-compare.cc.
Referenced by CommandSetup(), SetConfigFromGlobals(), SetGlobalsFromConfig(), and SetupWaveMessages().
|
private |
wifi phy statistics
Definition at line 1239 of file vanet-routing-compare.cc.
Referenced by VanetRoutingExperiment(), CheckThroughput(), ConfigureDevices(), and ProcessOutputs().