A Discrete-Event Network Simulator
API
Udp6SocketLoopbackTest Class Reference

UDP Socket Loopback over IPv6 Test. More...

+ Inheritance diagram for Udp6SocketLoopbackTest:
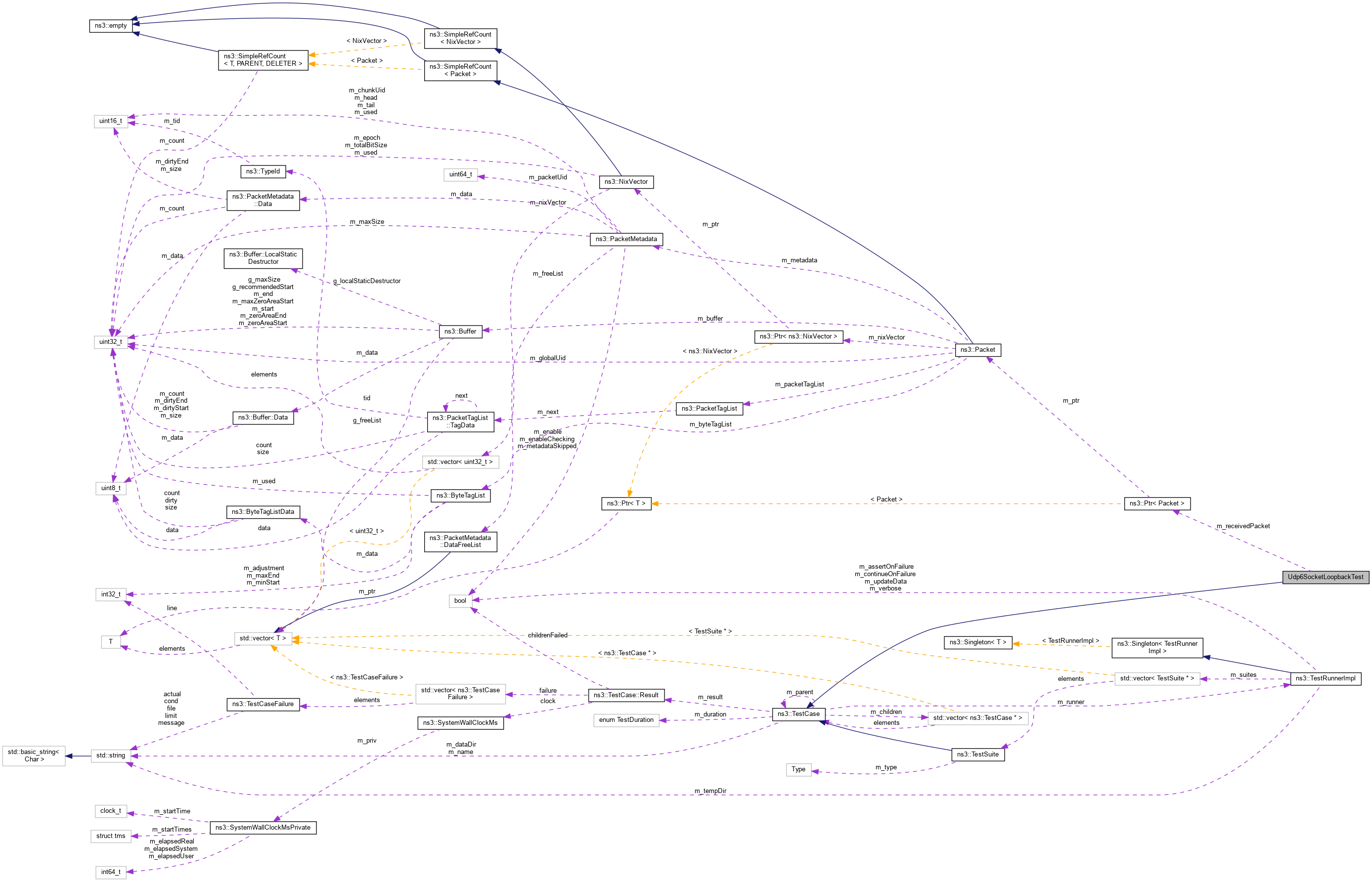
+ Collaboration diagram for Udp6SocketLoopbackTest:

Public Member Functions

 Udp6SocketLoopbackTest ()
 
virtual void DoRun (void)
 Implementation to actually run this TestCase. More...
 
void ReceivePkt (Ptr< Socket > socket)
 Receive a packet. More...
 
- Public Member Functions inherited from ns3::TestCase
 TestCase (const TestCase &)=delete
 
virtual ~TestCase ()
 Destructor. More...
 
std::string GetName (void) const
 
TestCaseoperator= (const TestCase &)=delete
 

Public Attributes

Ptr< Packetm_receivedPacket
 Received packet. More...
 

Additional Inherited Members

- Public Types inherited from ns3::TestCase
enum  TestDuration { QUICK = 1 , EXTENSIVE = 2 , TAKES_FOREVER = 3 }
 How long the test takes to execute. More...
 
- Protected Member Functions inherited from ns3::TestCase
 TestCase (std::string name)
 Constructor. More...
 
void AddTestCase (TestCase *testCase, TestDuration duration=QUICK)
 Add an individual child TestCase to this test suite. More...
 
TestCaseGetParent () const
 Get the parent of this TestCsse. More...
 
bool IsStatusFailure (void) const
 Check if any tests failed. More...
 
bool IsStatusSuccess (void) const
 Check if all tests passed. More...
 
void SetDataDir (std::string directory)
 Set the data directory where reference trace files can be found. More...
 
void ReportTestFailure (std::string cond, std::string actual, std::string limit, std::string message, std::string file, int32_t line)
 Log the failure of this TestCase. More...
 
bool MustAssertOnFailure (void) const
 Check if this run should assert on failure. More...
 
bool MustContinueOnFailure (void) const
 Check if this run should continue on failure. More...
 
std::string CreateDataDirFilename (std::string filename)
 Construct the full path to a file in the data directory. More...
 
std::string CreateTempDirFilename (std::string filename)
 Construct the full path to a file in a temporary directory. More...
 

Detailed Description

UDP Socket Loopback over IPv6 Test.

Definition at line 120 of file udp-test.cc.

Constructor & Destructor Documentation

◆ Udp6SocketLoopbackTest()

Udp6SocketLoopbackTest::Udp6SocketLoopbackTest ( )

Definition at line 134 of file udp-test.cc.

Member Function Documentation

◆ DoRun()

void Udp6SocketLoopbackTest::DoRun ( void  )
virtual

Implementation to actually run this TestCase.

Subclasses should override this method to conduct their tests.

Implements ns3::TestCase.

Definition at line 151 of file udp-test.cc.

References ns3::Object::GetObject(), ns3::Packet::GetSize(), ns3::InternetStackHelper::Install(), m_receivedPacket, ns3::MakeCallback(), NS_TEST_EXPECT_MSG_EQ, ReceivePkt(), and ns3::Socket::SendTo().

+ Here is the call graph for this function:

◆ ReceivePkt()

void Udp6SocketLoopbackTest::ReceivePkt ( Ptr< Socket socket)

Receive a packet.

Parameters
socketThe receiving socket.

Definition at line 139 of file udp-test.cc.

References ns3::Socket::GetRxAvailable(), ns3::Packet::GetSize(), m_receivedPacket, max, NS_TEST_ASSERT_MSG_EQ, and ns3::Socket::Recv().

Referenced by DoRun().

+ Here is the call graph for this function:
+ Here is the caller graph for this function:

Member Data Documentation

◆ m_receivedPacket

Ptr<Packet> Udp6SocketLoopbackTest::m_receivedPacket

Received packet.

Definition at line 131 of file udp-test.cc.

Referenced by DoRun(), and ReceivePkt().


The documentation for this class was generated from the following file: