Check that Timer template magic is working. More...
Inheritance diagram for TimerTemplateTestCase:
Collaboration diagram for TimerTemplateTestCase:Public Member Functions | |
| TimerTemplateTestCase () | |
| void | baz2i (int, int) |
| Member function with two int parameters. More... | |
| void | baz3i (int, int, int) |
| Member function with three int parameters. More... | |
| void | baz4i (int, int, int, int) |
| Member function with four int parameters. More... | |
| void | baz5i (int, int, int, int, int) |
| Member function with five int parameters. More... | |
| void | baz6i (int, int, int, int, int, int) |
| Member function with six int parameters. More... | |
| void | bazcip (const int *) |
| Member function with one const int pointer parameter. More... | |
| void | bazcir (const int &) |
| Member function with one const int reference parameter. More... | |
| void | bazi (int) |
| Member function with one int parameter. More... | |
| void | bazip (int *) |
| Member function with one int pointer parameter. More... | |
| void | bazir (int &) |
| Member function with one int reference parameter. More... | |
| virtual void | DoRun (void) |
| Implementation to actually run this TestCase. More... | |
| virtual void | DoTeardown (void) |
| Implementation to do any local setup required for this TestCase. More... | |
Public Member Functions inherited from ns3::TestCase | |
| TestCase (const TestCase &)=delete | |
| virtual | ~TestCase () |
| Destructor. More... | |
| std::string | GetName (void) const |
| TestCase & | operator= (const TestCase &)=delete |
Additional Inherited Members | |
Public Types inherited from ns3::TestCase | |
| enum | TestDuration { QUICK = 1 , EXTENSIVE = 2 , TAKES_FOREVER = 3 } |
| How long the test takes to execute. More... | |
Protected Member Functions inherited from ns3::TestCase | |
| TestCase (std::string name) | |
| Constructor. More... | |
| void | AddTestCase (TestCase *testCase, TestDuration duration=QUICK) |
| Add an individual child TestCase to this test suite. More... | |
| TestCase * | GetParent () const |
| Get the parent of this TestCsse. More... | |
| bool | IsStatusFailure (void) const |
| Check if any tests failed. More... | |
| bool | IsStatusSuccess (void) const |
| Check if all tests passed. More... | |
| void | SetDataDir (std::string directory) |
| Set the data directory where reference trace files can be found. More... | |
| void | ReportTestFailure (std::string cond, std::string actual, std::string limit, std::string message, std::string file, int32_t line) |
| Log the failure of this TestCase. More... | |
| bool | MustAssertOnFailure (void) const |
| Check if this run should assert on failure. More... | |
| bool | MustContinueOnFailure (void) const |
| Check if this run should continue on failure. More... | |
| std::string | CreateDataDirFilename (std::string filename) |
| Construct the full path to a file in the data directory. More... | |
| std::string | CreateTempDirFilename (std::string filename) |
| Construct the full path to a file in a temporary directory. More... | |
Check that Timer template magic is working.
Definition at line 113 of file timer-test-suite.cc.
| TimerTemplateTestCase::TimerTemplateTestCase | ( | ) |
Definition at line 144 of file timer-test-suite.cc.
|
inline |
Member function with two int parameters.
Definition at line 124 of file timer-test-suite.cc.
Referenced by DoRun().
Here is the caller graph for this function:
|
inline |
Member function with three int parameters.
Definition at line 126 of file timer-test-suite.cc.
Referenced by DoRun().
Here is the caller graph for this function:
|
inline |
Member function with four int parameters.
Definition at line 128 of file timer-test-suite.cc.
Referenced by DoRun().
Here is the caller graph for this function:
|
inline |
Member function with five int parameters.
Definition at line 130 of file timer-test-suite.cc.
Referenced by DoRun().
Here is the caller graph for this function:
|
inline |
Member function with six int parameters.
Definition at line 132 of file timer-test-suite.cc.
|
inline |
Member function with one const int pointer parameter.
Definition at line 140 of file timer-test-suite.cc.
|
inline |
Member function with one const int reference parameter.
Definition at line 134 of file timer-test-suite.cc.
Referenced by DoRun().
Here is the caller graph for this function:
|
inline |
Member function with one int parameter.
Definition at line 122 of file timer-test-suite.cc.
Referenced by DoRun().
Here is the caller graph for this function:
|
inline |
Member function with one int pointer parameter.
Definition at line 138 of file timer-test-suite.cc.
|
inline |
Member function with one int reference parameter.
Definition at line 136 of file timer-test-suite.cc.
Referenced by DoRun().
Here is the caller graph for this function:
|
virtual |
Implementation to actually run this TestCase.
Subclasses should override this method to conduct their tests.
Implements ns3::TestCase.
Definition at line 149 of file timer-test-suite.cc.
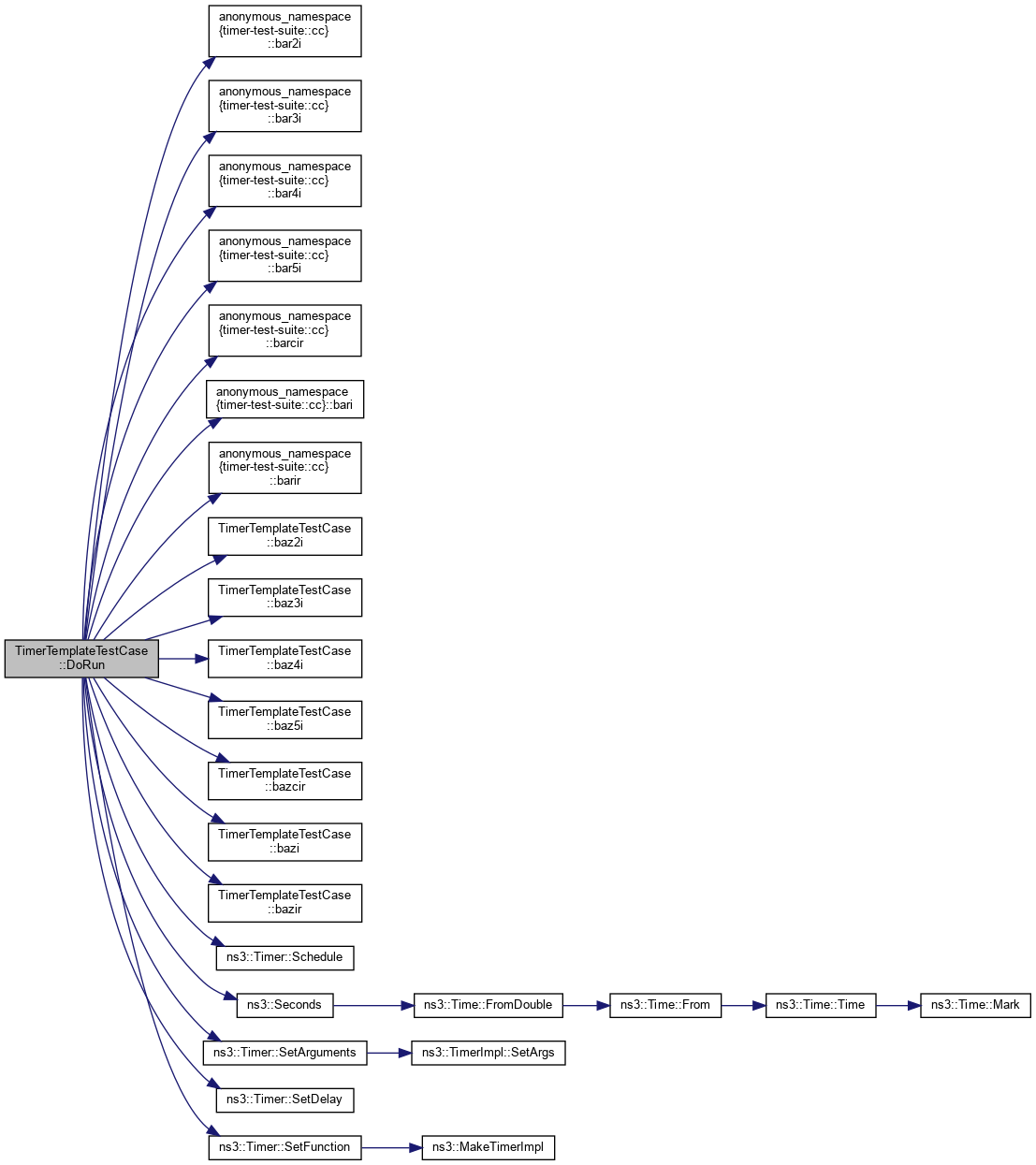
References anonymous_namespace{timer-test-suite.cc}::bar2i(), anonymous_namespace{timer-test-suite.cc}::bar3i(), anonymous_namespace{timer-test-suite.cc}::bar4i(), anonymous_namespace{timer-test-suite.cc}::bar5i(), anonymous_namespace{timer-test-suite.cc}::barcir(), anonymous_namespace{timer-test-suite.cc}::bari(), anonymous_namespace{timer-test-suite.cc}::barir(), baz2i(), baz3i(), baz4i(), baz5i(), bazcir(), bazi(), bazir(), ns3::Timer::Schedule(), ns3::Seconds(), ns3::Timer::SetArguments(), ns3::Timer::SetDelay(), and ns3::Timer::SetFunction().
Here is the call graph for this function:
|
virtual |
Implementation to do any local setup required for this TestCase.
Subclasses should override this method to perform any costly per-test teardown
Reimplemented from ns3::TestCase.
Definition at line 214 of file timer-test-suite.cc.