A Discrete-Event Network Simulator
API
TestPhyHeadersReception Class Reference

Test PHY state upon success or failure of L-SIG and SIG-A. More...

+ Inheritance diagram for TestPhyHeadersReception:
+ Collaboration diagram for TestPhyHeadersReception:

Public Member Functions

 TestPhyHeadersReception ()
 
virtual ~TestPhyHeadersReception ()
 
- Public Member Functions inherited from ns3::TestCase
 TestCase (const TestCase &)=delete
 
virtual ~TestCase ()
 Destructor. More...
 
std::string GetName (void) const
 
TestCaseoperator= (const TestCase &)=delete
 

Protected Member Functions

void DoSetup (void) override
 Implementation to do any local setup required for this TestCase. More...
 
void DoTeardown (void) override
 Implementation to do any local setup required for this TestCase. More...
 
void SendPacket (double rxPowerDbm)
 Send packet function. More...
 
- Protected Member Functions inherited from ns3::TestCase
 TestCase (std::string name)
 Constructor. More...
 
void AddTestCase (TestCase *testCase, TestDuration duration=QUICK)
 Add an individual child TestCase to this test suite. More...
 
TestCaseGetParent () const
 Get the parent of this TestCsse. More...
 
bool IsStatusFailure (void) const
 Check if any tests failed. More...
 
bool IsStatusSuccess (void) const
 Check if all tests passed. More...
 
void SetDataDir (std::string directory)
 Set the data directory where reference trace files can be found. More...
 
void ReportTestFailure (std::string cond, std::string actual, std::string limit, std::string message, std::string file, int32_t line)
 Log the failure of this TestCase. More...
 
bool MustAssertOnFailure (void) const
 Check if this run should assert on failure. More...
 
bool MustContinueOnFailure (void) const
 Check if this run should continue on failure. More...
 
std::string CreateDataDirFilename (std::string filename)
 Construct the full path to a file in the data directory. More...
 
std::string CreateTempDirFilename (std::string filename)
 Construct the full path to a file in a temporary directory. More...
 

Protected Attributes

Ptr< SpectrumWifiPhym_phy
 Phy. More...
 

Private Member Functions

void CheckPhyState (WifiPhyState expectedState)
 Schedule now to check the PHY state. More...
 
void DoCheckPhyState (WifiPhyState expectedState)
 Check the PHY state now. More...
 
void DoRun (void) override
 Implementation to actually run this TestCase. More...
 

Private Attributes

uint64_t m_uid
 the UID to use for the PPDU More...
 

Additional Inherited Members

- Public Types inherited from ns3::TestCase
enum  TestDuration { QUICK = 1 , EXTENSIVE = 2 , TAKES_FOREVER = 3 }
 How long the test takes to execute. More...
 

Detailed Description

Test PHY state upon success or failure of L-SIG and SIG-A.

Definition at line 1194 of file wifi-phy-reception-test.cc.

Constructor & Destructor Documentation

◆ TestPhyHeadersReception()

TestPhyHeadersReception::TestPhyHeadersReception ( )

Definition at line 1227 of file wifi-phy-reception-test.cc.

◆ ~TestPhyHeadersReception()

TestPhyHeadersReception::~TestPhyHeadersReception ( )
virtual

Definition at line 1280 of file wifi-phy-reception-test.cc.

References m_phy.

Member Function Documentation

◆ CheckPhyState()

void TestPhyHeadersReception::CheckPhyState ( WifiPhyState  expectedState)
private

Schedule now to check the PHY state.

Parameters
expectedStatethe expected PHY state

Definition at line 1261 of file wifi-phy-reception-test.cc.

References DoCheckPhyState().

Referenced by DoRun().

+ Here is the call graph for this function:
+ Here is the caller graph for this function:

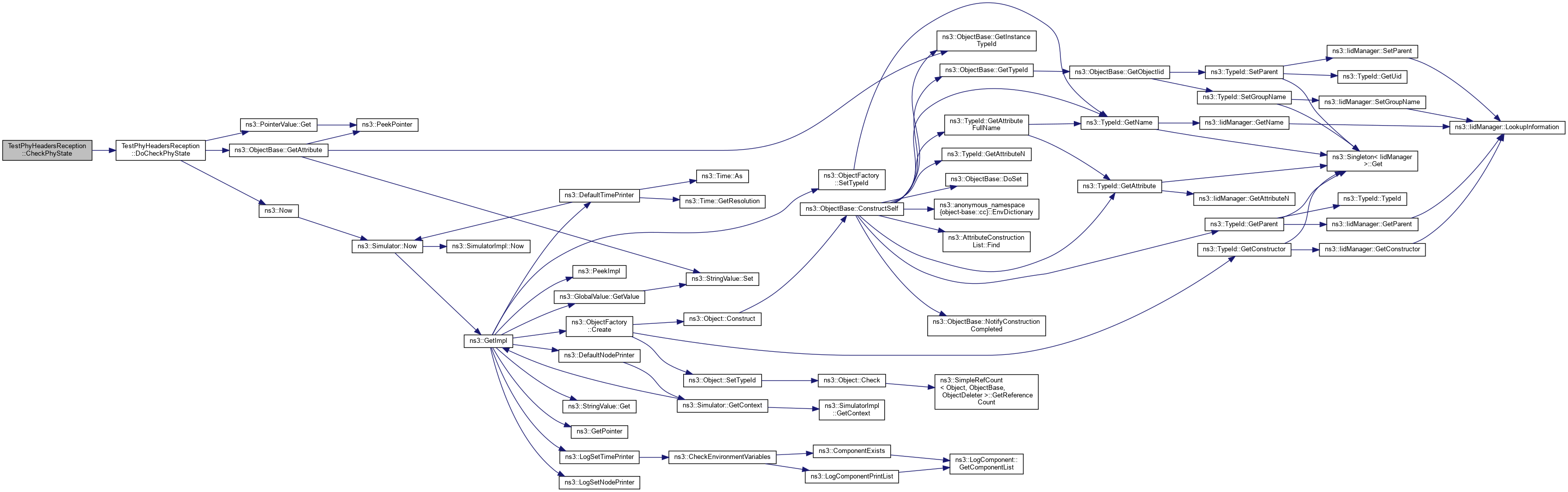
◆ DoCheckPhyState()

void TestPhyHeadersReception::DoCheckPhyState ( WifiPhyState  expectedState)
private

Check the PHY state now.

Parameters
expectedStatethe expected PHY state

Definition at line 1268 of file wifi-phy-reception-test.cc.

References ns3::PointerValue::Get(), ns3::ObjectBase::GetAttribute(), m_phy, ns3::Now(), NS_LOG_FUNCTION, and NS_TEST_ASSERT_MSG_EQ.

Referenced by CheckPhyState().

+ Here is the call graph for this function:
+ Here is the caller graph for this function:

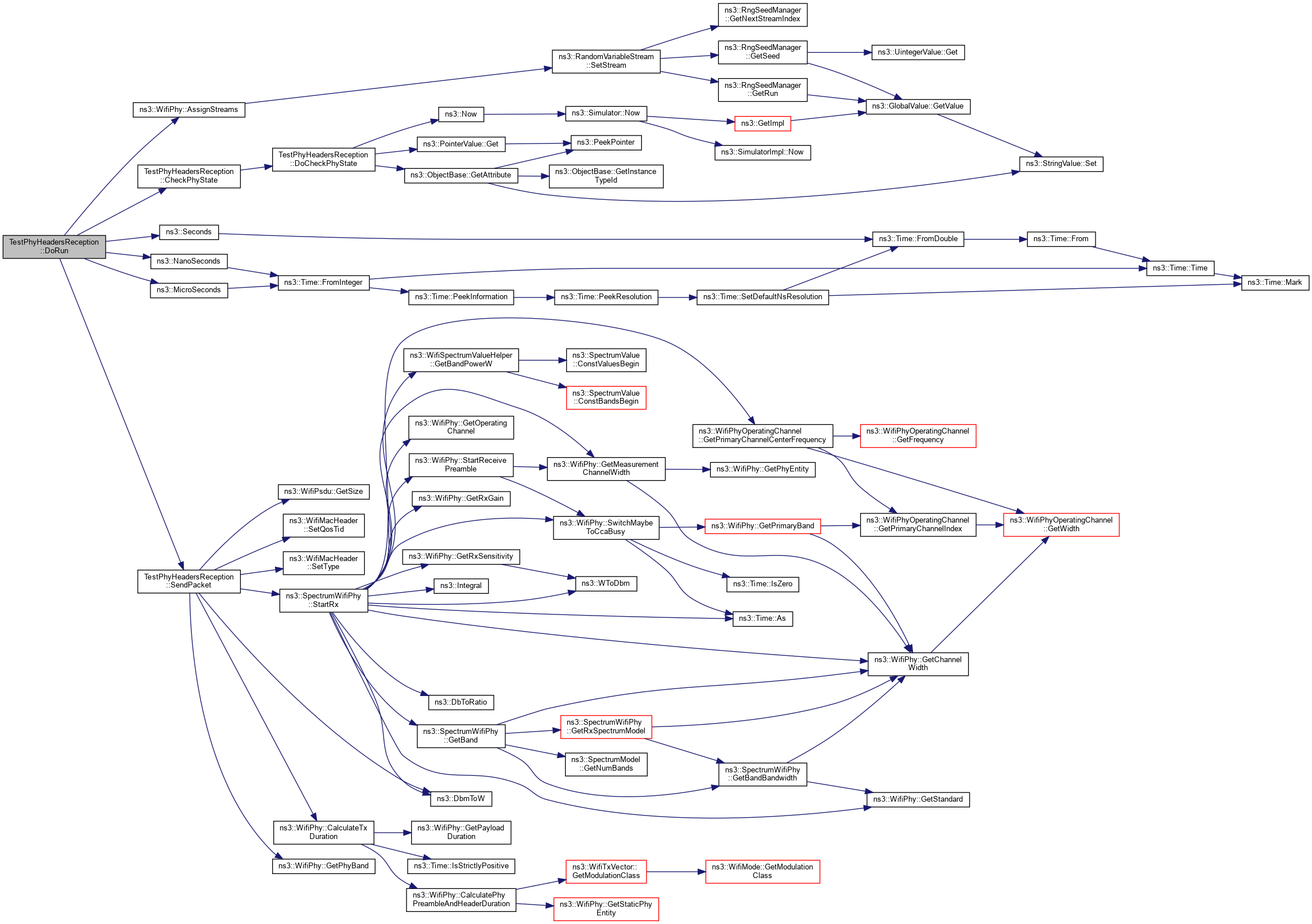
◆ DoRun()

void TestPhyHeadersReception::DoRun ( void  )
overrideprivatevirtual

Implementation to actually run this TestCase.

Subclasses should override this method to conduct their tests.

Implements ns3::TestCase.

Definition at line 1305 of file wifi-phy-reception-test.cc.

References ns3::WifiPhy::AssignStreams(), CCA_BUSY, CheckPhyState(), IDLE, m_phy, ns3::MicroSeconds(), ns3::NanoSeconds(), RX, ns3::Seconds(), and SendPacket().

+ Here is the call graph for this function:

◆ DoSetup()

void TestPhyHeadersReception::DoSetup ( void  )
overrideprotectedvirtual

Implementation to do any local setup required for this TestCase.

Subclasses should override this method to perform any costly per-test setup before DoRun is invoked.

Reimplemented from ns3::TestCase.

Definition at line 1286 of file wifi-phy-reception-test.cc.

References CHANNEL_NUMBER, ns3::WifiPhy::ConfigureStandard(), m_phy, ns3::WifiPhy::SetErrorRateModel(), ns3::WifiPhy::SetInterferenceHelper(), ns3::WifiPhy::SetOperatingChannel(), ns3::WIFI_PHY_BAND_5GHZ, and ns3::WIFI_STANDARD_80211ax.

+ Here is the call graph for this function:

◆ DoTeardown()

void TestPhyHeadersReception::DoTeardown ( void  )
overrideprotectedvirtual

Implementation to do any local setup required for this TestCase.

Subclasses should override this method to perform any costly per-test teardown

Reimplemented from ns3::TestCase.

Definition at line 1298 of file wifi-phy-reception-test.cc.

References ns3::Object::Dispose(), and m_phy.

+ Here is the call graph for this function:

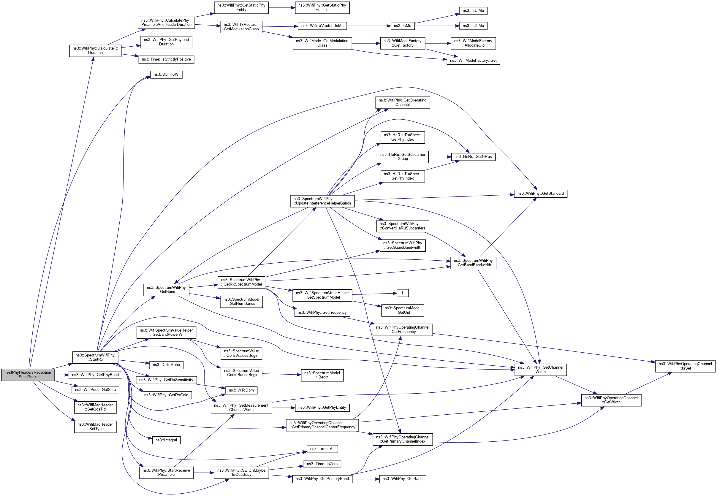
◆ SendPacket()

void TestPhyHeadersReception::SendPacket ( double  rxPowerDbm)
protected

Send packet function.

Parameters
rxPowerDbmthe transmit power in dBm

Definition at line 1234 of file wifi-phy-reception-test.cc.

References ns3::WifiPhy::CalculateTxDuration(), CHANNEL_WIDTH, ns3::DbmToW(), FREQUENCY, ns3::WifiPhy::GetPhyBand(), ns3::WifiPsdu::GetSize(), GUARD_WIDTH, m_phy, m_uid, ns3::WifiMacHeader::SetQosTid(), ns3::WifiMacHeader::SetType(), ns3::SpectrumWifiPhy::StartRx(), ns3::WIFI_MAC_QOSDATA, ns3::WIFI_PHY_BAND_5GHZ, and ns3::WIFI_PREAMBLE_HE_SU.

Referenced by DoRun().

+ Here is the call graph for this function:
+ Here is the caller graph for this function:

Member Data Documentation

◆ m_phy

Ptr<SpectrumWifiPhy> TestPhyHeadersReception::m_phy
protected

◆ m_uid

uint64_t TestPhyHeadersReception::m_uid
private

the UID to use for the PPDU

Definition at line 1224 of file wifi-phy-reception-test.cc.

Referenced by SendPacket().


The documentation for this class was generated from the following file: