TCP header with RFC793 Options test. More...
Inheritance diagram for TcpHeaderWithRFC793OptionTestCase:
Collaboration diagram for TcpHeaderWithRFC793OptionTestCase:Public Member Functions | |
| TcpHeaderWithRFC793OptionTestCase (std::string name) | |
| Constructor. More... | |
Public Member Functions inherited from ns3::TestCase | |
| TestCase (const TestCase &)=delete | |
| virtual | ~TestCase () |
| Destructor. More... | |
| std::string | GetName (void) const |
| TestCase & | operator= (const TestCase &)=delete |
Private Member Functions | |
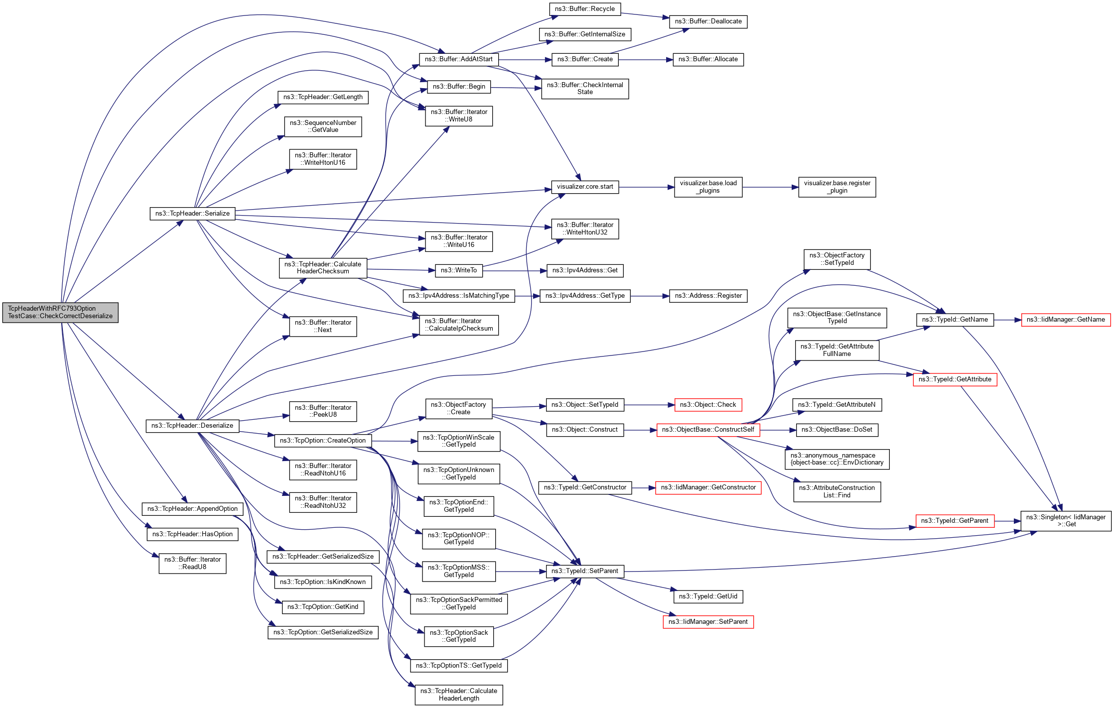
| void | CheckCorrectDeserialize () |
| Check the correct header deserialization. More... | |
| void | CheckNoPadding () |
| Check an header for the correct padding. More... | |
| virtual void | DoRun (void) |
| Implementation to actually run this TestCase. More... | |
| virtual void | DoTeardown (void) |
| Implementation to do any local setup required for this TestCase. More... | |
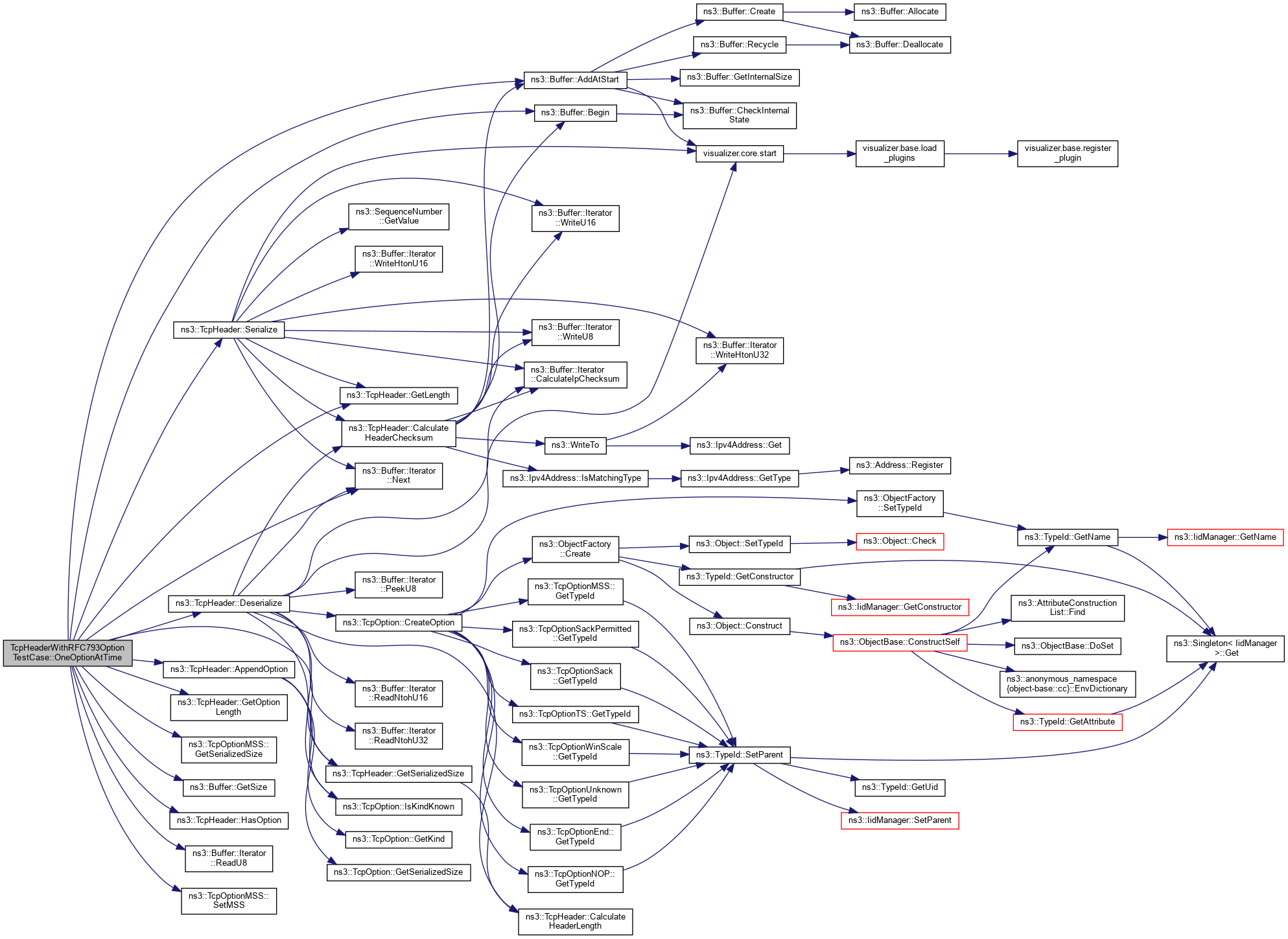
| void | OneOptionAtTime () |
| Check an header with only one kind of option. More... | |
Additional Inherited Members | |
Public Types inherited from ns3::TestCase | |
| enum | TestDuration { QUICK = 1 , EXTENSIVE = 2 , TAKES_FOREVER = 3 } |
| How long the test takes to execute. More... | |
Protected Member Functions inherited from ns3::TestCase | |
| TestCase (std::string name) | |
| Constructor. More... | |
| void | AddTestCase (TestCase *testCase, TestDuration duration=QUICK) |
| Add an individual child TestCase to this test suite. More... | |
| TestCase * | GetParent () const |
| Get the parent of this TestCsse. More... | |
| bool | IsStatusFailure (void) const |
| Check if any tests failed. More... | |
| bool | IsStatusSuccess (void) const |
| Check if all tests passed. More... | |
| void | SetDataDir (std::string directory) |
| Set the data directory where reference trace files can be found. More... | |
| void | ReportTestFailure (std::string cond, std::string actual, std::string limit, std::string message, std::string file, int32_t line) |
| Log the failure of this TestCase. More... | |
| bool | MustAssertOnFailure (void) const |
| Check if this run should assert on failure. More... | |
| bool | MustContinueOnFailure (void) const |
| Check if this run should continue on failure. More... | |
| std::string | CreateDataDirFilename (std::string filename) |
| Construct the full path to a file in the data directory. More... | |
| std::string | CreateTempDirFilename (std::string filename) |
| Construct the full path to a file in a temporary directory. More... | |
TCP header with RFC793 Options test.
Definition at line 155 of file tcp-header-test.cc.
| TcpHeaderWithRFC793OptionTestCase::TcpHeaderWithRFC793OptionTestCase | ( | std::string | name | ) |
|
private |
Check the correct header deserialization.
Definition at line 198 of file tcp-header-test.cc.
References ns3::Buffer::AddAtStart(), ns3::TcpHeader::AppendOption(), ns3::Buffer::Begin(), ns3::TcpHeader::Deserialize(), ns3::TcpHeader::HasOption(), NS_TEST_ASSERT_MSG_EQ, ns3::Buffer::Iterator::ReadU8(), ns3::TcpHeader::Serialize(), and ns3::Buffer::Iterator::WriteU8().
Referenced by DoRun().
Here is the call graph for this function:
Here is the caller graph for this function:
|
private |
Check an header for the correct padding.
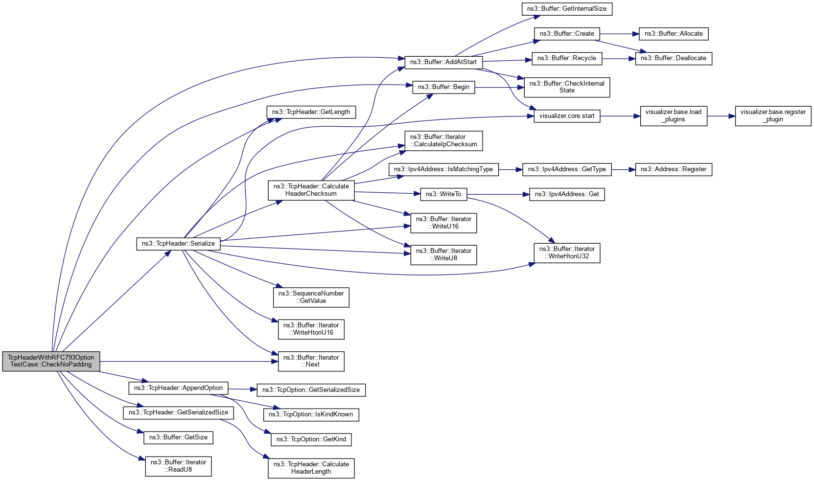
Definition at line 220 of file tcp-header-test.cc.
References ns3::Buffer::AddAtStart(), ns3::TcpHeader::AppendOption(), ns3::Buffer::Begin(), ns3::TcpHeader::GetLength(), ns3::TcpHeader::GetSerializedSize(), ns3::Buffer::GetSize(), ns3::Buffer::Iterator::Next(), NS_TEST_ASSERT_MSG_EQ, ns3::Buffer::Iterator::ReadU8(), and ns3::TcpHeader::Serialize().
Referenced by DoRun().
Here is the call graph for this function:
Here is the caller graph for this function:
|
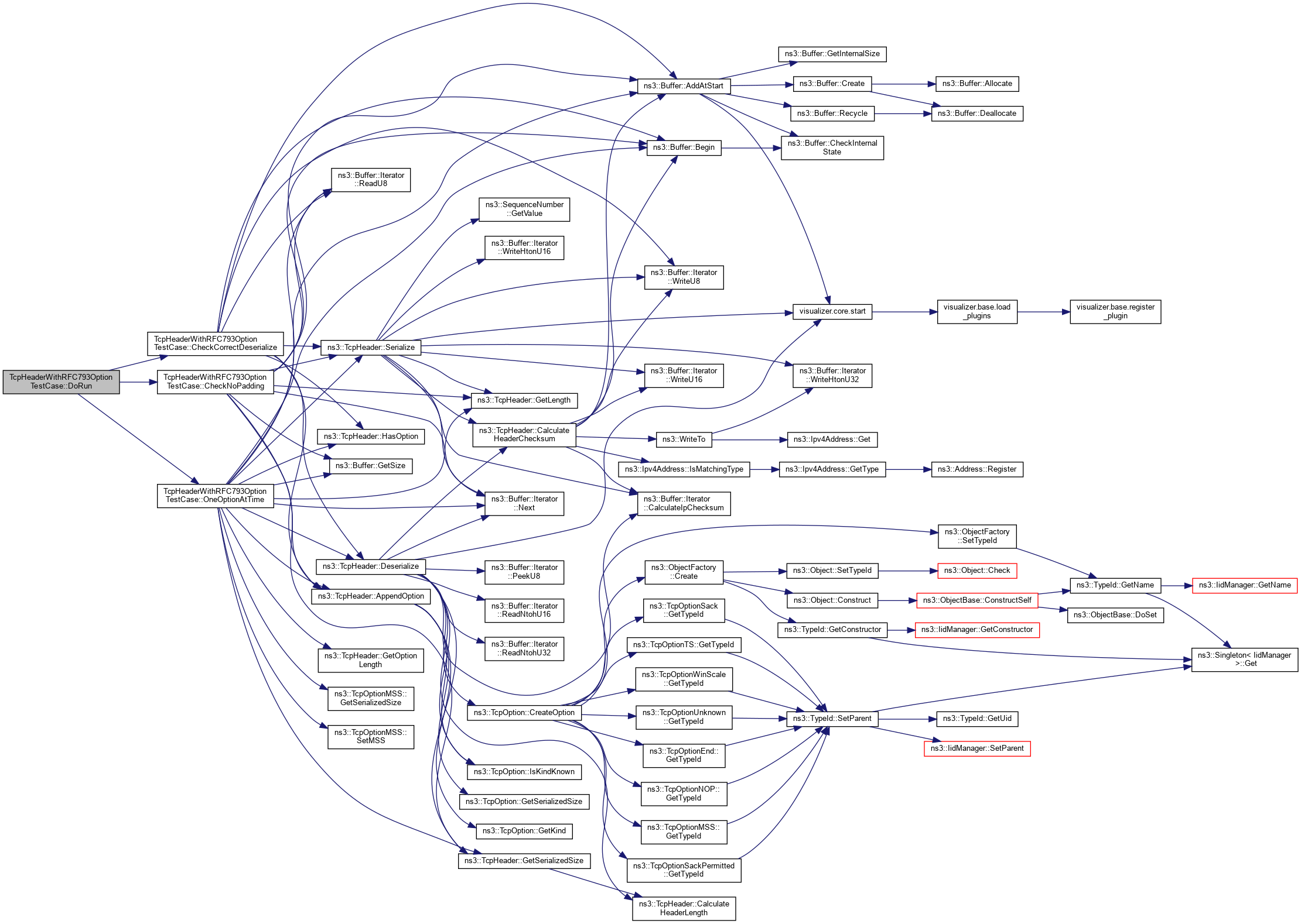
privatevirtual |
Implementation to actually run this TestCase.
Subclasses should override this method to conduct their tests.
Implements ns3::TestCase.
Definition at line 190 of file tcp-header-test.cc.
References CheckCorrectDeserialize(), CheckNoPadding(), and OneOptionAtTime().
Here is the call graph for this function:
|
privatevirtual |
Implementation to do any local setup required for this TestCase.
Subclasses should override this method to perform any costly per-test teardown
Reimplemented from ns3::TestCase.
Definition at line 346 of file tcp-header-test.cc.
References python-unit-tests::UINT32_MAX.
|
private |
Check an header with only one kind of option.
Definition at line 261 of file tcp-header-test.cc.
References ns3::Buffer::AddAtStart(), ns3::TcpHeader::AppendOption(), ns3::Buffer::Begin(), ns3::TcpHeader::Deserialize(), END, ns3::TcpHeader::GetLength(), ns3::TcpHeader::GetOptionLength(), ns3::TcpHeader::GetSerializedSize(), ns3::TcpOptionMSS::GetSerializedSize(), ns3::Buffer::GetSize(), ns3::TcpHeader::HasOption(), ns3::Buffer::Iterator::Next(), NS_TEST_ASSERT_MSG_EQ, ns3::Buffer::Iterator::ReadU8(), ns3::TcpHeader::Serialize(), and ns3::TcpOptionMSS::SetMSS().
Referenced by DoRun().
Here is the call graph for this function:
Here is the caller graph for this function: