A Discrete-Event Network Simulator
API
SpectrumInterferenceTestCase Class Reference

Spectrum Interference Test. More...

+ Inheritance diagram for SpectrumInterferenceTestCase:
+ Collaboration diagram for SpectrumInterferenceTestCase:

Public Member Functions

 SpectrumInterferenceTestCase (Ptr< SpectrumValue > s, uint32_t txBytes, bool rxCorrect, std::string name)
 Constructor. More...
 
virtual ~SpectrumInterferenceTestCase ()
 
virtual void DoRun (void)
 Implementation to actually run this TestCase. More...
 
void RetrieveTestResult (SpectrumInterference *si)
 Retrieve the test results. More...
 
- Public Member Functions inherited from ns3::TestCase
 TestCase (const TestCase &)=delete
 
virtual ~TestCase ()
 Destructor. More...
 
std::string GetName (void) const
 
TestCaseoperator= (const TestCase &)=delete
 

Private Attributes

Ptr< const SpectrumModelm_mySpectrumModel
 Spectrum model pointer. More...
 
uint32_t m_rxCorrectKnownOutcome
 extected Rx bytes More...
 
Ptr< SpectrumValuem_s
 Spectrum value. More...
 
uint32_t m_txBytes
 number of bytes to transmit More...
 

Additional Inherited Members

- Public Types inherited from ns3::TestCase
enum  TestDuration { QUICK = 1 , EXTENSIVE = 2 , TAKES_FOREVER = 3 }
 How long the test takes to execute. More...
 
- Protected Member Functions inherited from ns3::TestCase
 TestCase (std::string name)
 Constructor. More...
 
void AddTestCase (TestCase *testCase, TestDuration duration=QUICK)
 Add an individual child TestCase to this test suite. More...
 
TestCaseGetParent () const
 Get the parent of this TestCsse. More...
 
bool IsStatusFailure (void) const
 Check if any tests failed. More...
 
bool IsStatusSuccess (void) const
 Check if all tests passed. More...
 
void SetDataDir (std::string directory)
 Set the data directory where reference trace files can be found. More...
 
void ReportTestFailure (std::string cond, std::string actual, std::string limit, std::string message, std::string file, int32_t line)
 Log the failure of this TestCase. More...
 
bool MustAssertOnFailure (void) const
 Check if this run should assert on failure. More...
 
bool MustContinueOnFailure (void) const
 Check if this run should continue on failure. More...
 
std::string CreateDataDirFilename (std::string filename)
 Construct the full path to a file in the data directory. More...
 
std::string CreateTempDirFilename (std::string filename)
 Construct the full path to a file in a temporary directory. More...
 

Detailed Description

Spectrum Interference Test.

Definition at line 42 of file spectrum-interference-test.cc.

Constructor & Destructor Documentation

◆ SpectrumInterferenceTestCase()

SpectrumInterferenceTestCase::SpectrumInterferenceTestCase ( Ptr< SpectrumValue s,
uint32_t  txBytes,
bool  rxCorrect,
std::string  name 
)

Constructor.

Parameters
sSpectrum value
txBytesnumber of bytes to transmit
rxCorrectextected Rx bytes
nametest name

Definition at line 70 of file spectrum-interference-test.cc.

◆ ~SpectrumInterferenceTestCase()

SpectrumInterferenceTestCase::~SpectrumInterferenceTestCase ( )
virtual

Definition at line 79 of file spectrum-interference-test.cc.

Member Function Documentation

◆ DoRun()

void SpectrumInterferenceTestCase::DoRun ( void  )
virtual

Implementation to actually run this TestCase.

Subclasses should override this method to conduct their tests.

Implements ns3::TestCase.

Definition at line 86 of file spectrum-interference-test.cc.

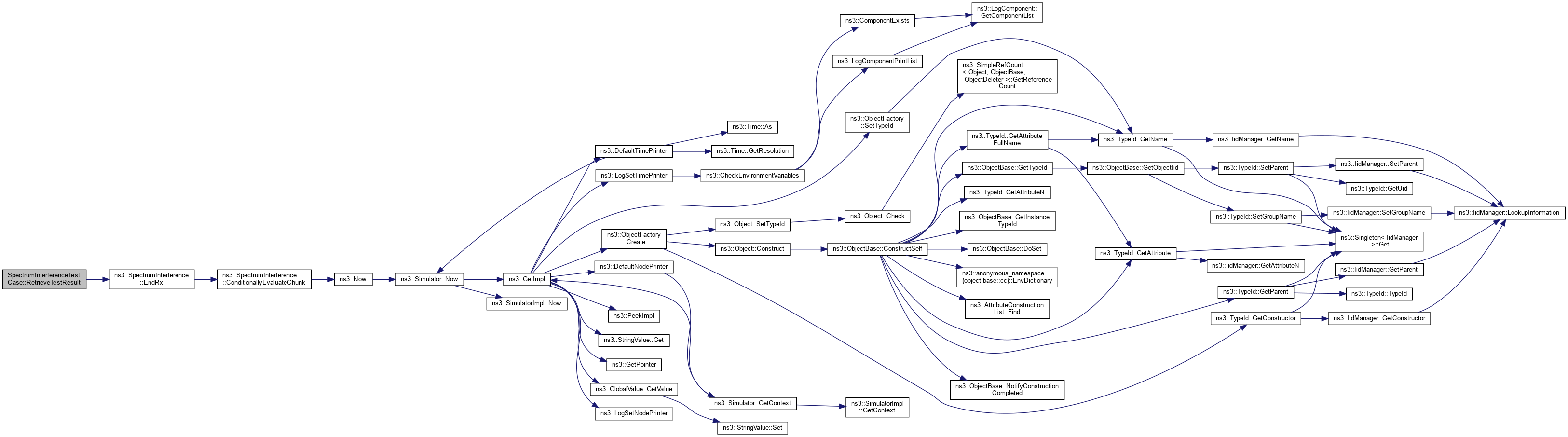
References m_mySpectrumModel, m_s, m_txBytes, RetrieveTestResult(), ns3::Seconds(), ns3::SpectrumInterference::SetErrorModel(), and ns3::SpectrumInterference::SetNoisePowerSpectralDensity().

+ Here is the call graph for this function:

◆ RetrieveTestResult()

void SpectrumInterferenceTestCase::RetrieveTestResult ( SpectrumInterference si)

Retrieve the test results.

Parameters
siSpectrumInterference instance

Definition at line 142 of file spectrum-interference-test.cc.

References ns3::SpectrumInterference::EndRx(), m_rxCorrectKnownOutcome, and NS_TEST_ASSERT_MSG_EQ.

Referenced by DoRun().

+ Here is the call graph for this function:
+ Here is the caller graph for this function:

Member Data Documentation

◆ m_mySpectrumModel

Ptr<const SpectrumModel> SpectrumInterferenceTestCase::m_mySpectrumModel
private

Spectrum model pointer.

Definition at line 65 of file spectrum-interference-test.cc.

Referenced by DoRun().

◆ m_rxCorrectKnownOutcome

uint32_t SpectrumInterferenceTestCase::m_rxCorrectKnownOutcome
private

extected Rx bytes

Definition at line 64 of file spectrum-interference-test.cc.

Referenced by RetrieveTestResult().

◆ m_s

Ptr<SpectrumValue> SpectrumInterferenceTestCase::m_s
private

Spectrum value.

Definition at line 62 of file spectrum-interference-test.cc.

Referenced by DoRun().

◆ m_txBytes

uint32_t SpectrumInterferenceTestCase::m_txBytes
private

number of bytes to transmit

Definition at line 63 of file spectrum-interference-test.cc.

Referenced by DoRun().


The documentation for this class was generated from the following file: