A Discrete-Event Network Simulator
API
SixlowpanIphcImplTest Class Reference

6LoWPAN IPHC Test More...

+ Inheritance diagram for SixlowpanIphcImplTest:
+ Collaboration diagram for SixlowpanIphcImplTest:

Public Member Functions

 SixlowpanIphcImplTest ()
 
virtual void DoRun (void)
 Implementation to actually run this TestCase. More...
 
void ReceivePacket (Ptr< Socket > socket, Ptr< Packet > packet, const Address &from)
 Packet receive function. More...
 
void ReceivePkt (Ptr< Socket > socket)
 Packet receive function. More...
 
- Public Member Functions inherited from ns3::TestCase
 TestCase (const TestCase &)=delete
 
virtual ~TestCase ()
 Destructor. More...
 
std::string GetName (void) const
 
TestCaseoperator= (const TestCase &)=delete
 

Private Member Functions

void DoSendData (Ptr< Socket > socket, std::string to)
 Send data function. More...
 
void SendData (Ptr< Socket > socket, std::string to)
 Send data function. More...
 

Private Attributes

Ptr< Packetm_receivedPacket
 received packet More...
 

Additional Inherited Members

- Public Types inherited from ns3::TestCase
enum  TestDuration { QUICK = 1 , EXTENSIVE = 2 , TAKES_FOREVER = 3 }
 How long the test takes to execute. More...
 
- Protected Member Functions inherited from ns3::TestCase
 TestCase (std::string name)
 Constructor. More...
 
void AddTestCase (TestCase *testCase, TestDuration duration=QUICK)
 Add an individual child TestCase to this test suite. More...
 
TestCaseGetParent () const
 Get the parent of this TestCsse. More...
 
bool IsStatusFailure (void) const
 Check if any tests failed. More...
 
bool IsStatusSuccess (void) const
 Check if all tests passed. More...
 
void SetDataDir (std::string directory)
 Set the data directory where reference trace files can be found. More...
 
void ReportTestFailure (std::string cond, std::string actual, std::string limit, std::string message, std::string file, int32_t line)
 Log the failure of this TestCase. More...
 
bool MustAssertOnFailure (void) const
 Check if this run should assert on failure. More...
 
bool MustContinueOnFailure (void) const
 Check if this run should continue on failure. More...
 
std::string CreateDataDirFilename (std::string filename)
 Construct the full path to a file in the data directory. More...
 
std::string CreateTempDirFilename (std::string filename)
 Construct the full path to a file in a temporary directory. More...
 

Detailed Description

6LoWPAN IPHC Test

Definition at line 48 of file sixlowpan-iphc-test.cc.

Constructor & Destructor Documentation

◆ SixlowpanIphcImplTest()

SixlowpanIphcImplTest::SixlowpanIphcImplTest ( )

Definition at line 88 of file sixlowpan-iphc-test.cc.

Member Function Documentation

◆ DoRun()

void SixlowpanIphcImplTest::DoRun ( void  )
virtual

Implementation to actually run this TestCase.

Subclasses should override this method to conduct their tests.

Implements ns3::TestCase.

Definition at line 130 of file sixlowpan-iphc-test.cc.

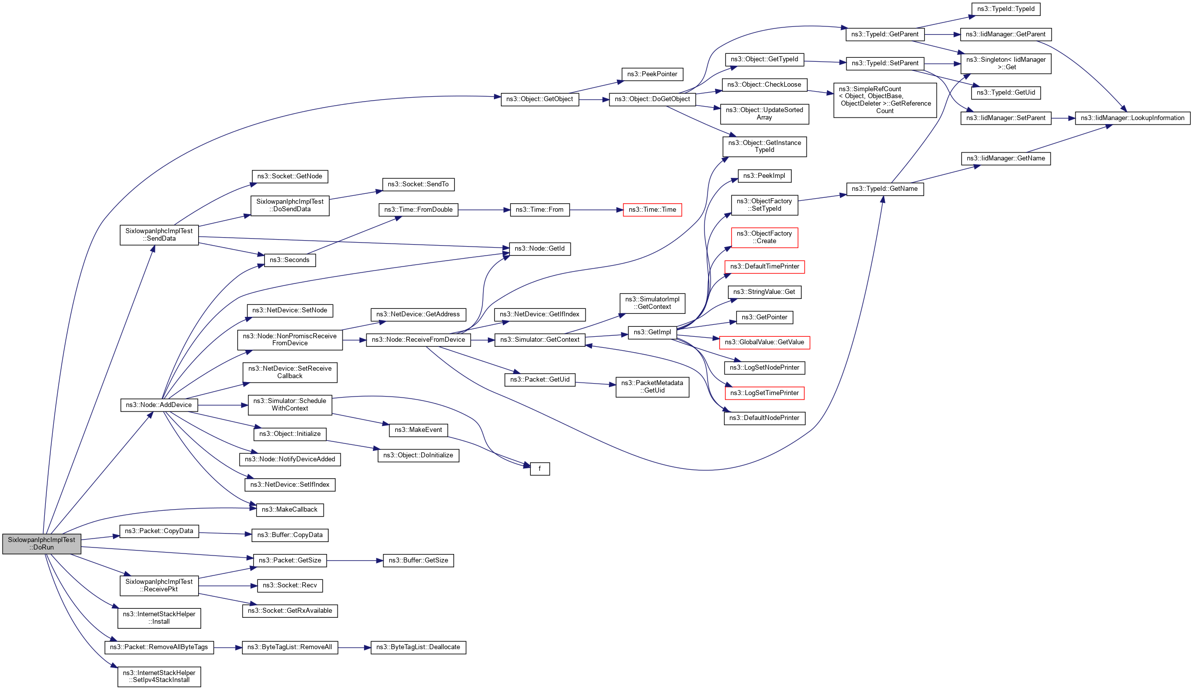
References ns3::Node::AddDevice(), ns3::Packet::CopyData(), ns3::Object::GetObject(), ns3::Packet::GetSize(), ns3::InternetStackHelper::Install(), m_receivedPacket, ns3::MakeCallback(), NS_TEST_EXPECT_MSG_EQ, ReceivePkt(), ns3::Packet::RemoveAllByteTags(), SendData(), and ns3::InternetStackHelper::SetIpv4StackInstall().

+ Here is the call graph for this function:

◆ DoSendData()

void SixlowpanIphcImplTest::DoSendData ( Ptr< Socket socket,
std::string  to 
)
private

Send data function.

Parameters
socketThe sending socket.
toThe destination.

Definition at line 110 of file sixlowpan-iphc-test.cc.

References NS_TEST_EXPECT_MSG_EQ, and ns3::Socket::SendTo().

Referenced by SendData().

+ Here is the call graph for this function:
+ Here is the caller graph for this function:

◆ ReceivePacket()

void SixlowpanIphcImplTest::ReceivePacket ( Ptr< Socket socket,
Ptr< Packet packet,
const Address from 
)

Packet receive function.

Parameters
socketThe receiving socket.
packetThe received packet.
fromThe sender.

Definition at line 93 of file sixlowpan-iphc-test.cc.

References m_receivedPacket.

◆ ReceivePkt()

void SixlowpanIphcImplTest::ReceivePkt ( Ptr< Socket socket)

Packet receive function.

Parameters
socketThe receiving socket.

Definition at line 98 of file sixlowpan-iphc-test.cc.

References ns3::Socket::GetRxAvailable(), ns3::Packet::GetSize(), m_receivedPacket, max, NS_ASSERT, and ns3::Socket::Recv().

Referenced by DoRun().

+ Here is the call graph for this function:
+ Here is the caller graph for this function:

◆ SendData()

void SixlowpanIphcImplTest::SendData ( Ptr< Socket socket,
std::string  to 
)
private

Send data function.

Parameters
socketThe sending socket.
toThe destination.

Definition at line 121 of file sixlowpan-iphc-test.cc.

References DoSendData(), ns3::Node::GetId(), ns3::Socket::GetNode(), m_receivedPacket, and ns3::Seconds().

Referenced by DoRun().

+ Here is the call graph for this function:
+ Here is the caller graph for this function:

Member Data Documentation

◆ m_receivedPacket

Ptr<Packet> SixlowpanIphcImplTest::m_receivedPacket
private

received packet

Definition at line 50 of file sixlowpan-iphc-test.cc.

Referenced by DoRun(), ReceivePacket(), ReceivePkt(), and SendData().


The documentation for this class was generated from the following file: