A Discrete-Event Network Simulator
API
RttEstimatorTestCase Class Reference

RTT estimator Test. More...

+ Inheritance diagram for RttEstimatorTestCase:
+ Collaboration diagram for RttEstimatorTestCase:

Public Member Functions

 RttEstimatorTestCase ()
 
- Public Member Functions inherited from ns3::TestCase
 TestCase (const TestCase &)=delete
 
virtual ~TestCase ()
 Destructor. More...
 
std::string GetName (void) const
 
TestCaseoperator= (const TestCase &)=delete
 

Private Member Functions

void CheckValues (Ptr< RttEstimator > rtt, Time m, Time e, Time v)
 Check RTT values. More...
 
void CheckValuesWithTolerance (Ptr< RttEstimator > rtt, Time m, Time e, Time v)
 Check RTT values with a 1 nanosecond of tolerance. More...
 
virtual void DoRun (void)
 Implementation to actually run this TestCase. More...
 
virtual void DoTeardown (void)
 Implementation to do any local setup required for this TestCase. More...
 

Additional Inherited Members

- Public Types inherited from ns3::TestCase
enum  TestDuration { QUICK = 1 , EXTENSIVE = 2 , TAKES_FOREVER = 3 }
 How long the test takes to execute. More...
 
- Protected Member Functions inherited from ns3::TestCase
 TestCase (std::string name)
 Constructor. More...
 
void AddTestCase (TestCase *testCase, TestDuration duration=QUICK)
 Add an individual child TestCase to this test suite. More...
 
TestCaseGetParent () const
 Get the parent of this TestCsse. More...
 
bool IsStatusFailure (void) const
 Check if any tests failed. More...
 
bool IsStatusSuccess (void) const
 Check if all tests passed. More...
 
void SetDataDir (std::string directory)
 Set the data directory where reference trace files can be found. More...
 
void ReportTestFailure (std::string cond, std::string actual, std::string limit, std::string message, std::string file, int32_t line)
 Log the failure of this TestCase. More...
 
bool MustAssertOnFailure (void) const
 Check if this run should assert on failure. More...
 
bool MustContinueOnFailure (void) const
 Check if this run should continue on failure. More...
 
std::string CreateDataDirFilename (std::string filename)
 Construct the full path to a file in the data directory. More...
 
std::string CreateTempDirFilename (std::string filename)
 Construct the full path to a file in a temporary directory. More...
 

Detailed Description

RTT estimator Test.

Definition at line 36 of file rtt-test.cc.

Constructor & Destructor Documentation

◆ RttEstimatorTestCase()

RttEstimatorTestCase::RttEstimatorTestCase ( )

Definition at line 63 of file rtt-test.cc.

Member Function Documentation

◆ CheckValues()

void RttEstimatorTestCase::CheckValues ( Ptr< RttEstimator rtt,
Time  m,
Time  e,
Time  v 
)
private

Check RTT values.

Parameters
rttThe RTT estimator.
mThe measurement.
eThe expected value.
vThe expected variance.

Definition at line 69 of file rtt-test.cc.

References NS_TEST_EXPECT_MSG_EQ.

Referenced by DoRun().

+ Here is the caller graph for this function:

◆ CheckValuesWithTolerance()

void RttEstimatorTestCase::CheckValuesWithTolerance ( Ptr< RttEstimator rtt,
Time  m,
Time  e,
Time  v 
)
private

Check RTT values with a 1 nanosecond of tolerance.

Parameters
rttThe RTT estimator.
mThe measurement.
eThe expected value.
vThe expected variance.

Definition at line 77 of file rtt-test.cc.

References ns3::NanoSeconds(), and NS_TEST_EXPECT_MSG_EQ_TOL.

Referenced by DoRun().

+ Here is the call graph for this function:
+ Here is the caller graph for this function:

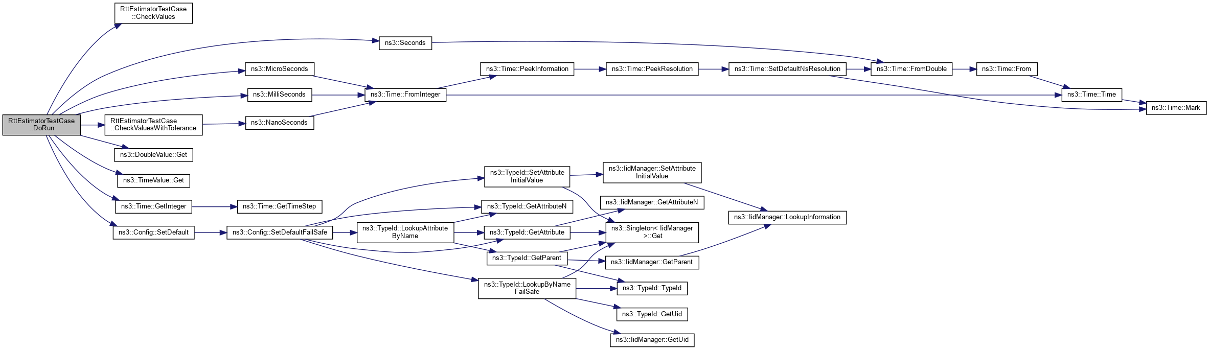
◆ DoRun()

void RttEstimatorTestCase::DoRun ( void  )
privatevirtual

Implementation to actually run this TestCase.

Subclasses should override this method to conduct their tests.

Implements ns3::TestCase.

Definition at line 86 of file rtt-test.cc.

References CheckValues(), CheckValuesWithTolerance(), ns3::DoubleValue::Get(), ns3::TimeValue::Get(), ns3::Time::GetInteger(), ns3::MicroSeconds(), ns3::MilliSeconds(), NS_TEST_ASSERT_MSG_EQ_TOL, NS_TEST_EXPECT_MSG_EQ, ns3::Seconds(), and ns3::Config::SetDefault().

+ Here is the call graph for this function:

◆ DoTeardown()

void RttEstimatorTestCase::DoTeardown ( void  )
privatevirtual

Implementation to do any local setup required for this TestCase.

Subclasses should override this method to perform any costly per-test teardown

Reimplemented from ns3::TestCase.

Definition at line 171 of file rtt-test.cc.


The documentation for this class was generated from the following file: