Packet unit tests. More...
Inheritance diagram for PacketTest:
Collaboration diagram for PacketTest:Public Member Functions | |
| PacketTest () | |
| virtual void | DoRun (void) |
| Implementation to actually run this TestCase. More... | |
Public Member Functions inherited from ns3::TestCase | |
| TestCase (const TestCase &)=delete | |
| virtual | ~TestCase () |
| Destructor. More... | |
| std::string | GetName (void) const |
| TestCase & | operator= (const TestCase &)=delete |
Private Member Functions | |
| void | DoCheck (Ptr< const Packet > p, uint32_t n,...) |
| Checks the packet. More... | |
| void | DoCheckData (Ptr< const Packet > p, uint32_t n,...) |
| Checks the packet and its data. More... | |
Additional Inherited Members | |
Public Types inherited from ns3::TestCase | |
| enum | TestDuration { QUICK = 1 , EXTENSIVE = 2 , TAKES_FOREVER = 3 } |
| How long the test takes to execute. More... | |
Protected Member Functions inherited from ns3::TestCase | |
| TestCase (std::string name) | |
| Constructor. More... | |
| void | AddTestCase (TestCase *testCase, TestDuration duration=QUICK) |
| Add an individual child TestCase to this test suite. More... | |
| TestCase * | GetParent () const |
| Get the parent of this TestCsse. More... | |
| bool | IsStatusFailure (void) const |
| Check if any tests failed. More... | |
| bool | IsStatusSuccess (void) const |
| Check if all tests passed. More... | |
| void | SetDataDir (std::string directory) |
| Set the data directory where reference trace files can be found. More... | |
| void | ReportTestFailure (std::string cond, std::string actual, std::string limit, std::string message, std::string file, int32_t line) |
| Log the failure of this TestCase. More... | |
| bool | MustAssertOnFailure (void) const |
| Check if this run should assert on failure. More... | |
| bool | MustContinueOnFailure (void) const |
| Check if this run should continue on failure. More... | |
| std::string | CreateDataDirFilename (std::string filename) |
| Construct the full path to a file in the data directory. More... | |
| std::string | CreateTempDirFilename (std::string filename) |
| Construct the full path to a file in a temporary directory. More... | |
Packet unit tests.
Definition at line 436 of file packet-test-suite.cc.
| PacketTest::PacketTest | ( | ) |
Definition at line 459 of file packet-test-suite.cc.
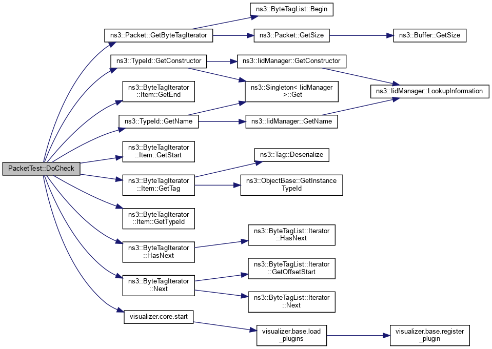
Checks the packet.
| p | The packet |
| n | The number of variable arguments |
| ... | The variable arguments |
Definition at line 464 of file packet-test-suite.cc.
References ns3::Packet::GetByteTagIterator(), ns3::TypeId::GetConstructor(), ns3::ByteTagIterator::Item::GetEnd(), ns3::TypeId::GetName(), ns3::ByteTagIterator::Item::GetStart(), ns3::ByteTagIterator::Item::GetTag(), ns3::ByteTagIterator::Item::GetTypeId(), ns3::ByteTagIterator::HasNext(), bianchi11ax::k, ns3::ByteTagIterator::Next(), NS_TEST_EXPECT_MSG_EQ, NS_TEST_EXPECT_MSG_NE, and visualizer.core::start().
Here is the call graph for this function:Checks the packet and its data.
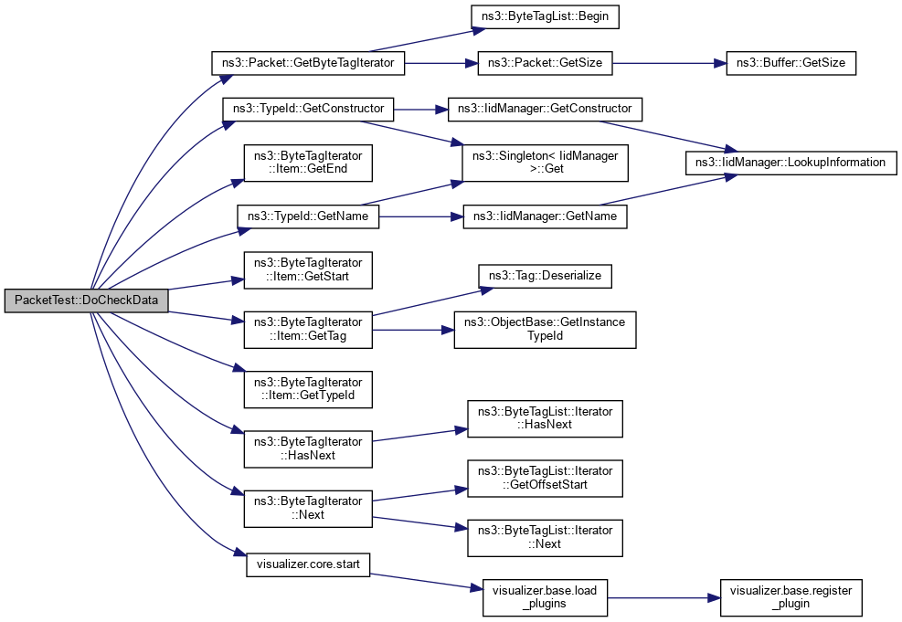
| p | The packet |
| n | The number of variable arguments |
| ... | The variable arguments |
Definition at line 501 of file packet-test-suite.cc.
References data, ns3::Packet::GetByteTagIterator(), ns3::TypeId::GetConstructor(), ns3::ByteTagIterator::Item::GetEnd(), ns3::TypeId::GetName(), ns3::ByteTagIterator::Item::GetStart(), ns3::ByteTagIterator::Item::GetTag(), ns3::ByteTagIterator::Item::GetTypeId(), ns3::ByteTagIterator::HasNext(), bianchi11ax::k, ns3::ByteTagIterator::Next(), NS_TEST_EXPECT_MSG_EQ, NS_TEST_EXPECT_MSG_NE, and visualizer.core::start().
Here is the call graph for this function:
|
virtual |
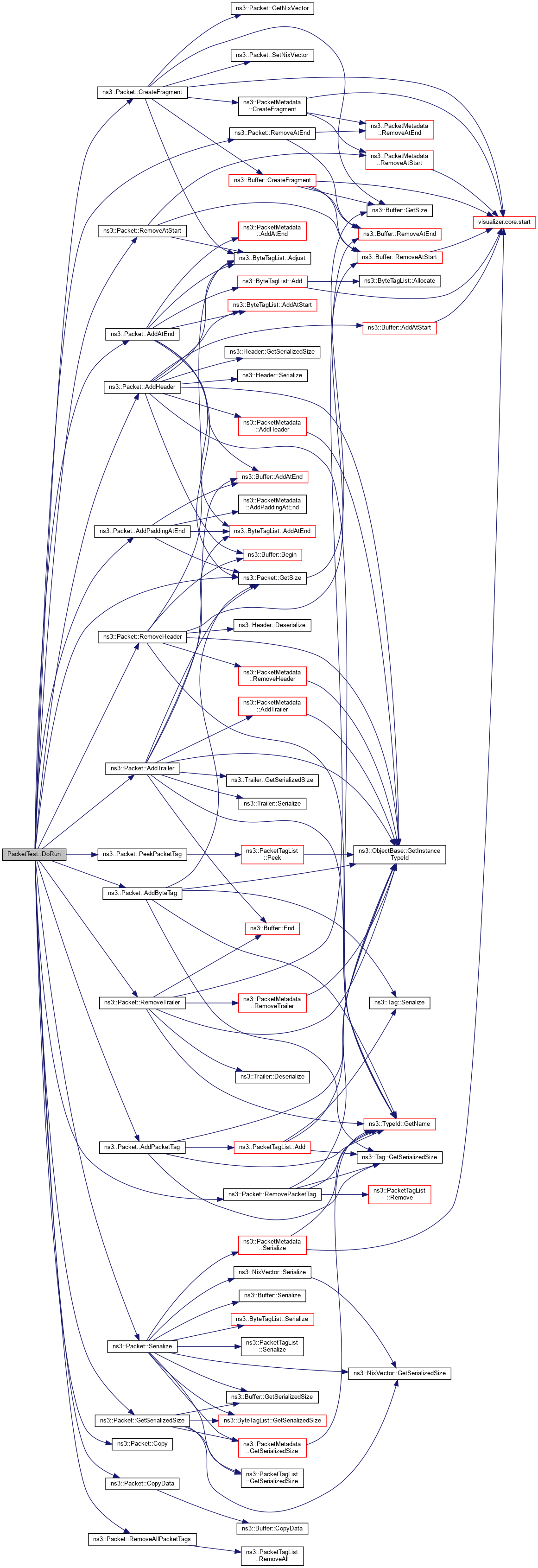
Implementation to actually run this TestCase.
Subclasses should override this method to conduct their tests.
Implements ns3::TestCase.
Definition at line 540 of file packet-test-suite.cc.
References ns3::Packet::AddAtEnd(), ns3::Packet::AddByteTag(), ns3::Packet::AddHeader(), ns3::Packet::AddPacketTag(), ns3::Packet::AddPaddingAtEnd(), ns3::Packet::AddTrailer(), CHECK, CHECK_DATA, ns3::Packet::Copy(), ns3::Packet::CopyData(), ns3::Packet::CreateFragment(), E, E_DATA, ns3::Packet::GetSerializedSize(), ns3::Packet::GetSize(), NS_TEST_EXPECT_MSG_EQ, ns3::Packet::PeekPacketTag(), ns3::Packet::RemoveAllPacketTags(), ns3::Packet::RemoveAtEnd(), ns3::Packet::RemoveAtStart(), ns3::Packet::RemoveHeader(), ns3::Packet::RemovePacketTag(), ns3::Packet::RemoveTrailer(), and ns3::Packet::Serialize().
Here is the call graph for this function: