A Discrete-Event Network Simulator
API
PacketMetadataTest Class Reference

Packet Metadata unit tests. More...

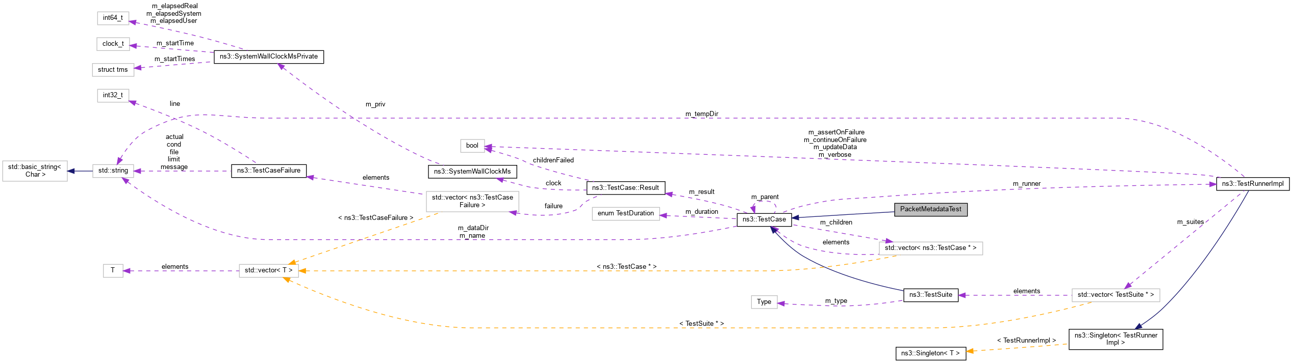
+ Inheritance diagram for PacketMetadataTest:
+ Collaboration diagram for PacketMetadataTest:

Public Member Functions

 PacketMetadataTest ()
 
virtual ~PacketMetadataTest ()
 
void CheckHistory (Ptr< Packet > p, uint32_t n,...)
 Checks the packet header and trailer history. More...
 
virtual void DoRun (void)
 Implementation to actually run this TestCase. More...
 
- Public Member Functions inherited from ns3::TestCase
 TestCase (const TestCase &)=delete
 
virtual ~TestCase ()
 Destructor. More...
 
std::string GetName (void) const
 
TestCaseoperator= (const TestCase &)=delete
 

Private Member Functions

Ptr< PacketDoAddHeader (Ptr< Packet > p)
 Adds an header to the packet. More...
 

Additional Inherited Members

- Public Types inherited from ns3::TestCase
enum  TestDuration { QUICK = 1 , EXTENSIVE = 2 , TAKES_FOREVER = 3 }
 How long the test takes to execute. More...
 
- Protected Member Functions inherited from ns3::TestCase
 TestCase (std::string name)
 Constructor. More...
 
void AddTestCase (TestCase *testCase, TestDuration duration=QUICK)
 Add an individual child TestCase to this test suite. More...
 
TestCaseGetParent () const
 Get the parent of this TestCsse. More...
 
bool IsStatusFailure (void) const
 Check if any tests failed. More...
 
bool IsStatusSuccess (void) const
 Check if all tests passed. More...
 
void SetDataDir (std::string directory)
 Set the data directory where reference trace files can be found. More...
 
void ReportTestFailure (std::string cond, std::string actual, std::string limit, std::string message, std::string file, int32_t line)
 Log the failure of this TestCase. More...
 
bool MustAssertOnFailure (void) const
 Check if this run should assert on failure. More...
 
bool MustContinueOnFailure (void) const
 Check if this run should continue on failure. More...
 
std::string CreateDataDirFilename (std::string filename)
 Construct the full path to a file in the data directory. More...
 
std::string CreateTempDirFilename (std::string filename)
 Construct the full path to a file in a temporary directory. More...
 

Detailed Description

Packet Metadata unit tests.

Definition at line 319 of file packet-metadata-test.cc.

Constructor & Destructor Documentation

◆ PacketMetadataTest()

PacketMetadataTest::PacketMetadataTest ( )

Definition at line 340 of file packet-metadata-test.cc.

◆ ~PacketMetadataTest()

PacketMetadataTest::~PacketMetadataTest ( )
virtual

Definition at line 345 of file packet-metadata-test.cc.

Member Function Documentation

◆ CheckHistory()

void PacketMetadataTest::CheckHistory ( Ptr< Packet p,
uint32_t  n,
  ... 
)

Checks the packet header and trailer history.

Parameters
pThe packet
nThe number of variable arguments
...The variable arguments

Definition at line 350 of file packet-metadata-test.cc.

References ns3::Packet::BeginItem(), ns3::PacketMetadata::Item::current, ns3::PacketMetadata::Item::currentSize, ns3::TypeId::GetConstructor(), ns3::PacketMetadata::Item::isFragment, bianchi11ax::k, NS_ASSERT, NS_TEST_ASSERT_MSG_EQ, ns3::PacketMetadata::Item::tid, and ns3::PacketMetadata::Item::type.

+ Here is the call graph for this function:

◆ DoAddHeader()

Ptr< Packet > PacketMetadataTest::DoAddHeader ( Ptr< Packet p)
private

Adds an header to the packet.

Parameters
pThe packet
Returns
The packet with the header added.

Definition at line 469 of file packet-metadata-test.cc.

References ADD_HEADER.

Referenced by DoRun().

+ Here is the caller graph for this function:

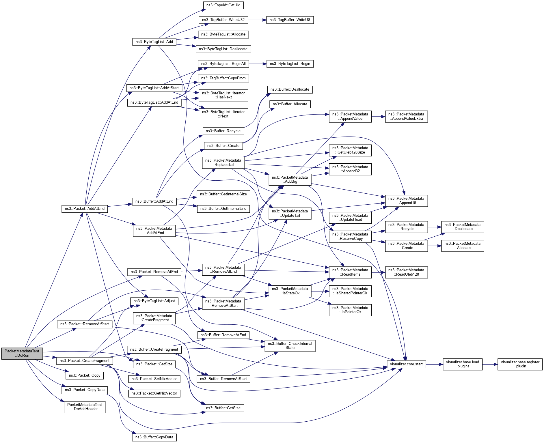
◆ DoRun()

void PacketMetadataTest::DoRun ( void  )
virtual

Implementation to actually run this TestCase.

Subclasses should override this method to conduct their tests.

Internal:
See Bug 179
Internal:
See Bug 1072
Internal:
See Bug 1072

Implements ns3::TestCase.

Definition at line 476 of file packet-metadata-test.cc.

References ADD_HEADER, ADD_TRAILER, ns3::Packet::AddAtEnd(), CHECK_HISTORY, ns3::Packet::Copy(), ns3::Packet::CopyData(), ns3::Packet::CreateFragment(), DoAddHeader(), ns3::Packet::GetSize(), NS_TEST_EXPECT_MSG_EQ, REM_HEADER, REM_TRAILER, ns3::Packet::RemoveAtEnd(), and ns3::Packet::RemoveAtStart().

+ Here is the call graph for this function:

The documentation for this class was generated from the following file: