A Discrete-Event Network Simulator
API
Ns3WimaxSchedulingTestCase Class Reference

Ns3 Wimax Scheduling Test Case. More...

+ Inheritance diagram for Ns3WimaxSchedulingTestCase:
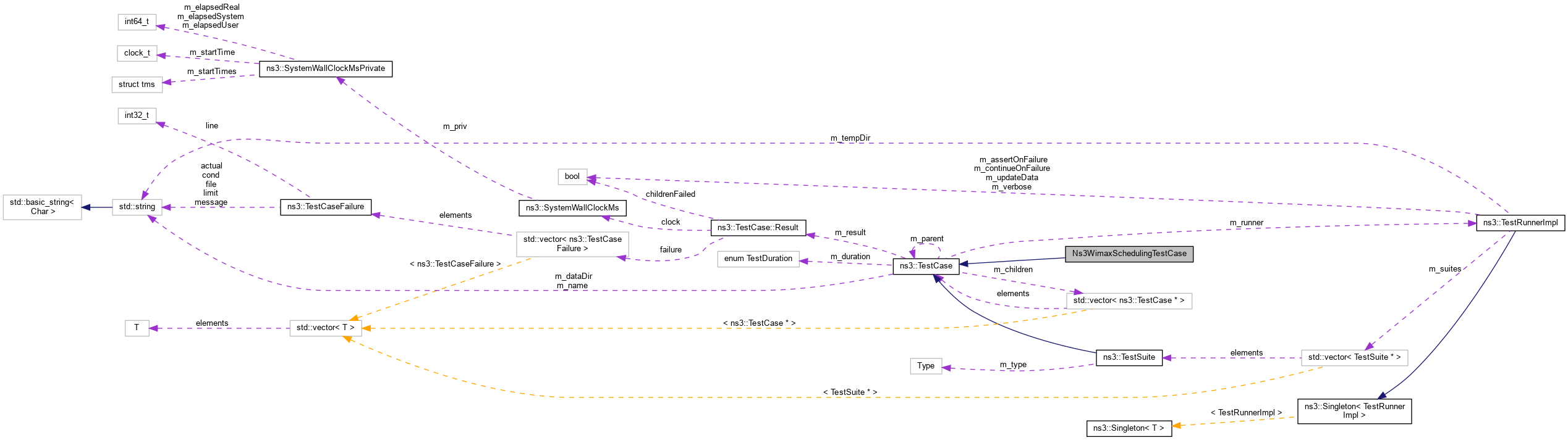
+ Collaboration diagram for Ns3WimaxSchedulingTestCase:

Public Member Functions

 Ns3WimaxSchedulingTestCase ()
 
virtual ~Ns3WimaxSchedulingTestCase ()
 
- Public Member Functions inherited from ns3::TestCase
 TestCase (const TestCase &)=delete
 
virtual ~TestCase ()
 Destructor. More...
 
std::string GetName (void) const
 
TestCaseoperator= (const TestCase &)=delete
 

Private Member Functions

virtual void DoRun (void)
 Implementation to actually run this TestCase. More...
 
bool DoRunOnce (WimaxHelper::SchedulerType scheduler)
 Run once function. More...
 

Additional Inherited Members

- Public Types inherited from ns3::TestCase
enum  TestDuration { QUICK = 1 , EXTENSIVE = 2 , TAKES_FOREVER = 3 }
 How long the test takes to execute. More...
 
- Protected Member Functions inherited from ns3::TestCase
 TestCase (std::string name)
 Constructor. More...
 
void AddTestCase (TestCase *testCase, TestDuration duration=QUICK)
 Add an individual child TestCase to this test suite. More...
 
TestCaseGetParent () const
 Get the parent of this TestCsse. More...
 
bool IsStatusFailure (void) const
 Check if any tests failed. More...
 
bool IsStatusSuccess (void) const
 Check if all tests passed. More...
 
void SetDataDir (std::string directory)
 Set the data directory where reference trace files can be found. More...
 
void ReportTestFailure (std::string cond, std::string actual, std::string limit, std::string message, std::string file, int32_t line)
 Log the failure of this TestCase. More...
 
bool MustAssertOnFailure (void) const
 Check if this run should assert on failure. More...
 
bool MustContinueOnFailure (void) const
 Check if this run should continue on failure. More...
 
std::string CreateDataDirFilename (std::string filename)
 Construct the full path to a file in the data directory. More...
 
std::string CreateTempDirFilename (std::string filename)
 Construct the full path to a file in a temporary directory. More...
 

Detailed Description

Ns3 Wimax Scheduling Test Case.

Definition at line 42 of file qos-test.cc.

Constructor & Destructor Documentation

◆ Ns3WimaxSchedulingTestCase()

Ns3WimaxSchedulingTestCase::Ns3WimaxSchedulingTestCase ( )

Definition at line 59 of file qos-test.cc.

◆ ~Ns3WimaxSchedulingTestCase()

Ns3WimaxSchedulingTestCase::~Ns3WimaxSchedulingTestCase ( )
virtual

Definition at line 64 of file qos-test.cc.

Member Function Documentation

◆ DoRun()

void Ns3WimaxSchedulingTestCase::DoRun ( void  )
privatevirtual

Implementation to actually run this TestCase.

Subclasses should override this method to conduct their tests.

Implements ns3::TestCase.

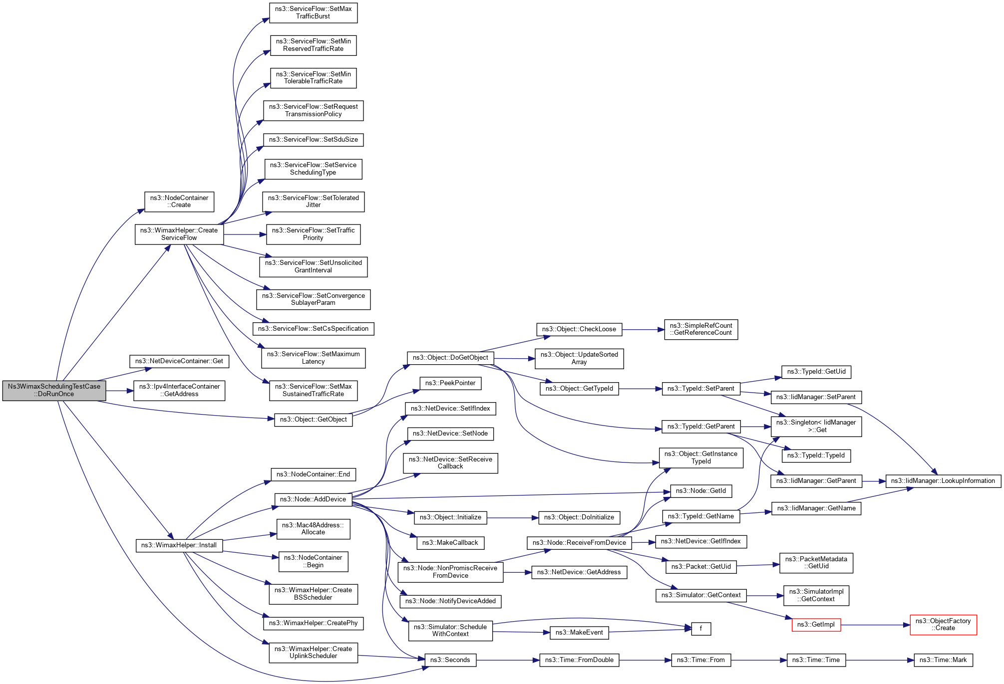
Definition at line 152 of file qos-test.cc.

References DoRunOnce().

+ Here is the call graph for this function:

◆ DoRunOnce()

bool Ns3WimaxSchedulingTestCase::DoRunOnce ( WimaxHelper::SchedulerType  scheduler)
private

Run once function.

Parameters
schedulerthe wimax scheduler type
Returns
true if successful

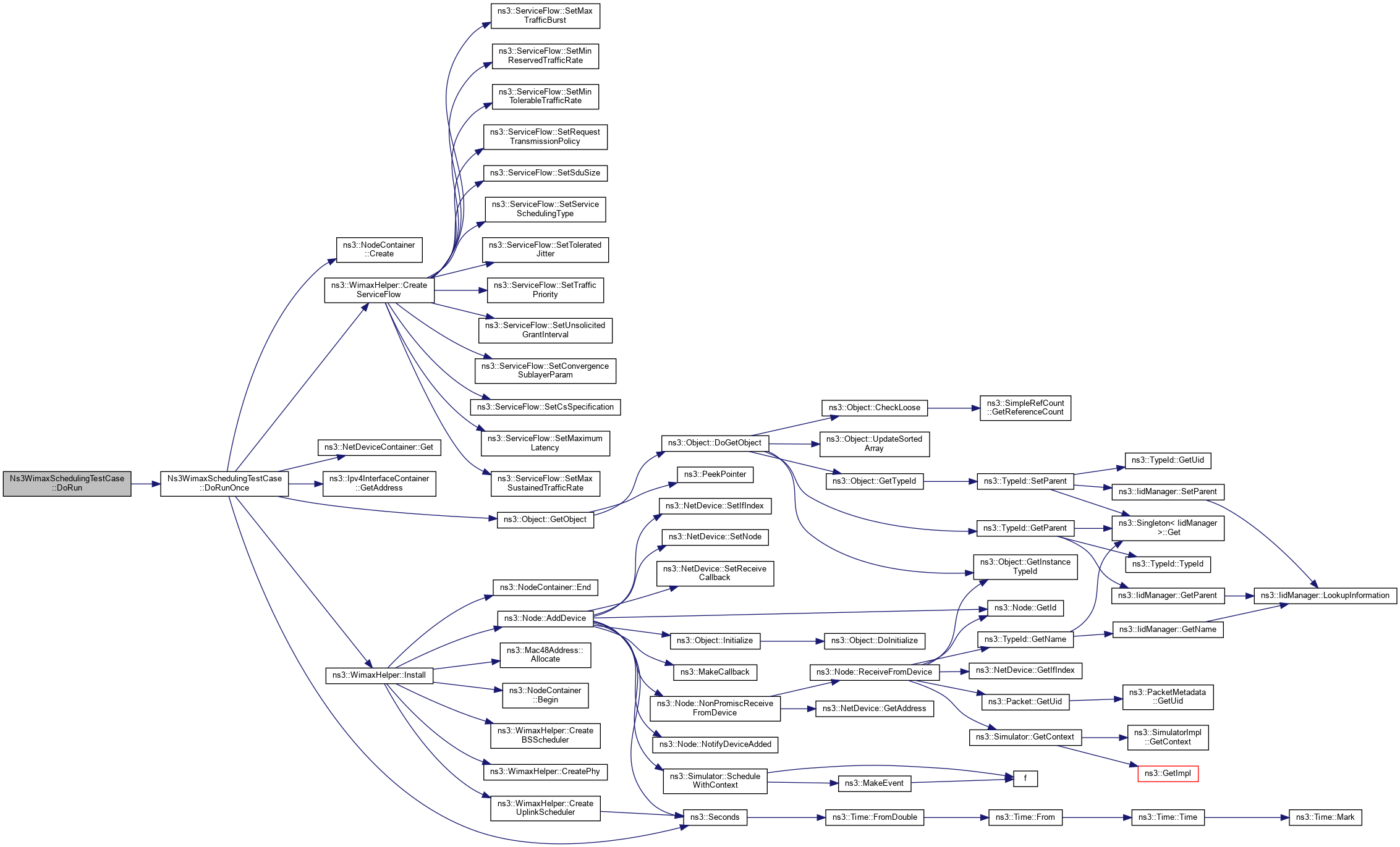
Definition at line 69 of file qos-test.cc.

References first::address, ns3::NodeContainer::Create(), ns3::WimaxHelper::CreateServiceFlow(), ns3::NetDeviceContainer::Get(), ns3::Ipv4InterfaceContainer::GetAddress(), ns3::Object::GetObject(), ns3::WimaxHelper::Install(), ns3::Seconds(), and first::stack.

Referenced by DoRun().

+ Here is the call graph for this function:
+ Here is the caller graph for this function:

The documentation for this class was generated from the following file: