Test the wimax packet fragmentation. More...
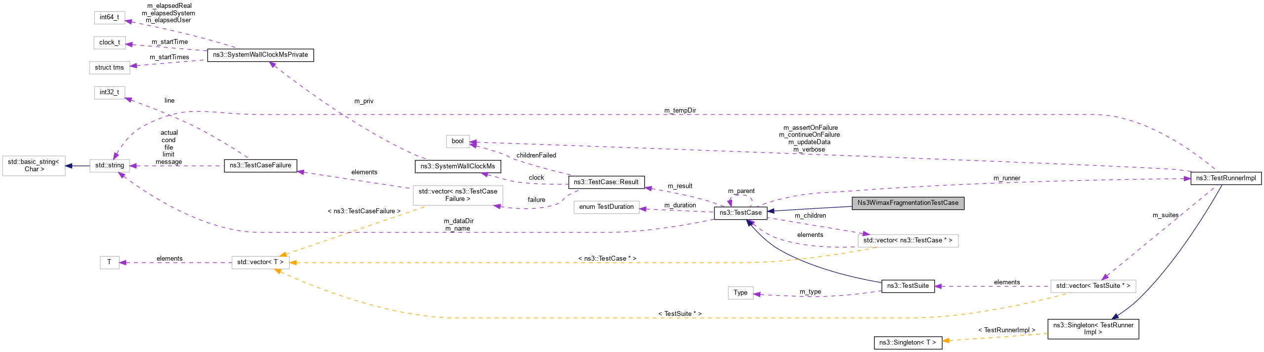
Inheritance diagram for Ns3WimaxFragmentationTestCase:
Collaboration diagram for Ns3WimaxFragmentationTestCase:Public Member Functions | |
| Ns3WimaxFragmentationTestCase () | |
| virtual | ~Ns3WimaxFragmentationTestCase () |
Public Member Functions inherited from ns3::TestCase | |
| TestCase (const TestCase &)=delete | |
| virtual | ~TestCase () |
| Destructor. More... | |
| std::string | GetName (void) const |
| TestCase & | operator= (const TestCase &)=delete |
Private Member Functions | |
| virtual void | DoRun (void) |
| Implementation to actually run this TestCase. More... | |
Additional Inherited Members | |
Public Types inherited from ns3::TestCase | |
| enum | TestDuration { QUICK = 1 , EXTENSIVE = 2 , TAKES_FOREVER = 3 } |
| How long the test takes to execute. More... | |
Protected Member Functions inherited from ns3::TestCase | |
| TestCase (std::string name) | |
| Constructor. More... | |
| void | AddTestCase (TestCase *testCase, TestDuration duration=QUICK) |
| Add an individual child TestCase to this test suite. More... | |
| TestCase * | GetParent () const |
| Get the parent of this TestCsse. More... | |
| bool | IsStatusFailure (void) const |
| Check if any tests failed. More... | |
| bool | IsStatusSuccess (void) const |
| Check if all tests passed. More... | |
| void | SetDataDir (std::string directory) |
| Set the data directory where reference trace files can be found. More... | |
| void | ReportTestFailure (std::string cond, std::string actual, std::string limit, std::string message, std::string file, int32_t line) |
| Log the failure of this TestCase. More... | |
| bool | MustAssertOnFailure (void) const |
| Check if this run should assert on failure. More... | |
| bool | MustContinueOnFailure (void) const |
| Check if this run should continue on failure. More... | |
| std::string | CreateDataDirFilename (std::string filename) |
| Construct the full path to a file in the data directory. More... | |
| std::string | CreateTempDirFilename (std::string filename) |
| Construct the full path to a file in a temporary directory. More... | |
Test the wimax packet fragmentation.
Definition at line 39 of file wimax-fragmentation-test.cc.
| Ns3WimaxFragmentationTestCase::Ns3WimaxFragmentationTestCase | ( | ) |
Definition at line 50 of file wimax-fragmentation-test.cc.
|
virtual |
Definition at line 55 of file wimax-fragmentation-test.cc.
|
privatevirtual |
Implementation to actually run this TestCase.
Subclasses should override this method to conduct their tests.
Implements ns3::TestCase.
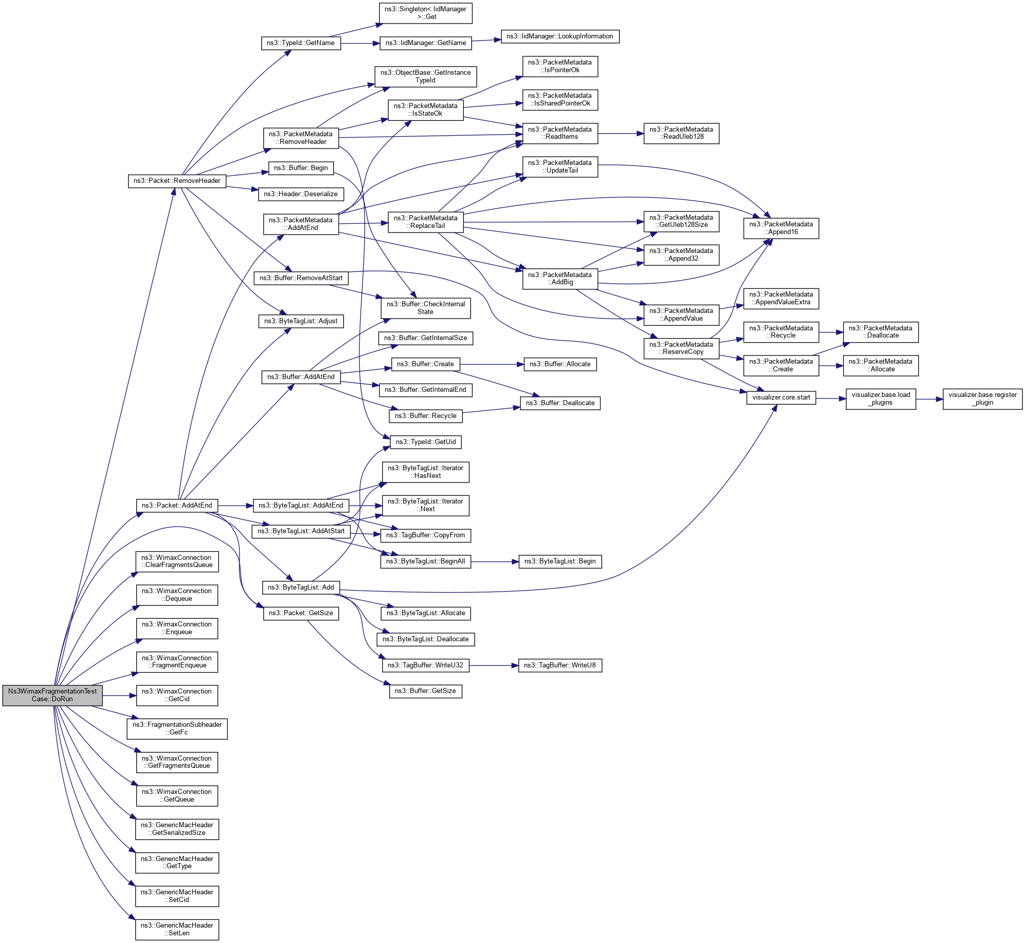
Definition at line 60 of file wimax-fragmentation-test.cc.
References ns3::Packet::AddAtEnd(), ns3::WimaxConnection::ClearFragmentsQueue(), ns3::WimaxConnection::Dequeue(), ns3::WimaxConnection::Enqueue(), ns3::WimaxConnection::FragmentEnqueue(), ns3::WimaxConnection::GetCid(), ns3::FragmentationSubheader::GetFc(), ns3::WimaxConnection::GetFragmentsQueue(), ns3::WimaxConnection::GetQueue(), ns3::GenericMacHeader::GetSerializedSize(), ns3::Packet::GetSize(), ns3::GenericMacHeader::GetType(), list, NS_TEST_EXPECT_MSG_EQ, ns3::Packet::RemoveHeader(), ns3::GenericMacHeader::SetCid(), and ns3::GenericMacHeader::SetLen().
Here is the call graph for this function: