Make sure that various MakeCallback template functions compile and execute; doesn't check an results of the execution. More...
Inheritance diagram for MakeCallbackTemplatesTestCase:
Collaboration diagram for MakeCallbackTemplatesTestCase:Public Member Functions | |
| MakeCallbackTemplatesTestCase () | |
| virtual | ~MakeCallbackTemplatesTestCase () |
| void | Target1 (void) |
| Callback 1 target function. More... | |
Public Member Functions inherited from ns3::TestCase | |
| TestCase (const TestCase &)=delete | |
| virtual | ~TestCase () |
| Destructor. More... | |
| std::string | GetName (void) const |
| TestCase & | operator= (const TestCase &)=delete |
Private Member Functions | |
| virtual void | DoRun (void) |
| Implementation to actually run this TestCase. More... | |
Private Attributes | |
| bool | m_test1 |
| true if Target1 has been called, false otherwise. More... | |
Additional Inherited Members | |
Public Types inherited from ns3::TestCase | |
| enum | TestDuration { QUICK = 1 , EXTENSIVE = 2 , TAKES_FOREVER = 3 } |
| How long the test takes to execute. More... | |
Protected Member Functions inherited from ns3::TestCase | |
| TestCase (std::string name) | |
| Constructor. More... | |
| void | AddTestCase (TestCase *testCase, TestDuration duration=QUICK) |
| Add an individual child TestCase to this test suite. More... | |
| TestCase * | GetParent () const |
| Get the parent of this TestCsse. More... | |
| bool | IsStatusFailure (void) const |
| Check if any tests failed. More... | |
| bool | IsStatusSuccess (void) const |
| Check if all tests passed. More... | |
| void | SetDataDir (std::string directory) |
| Set the data directory where reference trace files can be found. More... | |
| void | ReportTestFailure (std::string cond, std::string actual, std::string limit, std::string message, std::string file, int32_t line) |
| Log the failure of this TestCase. More... | |
| bool | MustAssertOnFailure (void) const |
| Check if this run should assert on failure. More... | |
| bool | MustContinueOnFailure (void) const |
| Check if this run should continue on failure. More... | |
| std::string | CreateDataDirFilename (std::string filename) |
| Construct the full path to a file in the data directory. More... | |
| std::string | CreateTempDirFilename (std::string filename) |
| Construct the full path to a file in a temporary directory. More... | |
Make sure that various MakeCallback template functions compile and execute; doesn't check an results of the execution.
Definition at line 745 of file callback-test-suite.cc.
| MakeCallbackTemplatesTestCase::MakeCallbackTemplatesTestCase | ( | ) |
Definition at line 866 of file callback-test-suite.cc.
|
inlinevirtual |
Definition at line 749 of file callback-test-suite.cc.
|
privatevirtual |
Implementation to actually run this TestCase.
Subclasses should override this method to conduct their tests.
Implements ns3::TestCase.
Definition at line 871 of file callback-test-suite.cc.
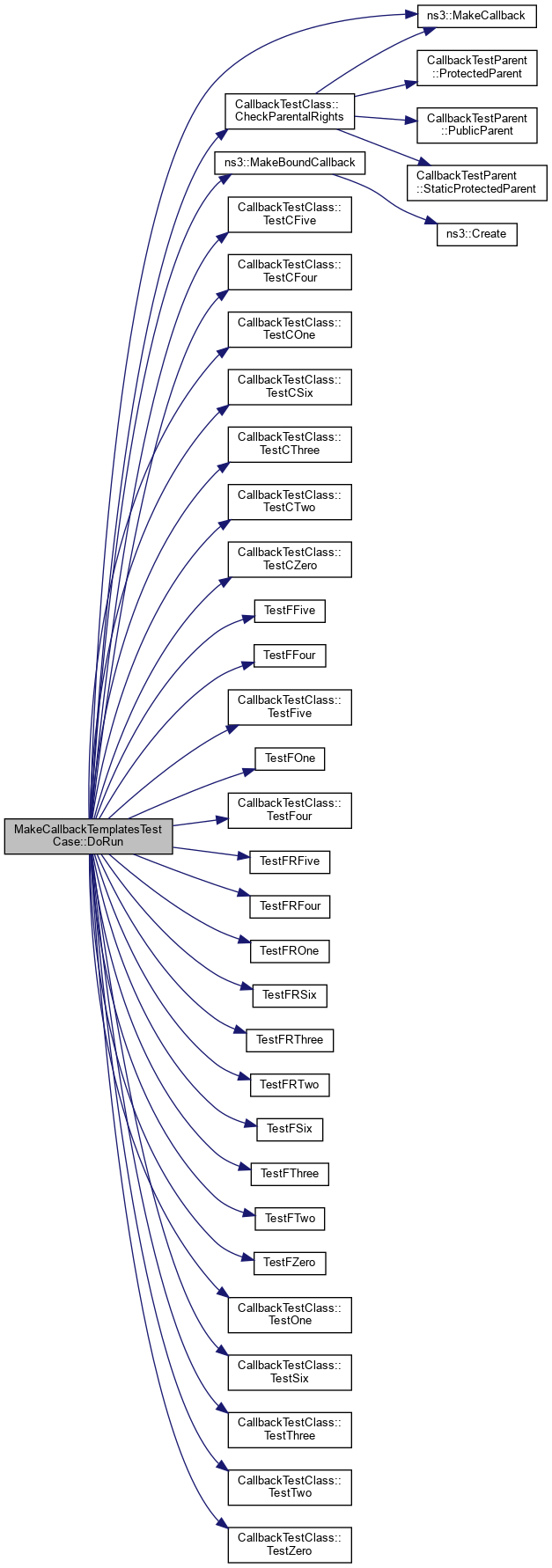
References CallbackTestClass::CheckParentalRights(), ns3::MakeBoundCallback(), ns3::MakeCallback(), CallbackTestClass::TestCFive(), CallbackTestClass::TestCFour(), CallbackTestClass::TestCOne(), CallbackTestClass::TestCSix(), CallbackTestClass::TestCThree(), CallbackTestClass::TestCTwo(), CallbackTestClass::TestCZero(), TestFFive(), TestFFour(), CallbackTestClass::TestFive(), TestFOne(), CallbackTestClass::TestFour(), TestFRFive(), TestFRFour(), TestFROne(), TestFRSix(), TestFRThree(), TestFRTwo(), TestFSix(), TestFThree(), TestFTwo(), TestFZero(), CallbackTestClass::TestOne(), CallbackTestClass::TestSix(), CallbackTestClass::TestThree(), CallbackTestClass::TestTwo(), and CallbackTestClass::TestZero().
Here is the call graph for this function:
|
inline |
Callback 1 target function.
Definition at line 755 of file callback-test-suite.cc.
References m_test1.
|
private |
true if Target1 has been called, false otherwise.
Definition at line 763 of file callback-test-suite.cc.
Referenced by Target1().