Test the MakeBoundCallback mechanism. More...
Inheritance diagram for MakeBoundCallbackTestCase:
Collaboration diagram for MakeBoundCallbackTestCase:Public Member Functions | |
| MakeBoundCallbackTestCase () | |
| virtual | ~MakeBoundCallbackTestCase () |
Public Member Functions inherited from ns3::TestCase | |
| TestCase (const TestCase &)=delete | |
| virtual | ~TestCase () |
| Destructor. More... | |
| std::string | GetName (void) const |
| TestCase & | operator= (const TestCase &)=delete |
Private Member Functions | |
| virtual void | DoRun (void) |
| Implementation to actually run this TestCase. More... | |
| virtual void | DoSetup (void) |
| Implementation to do any local setup required for this TestCase. More... | |
Additional Inherited Members | |
Public Types inherited from ns3::TestCase | |
| enum | TestDuration { QUICK = 1 , EXTENSIVE = 2 , TAKES_FOREVER = 3 } |
| How long the test takes to execute. More... | |
Protected Member Functions inherited from ns3::TestCase | |
| TestCase (std::string name) | |
| Constructor. More... | |
| void | AddTestCase (TestCase *testCase, TestDuration duration=QUICK) |
| Add an individual child TestCase to this test suite. More... | |
| TestCase * | GetParent () const |
| Get the parent of this TestCsse. More... | |
| bool | IsStatusFailure (void) const |
| Check if any tests failed. More... | |
| bool | IsStatusSuccess (void) const |
| Check if all tests passed. More... | |
| void | SetDataDir (std::string directory) |
| Set the data directory where reference trace files can be found. More... | |
| void | ReportTestFailure (std::string cond, std::string actual, std::string limit, std::string message, std::string file, int32_t line) |
| Log the failure of this TestCase. More... | |
| bool | MustAssertOnFailure (void) const |
| Check if this run should assert on failure. More... | |
| bool | MustContinueOnFailure (void) const |
| Check if this run should continue on failure. More... | |
| std::string | CreateDataDirFilename (std::string filename) |
| Construct the full path to a file in the data directory. More... | |
| std::string | CreateTempDirFilename (std::string filename) |
| Construct the full path to a file in a temporary directory. More... | |
Test the MakeBoundCallback mechanism.
Definition at line 399 of file callback-test-suite.cc.
| MakeBoundCallbackTestCase::MakeBoundCallbackTestCase | ( | ) |
Definition at line 565 of file callback-test-suite.cc.
|
inlinevirtual |
Definition at line 403 of file callback-test-suite.cc.
|
privatevirtual |
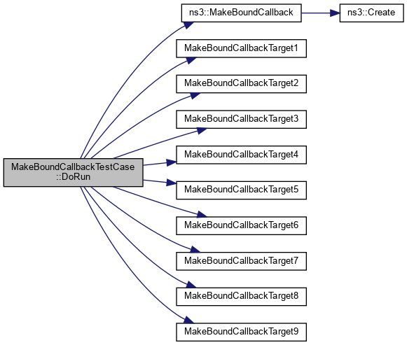
Implementation to actually run this TestCase.
Subclasses should override this method to conduct their tests.
Implements ns3::TestCase.
Definition at line 597 of file callback-test-suite.cc.
References gMakeBoundCallbackTest1, gMakeBoundCallbackTest2, gMakeBoundCallbackTest3a, gMakeBoundCallbackTest3b, gMakeBoundCallbackTest4a, gMakeBoundCallbackTest4b, gMakeBoundCallbackTest5a, gMakeBoundCallbackTest5b, gMakeBoundCallbackTest6a, gMakeBoundCallbackTest6b, gMakeBoundCallbackTest6c, gMakeBoundCallbackTest7a, gMakeBoundCallbackTest7b, gMakeBoundCallbackTest7c, gMakeBoundCallbackTest8a, gMakeBoundCallbackTest8b, gMakeBoundCallbackTest8c, gMakeBoundCallbackTest9a, gMakeBoundCallbackTest9b, gMakeBoundCallbackTest9c, gMakeBoundCallbackTest9d, ns3::MakeBoundCallback(), MakeBoundCallbackTarget1(), MakeBoundCallbackTarget2(), MakeBoundCallbackTarget3(), MakeBoundCallbackTarget4(), MakeBoundCallbackTarget5(), MakeBoundCallbackTarget6(), MakeBoundCallbackTarget7(), MakeBoundCallbackTarget8(), MakeBoundCallbackTarget9(), NS_TEST_ASSERT_MSG_EQ, and test-ns3::result.
Here is the call graph for this function:
|
privatevirtual |
Implementation to do any local setup required for this TestCase.
Subclasses should override this method to perform any costly per-test setup before DoRun is invoked.
Reimplemented from ns3::TestCase.
Definition at line 570 of file callback-test-suite.cc.
References gMakeBoundCallbackTest1, gMakeBoundCallbackTest2, gMakeBoundCallbackTest3a, gMakeBoundCallbackTest3b, gMakeBoundCallbackTest4a, gMakeBoundCallbackTest4b, gMakeBoundCallbackTest5a, gMakeBoundCallbackTest5b, gMakeBoundCallbackTest5c, gMakeBoundCallbackTest6a, gMakeBoundCallbackTest6b, gMakeBoundCallbackTest6c, gMakeBoundCallbackTest7a, gMakeBoundCallbackTest7b, gMakeBoundCallbackTest7c, gMakeBoundCallbackTest8a, gMakeBoundCallbackTest8b, gMakeBoundCallbackTest8c, gMakeBoundCallbackTest9a, gMakeBoundCallbackTest9b, gMakeBoundCallbackTest9c, and gMakeBoundCallbackTest9d.