A Discrete-Event Network Simulator
API
LteX2HandoverMeasuresTestCase Class Reference

Test different X2 handover measures and algorithms, e.g. More...

+ Inheritance diagram for LteX2HandoverMeasuresTestCase:
+ Collaboration diagram for LteX2HandoverMeasuresTestCase:

Classes

struct  BearerData
 BearerData structure. More...
 
struct  UeData
 UeData structure. More...
 

Public Member Functions

 LteX2HandoverMeasuresTestCase (uint32_t nEnbs, uint32_t nUes, uint32_t nDedicatedBearers, std::list< CheckPointEvent > checkPointEventList, std::string checkPointEventListName, bool useUdp, std::string schedulerType, std::string handoverAlgorithmType, bool admitHo, bool useIdealRrc)
 
- Public Member Functions inherited from ns3::TestCase
 TestCase (const TestCase &)=delete
 
virtual ~TestCase ()
 Destructor. More...
 
std::string GetName (void) const
 
TestCaseoperator= (const TestCase &)=delete
 

Private Member Functions

void CheckConnected (Ptr< NetDevice > ueDevice, Ptr< NetDevice > enbDevice)
 Check connected function. More...
 
void CheckStats (uint32_t ueIndex)
 Check stats function. More...
 
virtual void DoRun (void)
 Implementation to actually run this TestCase. More...
 
void SaveStats (uint32_t ueIndex)
 Save stats function. More...
 

Static Private Member Functions

static std::string BuildNameString (uint32_t nEnbs, uint32_t nUes, uint32_t nDedicatedBearers, std::string checkPointEventListName, bool useUdp, std::string schedulerType, std::string handoverAlgorithmType, bool admitHo, bool useIdealRrc)
 Build name string. More...
 

Private Attributes

bool m_admitHo
 whether to configure to admit handover More...
 
std::list< CheckPointEventm_checkPointEventList
 check point event list More...
 
std::string m_checkPointEventListName
 check point event list name More...
 
bool m_epc
 whether to use EPC More...
 
Ptr< PointToPointEpcHelperm_epcHelper
 EPC helper. More...
 
std::string m_handoverAlgorithmType
 handover algorithm type More...
 
Ptr< LteHelperm_lteHelper
 LTE helper. More...
 
const Time m_maxHoDuration
 maximum HO duration More...
 
uint32_t m_nDedicatedBearers
 number of UEs in the test More...
 
uint32_t m_nEnbs
 number of eNBs in the test More...
 
uint32_t m_nUes
 number of UEs in the test More...
 
std::string m_schedulerType
 scheduler type More...
 
const Time m_statsDuration
 stats duration More...
 
const Time m_udpClientInterval
 UDP client interval. More...
 
const uint32_t m_udpClientPktSize
 UDP client packet size. More...
 
std::vector< UeDatam_ueDataVector
 UE data vector. More...
 
bool m_useIdealRrc
 whether to use ideal RRC More...
 
bool m_useUdp
 whether to use UDP traffic More...
 

Additional Inherited Members

- Public Types inherited from ns3::TestCase
enum  TestDuration { QUICK = 1 , EXTENSIVE = 2 , TAKES_FOREVER = 3 }
 How long the test takes to execute. More...
 
- Protected Member Functions inherited from ns3::TestCase
 TestCase (std::string name)
 Constructor. More...
 
void AddTestCase (TestCase *testCase, TestDuration duration=QUICK)
 Add an individual child TestCase to this test suite. More...
 
TestCaseGetParent () const
 Get the parent of this TestCsse. More...
 
bool IsStatusFailure (void) const
 Check if any tests failed. More...
 
bool IsStatusSuccess (void) const
 Check if all tests passed. More...
 
void SetDataDir (std::string directory)
 Set the data directory where reference trace files can be found. More...
 
void ReportTestFailure (std::string cond, std::string actual, std::string limit, std::string message, std::string file, int32_t line)
 Log the failure of this TestCase. More...
 
bool MustAssertOnFailure (void) const
 Check if this run should assert on failure. More...
 
bool MustContinueOnFailure (void) const
 Check if this run should continue on failure. More...
 
std::string CreateDataDirFilename (std::string filename)
 Construct the full path to a file in the data directory. More...
 
std::string CreateTempDirFilename (std::string filename)
 Construct the full path to a file in a temporary directory. More...
 

Detailed Description

Test different X2 handover measures and algorithms, e.g.

A2A4RsrqHandoverAlgorithm and A3RsrpHandoverAlgorithm. Test defines different handover parameters and scenario configurations.

Definition at line 74 of file test-lte-x2-handover-measures.cc.

Constructor & Destructor Documentation

◆ LteX2HandoverMeasuresTestCase()

LteX2HandoverMeasuresTestCase::LteX2HandoverMeasuresTestCase ( uint32_t  nEnbs,
uint32_t  nUes,
uint32_t  nDedicatedBearers,
std::list< CheckPointEvent checkPointEventList,
std::string  checkPointEventListName,
bool  useUdp,
std::string  schedulerType,
std::string  handoverAlgorithmType,
bool  admitHo,
bool  useIdealRrc 
)
Parameters
nEnbsnumber of eNBs in the test
nUesnumber of UEs in the test
nDedicatedBearersnumber of bearers to be activated per UE
checkPointEventList
checkPointEventListName
useUdptrue if UDP is to be used, false if TCP is to be used
schedulerTypetype of scheduler to be used (e.g. "ns3::PfFfMacScheduler")
handoverAlgorithmTypetype of handover algorithm to be used (e.g. "ns3::A3RsrpHandoverAlgorithm")
admitHo
useIdealRrctrue if ideal RRC is to be used, false if real RRC is to be used
Returns

Definition at line 215 of file test-lte-x2-handover-measures.cc.

Member Function Documentation

◆ BuildNameString()

std::string LteX2HandoverMeasuresTestCase::BuildNameString ( uint32_t  nEnbs,
uint32_t  nUes,
uint32_t  nDedicatedBearers,
std::string  checkPointEventListName,
bool  useUdp,
std::string  schedulerType,
std::string  handoverAlgorithmType,
bool  admitHo,
bool  useIdealRrc 
)
staticprivate

Build name string.

Parameters
nEnbsnumber of eNBs in the test
nUesnumber of UEs in the test
nDedicatedBearersnumber of bearers to be activated per UE
checkPointEventListName
useUdptrue if UDP is to be used, false if TCP is to be used
schedulerTypethe scheduler type
handoverAlgorithmTypetype of handover algorithm to be used (e.g. "ns3::A3RsrpHandoverAlgorithm")
admitHo
useIdealRrctrue if the ideal RRC should be used
Returns
the name string

Definition at line 189 of file test-lte-x2-handover-measures.cc.

Referenced by DoRun().

+ Here is the caller graph for this function:

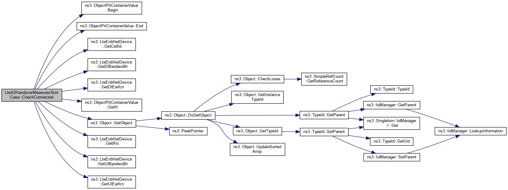
◆ CheckConnected()

void LteX2HandoverMeasuresTestCase::CheckConnected ( Ptr< NetDevice ueDevice,
Ptr< NetDevice enbDevice 
)
private

◆ CheckStats()

void LteX2HandoverMeasuresTestCase::CheckStats ( uint32_t  ueIndex)
private

Check stats function.

Parameters
ueIndexthe index of the UE

Definition at line 654 of file test-lte-x2-handover-measures.cc.

References m_statsDuration, m_udpClientInterval, m_udpClientPktSize, m_ueDataVector, NS_LOG_FUNCTION, NS_LOG_LOGIC, and NS_TEST_ASSERT_MSG_GT.

Referenced by DoRun().

+ Here is the caller graph for this function:

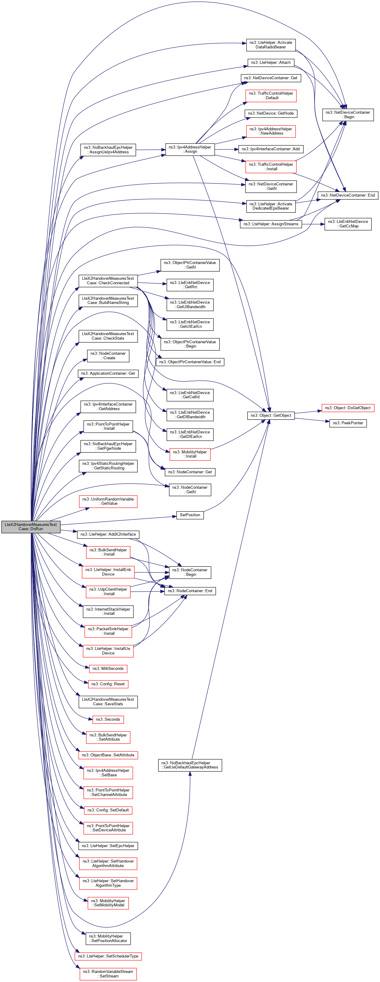
◆ DoRun()

void LteX2HandoverMeasuresTestCase::DoRun ( void  )
privatevirtual

Implementation to actually run this TestCase.

Subclasses should override this method to conduct their tests.

Implements ns3::TestCase.

Definition at line 242 of file test-lte-x2-handover-measures.cc.

References ns3::LteHelper::ActivateDataRadioBearer(), ns3::LteHelper::ActivateDedicatedEpsBearer(), ns3::LteHelper::AddX2Interface(), ns3::Ipv4AddressHelper::Assign(), ns3::LteHelper::AssignStreams(), ns3::NoBackhaulEpcHelper::AssignUeIpv4Address(), ns3::LteHelper::Attach(), LteX2HandoverMeasuresTestCase::UeData::bearerDataList, ns3::NetDeviceContainer::Begin(), BuildNameString(), CheckConnected(), CheckStats(), first::clientApps, ns3::NodeContainer::Create(), LteX2HandoverMeasuresTestCase::BearerData::dlSink, ns3::NetDeviceContainer::End(), ns3::ApplicationContainer::Get(), ns3::NetDeviceContainer::Get(), ns3::NodeContainer::Get(), ns3::Ipv4InterfaceContainer::GetAddress(), ns3::NetDeviceContainer::GetN(), ns3::NodeContainer::GetN(), ns3::Object::GetObject(), ns3::NoBackhaulEpcHelper::GetPgwNode(), ns3::Ipv4StaticRoutingHelper::GetStaticRouting(), ns3::NoBackhaulEpcHelper::GetUeDefaultGatewayAddress(), ns3::UniformRandomVariable::GetValue(), ns3::UdpClientHelper::Install(), ns3::PointToPointHelper::Install(), ns3::BulkSendHelper::Install(), ns3::PacketSinkHelper::Install(), ns3::MobilityHelper::Install(), ns3::InternetStackHelper::Install(), ns3::LteHelper::InstallEnbDevice(), ns3::LteHelper::InstallUeDevice(), ns3::EpcTft::PacketFilter::localPortEnd, ns3::EpcTft::PacketFilter::localPortStart, m_admitHo, m_checkPointEventList, m_checkPointEventListName, m_epc, m_epcHelper, m_handoverAlgorithmType, m_lteHelper, m_nDedicatedBearers, m_nEnbs, m_nUes, m_schedulerType, m_statsDuration, m_udpClientInterval, m_udpClientPktSize, m_ueDataVector, m_useIdealRrc, m_useUdp, ns3::MilliSeconds(), NS_FATAL_ERROR, NS_LOG_FUNCTION, ns3::EpcTft::PacketFilter::remotePortEnd, ns3::EpcTft::PacketFilter::remotePortStart, ns3::Config::Reset(), SaveStats(), ns3::Seconds(), first::serverApps, ns3::BulkSendHelper::SetAttribute(), ns3::ObjectBase::SetAttribute(), ns3::Ipv4AddressHelper::SetBase(), ns3::PointToPointHelper::SetChannelAttribute(), ns3::Config::SetDefault(), ns3::PointToPointHelper::SetDeviceAttribute(), ns3::LteHelper::SetEpcHelper(), ns3::LteHelper::SetHandoverAlgorithmAttribute(), ns3::LteHelper::SetHandoverAlgorithmType(), ns3::MobilityHelper::SetMobilityModel(), SetPosition(), ns3::MobilityHelper::SetPositionAllocator(), ns3::LteHelper::SetSchedulerType(), ns3::RandomVariableStream::SetStream(), startTime, stopTime, and LteX2HandoverMeasuresTestCase::BearerData::ulSink.

+ Here is the call graph for this function:

◆ SaveStats()

void LteX2HandoverMeasuresTestCase::SaveStats ( uint32_t  ueIndex)
private

Save stats function.

Parameters
ueIndexthe index of the UE

Definition at line 635 of file test-lte-x2-handover-measures.cc.

References m_ueDataVector, and NS_LOG_FUNCTION.

Referenced by DoRun().

+ Here is the caller graph for this function:

Member Data Documentation

◆ m_admitHo

bool LteX2HandoverMeasuresTestCase::m_admitHo
private

whether to configure to admit handover

Definition at line 136 of file test-lte-x2-handover-measures.cc.

Referenced by DoRun().

◆ m_checkPointEventList

std::list<CheckPointEvent> LteX2HandoverMeasuresTestCase::m_checkPointEventList
private

check point event list

Definition at line 130 of file test-lte-x2-handover-measures.cc.

Referenced by DoRun().

◆ m_checkPointEventListName

std::string LteX2HandoverMeasuresTestCase::m_checkPointEventListName
private

check point event list name

Definition at line 131 of file test-lte-x2-handover-measures.cc.

Referenced by DoRun().

◆ m_epc

bool LteX2HandoverMeasuresTestCase::m_epc
private

whether to use EPC

Definition at line 132 of file test-lte-x2-handover-measures.cc.

Referenced by DoRun().

◆ m_epcHelper

Ptr<PointToPointEpcHelper> LteX2HandoverMeasuresTestCase::m_epcHelper
private

EPC helper.

Definition at line 139 of file test-lte-x2-handover-measures.cc.

Referenced by DoRun().

◆ m_handoverAlgorithmType

std::string LteX2HandoverMeasuresTestCase::m_handoverAlgorithmType
private

handover algorithm type

Definition at line 135 of file test-lte-x2-handover-measures.cc.

Referenced by DoRun().

◆ m_lteHelper

Ptr<LteHelper> LteX2HandoverMeasuresTestCase::m_lteHelper
private

LTE helper.

Definition at line 138 of file test-lte-x2-handover-measures.cc.

Referenced by DoRun().

◆ m_maxHoDuration

const Time LteX2HandoverMeasuresTestCase::m_maxHoDuration
private

maximum HO duration

Definition at line 181 of file test-lte-x2-handover-measures.cc.

◆ m_nDedicatedBearers

uint32_t LteX2HandoverMeasuresTestCase::m_nDedicatedBearers
private

number of UEs in the test

Definition at line 129 of file test-lte-x2-handover-measures.cc.

Referenced by CheckConnected(), and DoRun().

◆ m_nEnbs

uint32_t LteX2HandoverMeasuresTestCase::m_nEnbs
private

number of eNBs in the test

Definition at line 127 of file test-lte-x2-handover-measures.cc.

Referenced by DoRun().

◆ m_nUes

uint32_t LteX2HandoverMeasuresTestCase::m_nUes
private

number of UEs in the test

Definition at line 128 of file test-lte-x2-handover-measures.cc.

Referenced by DoRun().

◆ m_schedulerType

std::string LteX2HandoverMeasuresTestCase::m_schedulerType
private

scheduler type

Definition at line 134 of file test-lte-x2-handover-measures.cc.

Referenced by DoRun().

◆ m_statsDuration

const Time LteX2HandoverMeasuresTestCase::m_statsDuration
private

stats duration

Definition at line 182 of file test-lte-x2-handover-measures.cc.

Referenced by CheckStats(), and DoRun().

◆ m_udpClientInterval

const Time LteX2HandoverMeasuresTestCase::m_udpClientInterval
private

UDP client interval.

Definition at line 183 of file test-lte-x2-handover-measures.cc.

Referenced by CheckStats(), and DoRun().

◆ m_udpClientPktSize

const uint32_t LteX2HandoverMeasuresTestCase::m_udpClientPktSize
private

UDP client packet size.

Definition at line 184 of file test-lte-x2-handover-measures.cc.

Referenced by CheckStats(), and DoRun().

◆ m_ueDataVector

std::vector<UeData> LteX2HandoverMeasuresTestCase::m_ueDataVector
private

UE data vector.

Definition at line 179 of file test-lte-x2-handover-measures.cc.

Referenced by CheckStats(), DoRun(), and SaveStats().

◆ m_useIdealRrc

bool LteX2HandoverMeasuresTestCase::m_useIdealRrc
private

whether to use ideal RRC

Definition at line 137 of file test-lte-x2-handover-measures.cc.

Referenced by DoRun().

◆ m_useUdp

bool LteX2HandoverMeasuresTestCase::m_useUdp
private

whether to use UDP traffic

Definition at line 133 of file test-lte-x2-handover-measures.cc.

Referenced by DoRun().


The documentation for this class was generated from the following file: