A Discrete-Event Network Simulator
API
LteHandoverDelayTestCase Class Reference

Verifying that the time needed for handover is under a specified threshold. More...

+ Inheritance diagram for LteHandoverDelayTestCase:
+ Collaboration diagram for LteHandoverDelayTestCase:

Public Member Functions

 LteHandoverDelayTestCase (uint8_t numberOfComponentCarriers, bool useIdealRrc, Time handoverTime, Time delayThreshold, Time simulationDuration)
 Constructor. More...
 
- Public Member Functions inherited from ns3::TestCase
 TestCase (const TestCase &)=delete
 
virtual ~TestCase ()
 Destructor. More...
 
std::string GetName (void) const
 
TestCaseoperator= (const TestCase &)=delete
 

Private Member Functions

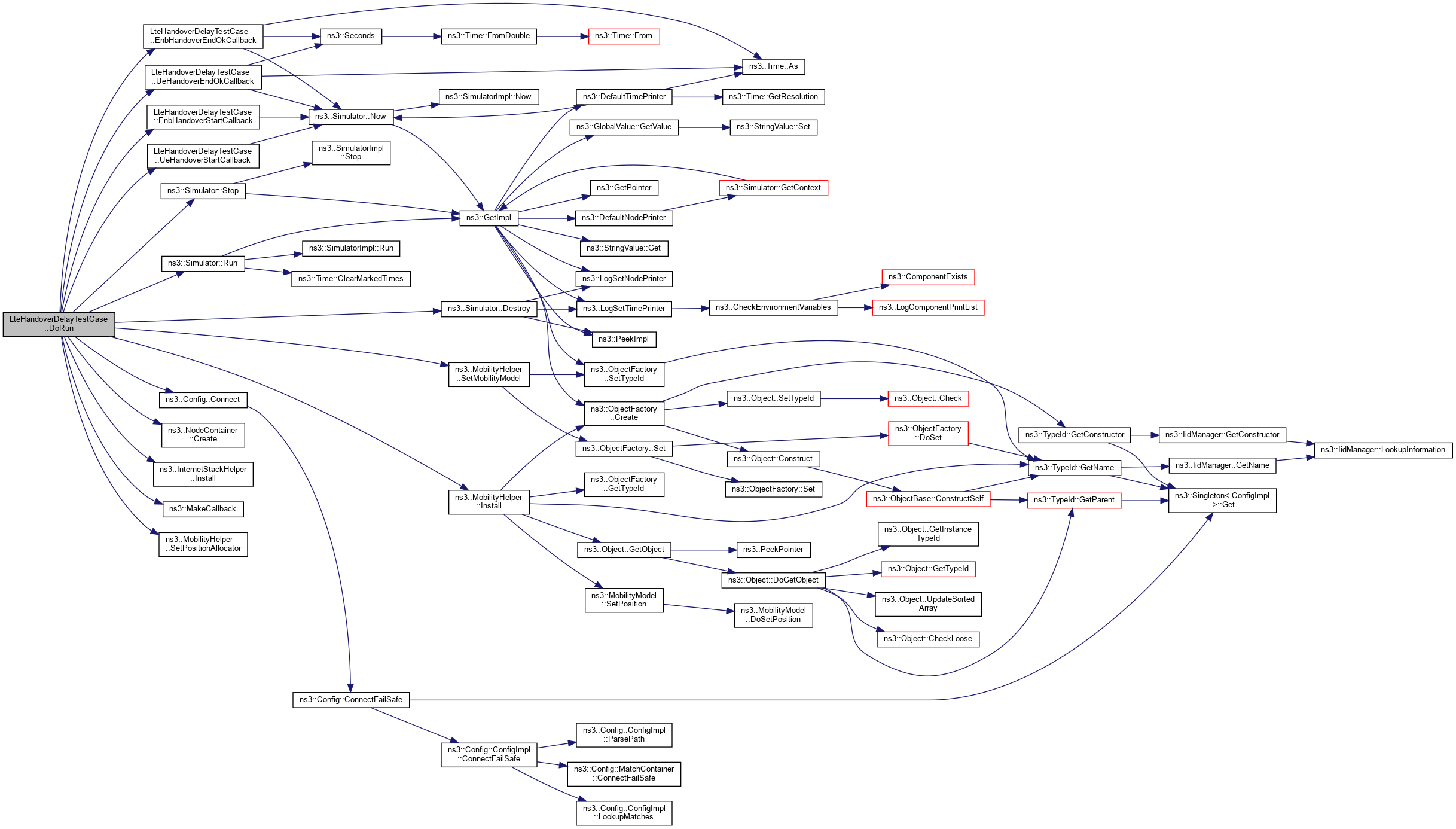
virtual void DoRun (void)
 Implementation to actually run this TestCase. More...
 
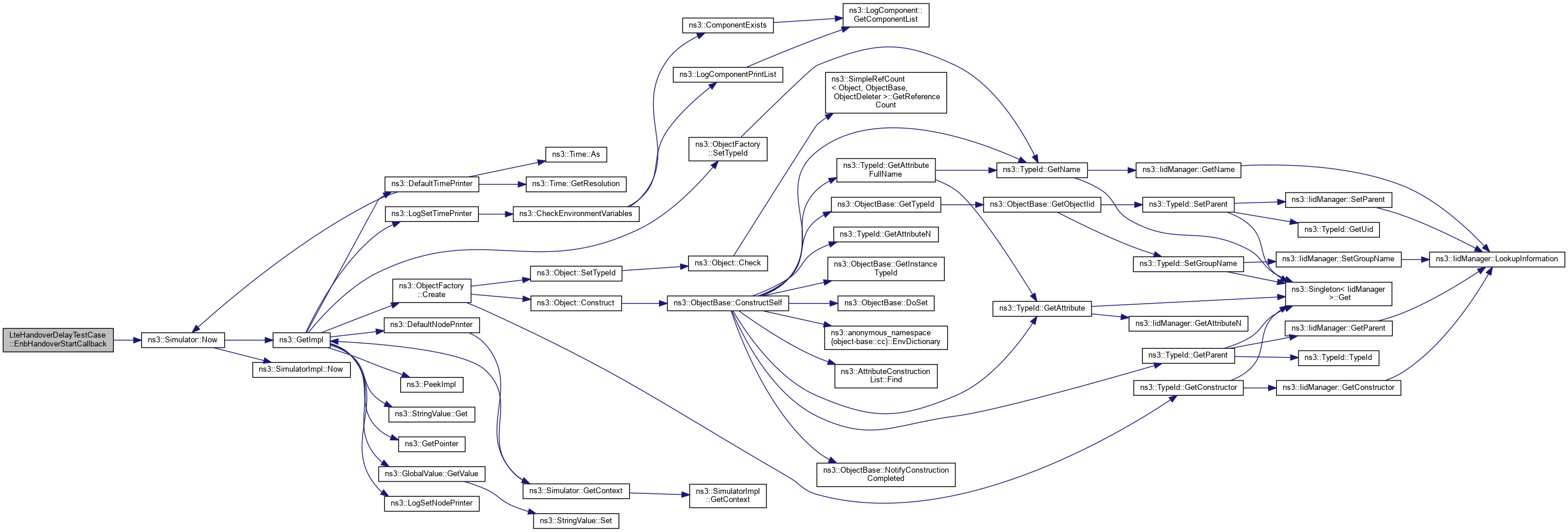
void EnbHandoverEndOkCallback (std::string context, uint64_t imsi, uint16_t cellid, uint16_t rnti)
 ENB handover end OK callback function. More...
 
void EnbHandoverStartCallback (std::string context, uint64_t imsi, uint16_t cellid, uint16_t rnti, uint16_t targetCellId)
 ENB handover start callback function. More...
 
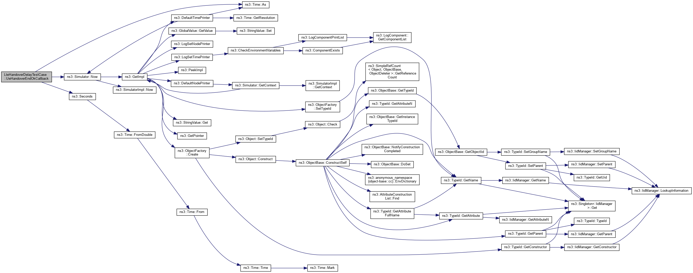
void UeHandoverEndOkCallback (std::string context, uint64_t imsi, uint16_t cellid, uint16_t rnti)
 UE handover end OK callback function. More...
 
void UeHandoverStartCallback (std::string context, uint64_t imsi, uint16_t cellid, uint16_t rnti, uint16_t targetCellId)
 UE handover start callback function. More...
 

Private Attributes

Time m_delayThreshold
 the delay threshold More...
 
Time m_enbHandoverStart
 ENB handover start time. More...
 
Time m_handoverTime
 handover time More...
 
uint8_t m_numberOfComponentCarriers
 Number of component carriers. More...
 
Time m_simulationDuration
 the simulation duration More...
 
Time m_ueHandoverStart
 UE handover start time. More...
 
bool m_useIdealRrc
 use ideal RRC? More...
 

Additional Inherited Members

- Public Types inherited from ns3::TestCase
enum  TestDuration { QUICK = 1 , EXTENSIVE = 2 , TAKES_FOREVER = 3 }
 How long the test takes to execute. More...
 
- Protected Member Functions inherited from ns3::TestCase
 TestCase (std::string name)
 Constructor. More...
 
void AddTestCase (TestCase *testCase, TestDuration duration=QUICK)
 Add an individual child TestCase to this test suite. More...
 
TestCaseGetParent () const
 Get the parent of this TestCsse. More...
 
bool IsStatusFailure (void) const
 Check if any tests failed. More...
 
bool IsStatusSuccess (void) const
 Check if all tests passed. More...
 
void SetDataDir (std::string directory)
 Set the data directory where reference trace files can be found. More...
 
void ReportTestFailure (std::string cond, std::string actual, std::string limit, std::string message, std::string file, int32_t line)
 Log the failure of this TestCase. More...
 
bool MustAssertOnFailure (void) const
 Check if this run should assert on failure. More...
 
bool MustContinueOnFailure (void) const
 Check if this run should continue on failure. More...
 
std::string CreateDataDirFilename (std::string filename)
 Construct the full path to a file in the data directory. More...
 
std::string CreateTempDirFilename (std::string filename)
 Construct the full path to a file in a temporary directory. More...
 

Detailed Description

Verifying that the time needed for handover is under a specified threshold.

Definition at line 59 of file test-lte-handover-delay.cc.

Constructor & Destructor Documentation

◆ LteHandoverDelayTestCase()

LteHandoverDelayTestCase::LteHandoverDelayTestCase ( uint8_t  numberOfComponentCarriers,
bool  useIdealRrc,
Time  handoverTime,
Time  delayThreshold,
Time  simulationDuration 
)
inline

Constructor.

Parameters
numberOfComponentCarriersnumber of component carriers
useIdealRrcif true, use the ideal RRC
handoverTimethe time of handover
delayThresholdthe delay threshold
simulationDurationduration of the simulation

Definition at line 71 of file test-lte-handover-delay.cc.

Member Function Documentation

◆ DoRun()

void LteHandoverDelayTestCase::DoRun ( void  )
privatevirtual

◆ EnbHandoverEndOkCallback()

void LteHandoverDelayTestCase::EnbHandoverEndOkCallback ( std::string  context,
uint64_t  imsi,
uint16_t  cellid,
uint16_t  rnti 
)
private

ENB handover end OK callback function.

Parameters
contextthe context string
imsithe IMSI
cellidthe cell ID
rntithe RNTI

Definition at line 255 of file test-lte-handover-delay.cc.

References ns3::Time::As(), ns3::Simulator::Now(), NS_ASSERT, NS_LOG_DEBUG, NS_LOG_FUNCTION, NS_TEST_ASSERT_MSG_LT, ns3::Time::S, and ns3::Seconds().

Referenced by DoRun().

+ Here is the call graph for this function:
+ Here is the caller graph for this function:

◆ EnbHandoverStartCallback()

void LteHandoverDelayTestCase::EnbHandoverStartCallback ( std::string  context,
uint64_t  imsi,
uint16_t  cellid,
uint16_t  rnti,
uint16_t  targetCellId 
)
private

ENB handover start callback function.

Parameters
contextthe context string
imsithe IMSI
cellidthe cell ID
rntithe RNTI
targetCellIdthe target cell ID

Definition at line 247 of file test-lte-handover-delay.cc.

References ns3::Simulator::Now(), and NS_LOG_FUNCTION.

Referenced by DoRun().

+ Here is the call graph for this function:
+ Here is the caller graph for this function:

◆ UeHandoverEndOkCallback()

void LteHandoverDelayTestCase::UeHandoverEndOkCallback ( std::string  context,
uint64_t  imsi,
uint16_t  cellid,
uint16_t  rnti 
)
private

UE handover end OK callback function.

Parameters
contextthe context string
imsithe IMSI
cellidthe cell ID
rntithe RNTI

Definition at line 231 of file test-lte-handover-delay.cc.

References ns3::Time::As(), ns3::Simulator::Now(), NS_ASSERT, NS_LOG_DEBUG, NS_LOG_FUNCTION, NS_TEST_ASSERT_MSG_LT, ns3::Time::S, and ns3::Seconds().

Referenced by DoRun().

+ Here is the call graph for this function:
+ Here is the caller graph for this function:

◆ UeHandoverStartCallback()

void LteHandoverDelayTestCase::UeHandoverStartCallback ( std::string  context,
uint64_t  imsi,
uint16_t  cellid,
uint16_t  rnti,
uint16_t  targetCellId 
)
private

UE handover start callback function.

Parameters
contextthe context string
imsithe IMSI
cellidthe cell ID
rntithe RNTI
targetCellIdthe target cell ID

Definition at line 223 of file test-lte-handover-delay.cc.

References ns3::Simulator::Now(), and NS_LOG_FUNCTION.

Referenced by DoRun().

+ Here is the call graph for this function:
+ Here is the caller graph for this function:

Member Data Documentation

◆ m_delayThreshold

Time LteHandoverDelayTestCase::m_delayThreshold
private

the delay threshold

Definition at line 128 of file test-lte-handover-delay.cc.

◆ m_enbHandoverStart

Time LteHandoverDelayTestCase::m_enbHandoverStart
private

ENB handover start time.

Definition at line 132 of file test-lte-handover-delay.cc.

◆ m_handoverTime

Time LteHandoverDelayTestCase::m_handoverTime
private

handover time

Definition at line 127 of file test-lte-handover-delay.cc.

◆ m_numberOfComponentCarriers

uint8_t LteHandoverDelayTestCase::m_numberOfComponentCarriers
private

Number of component carriers.

Definition at line 125 of file test-lte-handover-delay.cc.

◆ m_simulationDuration

Time LteHandoverDelayTestCase::m_simulationDuration
private

the simulation duration

Definition at line 129 of file test-lte-handover-delay.cc.

◆ m_ueHandoverStart

Time LteHandoverDelayTestCase::m_ueHandoverStart
private

UE handover start time.

Definition at line 131 of file test-lte-handover-delay.cc.

◆ m_useIdealRrc

bool LteHandoverDelayTestCase::m_useIdealRrc
private

use ideal RRC?

Definition at line 126 of file test-lte-handover-delay.cc.


The documentation for this class was generated from the following file: